К началу документа
Nubira-Lacetti
На предыдущую страницуНа следующую страницу
Главная страница GMDEЗагрузить нединамическое оглавлениеЗагрузить динамическое оглавлениеПомощь



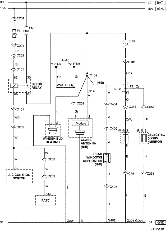
20. FRONT/REAR WINDOW DEFROSTER & OSRV MIRROR HEATING SYSTEM CIRCUIT

1) notch back, hatch back

J6B15110.png
Показать иллюстрациюПеревод текста в иллюстрациях


а. ИНФОРМАЦИЯ О РАЗЪЁМЕ

№ РАЗЪЁМА
(№ И ЦВЕТ КОНТАКТА)
СОЕДИНИТЕЛЬНЫЙ ЖГУТ ПРОВОДОВПОЛОЖЕНИЕ РАЗЪЁМА
C101 (21 Pin, White) Body – Engine Fuse Block Engine Fuse Block
C102 (11 Pin, White) Body – Engine Fuse Block Engine Fuse Block
C201 (76 Pin, Black) I.P – I.P Fuse Block I.P Fuse Block
C202 (89 Pin, White) I.P – Body Left CO-Driver Leg Room
C208 (15 Pin, White) I.P – FATC Behind Glove Box
C209 (20 Pin, Black) FATC – FATC.Aux Between Heater Core and Evaporator Core
C351 (33 Pin, Gray) Body – Front Light Door Under CO-Driver A Pillar
C361 (33 Pin, Gray) Body – Front Right Door Under Driver A Pillar
C404 (8 Pin, White) T/Gate. EXT. – Body Inside Left C Pillar
C405 (8(10) Pin, White) T/Gate. EXT. – T/Gate Beside Left Rear Wiper Motor
C406 (6 Pin, White) T/Gate. EXT. – T/Gate Beside Left Rear Wiper Motor
S302 (Brown) Body Left CO-Driver Leg Room
G204 Body Below Left CO-Driver Leg Room
G301 Body Below Driver Cross Member Floor Panel
G402 T/Gate. EXT. Inside Driver C Pillar

б. УСЛОВНОЕ ОБОЗНАЧЕНИЕ & И НАХОЖДЕНИЕ НОМЕРА КОНТАКТА

J6B1P028.png
Показать иллюстрациюПеревод текста в иллюстрациях


в. РАСПОЛОЖЕНИЕ РАЗЪЁМОВ И СОЕДИНЕНИЙ МАССЫ

J5B12006.png
Показать иллюстрациюПеревод текста в иллюстрациях


J3B12028.png
Показать иллюстрациюПеревод текста в иллюстрациях


г. КОНТАКТНАЯ КОЛОДКА

s302 (notch back)

J6B1S006.png
Показать иллюстрациюПеревод текста в иллюстрациях


s302 (hatch back)

J6B1S007.png
Показать иллюстрациюПеревод текста в иллюстрациях


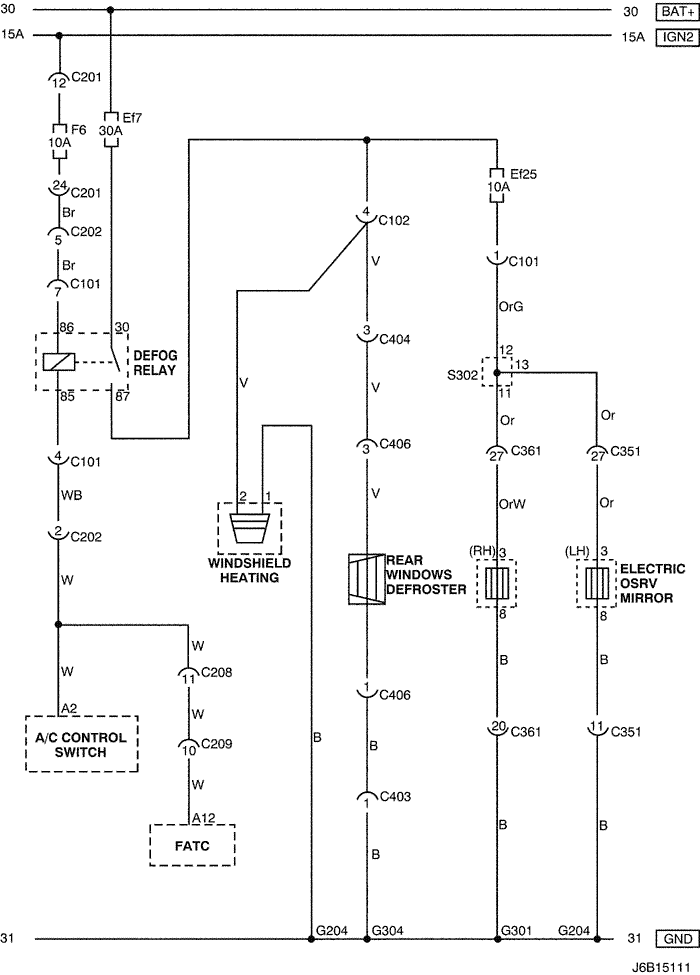
2) station wagon

J6B15111.png
Показать иллюстрациюПеревод текста в иллюстрациях


а. ИНФОРМАЦИЯ О РАЗЪЁМЕ

№ РАЗЪЁМА
(№ И ЦВЕТ КОНТАКТА)
СОЕДИНИТЕЛЬНЫЙ ЖГУТ ПРОВОДОВПОЛОЖЕНИЕ РАЗЪЁМА
C101 (21 Pin, White) Body – Engine Fuse Block Engine Fuse Block
C102 (11 Pin, White) Body – Engine Fuse Block Engine Fuse Block
C201 (76 Pin, Black) I.P – I.P Fuse Block I.P Fuse Block
C202 (89 Pin, White) I.P – Body Left CO-Driver Leg Room
C208 (15 Pin, White) I.P – FATC Behind Glove Box
C209 (20 Pin, Black) FATC – FATC.Aux Between Heater Core and Evaporator Core
C351 (33 Pin, Gray) Body – Front Light Door Under CO-Driver A Pillar
C361 (33 Pin, Gray) Body – Front Right Door Under Driver A Pillar
C403 (4 Pin, White) T/Gate. EXT. - Body Inside Left C Pillar
C406 (4 Pin, White) T/Gate. EXT. - T/Gate Beside Left Rear Wiper Motor
S302 (Brown) Body Left CO-Driver Leg Room
G204 Body Below Left CO-Driver Leg Room
G301 Body Below Driver Cross Member Floor Panel
G304 Body Below Left Rear Combination Lamp

б. УСЛОВНОЕ ОБОЗНАЧЕНИЕ & И НАХОЖДЕНИЕ НОМЕРА КОНТАКТА

J6B1P037.png
Показать иллюстрациюПеревод текста в иллюстрациях


в. РАСПОЛОЖЕНИЕ РАЗЪЁМОВ И СОЕДИНЕНИЙ МАССЫ

J5B12006.png
Показать иллюстрациюПеревод текста в иллюстрациях


J3B12028.png
Показать иллюстрациюПеревод текста в иллюстрациях


г. КОНТАКТНАЯ КОЛОДКА

s302 (station wagon)

J6B1S008.png
Показать иллюстрациюПеревод текста в иллюстрациях


На предыдущую страницуНа следующую страницу


https://vnx.su/ 🛠 Руководства по ремонту и эксплуатации для автомобилей

Поиск по сайту

Остались вопросы или пожелания? Пишите на почту: support@vnx.su

Карта Сайта