К началу документа
Nubira-Lacetti
На предыдущую страницуНа следующую страницу
Главная страница GMDEЗагрузить нединамическое оглавлениеЗагрузить динамическое оглавлениеПомощь



15.TRUNK/TAIL GATE OPEN SWITCH, TRUNK LATCH SWITCH, TRUNK ROOM LAMP & HORN CIRCUIT

1) dual horn: notch back

J5B15129.png
Показать иллюстрациюПеревод текста в иллюстрациях


а. ИНФОРМАЦИЯ О РАЗЪЁМЕ

№ РАЗЪЁМА
(№ И ЦВЕТ КОНТАКТА)
СОЕДИНИТЕЛЬНЫЙ ЖГУТ ПРОВОДОВПОЛОЖЕНИЕ РАЗЪЁМА
C101 (21 Pin, White) Body – Engine Fuse Block Engine Fuse Block
C102 (11 Pin, White) Body – Engine Fuse Block Engine Fuse Block
C104 (24 Pin, White) Front – Engine Fuse Block Engine Fuse Block
C112 (2 Pin, Black) Front – Horn Center Cross Member Panel
C202 (89 Pin, White) I.P – Body Left CO-Driver Leg Room
C361 (33 Pin, Gray) Body – Front Right Door Under Driver A Pillar
C402 (8 Pin, White) Trunk LID – Body Inside Right Trunk Side Cover
G101 Front Behind Left Head Lamp
G302 Body Below Left C Pillar

б. УСЛОВНОЕ ОБОЗНАЧЕНИЕ & И НАХОЖДЕНИЕ НОМЕРА КОНТАКТА

J5B1P038.png
Показать иллюстрациюПеревод текста в иллюстрациях


в. РАСПОЛОЖЕНИЕ РАЗЪЁМОВ И СОЕДИНЕНИЙ МАССЫ

J3B12013.png
Показать иллюстрациюПеревод текста в иллюстрациях


J3B12025.png
Показать иллюстрациюПеревод текста в иллюстрациях


J3B12028.png
Показать иллюстрациюПеревод текста в иллюстрациях


J3B12002.png
Показать иллюстрациюПеревод текста в иллюстрациях


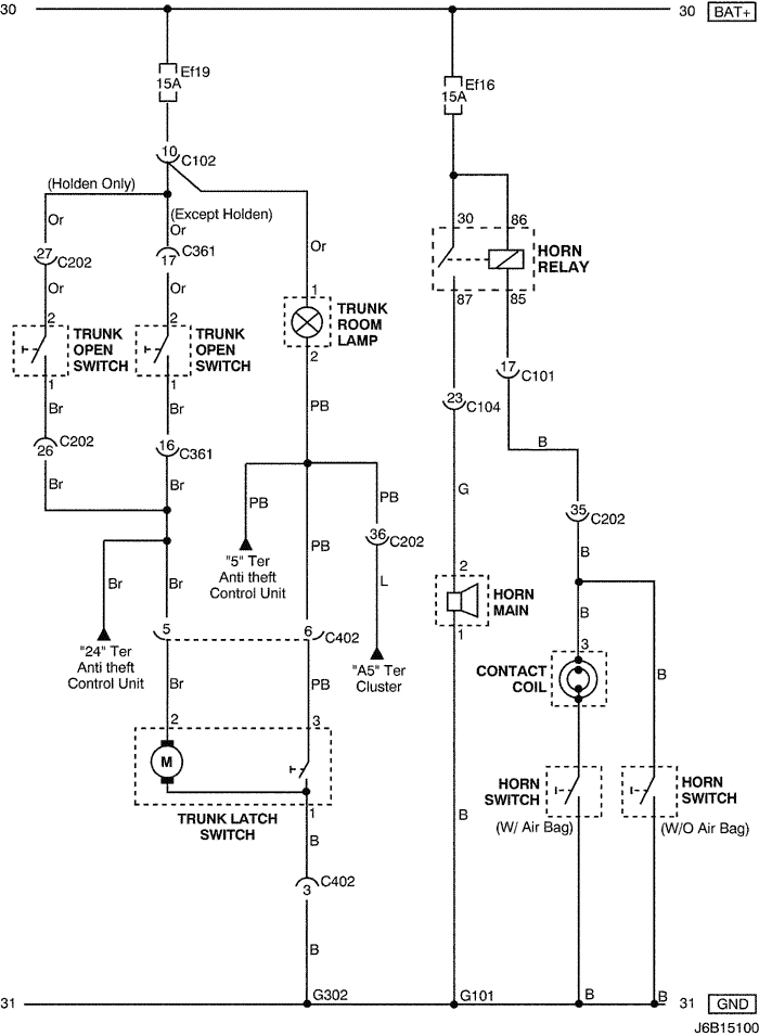
2) single horn: notch back

J6B15100.png
Показать иллюстрациюПеревод текста в иллюстрациях


а. ИНФОРМАЦИЯ О РАЗЪЁМЕ

№ РАЗЪЁМА
(№ И ЦВЕТ КОНТАКТА)
СОЕДИНИТЕЛЬНЫЙ ЖГУТ ПРОВОДОВПОЛОЖЕНИЕ РАЗЪЁМА
C101 (21 Pin, White) Body – Engine Fuse Block Engine Fuse Block
C102 (11 Pin, White) Body – Engine Fuse Block Engine Fuse Block
C104 (24 Pin, White) Front – Engine Fuse Block Engine Fuse Block
C202 (89 Pin, White) I.P – Body Left CO-Driver Leg Room
C361 (33 Pin, Gray) Body – Front Right Door Under Driver A Pillar
C402 (8 Pin, White) Trunk LID – Body Inside Right Trunk Side Cover
G101 Front Behind Left Head Lamp
G302 Body Below Left C Pillar

б. УСЛОВНОЕ ОБОЗНАЧЕНИЕ & И НАХОЖДЕНИЕ НОМЕРА КОНТАКТА

J5B1P040.png
Показать иллюстрациюПеревод текста в иллюстрациях


в. РАСПОЛОЖЕНИЕ РАЗЪЁМОВ И СОЕДИНЕНИЙ МАССЫ

J3B12013.png
Показать иллюстрациюПеревод текста в иллюстрациях


J3B12025.png
Показать иллюстрациюПеревод текста в иллюстрациях


J3B12028.png
Показать иллюстрациюПеревод текста в иллюстрациях


J3B12002.png
Показать иллюстрациюПеревод текста в иллюстрациях


3) dual horn: hatch back

J6B15125.png
Показать иллюстрациюПеревод текста в иллюстрациях


а. ИНФОРМАЦИЯ О РАЗЪЁМЕ

№ РАЗЪЁМА
(№ И ЦВЕТ КОНТАКТА)
СОЕДИНИТЕЛЬНЫЙ ЖГУТ ПРОВОДОВПОЛОЖЕНИЕ РАЗЪЁМА
C101 (21 Pin, White) Body – Engine Fuse Block Engine Fuse Block
C102 (11 Pin, White) Body – Engine Fuse Block Engine Fuse Block
C104 (24 Pin, White) Front – Engine Fuse Block Engine Fuse Block
C112 (2 Pin, Black) Front – Horn Center Cross Member Panel
C202 (89 Pin, White) I.P – Body Left CO-Driver Leg Room
C204 (8 Pin, White) Roof - Body (W/O Rain Sensor) Left CO-Driver Leg Room
C204 (14 Pin, White) Roof - Body (W/ Rain Sensor) Left CO-Driver Leg Room
C404 (8 Pin, White) T/Gate. EXT. – Body Inside Left C Pillar
C405 (8(10) Pin, White) T/Gate. EXT. – T/Gate Beside Left Rear Wiper Motor
C406 (6 Pin, White) T/Gate. EXT. – T/Gate Beside Left Rear Wiper Motor
S301 (Blue) Body Left CO-Driver Leg Room
G101 Front Behind Left Head Lamp
G402 T/Gate. EXT Inside Driver C Pillar

б. УСЛОВНОЕ ОБОЗНАЧЕНИЕ & И НАХОЖДЕНИЕ НОМЕРА КОНТАКТА

J6B1P021.png
Показать иллюстрациюПеревод текста в иллюстрациях


в. РАСПОЛОЖЕНИЕ РАЗЪЁМОВ И СОЕДИНЕНИЙ МАССЫ

J3B12031.png
Показать иллюстрациюПеревод текста в иллюстрациях


J3B12028.png
Показать иллюстрациюПеревод текста в иллюстрациях


J3B12002.png
Показать иллюстрациюПеревод текста в иллюстрациях


г. КОНТАКТНАЯ КОЛОДКА

s301

J3D1S008.png
Показать иллюстрациюПеревод текста в иллюстрациях


4) single horn: hatch back

J6B15126.png
Показать иллюстрациюПеревод текста в иллюстрациях


а. ИНФОРМАЦИЯ О РАЗЪЁМЕ

№ РАЗЪЁМА
(№ И ЦВЕТ КОНТАКТА)
СОЕДИНИТЕЛЬНЫЙ ЖГУТ ПРОВОДОВПОЛОЖЕНИЕ РАЗЪЁМА
C101 (21 Pin, White) Body – Engine Fuse Block Engine Fuse Block
C102 (11 Pin, White) Body – Engine Fuse Block Engine Fuse Block
C104 (24 Pin, White) Front – Engine Fuse Block Engine Fuse Block
C202 (89 Pin, White) I.P – Body Left CO-Driver Leg Room
C204 (8 Pin, White) Roof - Body (W/O Rain Sensor) Left CO-Driver Leg Room
C204 (14 Pin, White) Roof - Body (W/ Rain Sensor) Left CO-Driver Leg Room
C404 (8 Pin, White) T/Gate. EXT. – Body Inside Left C Pillar
C405 (8(10) Pin, White) T/Gate. EXT. – T/Gate Beside Left Rear Wiper Motor
C406 (6 Pin, White) T/Gate. EXT. – T/Gate Beside Left Rear Wiper Motor
S301 (Blue) Body Left CO-Driver Leg Room
G101 Front Behind Left Head Lamp
G402 T/Gate. EXT Inside Driver C Pillar

б. УСЛОВНОЕ ОБОЗНАЧЕНИЕ & И НАХОЖДЕНИЕ НОМЕРА КОНТАКТА

J6B1P022.png
Показать иллюстрациюПеревод текста в иллюстрациях


в. РАСПОЛОЖЕНИЕ РАЗЪЁМОВ И СОЕДИНЕНИЙ МАССЫ

J3B12031.png
Показать иллюстрациюПеревод текста в иллюстрациях


J3B12028.png
Показать иллюстрациюПеревод текста в иллюстрациях


J3B12002.png
Показать иллюстрациюПеревод текста в иллюстрациях


г. КОНТАКТНАЯ КОЛОДКА

s301

J3D1S008.png
Показать иллюстрациюПеревод текста в иллюстрациях


5) dual horn: station wagon

J5B15060.png
Показать иллюстрациюПеревод текста в иллюстрациях


а. ИНФОРМАЦИЯ О РАЗЪЁМЕ

№ РАЗЪЁМА
(№ И ЦВЕТ КОНТАКТА)
СОЕДИНИТЕЛЬНЫЙ ЖГУТ ПРОВОДОВПОЛОЖЕНИЕ РАЗЪЁМА
C101 (21 Pin, White) Body – Engine Fuse Block Engine Fuse Block
C102 (11 Pin, White) Body – Engine Fuse Block Engine Fuse Block
C104 (24 Pin, White) Front – Engine Fuse Block Engine Fuse Block
C112 (2 Pin, Black) Front – Horn Center Cross Member Panel
C202 (89 Pin, White) I.P – Body Left CO-Driver Leg Room
C204 (8 Pin, White) Roof - Body (W/O Rain Sensor) Left CO-Driver Leg Room
C204 (14 Pin, White) Roof - Body (W/ Rain Sensor) Left CO-Driver Leg Room
C403 (4 Pin, White) T/Gate. EXT. - Body Inside Left C Pillar
C404 (8 Pin, White) T/Gate. EXT. - Body Inside Left C Pillar
C405 (8 Pin, White) T/Gate. EXT. - T/Gate Beside Left Rear Wiper Motor
C406 (4 Pin, White) T/Gate. EXT. - T/Gate Beside Left Rear Wiper Motor
S301 (Blue) Body Left CO-Driver Leg Room
G101 Front Behind Left Head Lamp
G304 Body Below Left Rear Combination Lamp

б. УСЛОВНОЕ ОБОЗНАЧЕНИЕ & И НАХОЖДЕНИЕ НОМЕРА КОНТАКТА

J5B1P043.png
Показать иллюстрациюПеревод текста в иллюстрациях


в. РАСПОЛОЖЕНИЕ РАЗЪЁМОВ И СОЕДИНЕНИЙ МАССЫ

J3B12025.png
Показать иллюстрациюПеревод текста в иллюстрациях


J3B12028.png
Показать иллюстрациюПеревод текста в иллюстрациях


J3B12002.png
Показать иллюстрациюПеревод текста в иллюстрациях


г. КОНТАКТНАЯ КОЛОДКА

s301

J5B1S008.png
Показать иллюстрациюПеревод текста в иллюстрациях


6) single horn: station wagon

J5B15061.png
Показать иллюстрациюПеревод текста в иллюстрациях


а. ИНФОРМАЦИЯ О РАЗЪЁМЕ

№ РАЗЪЁМА
(№ И ЦВЕТ КОНТАКТА)
СОЕДИНИТЕЛЬНЫЙ ЖГУТ ПРОВОДОВПОЛОЖЕНИЕ РАЗЪЁМА
C101 (21 Pin, White) Body – Engine Fuse Block Engine Fuse Block
C102 (11 Pin, White) Body – Engine Fuse Block Engine Fuse Block
C104 (24 Pin, White) Front – Engine Fuse Block Engine Fuse Block
C202 (89 Pin, White) I.P – Body Left CO-Driver Leg Room
C204 (8 Pin, White) Roof - Body (W/O Rain Sensor) Left CO-Driver Leg Room
C204 (14 Pin, White) Roof - Body (W/ Rain Sensor) Left CO-Driver Leg Room
C403 (4 Pin, White) T/Gate. EXT. - Body Inside Left C Pillar
C404 (8 Pin, White) T/Gate. EXT. - Body Inside Left C Pillar
C405 (8 Pin, White) T/Gate. EXT. - T/Gate Beside Left Rear Wiper Motor
C406 (4 Pin, White) T/Gate. EXT. - T/Gate Beside Left Rear Wiper Motor
S301 (Blue) Body Left CO-Driver Leg Room
G101 Front Behind Left Head Lamp
G304 Body Below Left Rear Combination Lamp

б. УСЛОВНОЕ ОБОЗНАЧЕНИЕ & И НАХОЖДЕНИЕ НОМЕРА КОНТАКТА

J5B1P044.png
Показать иллюстрациюПеревод текста в иллюстрациях


в. РАСПОЛОЖЕНИЕ РАЗЪЁМОВ И СОЕДИНЕНИЙ МАССЫ

J3B12025.png
Показать иллюстрациюПеревод текста в иллюстрациях


J3B12028.png
Показать иллюстрациюПеревод текста в иллюстрациях


J3B12002.png
Показать иллюстрациюПеревод текста в иллюстрациях


г. КОНТАКТНАЯ КОЛОДКА

s301

J5B1S008.png
Показать иллюстрациюПеревод текста в иллюстрациях


На предыдущую страницуНа следующую страницу


https://vnx.su/ 🛠 Руководства по ремонту и эксплуатации для автомобилей

Поиск по сайту

Остались вопросы или пожелания? Пишите на почту: support@vnx.su

Карта Сайта