К началу документа
Nubira-Lacetti
На предыдущую страницуНа следующую страницу
Главная страница GMDEЗагрузить нединамическое оглавлениеЗагрузить динамическое оглавлениеПомощь



25. ЦЕПЬ СИСТЕМЫ ЦЕНТРАЛЬНОЙ БЛОКИРОВКИ ДВЕРЕЙ

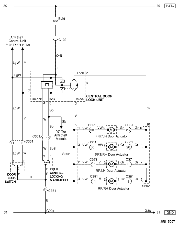
1) СЕДАН

J5B15067.png
Показать иллюстрациюПеревод текста в иллюстрациях


а. ИНФОРМАЦИЯ О РАЗЪЁМЕ

№ РАЗЪЁМА
(№ И ЦВЕТ КОНТАКТА)
СОЕДИНИТЕЛЬНЫЙ ЖГУТ ПРОВОДОВПОЛОЖЕНИЕ РАЗЪЁМА
С102 (контакт 11, белый) Кузов - блок предохранителей в моторном отсеке Блок предохранителей в моторном отсеке
С351 (контакт 33, серый) Кузов - передняя левая дверь Под передней стойкой со стороны водителя
С361 (контакт 33, серый) Кузов - передняя правая дверь Под передней стойкой со стороны переднего пассажира
С371 (контакт 12, белый) Кузов - задняя левая дверь Под левой средней стойкой
С381 (контакт 12, белый) Кузов - задняя правая дверь Под правой средней стойкой
S302 (коричн.) Кузов Левая часть пространства для ног водителя
G204 Кузов Левая нижняя часть пространства для ног водителя
G301 Кузов Под панелью пола кузова при поперечине со стороны переднего пассажира

б. УСЛОВНОЕ ОБОЗНАЧЕНИЕ & И НАХОЖДЕНИЕ НОМЕРА КОНТАКТА

J5B1P058.png
Показать иллюстрациюПеревод текста в иллюстрациях


в. РАСПОЛОЖЕНИЕ РАЗЪЁМОВ И СОЕДИНЕНИЙ МАССЫ

J3B12005.png
Показать иллюстрациюПеревод текста в иллюстрациях


J3B12006.png
Показать иллюстрациюПеревод текста в иллюстрациях


J3B12002.png
Показать иллюстрациюПеревод текста в иллюстрациях


г. КОНТАКТНАЯ КОЛОДКА

s302

J6B1S003.png
Показать иллюстрациюПеревод текста в иллюстрациях


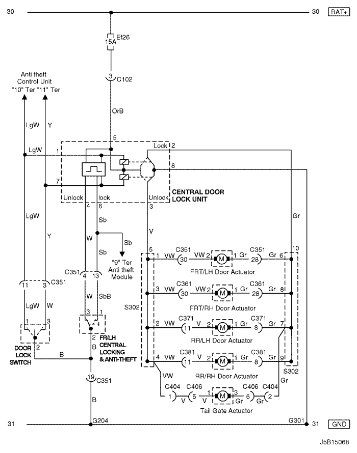
2) ХЭТЧБЭК

J5B15068.png
Показать иллюстрациюПеревод текста в иллюстрациях


а. ИНФОРМАЦИЯ О РАЗЪЁМЕ

№ РАЗЪЁМА
(№ И ЦВЕТ КОНТАКТА)
СОЕДИНИТЕЛЬНЫЙ ЖГУТ ПРОВОДОВПОЛОЖЕНИЕ РАЗЪЁМА
С102 (контакт 11, белый) Кузов - блок предохранителей в моторном отсеке Блок предохранителей в моторном отсеке
С351 (контакт 33, серый) Кузов - передняя левая дверь Под передней стойкой со стороны водителя
С361 (контакт 33, серый) Кузов - передняя правая дверь Под передней стойкой со стороны переднего пассажира
С371 (контакт 12, белый) Кузов - задняя левая дверь Под левой средней стойкой
С381 (контакт 12, белый) Кузов - задняя правая дверь Под правой средней стойкой
С404 (контакт 8, белый) Удл. задней двери - кузов Внутренняя сторона левой задней стойки
С406 (контакт 6, белый) Удл. задней двери - задняя дверь С левой стороны рядом с двигателем заднего стеклоочистителя
S302 (коричн.) Кузов Левая часть пространства для ног водителя
G204 Кузов Левая нижняя часть пространства для ног водителя
G301 Кузов Под панелью пола кузова при поперечине со стороны переднего пассажира

б. УСЛОВНОЕ ОБОЗНАЧЕНИЕ & И НАХОЖДЕНИЕ НОМЕРА КОНТАКТА

J5B1P059.png
Показать иллюстрациюПеревод текста в иллюстрациях


в. РАСПОЛОЖЕНИЕ РАЗЪЁМОВ И СОЕДИНЕНИЙ МАССЫ

J3B12005.png
Показать иллюстрациюПеревод текста в иллюстрациях


J3B12006.png
Показать иллюстрациюПеревод текста в иллюстрациях


J3B12002.png
Показать иллюстрациюПеревод текста в иллюстрациях


г. КОНТАКТНАЯ КОЛОДКА

s302

J6B1S004.png
Показать иллюстрациюПеревод текста в иллюстрациях


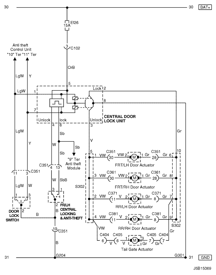
3) УНИВЕРСАЛ

J5B15069.png
Показать иллюстрациюПеревод текста в иллюстрациях


а. ИНФОРМАЦИЯ О РАЗЪЁМЕ

№ РАЗЪЁМА
(№ И ЦВЕТ КОНТАКТА)
СОЕДИНИТЕЛЬНЫЙ ЖГУТ ПРОВОДОВПОЛОЖЕНИЕ РАЗЪЁМА
С102 (контакт 11, белый) Кузов - блок предохранителей в моторном отсеке Блок предохранителей в моторном отсеке
С351 (контакт 33, серый) Кузов - передняя левая дверь Под передней стойкой со стороны водителя
С361 (контакт 33, серый) Кузов - передняя правая дверь Под передней стойкой со стороны переднего пассажира
С371 (контакт 12, белый) Кузов - задняя левая дверь Под левой средней стойкой
С381 (контакт 12, белый) Кузов - задняя правая дверь Под правой средней стойкой
С404 (контакт 8, белый) Удл. задней двери - кузов Внутренняя сторона левой задней стойки
С405 (контакт 8, белый) Удл. задней двери - задняя дверь С левой стороны рядом с двигателем заднего стеклоочистителя
S302 (коричн.) Кузов Левая часть пространства для ног водителя
G204 Кузов Левая нижняя часть пространства для ног водителя
G301 Кузов Под панелью пола кузова при поперечине со стороны переднего пассажира

б. УСЛОВНОЕ ОБОЗНАЧЕНИЕ & И НАХОЖДЕНИЕ НОМЕРА КОНТАКТА

J5B1P060.png
Показать иллюстрациюПеревод текста в иллюстрациях


в. РАСПОЛОЖЕНИЕ РАЗЪЁМОВ И СОЕДИНЕНИЙ МАССЫ

J3B12005.png
Показать иллюстрациюПеревод текста в иллюстрациях


J3B12006.png
Показать иллюстрациюПеревод текста в иллюстрациях


J3B12002.png
Показать иллюстрациюПеревод текста в иллюстрациях


г. КОНТАКТНАЯ КОЛОДКА

s302

J6B1S005.png
Показать иллюстрациюПеревод текста в иллюстрациях


На предыдущую страницуНа следующую страницу


https://vnx.su/ 🛠 Руководства по ремонту и эксплуатации для автомобилей

Поиск по сайту

Остались вопросы или пожелания? Пишите на почту: support@vnx.su

Карта Сайта