К началу документа
Evanda
На предыдущую страницуНа следующую страницу
Главная страница GMDEЗагрузить нединамическое оглавлениеЗагрузить динамическое оглавлениеПомощь

Диагностический код неисправности p0420

Низкая эффективность каталитического нейтрализатора

Описание схемы

Для управления выбросом отработавших выхлопных газов углеводородов (НС), оксида углерода (СО), а также оксида азота (NOx) используется трехомпонентный каталитический нейтрализатор. Катализатор в нейтрализаторе ускоряет химическую реакцию окисления НС и СО в выхлопном газе, превращая их в безвредные пары воды и углекислого газа. Он также сокращает количество NOx, превращая его в азот. Каталитический нейтрализатор также может сохранять кислород. ЭСУД имеет возможность контролировать этот процесс при помощи
диагностический датчик кислорода (HO2S2), расположенный в выхлопной трубе за трехкомпонентным каталитическим нейтрализатором. Датчик HO2S2 выдает сигнал, который указывает количество кислорода катализатора, это в свою очередь указывает на возможность катализатора эффективно нейтрализовать вредные вещества в составе отработавших газов. ЭСУД контролирует эффективность нейтрализатора, сначала нагревая катализатор, выжидая в течение периода стабилизации, пока двигатель работает на холостом ходу, и затем добавляя и удаляя топливо, отслеживая при этом срабатывание датчика HO2S2. Когда время срабатывания датчика HO2S2 близко по значению времени срабатывания датчика HO2S1, объем кислорода или эффективность катализатора считается низким, и загорается контрольная лампа индикации неисправности.

Условия установки кода неисправности

Примечание: Тест завершается в случае:

Действия, выполняемые при установке кода неисправности

Условия очистки кода неисправности/индикации неисправности

Диагностическая информация

Проверка нейтрализатора может прекратиться вследствие изменения нагрузки на двигатель. В процессе проверки нейтрализатора нагрузку двигателя не изменять (т.е. аккумулятор, охлаждающий вентилятор, двигатель нагревателя).
Периодическая неисправность может быть вызвана слабым контактом, перетертой изоляцией или обрывом проводки в изоляции.
Любая цепь, которая может быть причиной периодической неисправности, должна быть тщательно проверена на отсутствие следующего:

Описание проверки

Приведенными ниже числами указываются номера операций в таблице диагностики.
  1. Бортовая система диагностики (EOBD) предлагает мастеру выполнить основные проверки и сохранить состояние и данные неисправностей в сканирующем приборе. Это создает электронную копию данных, записанную при возникновении неисправности. Информация сохраняется в сканирующем приборе для дальнейшей обработки.
  2. При установке каких-либо составляющих кодов неисправности, проверить сначала эти коды. Неисправность компонента может привести к разрушению нейтрализатора, либо же к его отказу.
  3. Данный шаг включает в себя проверку условий, которые могут привести к разрушению трехкомпонентного катализатора. Устранить все ранее выявленные неисправности прежде, чем перейти к работе с данной таблицей.
  4. Если необходимо заменить трехкомпонентный нейтрализатор, убедиться, что отсутствует другое условие, которое может привести к повреждению нейтрализатора. Данные могут включать в себя следующее: пропуск зажигания, высокое потребление масла или охлаждающей жидкости двигателем, задержка установки зажигания или слабая искра. Чтобы избежать повреждения заменяемого нейтрализатора, устранить любые возможные причины повреждения нейтрализатора перед его заменой.
  5. Обнуление диагностических кодов неисправности позволит запустить проверку катализатора до 6 раз за этот цикл зажигания. После зацикливания зажигания, проверка запустится всего один раз. При езде катализатор нагревается до температуры проверки. Контроллеру ЭСУД необходимо знать заранее определенное время при вышеуказанном холостом ходе перед тем, как запускать проверку катализатора на холостом ходу. После запуска холостого хода, контроллер ЭСУД позволит системе стабилизироваться и затем проверит катализатор в 2 этапа.
  6. Если на данном этапе не было обнаружено неисправностей, и не было установлено дополнительных кодов неисправности, то вспомогательную информацию по проверкам см. данный раздел "Диагностическая информация".

dtc p0420 Низкая эффективность кислородного датчика каталитического нейтрализатора

ШагОперацияЗначенияДаНет
1
Провести проверку бортовой системы диагностики (eobd).
Проверка проведена?
-
Перейти к операции 2
Перейти к "Проверка бортовой системы диагностики".
2
  • Подключить сканирующий прибор к колодке диагностики.
  • Включить зажигание.
Какие-либо диагностические коды неисправности компонентов установлены?
-
Перейти к соответствующим таблицам диагностических кодов неисправности
Перейти к операции 3
3
Визуально/физически проверить следующее:
  • Систему выпуска на отсутствие утечки
  • Диагностический датчик кислорода (ho2s2)
Проблема найдена?
-
Перейти к операции 4
Перейти к операции 5
4
Отремонтировать систему выпуска как требуется
Закончен ли ремонт?
-
Перейти к операции 6
-
5
Заменить трехкомпонентный каталитический нейтрализатор.
Закончен ли ремонт?
-
Перейти к операции 6
-
6
  1. Используя сканирующий прибор, очистить диагностические коды неисправностей.
  2. Запустить двигатель и дать ему поработать на холостом ходу при нормальной рабочей температуре.
  3. Совершить поездку для установки кодов неисправности, как это указано во вспомогательном тексте.
Сканирующий прибор определяет эту диагностику как прошедшую и успешную?
-
Перейти к операции 7
Перейти к операции 2
7
Проверьте, не установлены ли дополнительные диагностические коды неисправности.
Отображены ли диагностические коды неисправности, которые не были продиагностированы?
-
Перейти к соответствующей таблице диагностических кодов неисправности
Система в норме

V3B11F53
Показать иллюстрациюПеревод текста в иллюстрациях


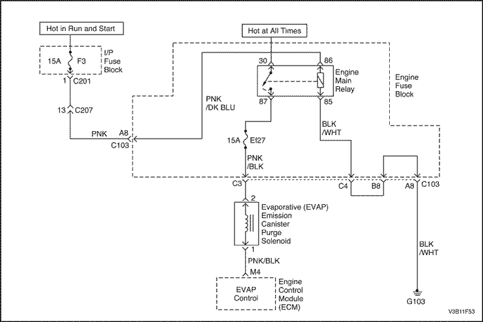
Диагностический код неисправности p0443

Управляющая цепь клапана продувки адсорбера СУПБ

Описание системы

Система улавливания паров бензина (СУПБ) состоит из следующих компонентов:
Клапан продувки адсорбера управляется ЭСУД. Она подает "массу" на клапан продувки. Контроллер ЭСУД определяет, когда активировать клапан, в зависимости от условий эксплуатации, учитывая положение дроссельной заслонки, скорость вращения двигателя, температуру охлаждающей жидкости двигателя и температуру окружающей среды.
Диагностический код неисправности определит разрыв цепи или короткое замыкание.

Условия установки кода неисправности

Действия, выполняемые при установке кода неисправности

Условия очистки кода неисправности/индикации неисправности

Диагностическая информация

Использование буфера записи состояний и/или протоколов неисправностей может помочь при определении повторяющейся неисправности. Если код неисправности не может быть продублирован, то информация, включенная в буфер записей состояния и/или протоколы неисправностей может быть полезна при определении расстояния после установки кода неисправности. Счетчик отказов и счетчик прохождения теста могут также быть использованы для определения количества циклов зажигания, в которых диагностика прошла или отказала. Совершить поездку на автомобиле согласно условиям буфера записи состояний (скорость вращения двигателя, нагрузка, скорость автомобиля, температура и т.д.). Это поможет установить время отказа кода неисправности.

dtc p0443 Управляющая цепь клапана продувки адсорбера СУПБ

ШагОперацияЗначенияДаНет
1
Провести проверку бортовой системы диагностики (eobd).
Проверка проведена?
-
Перейти к операции 2
Перейти к "Проверка бортовой системы диагностики".
2
  1. Подключить сканирующий прибор к колодке диагностики.
  2. Включить зажигание.
  3. Дать команду на включение и выключение клапана продувки адсорбера.
Клапан включается и выключается по команде?
ВКЛ-99%
ВЫКЛ-0%
Перейти к операции 3
Перейти к операции 5
3
  1. Выключить зажигание.
  2. Отсоединить разъём контроллера электронной системы управления двигателем (ЭСУД).
  3. Включить зажигание.
  4. При помощи 10-амперной шкалы амперметра, замерить силу тока между клеммой М4 цепи управления клапаном на разъеме контроллера ЭСУД и "массой" в течение 2 минут.
Сила тока меньше указанного значения?
0.75 A
Перейти к "Диагностическая информация"
Перейти к операции 4
4
  1. Отсоединить клапан.
  2. При помощи омметра замерить сопротивление между клеммой М4 цепи управления клапаном разъема контроллера ЭСУД и "массой".
Омметр отображает неточное значение?
-
Перейти к операции 12
Перейти к операции 10
5
  1. Выключить зажигание.
  2. Отсоединить клапан.
  3. Подключить контрольную лампу между клеммой 2 и 1 электромагнитного клапана.
  4. Включить зажигание.
  5. При помощи сканирующего прибора дать команду клапану на включение и выключение.
Включается или выключается ли контрольная лампа по каждой команде?
-
Перейти к операции 8
Перейти к операции 6
6
При помощи контрольной лампы, подключенной к массе, проверить клемму 2 цепи зажигания на разъеме жгута клапана.
-
Перейти к операции 7
Перейти к операции 11
7
  1. Выключить зажигание.
  2. Заново подключить клапан.
  3. Отсоединить разъём контроллера ЭСУД.
  4. Включить зажигание.
  5. Установив перемычку на "массу", проверить клемму М4 цепи управления клапаном на разъеме контроллера ЭСУД.
Работает ли клапан?
-
Перейти к операции 9
Перейти к операции 10
8
Проверить контакты на клапане.
Найдена ли и устранена ли неисправность?
-
Перейти к операции 14
Перейти к операции 12
9
Проверить контакты на контроллере ЭСУД.
Найдена ли и устранена ли неисправность?
-
Перейти к операции 14
Перейти к операции 13
10
Восстановить неисправную цепь управления клапаном.
Закончен ли ремонт?
-
Перейти к операции 14
-
11
Восстановить неисправную цепь зажигания клапана.
Закончен ли ремонт?
-
Перейти к операции 14
-
12
  1. Выключить зажигание.
  2. Заменить клапан.
Закончен ли ремонт?
-
Перейти к операции 14
-
13
  1. Выключить зажигание.
  2. Заменить контроллер ЭСУД.
Закончен ли ремонт?
-
Перейти к операции 14
-
14
  1. Используя сканирующий прибор, очистить диагностические коды неисправностей.
  2. Запустить двигатель и дать ему поработать на холостом ходу при нормальной рабочей температуре.
  3. Совершить поездку для установки кодов неисправности, как это указано во вспомогательном тексте.
Сканирующий прибор определяет эту диагностику как прошедшую и успешную?
-
Перейти к операции 15
Перейти к операции 2
15
Проверьте, не установлены ли дополнительные диагностические коды неисправности.
Отображены ли диагностические коды неисправности, которые не были продиагностированы?
-
Перейти к соответствующей таблице диагностических кодов неисправности
Система в норме

V4B11F15
Показать иллюстрациюПеревод текста в иллюстрациях


Диагностический код неисправности p0461

Не изменяется уровень топлива

Описание схемы

Контроллер ЭСУД использует сигнал от датчика уровня топлива для вычисления ожидаемого давления паров в топливной системе. Давление паров изменяется по мере изменения уровня топлива. Сигнал уровня топлива также используется для определения слишком высокого или слишком низкого уровня топлива для определения неисправностей, связанных с системой улавливания паров топлива. Данный диагностический код неисправности указывает на неизменяемый уровень топлива.

Условия установки кода неисправности

Действия, выполняемые при установке кода неисправности

Условия очистки кода неисправности/индикации неисправности

Диагностическая информация

Неустойчивая неисправность может быть вызвана слабым контактом, перетертой изоляции или обрывом проводки под резиновой изоляцией.
Проверить отсутствие слабого контакта или поврежденного жгута контроллера ЭСУД. Проверить клемму цепи уровня топлива на отсутствие следующего:

Описание проверки

Числа, приведенные ниже, относятся к номерам операции в диагностической таблице:
  1. Бортовая система диагностики (EOBD) предлагает мастеру выполнить основные проверки и сохранить состояние и данные неисправностей в сканирующем приборе. Это создает
  2. Определяет наличие неисправности. Просмотреть информацию буфера состояний для определения момента, когда был установлен код неисправности. Всегда регистрировать данную информацию.

Диагностический код неисправности Р0461 - Не изменяется уровень топлива

ШагОперацияЗначенияДаНет
1
Провести проверку бортовой системы диагностики (eobd).
Проверка системы завершена?
-
Перейти к операции 2
Перейти к "Проверка бортовой системы диагностики".
2
  1. Подключить сканирующий прибор к колодке диагностики.
  2. Запустить двигатель и совершить поездку согласно указанному расстоянию.
Устанавливается ли какой-либо из кодов неисправности: Р0462, Р0463 или Р0502?
250 км
(155 миль)
Перейти к соответствующей таблице диагностических кодов неисправности
Перейти к операции 3
3
  1. Выключить зажигание.
  2. Отсоединить разъём топливного насоса.
  3. Включить зажигание.
  4. При помощи вольтметра, замерить уровень сигнала датчика уровня топлива на клемме 1 разъема датчика уровня топлива.
Находится ли напряжение в пределах установленного значения?
4-5 В
Перейти к операции 4
Перейти к операции 5
4
  1. Отсоединить контроллер электронной системы управления двигателем (ЭСУД).
  2. Проверить цепь "массы" датчика уровня топлива на отсутствие разрыва между клеммой 6 разъема датчика уровня топлива и клеммой К34 контроллера ЭСУД. Устранить неисправность, как требуется.
Закончен ли ремонт?
-
Перейти к операции 10
Перейти к операции 6
5
При помощи вольтметра, замерить уровень сигнала на клемме К34 разъема контроллера ЭСУД путем обратной проверки разъема контроллера.
Находится ли напряжение в пределах установленного значения?
4-5 В
Перейти к операции 8
Перейти к операции 9
6
  1. Демонтировать топливный насос из топливного бака.
  2. Заново подсоединить разъём топливного насоса.
  3. Включить зажигание.
  4. Контролировать параметр датчика уровня топлива по сканирующему прибору, перемещая поплавок датчика уровня топлива из пустого в полное положение.
  5. Повторить процедуру 4 раза.
При перемещении поплавка уменьшается/увеличивается ли значение датчика уровня топлива на сканирующем приборе?
-
Перейти к "Диагностическая информация"
Перейти к операции 7
7
  1. Выключить зажигание.
  2. Заменить узел топливного насоса.
-
Перейти к операции 10
-
8
  1. Выключить зажигание.
  2. Отсоединить разъём контроллера ЭСУД.
  3. Проверить сигнальную цепь датчика уровня топлива на отсутствие разрыва или короткого замыкания между клеммой К51 клеммой 1 разъема жгута топливного насоса. Устранить неисправность, как требуется.
Закончен ли ремонт?
-
Перейти к операции 10
-
9
  1. Выключить зажигание.
  2. Заменить контроллер ЭСУД.
Закончен ли ремонт?
-
Перейти к операции 10
-
11
  1. Используя сканирующий прибор, очистить диагностические коды неисправностей.
  2. Запустить двигатель и дать ему поработать на холостом ходу при нормальной рабочей температуре.
  3. Совершить поездку для установки кодов неисправности, как это указано во вспомогательном тексте.
Сканирующий прибор определяет эту диагностику как прошедшую и успешную?
-
Перейти к операции 11
Перейти к операции 2
12
Проверьте, не установлены ли дополнительные диагностические коды неисправности.
Отображены ли диагностические коды неисправности, которые не были продиагностированы?
-
Перейти к соответствующей таблице диагностических кодов неисправности
Система в норме

V4B11F15
Показать иллюстрациюПеревод текста в иллюстрациях


Диагностический код неисправности p0462

Уровень топлива, низкий уровень сигнала

Описание схемы

Контроллер ЭСУД использует сигнал от датчика уровня топлива для вычисления ожидаемого давления паров в топливной системе. Давление паров изменяется по мере изменения уровня топлива. Сигнал уровня топлива также используется для определения слишком высокого или слишком низкого уровня топлива для определения неисправностей, связанных с системой улавливания паров топлива. Данный диагностический код неисправности определяет постоянное короткое замыкание или разрыв либо в сигнальной цепи, либо же в датчике уровня топлива.

Условия установки кода неисправности

Действия, выполняемые при установке кода неисправности

Условия очистки кода неисправности/индикации неисправности

Диагностическая информация

Осмотреть разъем жгутов на отсутствие снятых клемм, плохого соединения, неисправных замков, деформированных или поврежденных клемм, а также слабого соединения клемм с проводами.
Осмотреть жгут проводов на наличие повреждений.
Неизменяемые значения датчика уровня топлива могут привести к установке кода неисправности.
Если код неисправности Р0462 не может быть повторен, то информация, включенная в буфер записей состояния, может быть полезна при определении условий при первой установке кода неисправности.
Проверки сопротивления датчика уровня топлива:

Описание проверки

Числа, приведенные ниже, относятся к номерам операции в диагностической таблице:
  1. Бортовая система диагностики (eobd) предлагает мастеру выполнить основные проверки и сохранить состояние и данные неисправностей в сканирующем приборе. Это создает электронную копию данных, записанную при возникновении неисправности. Информация сохраняется в сканирующем приборе для дальнейшей обработки.
  2. Определяет наличие неисправности. Просмотреть информацию буфера состояний для определения момента, когда был установлен код неисправности. Всегда регистрировать данную информацию.

dtc p0462 Сигнал уровня топлива, низкий уровень сигнала

ШагОперацияЗначенияДаНет
1
Провести проверку бортовой системы диагностики (eobd).
Проверка проведена?
-
Перейти к операции 2
Перейти к "Проверка бортовой системы диагностики".
2
  1. Подключить сканирующий прибор к колодке диагностики.
  2. Запустить двигатель и совершить поездку согласно условиям протокола неисправностей.
Устанавливается ли диагностический код неисправности Р0462?
-
Перейти к операции 3
Перейти к "Диагностическая информация"
3
  1. Выключить зажигание.
  2. Отсоединить разъём топливного насоса.
  3. Включить зажигание.
  4. При помощи вольтметра, замерить уровень сигнала датчика уровня топлива на клемме 1 разъема датчика уровня топлива.
Находится ли напряжение в пределах установленного значения?
0,4 - 4,5 В
Перейти к операции 4
Перейти к операции 6
4
Проверить надежное соединение с "массой" топливного бака и устранить неисправность при необходимости.
Закончен ли ремонт?
-
Перейти к операции 11
Перейти к операции 5
5
  1. Демонтировать топливный насос из топливного бака.
  2. Заново подсоединить разъём топливного насоса.
  3. Включить зажигание.
  4. Контролировать параметр датчика уровня топлива по сканирующему прибору, перемещая поплавок датчика уровня топлива из пустого в полное положение.
  5. Повторить процедуру 4 раза.
При перемещении поплавка уменьшается/увеличивается ли значение датчика уровня топлива на сканирующем приборе?
-
Перейти к "Диагностическая информация"
Перейти к операции 8
6
Проверить отсутствие разрыва или короткого замыкания с "массой" в цепи датчика уровня топлива и устранить неисправность, как требуется.
Требуется ли ремонт?
-
Перейти к операции 11
Перейти к операции 9
7
Устранить разрыв или короткое замыкание с "массой" в цепи датчика уровня топлива между разъемом жгута датчика уровня топлива и датчиком уровня топлива.
Закончен ли ремонт?
-
Перейти к операции 11
-
8
  1. Выключить зажигание.
  2. Заменить узел топливного насоса.
Закончен ли ремонт?
-
Перейти к операции 11
-
9
  1. Выключить зажигание.
  2. Подсоединить разъём топливного насоса.
  3. Отсоединить разъём контроллера электронной системы управления двигателем (ЭСУД).
  4. Включить зажигание.
  5. Используя цифровой вольтметр, замерить напряжение в сигнальной цепи на клемме К51.
Находится ли напряжение в пределах установленного значения?
4-5 В
Перейти к операции 10
Перейти к разделу 9Е, Контрольно-измерительные приборы/информация для водителя
10
  • Выключить зажигание.
  • Заменить контроллер ЭСУД.
Закончен ли ремонт?
-
Перейти к операции 11
-
11
  1. Используя сканирующий прибор, очистить диагностические коды неисправностей.
  2. Запустить двигатель и дать ему поработать на холостом ходу при нормальной рабочей температуре.
  3. Совершить поездку для установки кодов неисправности, как это указано во вспомогательном тексте.
Сканирующий прибор определяет эту диагностику как прошедшую и успешную?
-
Перейти к операции 12
Перейти к операции 2
12
Проверьте, не установлены ли дополнительные диагностические коды неисправности.
Отображены ли диагностические коды неисправности, которые не были продиагностированы?
-
Перейти к соответствующей таблице диагностических кодов неисправности
Перейти к Система в норме

V4B11F15
Показать иллюстрациюПеревод текста в иллюстрациях


Диагностический код неисправности p0463

Уровень топлива, высокий уровень сигнала

Описание схемы

Контроллер ЭСУД использует сигнал от датчика уровня топлива для вычисления ожидаемого давления паров в топливной системе. Давление паров изменяется по мере изменения уровня топлива. Сигнал уровня топлива также используется для определения слишком высокого или слишком низкого уровня топлива для определения неисправностей, связанных с системой улавливания паров топлива. Данный диагностический код неисправности определяет постоянное короткое замыкание или разрыв либо в сигнальной цепи, либо же в датчике уровня топлива.

Условия установки кода неисправности

Действия, выполняемые при установке кода неисправности

Условия очистки кода неисправности/индикации неисправности

Диагностическая информация

Осмотреть разъем жгутов на отсутствие снятых клемм, плохого соединения, неисправных замков, деформированных или поврежденных клемм, а также слабого соединения клемм с проводами.
Осмотреть жгут проводов на наличие повреждений.
Неизменяемые значения датчика уровня топлива могут привести к установке кода неисправности.
Если код неисправности Р0462 не может быть повторен, то информация, включенная в буфер записей состояния, может быть полезна при определении условий при первой установке кода неисправности.
Проверки сопротивления датчика уровня топлива:

Описание проверки

Числа, приведенные ниже, относятся к номерам операции в диагностической таблице:
  1. Бортовая система диагностики (eobd) предлагает мастеру выполнить основные проверки и сохранить состояние и данные неисправностей в сканирующем приборе. Это создает электронную копию данных, записанную при возникновении неисправности. Информация сохраняется в сканирующем приборе для дальнейшей обработки.
  2. Определяет наличие неисправности. Просмотреть информацию буфера состояний для определения момента, когда был установлен код неисправности. Всегда регистрировать данную информацию.

dtc p0463 Сигнал уровня топлива, высокий уровень сигнала

ШагОперацияЗначенияДаНет
1
Провести проверку бортовой системы диагностики (eobd).
Проверка проведена?
-
Перейти к операции 2
Перейти к "Проверка бортовой системы диагностики".
2
  1. Подключить сканирующий прибор к колодке диагностики.
  2. Запустить двигатель и совершить поездку согласно условиям протокола неисправностей.
Устанавливается ли диагностический код неисправности Р0463?
-
Перейти к операции 3
Перейти к "Диагностическая информация"
3
  1. Выключить зажигание.
  2. Отсоединить разъём топливного насоса.
  3. Включить зажигание.
  4. При помощи вольтметра, замерить уровень сигнала датчика уровня топлива на клемме 1 разъема датчика уровня топлива.
Находится ли напряжение в пределах установленного значения?
0,4 - 4,5 В
Перейти к операции 4
Перейти к операции 6
4
Проверить надежное соединение с "массой" топливного бака и устранить неисправность при необходимости.
Требуется ли ремонт?
-
Перейти к операции 11
Перейти к операции 5
5
  1. Демонтировать топливный насос из топливного бака.
  2. Заново подсоединить разъём топливного насоса.
  3. Включить зажигание.
  4. Контролировать параметр датчика уровня топлива по сканирующему прибору, перемещая поплавок датчика уровня топлива из пустого в полное положение.
  5. Повторить процедуру 4 раза.
При перемещении поплавка уменьшается/увеличивается ли значение датчика уровня топлива на сканирующем приборе?
-
Перейти к "Диагностическая информация"
Перейти к операции 8
6
Проверить отсутствие короткого замыкания с аккумулятором в цепи датчика уровня топлива и устранить как необходимо.
Требуется ли ремонт?
-
Перейти к операции 7
Перейти к операции 9
7
Устранить короткое замыкание с аккумулятором в цепи датчика уровня топлива между разъемом жгута датчика уровня топлива и датчиком уровня топлива.
Требуется ли ремонт?
-
Перейти к операции 11
-
8
  • Выключить зажигание.
  • Заменить узел топливного насоса.
Закончен ли ремонт?
-
Перейти к операции 11
-
9
  1. Выключить зажигание.
  2. Подсоединить разъём топливного насоса.
  3. Отсоединить разъём контроллера электронной системы управления двигателем (ЭСУД).
  4. Включить зажигание.
  5. Используя цифровой вольтметр, замерить напряжение в сигнальной цепи на клемме К51.
Находится ли напряжение в пределах установленного значения?
0,4 - 4,5 В
Перейти к операции 10
Перейти к разделу 9Е, Контрольно-измерительные приборы/информация для водителя
10
  • Выключить зажигание.
  • Заменить контроллер ЭСУД.
Закончен ли ремонт?
-
Перейти к операции 11
-
11
  1. Используя сканирующий прибор, очистить диагностические коды неисправностей.
  2. Запустить двигатель и дать ему поработать на холостом ходу при нормальной рабочей температуре.
  3. Совершить поездку для установки кодов неисправности, как это указано во вспомогательном тексте.
Сканирующий прибор определяет эту диагностику как прошедшую и успешную?
-
Перейти к операции 12
Перейти к операции 2
12
Проверьте, не установлены ли дополнительные диагностические коды неисправности.
Отображены ли диагностические коды неисправности, которые не были продиагностированы?
-
Перейти к соответствующей таблице диагностических кодов неисправности
Перейти к Система в норме


На предыдущую страницуНа следующую страницу
https://vnx.su/ 🛠 Руководства по ремонту и эксплуатации для автомобилей

Поиск по сайту

Остались вопросы или пожелания? Пишите на почту: support@vnx.su

Карта Сайта