Эта цепь используется для контроля за уровнем напряжения, подаваемого на HECU. Если напряжение повышается выше определенного уровня, то это может привести к повреждению системы.
Условия установки кода неисправности.
Диагностический код неисправности C1101 может быть записан в память только в том случае, если скорость автомобиля больше 8 км/час (5 миль/час), а напряжение на контактах 9 и (или) 25 превышает 17 вольт в течение 1 секунды.
Действия, выполняемые при установке кода неисправности
Реле электромагнитных клапанов размыкается, отключая напряжение от электромагнитных клапанов и электродвигателя насоса.
В память записывается диагностический код неисправности c1101.
Система АБС отключена, горит контрольная лампа АБС.
Условия удаления кода неисправности
Если условия, ставшие причиной записи в память диагностического кода c1101, больше не существуют, то стереть этот диагностический код можно с помощью соответствующего диагностического прибора.
Диагностический код неисправности, который не записывался в память в течение 100 циклов вождения, стирается из архивных данных.
Указания по диагностике
Типичные причины записи в память диагностического кода неисправности C1101.
Неисправность системы подзаряда.
Плохой контакт.
Неисправность hecu.
c1101 - напряжение аккумулятора слишком велико
Шаг
Операция
Значения
Да
Нет
1
Проверка диагностической цепи выполнена?
-
Перейти к операции 3
Перейти к операции 2
2
Выполнить проверку цепи диагностики.
Найдена ли какая-либо неисправность?
-
Перейти к операции 3
Система в норме
3
Отсоединить разъем hecu.
Замок зажигания в положении "ON".
Проверить напряжение между контактами 4 и 8 разъема hecu.
Проверить напряжение между контактами 4 и 24 разъема hecu.
Находится ли напряжение в требуемом диапазоне?
9,4...17 В
Перейти к операции 4
Перейти к операции 5
4
Проверить диагностическую цепь снова. Найдена ли какая-либо неисправность?
Заменить hecu.
-
Перейти к операции 1
Система в норме
5
Проверить напряжение между положительным и отрицательным полюсными выводами аккумулятора.
Находится ли напряжение в требуемом диапазоне?
9,4...17 В
Перейти к операции 7
Перейти к операции 6
6
Заменить аккумулятор
-
Перейти к операции 1
-
7
Проверить сопротивление между контактом 4 разъема hecu и положительным выводом аккумулятора.
Находится ли сопротивление в требуемом диапазоне?
менее 1 Ом
Перейти к операции 9
Перейти к операции 8
8
Проверить оба контакта, упомянутые на шаге 7.
Отремонтировать контакты, если потребуется.
Проверить разъем и жгут проводов hecu.
Отремонтировать или заменить жгут проводов.
-
-
-
9
Проверить сопротивление между контактами 8, 24 и g107.
Находится ли сопротивление в требуемом диапазоне?
менее 1 Ом
Перейти к операции 11
Перейти к операции 10
10
Отремонтировать или заменить разъем hecu или g107.
-
Перейти к операции 1
-
11
Подключить вольтметр к положительному и отрицательному полюсным выводам аккумулятора.
Выключить все вспомогательное оборудование.
Запустите двигатель.
Измерить напряжение, поддерживая в течение нескольких секунд обороты двигателя равными 2000 мин-1.
Проверить также напряжение между контактами 4 и 8. Проверить также напряжение между контактами 4 и 24. Выполнить на шаге 11 проверку для всех напряжений.
Находится ли в требуемом диапазоне?
менее 17 В
Перейти к операции 1
Перейти к операции 12
12
Отремонтировать генератор.
-
Перейти к операции 1
-
С1102 - НАПРЯЖЕНИЕ АККУМУЛЯТОРА СЛИШКОМ МАЛО
Описание схемы
Эта цепь используется для контроля за уровнем напряжения, подаваемого на HECU. Если напряжение понижается ниже определенного уровня, то невозможно гарантировать функционирование системы в полном объеме. Существует несколько причин, по которым напряжение аккумулятора может упасть во время работы АБС. Поэтому контроль напряжения ведется до начала работы АБС, с тем чтобы убедиться, что система подзаряда исправна, а также во время работы АБС, когда возможно значительное падение напряжения.
Условия установки кода неисправности.
Диагностический код неисправности C1102 может быть записан в память только в том случае, если скорость автомобиля больше 8 км/час (5 миль/час), а напряжение на контакте 4 при зажигании и напряжение аккумулятора на контактах 9 и 25 менее 10,5 В при неработающей АБС или при инициализации. Диагностический код неисправности также записывается в память, если напряжение при зажигании менее 10,5 В или если напряжение аккумулятора менее 9,0 В во время работы АБС.
Действия, выполняемые при установке кода неисправности
Реле электромагнитных клапанов размыкается, отключая напряжение от электромагнитных клапанов и электродвигателя насоса.
В память записывается диагностический код неисправности c1102.
Система АБС отключена, горит контрольная лампа АБС.
Условия удаления кода неисправности
Если условия, ставшие причиной записи в память диагностического кода c1102, больше не существуют, то стереть этот диагностический код можно с помощью соответствующего диагностического прибора.
Диагностический код неисправности, который не записывался в память в течение 100 циклов вождения, стирается из архивных данных.
Указания по диагностике
Типичные причины записи в память диагностического кода неисправности C1102.
Аккумулятор недостаточно заряжен или разряжен.
Плохой контакт с полюсным выводом аккумулятора.
Чрезмерно большой ток, потребляемый от аккумулятора оборудованием, установленным на заводе-изготовителе или после продажи (паразитная нагрузка).
Плохой контакт корпуса или шасси аккумулятора с "массой".
Плохой электрический контакт с hecu.
Плохой контакт hecu c "массой".
Неисправность системы подзаряда (генератор).
Тщательно осмотрите провода и разъемы. Если не выполнить внимательный и полный осмотр проводов и разъемов, то это может повлечь за собой замену деталей, а неисправность останется не устраненной.
С1102 - напряжение аккумулятора слишком мало
Шаг
Операция
Значения
Да
Нет
1
Проверка диагностической цепи выполнена?
-
Перейти к операции 3
Перейти к операции 2
2
Выполнить проверку цепи диагностики.
Найдена ли какая-либо неисправность?
-
Перейти к операции 3
Система в норме
3
Отсоединить разъем hecu.
Замок зажигания в положении "ON".
Проверить напряжение между контактами 4 и 8 разъема hecu.
Проверить напряжение между контактами 4 и 24 разъема hecu.
Находится ли напряжение в требуемом диапазоне?
9,4...17 В
Перейти к операции 4
Перейти к операции 5
4
Заменить hecu.
Проверить диагностическую цепь снова. Найдена ли какая-либо неисправность?
-
Перейти к операции 1
Система в норме
5
Проверить напряжение между положительным и отрицательным полюсными выводами аккумулятора.
Находится ли напряжение в требуемом диапазоне?
9,4...17 В
Перейти к операции 7
Перейти к операции 8
6
Заменить аккумулятор
-
Перейти к операции 1
-
7
Проверить сопротивление между контактом 4 разъема hecu и положительным выводом аккумулятора.
Находится ли сопротивление в требуемом диапазоне?
менее 1 Ом
Перейти к операции 9
Перейти к операции 8
8
Проверить оба контакта, упомянутые на шаге 7.
Отремонтировать контакты, если потребуется.
Проверить разъем и жгут проводов hecu.
Отремонтировать или заменить жгут проводов.
-
-
-
9
Проверить сопротивление между контактами 8, 24 и g107.
Находится ли сопротивление в требуемом диапазоне?
менее 1 Ом
Перейти к операции 11
Перейти к операции 10
10
Отремонтировать или заменить разъем hecu или g107.
-
Перейти к операции 1
-
11
Подключить вольтметр к положительному и отрицательному полюсным выводам аккумулятора.
Выключить все вспомогательное оборудование.
Запустите двигатель.
Измерить напряжение, поддерживая в течение нескольких секунд обороты двигателя равными 2000 мин-1.
Проверить также напряжение между контактами 4 и 8. Проверить также напряжение между контактами 4 и 24. Выполнить на шаге 11 проверку для всех напряжений.
Находится ли в требуемом диапазоне?
менее 17 В
Перейти к операции 1
Перейти к операции 12
12
Отремонтировать генератор.
-
Перейти к операции 1
-
c1200 - ОБРЫВ ИЛИ ЗАМЫКАНИЕ ЦЕПИ ДАТЧИКА СКОРОСТИ ЛЕВОГО ПЕРЕДНЕГО КОЛЕСА.
Описание схемы
При вращении колеса датчик скорости вырабатывает сигнал в виде напряжения переменного тока, возрастающего по мере увеличения скорости колеса. Блок HECU использует частоту сигнала переменного тока для расчета скорости колеса. Датчик скорости подключен к HECU с помощью так называемой "витой пары" проводов. Благодаря скручиванию проводов уменьшается восприимчивость к электромагнитным помехам, которые могут привести к записи в память диагностического кода неисправности.
Условия установки кода неисправности.
Диагностический код неисправности C1200 может быть записан в память в любой момент времени, когда замок зажигания находится в положении "ON" и HECU обнаружил наличие обрыва, замыкания на "массу" или замыкания на аккумулятор цепи датчика скорости левого переднего колеса.
Действия, выполняемые при установке кода неисправности
Реле электромагнитных клапанов размыкается, прекращая подачу питания на электродвигатель насоса и на электромагнитные клапаны.
В память записывается диагностический код неисправности c1200.
Система АБС отключена, горит контрольная лампа АБС.
Условия удаления кода неисправности
Если условия, ставшие причиной записи в память диагностического кода c1200, больше не существуют, то стереть этот диагностический код можно с помощью соответствующего диагностического прибора.
Диагностический код неисправности, который не записывался в память в течение 100 циклов вождения, стирается из архивных данных.
Указания по диагностике
При определении причины перемежающейся неисправности необходимо тщательно осмотреть провода и разъемы. Сюда входит следующее:
Снятие защитного кабелепровода и проверка проводов на повреждения, замыкания и загрязнения.
Осмотр контактов с целью проверки правильности их выполнения и отсутствия повреждений.
Проверка контактов на усилие удержания с помощью запасного контактного штырька или гнезда.
Извлечение контактов из разъемов для проверки надежности обжатия проволоки контактом.
Если, по словам водителя, контрольная лампа АБС загорается только при повышенной влажности (дождь, снег, после мойки), то следует тщательно проверить электрические цепи датчиков скорости всех колес, чтобы определить, не проникла ли туда влага. Если диагностический код неисправности не является текущим, то воспроизведите условия, при которых происходит проникновение влаги. Действуйте так, как описано ниже. Обрызгать проверяемый участок 5-процентным раствором соли. Затем выполнить пробный выезд в различных дорожных условиях (ухабы, повороты и т.п.) на скорости более 24 км/час (15 миль/час). Если в память будет записан диагностический код неисправности, то заменить проверявшийся жгут проводов и (или) датчик.
При измерении электрического сопротивления датчика скорости колеса необходимо, чтобы автомобиль имел комнатную температуру, т.к. сопротивление возрастает при увеличении температуры.
Если не выполнить описанные шаги тщательно и полностью, то это может повлечь за собой неправильное определение причины неисправности, ненужную замену деталей и повторное появление в памяти диагностического кода неисправности C1200.
c1200 - обрыв или замыкание цепи датчика скорости левого переднего колеса.
Шаг
Операция
Значения
Да
Нет
1
Проверка цепи диагностики выполнена?
-
Перейти к операции 1
Перейти к операции 2
2
Выполнить проверку цепи диагностики.
Найдена неисправность?
-
Перейти к операции 3
Система в норме
3
Замок зажигания в положении "OFF".
Осмотреть датчик скорости левого переднего колеса, соединительный жгут и зубчатое кольцо на отсутствие физических повреждений.
Обнаружены ли какие-либо физические повреждения?
-
Перейти к операции 4
Перейти к операции 5
4
Устранить повреждение датчика скорости левого переднего колеса, соединительного жгута и (или) зубчатого колеса.
-
Система в норме
-
5
Выполнить пробный выезд на различных скоростях и в различных дорожных условиях.
Произошла ли запись в память диагностического кода неисправности c1200 снова?
-
Перейти к операции 7
Перейти к операции 6
6
Неисправность, соответствующая диагностическому коду c1200, является перемежающейся. См. раздел "Указания по диагностике".
-
Система в норме
-
7
Замок зажигания в положении "OFF", включить стояночный тормоз.
Поднимите и зафиксируйте автомобиль.
Отсоединить соединительный жгут от датчика скорости левого переднего колеса.
Подключить омметр к контактам 2 и 1 датчика скорости левого переднего колеса.
Находится ли сопротивление в требуемом диапазоне?
800...1600 ом (сопротивление зависит от температуры)
Перейти к операции 9
Перейти к операции 8
8
Заменить датчик скорости левого переднего колеса.
-
Система в норме
-
9
Соединительный жгут остается отсоединенным от датчика скорости левого переднего колеса.
Подключить омметр к контакту 2 датчика скорости левого переднего колеса, а затем к "массе" на кузове.
Находится ли сопротивление в требуемом диапазоне?
ОЦ (обрыв цепи)
Перейти к операции 10
Перейти к операции 8
10
Отсоединить от hecu жгут проводов.
Отсоединить соединительный жгут датчика левого переднего колеса от жгута проводов АБС на кузове.
Подключить омметр к контакту 20 жгута проводов hecu, а затем к контакту 2 датчика скорости левого переднего колеса.
Находится ли сопротивление в требуемом диапазоне?
Меньше 2 ом.
Перейти к операции 12
Перейти к операции 11
11
Устранить обрыв или высокое сопротивление между контактами 20 и 2.
-
Система в норме
-
12
Жгут проводов hecu остается отсоединенным от hecu.
Соединительный жгут левого переднего колеса остается отсоединенным от жгута проводов АБС на кузове.
Подключить омметр к контакту 19 жгута проводов hecu, а затем к контакту 1 датчика скорости левого переднего колеса.
Находится ли сопротивление в требуемом диапазоне?
Меньше 2 ом.
Перейти к операции 4
Перейти к операции 13
13
Устранить обрыв или высокое сопротивление между контактами 19 и 1.
-
Система в норме
-
14
Жгут проводов hecu остается отсоединенным от hecu.
Соединительный жгут левого переднего колеса остается отсоединенным от жгута проводов АБС на кузове.
Подключить вольтметр к контакту 20 жгута проводов hecu, а затем к "массе" на кузове.
Находится ли напряжение в требуемом диапазоне?
Менее 1 вольта
Перейти к операции 16
Перейти к операции 15
15
Устранить обрыв или высокое сопротивление между контактами 20 и 2.
-
Система в норме
-
16
Жгут проводов hecu остается отсоединенным от hecu.
Соединительный жгут левого переднего колеса остается отсоединенным от жгута проводов АБС на кузове.
Подключить вольтметр к контакту 19 жгута проводов hecu, а затем к "массе" на кузове.
Находится ли напряжение в требуемом диапазоне?
Менее 1 вольта
Перейти к операции 18
Перейти к операции 17
17
Устранить замыкание контактов 19 и 1 на источник напряжения.
-
Система в норме
-
18
Жгут проводов hecu остается отсоединенным от hecu.
Соединительный жгут левого переднего колеса остается отсоединенным от жгута проводов АБС на кузове.
Подключить омметр к контакту 20 жгута проводов hecu, а затем к "массе" на кузове.
Находится ли сопротивление в требуемом диапазоне?
ОЦ (обрыв цепи)
Перейти к операции 22
Перейти к операции 21
19
Устранить замыкание на "массу" между контактами 20 и 2.
-
Система в норме
-
20
Жгут проводов hecu остается отсоединенным от hecu.
Соединительный жгут левого переднего колеса остается отсоединенным от жгута проводов АБС на кузове.
Подключить омметр к контакту 19 жгута проводов hecu, а затем к "массе" на кузове.
Соединительный жгут левого переднего колеса остается отсоединенным от жгута проводов АБС на кузове. Подключить омметр к контакту 19 жгута проводов HECU, а затем к "массе" на кузове. Находится ли сопротивление в требуемом диапазоне?
Находится ли сопротивление в требуемом диапазоне?
ОЦ (обрыв цепи)
Перейти к операции 22
Перейти к операции 21
21
Устранить замыкание на "массу" между контактами 19 и 1.
-
Система в норме
-
22
Жгут проводов hecu остается отсоединенным от hecu.
Подключить омметр к контактам 19 и 20 жгута проводов hecu.
Находится ли сопротивление в требуемом диапазоне?
ОЦ (обрыв цепи)
Перейти к операции 24
Перейти к операции 24
23
Устранить замыкание между этими двумя цепями.
-
Система в норме
-
24
Заменить соединительный жгут датчика скорости левого переднего колеса.
Выполнить пробный выезд на различных скоростях и в различных дорожных условиях.
Произошла ли запись в память диагностического кода неисправности c1200 снова?
-
Перейти к операции 25
Система в норме
25
Заменить hecu.
-
Система в норме
-
c1201 - ЧРЕЗМЕРНО БОЛЬШИЕ КОЛЕБАНИЯ СКОРОСТИ ЛЕВОГО ПЕРЕДНЕГО КОЛЕСА
Описание схемы
При вращении колеса датчик скорости вырабатывает сигнал в виде напряжения переменного тока, возрастающего по мере увеличения скорости колеса. Блок HECU использует частоту сигнала переменного тока для расчета скорости колеса. Датчик скорости подключен к HECU с помощью так называемой "витой пары" проводов. Благодаря скручиванию проводов уменьшается восприимчивость к электромагнитным помехам, которые могут привести к записи в память диагностического кода неисправности.
Условия установки кода неисправности.
Для записи в память диагностического кода неисправности C1201 должны быть выполнены все перечисленные ниже условия:
Диагностические коды неисправностей c1200 или c1203 или c1206 или c1209 не являются текущими.
Выключатель контрольной лампы тормоза выключен.
Ускорение или торможение левого переднего колеса находится вне нормального диапазона значений.
Действия, выполняемые при установке кода неисправности
Реле электромагнитных клапанов размыкается, прекращая подачу питания на электродвигатель насоса и на электромагнитные клапаны.
В память записывается диагностический код неисправности c1201.
Система АБС отключена, горит контрольная лампа АБС.
Условия удаления кода неисправности
Если условия, ставшие причиной записи в память диагностического кода c1201, больше не существуют, то стереть этот диагностический код можно с помощью соответствующего диагностического прибора.
Диагностический код неисправности, который не записывался в память в течение 100 циклов вождения, стирается из архивных данных.
Указания по диагностике
При определении причины перемежающейся неисправности необходимо тщательно осмотреть провода и разъемы. Сюда входит следующее:
Снятие защитного кабелепровода и проверка проводов на повреждения, замыкания и загрязнения.
Осмотр контактов с целью проверки правильности их выполнения и отсутствия повреждений.
Проверка контактов на усилие удержания с помощью запасного контактного штырька или гнезда.
Извлечение контактов из разъемов для проверки надежности обжатия проволоки контактом.
Если, по словам водителя, контрольная лампа АБС загорается только при повышенной влажности (дождь, снег, после мойки), то следует тщательно проверить электрические цепи датчиков скорости всех колес, чтобы определить, не проникла ли туда влага. Если диагностический код неисправности не является текущим, то воспроизведите условия, при которых происходит проникновение влаги. Действуйте так, как описано ниже. Обрызгать проверяемый участок 5-процентным раствором соли. Затем выполнить пробный выезд в различных дорожных условиях (ухабы, повороты и т.п.) на скорости более 24 км/час (15 миль/час). Если в память будет записан диагностический код неисправности, то заменить проверявшийся жгут проводов и (или) датчик.
Следует тщательно осмотреть зубчатое кольцо, чтобы убедиться в отсутствии повреждений, таких как трещины или сломанные зубцы. Если запись в память диагностического кода неисправности происходит при одной и той же скорости в каждой поездке, то наиболее вероятно повреждение зубчатого кольца.
Если не выполнить описанные шаги тщательно и полностью, то это может повлечь за собой неправильное определение причины неисправности, ненужную замену деталей и повторное появление в памяти диагностического кода неисправности C1201.
c1201 - чрезмерно большие колебания скорости левого переднего колеса
Шаг
Операция
Значения
Да
Нет
1
Проверка диагностической цепи выполнена?
-
Перейти к операции 3
Перейти к операции 2
2
Выполнить проверку цепи диагностики перед выполнением операций, приведенных в диагностической таблице для кода c1201.
Найдена неисправность?
-
Перейти к операции 3
Система в норме
3
Диагностический код неисправности c1200 записан в память как текущий или архивный код?
-
Перейти к операции 4
Перейти к операции 5
4
Перед выполнением операций, приведенных в диагностической таблице для кода c1201, следует выполнить операции по диагностической таблице для кода c1200.
-
Система в норме
-
5
Замок зажигания в положении "OFF".
Проверить датчик скорости левого переднего колеса, соединительный жгут и зубчатое кольцо на отсутствие физических повреждений.
Тщательно и полностью осмотреть зубчатое кольцо левого переднего колеса, чтобы убедиться в отсутствии повреждений (трещины, сломанные зубцы, люфт).
Обнаружены ли какие-либо физические повреждения?
-
Перейти к операции 6
Перейти к операции 7
6
Устранить повреждение датчика скорости левого переднего колеса, соединительного жгута и (или) зубчатого колеса.
-
Система в норме
-
7
Включить стояночный тормоз.
Подключить диагностический прибор и выбрать требуемые данные.
Проверить работу датчиков скорости колес.
Включить двигатель и наблюдать за работой датчиков скорости колес при работающем двигателе и неподвижном автомобиле.
Слегка нажать на педаль акселератора, чтобы увеличить холостые обороты двигателя.
Произошла ли запись в память диагностического кода неисправности c1201 или же скорость по показаниям датчика скорости левого переднего колеса была не равна нулю в то время, когда двигатель работал на неподвижном автомобиле?
-
Перейти к операции 8
Перейти к операции 7
8
Причиной записи диагностического кода c1201 является влияние электромагнитных помех со стороны системы зажигания на цепи датчика скорости левого переднего колеса.
Проверить, как проложен на кузове жгут проводов АБС для левого переднего колеса и (или) соединительный жгут, чтобы определить возможные источники электромагнитных помех со стороны системы зажигания, такие как провода свечей зажигания. Изменить прокладку проводов.
-
Система в норме
-
9
Диагностический инструмент остается подключенным.
Проверить работу датчиков скорости колес.
Выполнить пробный выезд, довести скорость до максимального зарегистрированного предельного значения, а затем медленно сбросить до нуля. Сделать это несколько раз.
Произошла ли запись в память диагностического кода неисправности c1201 или же скорость по показаниям датчика скорости левого переднего колеса отличалась во время движения более чем на 5 км/час (3 мили/час) от показаний какого-либо из датчиков других колес.
-
Перейти к операции 11
Перейти к операции 10
10
Неисправность, соответствующая диагностическому коду c1201, является перемежающейся. См. раздел "Указания по диагностике".
-
Система в норме
-
11
Включить стояночный тормоз, замок зажигания в положении "OFF".
Поднимите и зафиксируйте автомобиль.
Отсоединить соединительный жгут от датчика скорости левого переднего колеса.
Подключить омметр к контактам 2 и 1 датчика скорости левого переднего колеса.
Находится ли сопротивление в требуемом диапазоне?
800...1600 ом (сопротивление зависит от температуры)
Перейти к операции 13
Перейти к операции 12
12
Заменить датчик скорости левого переднего колеса.
-
Система в норме
-
13
Датчик скорости остается отключенным от соединительного жгута.
Подключить вольтметр к контактам 2 и 1 датчика скорости левого переднего колеса.
Выбрать шкалу милливольт переменного тока.
Провернуть левое переднее колесо, одновременно наблюдая за показаниями вольтметра.
Находится ли напряжение переменного тока в требуемом диапазоне?
Не менее 100 мВ
Перейти к операции 14
Перейти к операции 12
14
Отсоединить от hecu жгут проводов.
Отсоединить соединительный жгут датчика левого переднего колеса от жгута проводов АБС на кузове.
Подключить омметр к контакту 20 жгута проводов hecu, а затем к контакту 2 жгута проводов АБС на кузове.
Находится ли сопротивление в требуемом диапазоне?
Меньше 2 ом.
Перейти к операции 16
Перейти к операции 15
15
Устранить обрыв или высокое сопротивление между контактами 20 и 2.
-
Система в норме
-
16
Жгут проводов hecu остается отсоединенным от hecu.
Соединительный жгут остается отсоединенным от жгута проводов на кузове.
Подключить омметр к контакту 19 жгута проводов hecu, а затем к контакту 1 жгута проводов АБС на кузове.
Находится ли сопротивление в требуемом диапазоне?
Меньше 2 ом.
Перейти к операции 18
Перейти к операции 17
17
Устранить обрыв или высокое сопротивление между контактами 19 и 1.
-
Система в норме
-
18
Жгут проводов hecu остается отсоединенным от hecu.
Соединительный жгут остается отсоединенным от жгута проводов на кузове.
Подключить омметр между контактами 20 и 19 жгута проводов hecu.
Находится ли сопротивление в требуемом диапазоне?
ОЦ (обрыв цепи)
Перейти к операции 20
Перейти к операции 19
19
Устранить короткое замыкание между этими двумя проводами.
-
Система в норме
-
20
Заменить соединительный жгут датчика скорости левого переднего колеса.
Выполнить пробный выезд на различных скоростях и в различных дорожных условиях.
Произошла ли запись в память диагностического кода неисправности c1201 снова?
-
Перейти к операции 20
Система в норме
21
Заменить hecu.
-
Система в норме
-
c1202 - ОТСУТСТВУЕТ СИГНАЛ ДАТЧИКА СКОРОСТИ ЛЕВОГО ПЕРЕДНЕГО КОЛЕСА
Описание схемы
При вращении колеса датчик скорости вырабатывает сигнал в виде напряжения переменного тока, возрастающего по мере увеличения скорости колеса. Блок HECU использует частоту сигнала переменного тока для расчета скорости колеса. Датчик скорости подключен к HECU с помощью так называемой "витой пары" проводов. Благодаря скручиванию проводов уменьшается восприимчивость к электромагнитным помехам, которые могут привести к записи в память диагностического кода неисправности.
Условия установки кода неисправности.
Для записи в память диагностического кода неисправности C1202 должны быть выполнены все перечисленные ниже условия:
Диагностические коды неисправностей c1200 или c1203 или c1206 или c1209 не являются текущими.
Система АБС не работает.
Выключатель контрольной лампы тормоза выключен.
Скорость левого переднего колеса равна нулю, а скорость по показаниям всех остальных датчиков скорости колес превышает 8 км/час (5 миль/час) в течение не менее чем 2,5 секунд.
Действия, выполняемые при установке кода неисправности
Реле электромагнитных клапанов размыкается, прекращая подачу питания на электродвигатель насоса и на электромагнитные клапаны.
В память записывается диагностический код неисправности c1202.
Система АБС отключена, горит контрольная лампа АБС.
Условия удаления кода неисправности
Если условия, ставшие причиной записи в память диагностического кода c1202, больше не существуют, то стереть этот диагностический код можно с помощью соответствующего диагностического прибора.
Диагностический код неисправности, который не записывался в память в течение 100 циклов вождения, стирается из архивных данных.
Указания по диагностике
При определении причины перемежающейся неисправности необходимо тщательно осмотреть провода и разъемы. Сюда входит следующее:
Снятие защитного кабелепровода и проверка проводов на повреждения, замыкания и загрязнения.
Осмотр контактов с целью проверки правильности их выполнения и отсутствия повреждений.
Проверка контактов на усилие удержания с помощью запасного контактного штырька или гнезда.
Извлечение контактов из разъемов для проверки надежности обжатия проволоки контактом.
Если, по словам водителя, контрольная лампа АБС загорается только при повышенной влажности (дождь, снег, после мойки), то следует тщательно проверить электрические цепи датчиков скорости всех колес, чтобы определить, не проникла ли туда влага. Если диагностический код неисправности не является текущим, то воспроизведите условия, при которых происходит проникновение влаги. Действуйте так, как описано ниже. Обрызгать проверяемый участок 5-процентным раствором соли. Затем выполнить пробный выезд в различных дорожных условиях (ухабы, повороты и т.п.) на скорости более 24 км/час (15 миль/час). Если в память будет записан диагностический код неисправности, то заменить проверявшийся жгут проводов и (или) датчик.
При измерении электрического сопротивления датчика скорости колеса необходимо, чтобы автомобиль имел комнатную температуру, т.к. сопротивление возрастает при увеличении температуры.
Если не выполнить описанные шаги тщательно и полностью, то это может повлечь за собой неправильное определение причины неисправности, ненужную замену деталей и повторное появление в памяти диагностического кода неисправности C1202.
c1202 - отсутствует сигнал датчика скорости левого переднего колеса
Шаг
Операция
Значения
Да
Нет
1
Проверка диагностической цепи выполнена?
-
Перейти к операции 3
Перейти к операции 2
2
Выполнить проверку цепи диагностики до начала поиска причины неисправности по этой таблице.
Найдена неисправность?
-
Перейти к операции 3
Система в норме
3
Замок зажигания в положении "OFF".
Осмотреть датчик скорости левого переднего колеса, соединительный жгут и зубчатое кольцо на отсутствие физических повреждений.
Обнаружены ли какие-либо физические повреждения?
-
Перейти к операции 4
Перейти к операции 5
4
Устранить повреждение датчика скорости левого переднего колеса, соединительного жгута и (или) зубчатого колеса.
Проверить воздушный зазор.
0,2...0,8 мм
Система в норме
-
5
Диагностический код неисправности c1200 записан в память как текущий или архивный код?
-
Перейти к операции 6
Перейти к операции 7
6
Выполнить диагностику для кода неисправности c1200 до начала поиска причины неисправности по этой таблице
-
Система в норме
-
7
Подключить диагностический прибор и выбрать требуемые данные.
Проверить работу датчиков скорости колес.
Выполнить пробный выезд, довести скорость до значения, большего 24 км/час (15 миль/час), а затем медленно сбросить до нуля. Сделать это несколько раз.
Произошла ли запись в память диагностического кода неисправности c1202 снова или же скорость левого переднего колеса внезапно упала до нуля еще до полной остановки автомобиля?
-
Перейти к операции 9
Перейти к операции 8
8
Неисправность, соответствующая диагностическому коду c1202, является перемежающейся. См. раздел "Указания по диагностике".
-
Система в норме
-
9
Замок зажигания в положении "OFF".
Поднимите и зафиксируйте автомобиль.
Отсоединить от hecu жгут проводов.
Подключить вольтметр к контактам 19 и 20 жгута проводов hecu.
Выбрать шкалу милливольт переменного тока.
Провернуть левое переднее колесо, одновременно наблюдая за показаниями вольтметра. Напряжение должно возрастать при увеличении скорости колеса.
Находится ли напряжение переменного тока в требуемом диапазоне?
Не менее 100 мВ
Перейти к операции 10
Перейти к операции 11
10
Заменить hecu.
-
Система в норме
-
11
Отсоединить соединительный жгут от датчика скорости левого переднего колеса.
Подключить омметр к контактам 2 и 1 датчика скорости левого переднего колеса.
Находится ли сопротивление в требуемом диапазоне?
800...1600 ом (сопротивление зависит от температуры)
Перейти к операции 13
Перейти к операции 12
12
Заменить датчик скорости левого переднего колеса.
-
Система в норме
-
13
Соединительный жгут остается отсоединенным от датчика скорости левого переднего колеса.
Подключить вольтметр к контактам 2 и 1 датчика скорости левого переднего колеса.
Выбрать шкалу милливольт переменного тока.
Провернуть левое переднее колесо, одновременно наблюдая за показаниями вольтметра. Напряжение должно возрастать при увеличении скорости колеса.
Находится ли напряжение переменного тока в требуемом диапазоне?
Не менее 100 мВ
Перейти к операции 14
Перейти к операции 12
14
Отсоединить соединительный жгут датчика левого переднего колеса от жгута проводов АБС на кузове.
Жгут проводов hecu остается отсоединенным от hecu.
Подключить омметр к контактам 19 и 20 жгута проводов hecu.
Находится ли сопротивление в требуемом диапазоне?
ОЦ (обрыв цепи)
Перейти к операции 16
Перейти к операции 15
15
Найти и устранить короткое замыкание между этими двумя цепями.
-
Система в норме
-
16
Жгут проводов hecu остается отсоединенным от hecu.
Соединительный жгут левого переднего колеса остается отсоединенным от жгута проводов АБС на кузове.
Подключить омметр к контакту 20 жгута проводов hecu, а затем к контакту 2 жгута проводов АБС на кузове.
Находится ли сопротивление в требуемом диапазоне?
Меньше 2 ом.
Перейти к операции 18
Перейти к операции 17
17
Устранить обрыв или высокое сопротивление между контактами 20 и 2.
-
Система в норме
-
18
Жгут проводов hecu остается отсоединенным от hecu.
Соединительный жгут левого переднего колеса остается отсоединенным от жгута проводов АБС на кузове.
Подключить омметр к контакту 19 жгута проводов hecu, а затем к контакту 1 жгута проводов АБС на кузове.
Находится ли сопротивление в требуемом диапазоне?
Меньше 2 ом.
Перейти к операции 20
Перейти к операции 19
19
Устранить обрыв или высокое сопротивление между контактами 19 и 1.
-
Система в норме
-
20
Заменить соединительный жгут датчика скорости левого переднего колеса.
Выполнить пробный выезд на различных скоростях и в различных дорожных условиях.
Произошла ли запись в память диагностического кода неисправности c1202 снова?
-
Перейти к операции 10
Система в норме
c1203 - ОБРЫВ ИЛИ ЗАМЫКАНИЕ ЦЕПИ ДАТЧИКА СКОРОСТИ ПРАВОГО ПЕРЕДНЕГО КОЛЕСА
Описание схемы
При вращении колеса датчик скорости вырабатывает сигнал в виде напряжения переменного тока, возрастающего по мере увеличения скорости колеса. Блок HECU использует частоту сигнала переменного тока для расчета скорости колеса. Датчик скорости подключен к HECU с помощью так называемой "витой пары" проводов. Благодаря скручиванию проводов уменьшается восприимчивость к электромагнитным помехам, которые могут привести к записи в память диагностического кода неисправности.
Условия установки кода неисправности.
Диагностический код неисправности C1203 может быть записан в память в любой момент времени, когда замок зажигания находится в положении "ON" и HECU обнаружил наличие обрыва, замыкания на "массу" или замыкания на аккумулятор цепи датчика скорости правого переднего колеса.
Действия, выполняемые при установке кода неисправности
Реле электромагнитных клапанов размыкается, прекращая подачу питания на электродвигатель насоса и на электромагнитные клапаны.
В память записывается диагностический код неисправности c1203.
Система АБС отключена, горит контрольная лампа АБС.
Условия удаления кода неисправности
Если условия, ставшие причиной записи в память диагностического кода c1203, больше не существуют, то стереть этот диагностический код можно с помощью соответствующего диагностического прибора.
Диагностический код неисправности, который не записывался в память в течение 100 циклов вождения, стирается из архивных данных.
Указания по диагностике
При определении причины перемежающейся неисправности необходимо тщательно осмотреть провода и разъемы. Сюда входит следующее:
Снятие защитного кабелепровода и проверка проводов на повреждения, замыкания и загрязнения.
Осмотр контактов с целью проверки правильности их выполнения и отсутствия повреждений.
Проверка контактов на усилие удержания с помощью запасного контактного штырька или гнезда.
Извлечение контактов из разъемов для проверки надежности обжатия проволоки контактом.
Если, по словам водителя, контрольная лампа АБС загорается только при повышенной влажности (дождь, снег, после мойки), то следует тщательно проверить электрические цепи датчиков скорости всех колес, чтобы определить, не проникла ли туда влага. Если диагностический код неисправности не является текущим, то воспроизведите условия, при которых происходит проникновение влаги. Действуйте так, как описано ниже. Обрызгать проверяемый участок 5-процентным раствором соли. Затем выполнить пробный выезд в различных дорожных условиях (ухабы, повороты и т.п.) на скорости более 24 км/час (15 миль/час). Если в память будет записан диагностический код неисправности, то заменить проверявшийся жгут проводов и (или) датчик.
При измерении электрического сопротивления датчика скорости колеса необходимо, чтобы автомобиль имел комнатную температуру, т.к. сопротивление возрастает при увеличении температуры.
Если не выполнить описанные шаги тщательно и полностью, то это может повлечь за собой неправильное определение причины неисправности, ненужную замену деталей и повторное появление в памяти диагностического кода неисправности C1203.
c1203 - обрыв или замыкание цепи датчика скорости правого переднего колеса
Шаг
Операция
Значения
Да
Нет
1
Проверка цепи диагностики выполнена?
-
Перейти к операции 3
Перейти к операции 2
2
Выполнить проверку цепи диагностики.
Найдена неисправность?
-
Перейти к операции 3
Система в норме
3
Замок зажигания в положении "OFF".
Осмотреть датчик скорости правого переднего колеса, соединительный жгут и зубчатое кольцо на отсутствие физических повреждений.
Обнаружены ли какие-либо физические повреждения?
-
Перейти к операции 4
Перейти к операции 5
4
Устранить повреждение датчика скорости правого переднего колеса, соединительного жгута и (или) зубчатого колеса.
-
Система в норме
-
5
Выполнить пробный выезд на различных скоростях и в различных дорожных условиях.
Произошла ли запись в память диагностического кода неисправности c1203 снова?
-
Перейти к операции 7
Перейти к операции 6
6
Неисправность, соответствующая диагностическому коду c1203, является перемежающейся. См. раздел "Указания по диагностике".
-
Система в норме
-
7
Зажигание в положении "OFF", включен стояночный тормоз.
Поднимите и зафиксируйте автомобиль.
Отсоединить соединительный жгут от датчика скорости правого переднего колеса.
Подключить омметр к контактам 2 и 1 датчика скорости правого переднего колеса.
Находится ли сопротивление в требуемом диапазоне?
800...1600 ом (сопротивление зависит от температуры)
Перейти к операции 9
Перейти к операции 8
8
Заменить датчик скорости правого переднего колеса.
-
Система в норме
-
9
Соединительный жгут остается отсоединенным от датчика скорости правого переднего колеса.
Подключить омметр к контакту 1 датчика скорости правого переднего колеса, а затем к "массе" на кузове.
Находится ли сопротивление в требуемом диапазоне?
ОЦ (обрыв цепи)
Перейти к операции 10
Перейти к операции 8
10
Отсоединить от hecu жгут проводов.
Отсоединить соединительный жгут датчика правого переднего колеса от жгута проводов АБС на кузове.
Подключить омметр к контакту 2 жгута проводов hecu, а затем к контакту 1 жгута проводов АБС на кузове.
Находится ли сопротивление в требуемом диапазоне?
Меньше 2 ом.
Перейти к операции 12
Перейти к операции 11
11
Устранить обрыв или высокое сопротивление между контактами 2 и 1.
-
Система в норме
-
12
Жгут проводов hecu остается отсоединенным от hecu.
Соединительный жгут правого переднего колеса остается отсоединенным от жгута проводов АБС на кузове.
Подключить омметр к контакту 1 жгута проводов hecu, а затем к контакту 2 жгута проводов АБС на кузове.
Находится ли сопротивление в требуемом диапазоне?
Меньше 2 ом.
Перейти к операции 4
Перейти к операции 13
13
Устранить обрыв или высокое сопротивление между контактами 1 и 2.
-
Система в норме
-
14
Жгут проводов hecu остается отсоединенным от hecu.
Соединительный жгут правого переднего колеса остается отсоединенным от жгута проводов АБС на кузове.
Подключить вольтметр к контакту 2 жгута проводов hecu, а затем к "массе" на кузове.
Находится ли напряжение в требуемом диапазоне?
Менее 1 вольта
Перейти к операции 16
Перейти к операции 15
15
Устранить замыкание контактов 2 и 1 на источник напряжения.
-
Система в норме
-
16
Жгут проводов hecu остается отсоединенным от hecu.
Соединительный жгут правого переднего колеса остается отсоединенным от жгута проводов АБС на кузове.
Подключить вольтметр к контакту 1 жгута проводов hecu, а затем к "массе" на кузове.
Находится ли напряжение в требуемом диапазоне?
Менее 1 вольта
Перейти к операции 18
Перейти к операции 17
17
Устранить замыкание контактов 1 и 2 на источник напряжения.
-
Система в норме
-
18
Жгут проводов hecu остается отсоединенным от hecu.
Соединительный жгут правого переднего колеса остается отсоединенным от жгута проводов АБС на кузове.
Подключить омметр к контакту 2 жгута проводов hecu, а затем к "массе" на кузове.
Находится ли сопротивление в требуемом диапазоне?
ОЦ (обрыв цепи)
Перейти к операции 20
Перейти к операции 19
19
Устранить замыкание на "массу" между контактами 2 и 1.
-
Система в норме
-
20
Жгут проводов hecu остается отсоединенным от hecu.
Соединительный жгут правого переднего колеса остается отсоединенным от жгута проводов АБС на кузове.
Подключить омметр к контакту 1 жгута проводов hecu, а затем к "массе" на кузове. Соединительный жгут левого переднего колеса остается отсоединенным от жгута проводов АБС на кузове. Подключить омметр к контакту 1 жгута проводов HECU, а затем к "массе" на кузове. Находится ли сопротивление в требуемом диапазоне?
Находится ли сопротивление в требуемом диапазоне?
ОЦ (обрыв цепи)
Перейти к операции 22
Перейти к операции 21
21
Устранить замыкание на "массу" между контактами 1 и 2.
-
Система в норме
-
22
Жгут проводов hecu остается отсоединенным от hecu.
Соединительный жгут правого переднего колеса остается отсоединенным от жгута проводов АБС на кузове.
Подключить омметр к контактам 1 и 2 жгута проводов hecu.
Находится ли сопротивление в требуемом диапазоне?
ОЦ (обрыв цепи)
Перейти к операции 24
Перейти к операции 23
23
Устранить замыкание между этими двумя цепями.
-
Система в норме
-
24
Заменить соединительный жгут датчика скорости правого переднего колеса.
Выполнить пробный выезд на различных скоростях и в различных дорожных условиях.
Произошла ли запись в память диагностического кода неисправности c1203 снова?
-
Перейти к операции 25
Система в норме
25
Заменить hecu.
-
Система в норме
-
c1204 - ЧРЕЗМЕРНО БОЛЬШИЕ КОЛЕБАНИЯ СКОРОСТИ ПРАВОГО ПЕРЕДНЕГО КОЛЕСА
Описание схемы
При вращении колеса датчик скорости вырабатывает сигнал в виде напряжения переменного тока, возрастающего по мере увеличения скорости колеса. Блок HECU использует частоту сигнала переменного тока для расчета скорости колеса. Датчик скорости подключен к HECU с помощью так называемой "витой пары" проводов. Благодаря скручиванию проводов уменьшается восприимчивость к электромагнитным помехам, которые могут привести к записи в память диагностического кода неисправности.
Условия установки кода неисправности.
Для записи в память диагностического кода неисправности C1204 должны быть выполнены все перечисленные ниже условия:
Диагностические коды неисправностей c1200 или c1203 или c1206 или c1209 не являются текущими.
Выключатель контрольной лампы тормоза выключен.
Ускорение или торможение правого переднего колеса находится вне нормального диапазона значений.
Действия, выполняемые при установке кода неисправности
Реле электромагнитных клапанов размыкается, прекращая подачу питания на электродвигатель насоса и на электромагнитные клапаны.
В память записывается диагностический код неисправности c1204.
Система АБС отключена, горит контрольная лампа АБС.
Условия удаления кода неисправности
Если условия, ставшие причиной записи в память диагностического кода c1204, больше не существуют, то стереть этот диагностический код можно с помощью соответствующего диагностического прибора.
Диагностический код неисправности, который не записывался в память в течение 100 циклов вождения, стирается из архивных данных.
Указания по диагностике
При определении причины перемежающейся неисправности необходимо тщательно осмотреть провода и разъемы. Сюда входит следующее:
Снятие защитного кабелепровода и проверка проводов на повреждения, замыкания и загрязнения.
Осмотр контактов с целью проверки правильности их выполнения и отсутствия повреждений.
Проверка контактов на усилие удержания с помощью запасного контактного штырька или гнезда.
Извлечение контактов из разъемов для проверки надежности обжатия проволоки контактом.
Если, по словам водителя, контрольная лампа АБС загорается только при повышенной влажности (дождь, снег, после мойки), то следует тщательно проверить электрические цепи датчиков скорости всех колес, чтобы определить, не проникла ли туда влага. Если диагностический код неисправности не является текущим, то воспроизведите условия, при которых происходит проникновение влаги. Действуйте так, как описано ниже. Обрызгать проверяемый участок 5-процентным раствором соли. Затем выполнить пробный выезд в различных дорожных условиях (ухабы, повороты и т.п.) на скорости более 24 км/час (15 миль/час). Если в память будет записан диагностический код неисправности, то заменить проверявшийся жгут проводов и (или) датчик.
Следует тщательно осмотреть зубчатое кольцо, чтобы убедиться в отсутствии повреждений, таких как трещины или сломанные зубцы. Если запись в память диагностического кода неисправности происходит при одной и той же скорости в каждой поездке, то наиболее вероятно повреждение зубчатого кольца.
Если не выполнить описанные шаги тщательно и полностью, то это может повлечь за собой неправильное определение причины неисправности, ненужную замену деталей и повторное появление в памяти диагностического кода неисправности C1204.
c1204 - чрезмерно большие колебания скорости правого переднего колеса
Шаг
Операция
Значения
Да
Нет
1
Проверка диагностической цепи выполнена?
-
Перейти к операции 3
Перейти к операции 2
2
Выполнить проверку цепи диагностики перед выполнением операций, приведенных в диагностической таблице для кода c1204.
Найдена неисправность?
-
Перейти к операции 3
Система в норме
3
Диагностический код неисправности c1203 записан в память как текущий или архивный код?
-
Перейти к операции 4
Перейти к операции 5
4
Перед выполнением операций, приведенных в диагностической таблице для кода c1204, следует выполнить операции по диагностической таблице для кода c1203.
-
Система в норме
-
5
Замок зажигания в положении "OFF".
Проверить на повреждения датчик скорости правого переднего колеса и соединительный жгут.
Тщательно и полностью осмотреть зубчатое кольцо правого переднего колеса, чтобы убедиться в отсутствии повреждений (трещины, сломанные зубцы, люфт).
Обнаружены ли какие-либо физические повреждения?
-
Перейти к операции 6
Перейти к операции 7
6
Устранить повреждение датчика скорости правого переднего колеса, соединительного жгута и (или) зубчатого колеса.
-
Система в норме
-
7
Включить стояночный тормоз.
Подключить диагностический прибор и выбрать требуемые данные.
Проверить работу датчиков скорости колес.
Включить двигатель и наблюдать за работой датчиков скорости колес при работающем двигателе и неподвижном автомобиле.
Слегка нажать на педаль акселератора, чтобы увеличить холостые обороты двигателя.
Произошла ли запись в память диагностического кода неисправности c1204 или же скорость по показаниям датчика скорости правого переднего колеса была не равна нулю в то время, когда двигатель работал на неподвижном автомобиле?
-
Перейти к операции 8
Перейти к операции 9
8
Причиной записи диагностического кода c1204 является влияние электромагнитных помех со стороны системы зажигания на цепи датчика скорости правого переднего колеса.
Проверить, как проложен на кузове жгут проводов АБС для правого переднего колеса и (или) соединительный жгут, чтобы определить возможные источники электромагнитных помех со стороны системы зажигания, такие как провода свечей зажигания. Изменить прокладку проводов.
-
Система в норме
-
9
Диагностический инструмент остается подключенным.
Проверить работу датчиков скорости колес.
Выполнить пробный выезд, довести скорость до максимального зарегистрированного предельного значения, а затем медленно сбросить до нуля. Сделать это несколько раз.
Произошла ли запись в память диагностического кода неисправности c1204 или же скорость по показаниям датчика скорости правого переднего колеса отличалась во время движения более чем на 5 км/час (3 мили/час) от показаний какого-либо из датчиков других колес.
-
Перейти к операции 11
Перейти к операции 10
10
Неисправность, соответствующая диагностическому коду c1204, является перемежающейся. См. раздел "Указания по диагностике".
-
Система в норме
-
11
Включить стояночный тормоз, замок зажигания в положении "OFF".
Поднимите и зафиксируйте автомобиль.
Отсоединить соединительный жгут от датчика скорости правого переднего колеса.
Подключить омметр к контактам 2 и 1 датчика скорости правого переднего колеса.
Находится ли сопротивление в требуемом диапазоне?
800...1600 ом (сопротивление зависит от температуры)
Перейти к операции 13
Перейти к операции 12
12
Заменить датчик скорости правого переднего колеса.
-
Система в норме
-
13
Датчик скорости остается отключенным от соединительного жгута.
Подключить вольтметр к контактам 2 и 1 датчика скорости правого переднего колеса.
Выбрать шкалу милливольт переменного тока.
Провернуть правое переднее колесо, одновременно наблюдая за показаниями вольтметра.
Находится ли напряжение переменного тока в требуемом диапазоне?
Не менее 100 мВ
Перейти к операции 14
Перейти к операции 12
14
Отсоединить от hecu жгут проводов.
Отсоединить соединительный жгут датчика правого переднего колеса от жгута проводов АБС на кузове.
Подключить омметр к контакту 2 жгута проводов hecu, а затем к контакту 1 жгута проводов АБС на кузове.
Находится ли сопротивление в требуемом диапазоне?
Меньше 2 ом.
Перейти к операции 16
Перейти к операции 15
15
Устранить обрыв или высокое сопротивление между контактами 2 и 1.
-
Система в норме
-
16
Жгут проводов hecu остается отсоединенным от hecu.
Соединительный жгут остается отсоединенным от жгута проводов на кузове.
Подключить омметр к контакту 1 жгута проводов hecu, а затем к контакту 2 жгута проводов АБС на кузове.
Находится ли сопротивление в требуемом диапазоне?
Меньше 2 ом.
Перейти к операции 18
Перейти к операции 17
17
Устранить обрыв или высокое сопротивление между контактами 1 и 2.
-
Система в норме
-
18
Жгут проводов hecu остается отсоединенным от hecu.
Соединительный жгут остается отсоединенным от жгута проводов на кузове.
Подключить омметр между контактами 1 и 2 жгута проводов hecu.
Находится ли сопротивление в требуемом диапазоне?
ОЦ (обрыв цепи)
Перейти к операции 20
Перейти к операции 19
19
Устранить короткое замыкание между этими двумя проводами.
-
Система в норме
-
20
Заменить соединительный жгут датчика скорости правого переднего колеса.
Выполнить пробный выезд на различных скоростях и в различных дорожных условиях.
Произошла ли запись в память диагностического кода неисправности c1204 снова?
-
Перейти к операции 20
Система в норме
21
Заменить hecu.
-
Система в норме
-
c1205 - ОТСУТСТВУЕТ СИГНАЛ ДАТЧИКА СКОРОСТИ ПРАВОГО ПЕРЕДНЕГО КОЛЕСА
Описание схемы
При вращении колеса датчик скорости вырабатывает сигнал в виде напряжения переменного тока, возрастающего по мере увеличения скорости колеса. Блок HECU использует частоту сигнала переменного тока для расчета скорости колеса. Датчик скорости подключен к HECU с помощью так называемой "витой пары" проводов. Благодаря скручиванию проводов уменьшается восприимчивость к электромагнитным помехам, которые могут привести к записи в память диагностического кода неисправности.
Условия установки кода неисправности.
Для записи в память диагностического кода неисправности C1205 должны быть выполнены все перечисленные ниже условия:
Диагностические коды неисправностей c1200 или c1203 или c1206 или c1209 не являются текущими.
Система АБС не работает.
Выключатель контрольной лампы тормоза выключен.
Скорость правого переднего колеса равна нулю, а скорость по показаниям всех остальных датчиков скорости колес превышает 8 км/час (5 миль/час) в течение не менее чем 2,5 секунд.
Действия, выполняемые при установке кода неисправности
Реле электромагнитных клапанов размыкается, прекращая подачу питания на электродвигатель насоса и на электромагнитные клапаны.
В память записывается диагностический код неисправности c1205.
Система АБС отключена, горит контрольная лампа АБС.
Условия удаления кода неисправности
Если условия, ставшие причиной записи в память диагностического кода c1205, больше не существуют, то стереть этот диагностический код можно с помощью соответствующего диагностического прибора.
Диагностический код неисправности, который не записывался в память в течение 100 циклов вождения, стирается из архивных данных.
Указания по диагностике
При определении причины перемежающейся неисправности необходимо тщательно осмотреть провода и разъемы. Сюда входит следующее:
Снятие защитного кабелепровода и проверка проводов на повреждения, замыкания и загрязнения.
Осмотр контактов с целью проверки правильности их выполнения и отсутствия повреждений.
Проверка контактов на усилие удержания с помощью запасного контактного штырька или гнезда.
Извлечение контактов из разъемов для проверки надежности обжатия проволоки контактом.
Если, по словам водителя, контрольная лампа АБС загорается только при повышенной влажности (дождь, снег, после мойки), то следует тщательно проверить электрические цепи датчиков скорости всех колес, чтобы определить, не проникла ли туда влага. Если диагностический код неисправности не является текущим, то воспроизведите условия, при которых происходит проникновение влаги. Действуйте так, как описано ниже. Обрызгать проверяемый участок 5-процентным раствором соли. Затем выполнить пробный выезд в различных дорожных условиях (ухабы, повороты и т.п.) на скорости более 24 км/час (15 миль/час). Если в память будет записан диагностический код неисправности, то заменить проверявшийся жгут проводов и (или) датчик.
При измерении электрического сопротивления датчика скорости колеса необходимо, чтобы автомобиль имел комнатную температуру, т.к. сопротивление возрастает при увеличении температуры.
Если не выполнить описанные шаги тщательно и полностью, то это может повлечь за собой неправильное определение причины неисправности, ненужную замену деталей и повторное появление в памяти диагностического кода неисправности C1205.
c1205 - отсутствует сигнал датчика скорости правого переднего колеса
Шаг
Операция
Значения
Да
Нет
1
Проверка диагностической цепи выполнена?
-
Перейти к операции 3
Перейти к операции 2
2
Выполнить проверку цепи диагностики до начала поиска причины неисправности по этой таблице.
Найдена неисправность?
-
Перейти к операции 3
Система в норме
3
Замок зажигания в положении "OFF".
Осмотреть датчик скорости правого переднего колеса, соединительный жгут и зубчатое кольцо на отсутствие физических повреждений.
Обнаружены ли какие-либо физические повреждения?
-
Перейти к операции 4
Перейти к операции 5
4
Устранить повреждение датчика скорости правого переднего колеса, соединительного жгута и (или) зубчатого колеса.
Проверить воздушный зазор.
0,2...0,8 мм
Система в норме
-
5
Диагностический код неисправности c1203 записан в память как текущий или архивный код?
-
Перейти к операции 6
Перейти к операции 7
6
Выполнить диагностику для кода неисправности c1203 до начала поиска причины неисправности по этой таблице.
-
Система в норме
-
7
Подключить диагностический прибор и выбрать требуемые данные.
Проверить работу датчиков скорости колес.
Выполнить пробный выезд, довести скорость до значения, большего 24 км/час (15 миль/час), а затем медленно сбросить до нуля. Сделать это несколько раз.
Произошла ли запись в память диагностического кода неисправности c1205 снова или же скорость правого переднего колеса внезапно упала до нуля еще до полной остановки автомобиля?
-
Перейти к операции 9
Перейти к операции 8
8
Неисправность, соответствующая диагностическому коду c1205, является перемежающейся. См. раздел "Указания по диагностике".
-
Система в норме
-
9
Замок зажигания в положении "OFF".
Поднимите и зафиксируйте автомобиль.
Отсоединить от hecu жгут проводов.
Подключить вольтметр к контактам 1 и 2 жгута проводов hecu.
Выбрать шкалу милливольт переменного тока.
Провернуть правое переднее колесо, одновременно наблюдая за показаниями вольтметра. Напряжение должно возрастать при увеличении скорости колеса.
Находится ли напряжение переменного тока в требуемом диапазоне?
Не менее 100 мВ
Перейти к операции 10
Перейти к операции 11
10
Заменить hecu.
-
Система в норме
-
11
Отсоединить соединительный жгут от датчика скорости правого переднего колеса.
Подключить омметр к контактам 2 и 1 датчика скорости правого переднего колеса.
Находится ли сопротивление в требуемом диапазоне?
800...1600 ом (сопротивление зависит от температуры)
Перейти к операции 13
Перейти к операции 12
12
Заменить датчик скорости правого переднего колеса.
-
Система в норме
-
13
Соединительный жгут остается отсоединенным от датчика скорости правого переднего колеса.
Подключить вольтметр к контактам 2 и 1 датчика скорости левого переднего колеса.
Выбрать шкалу милливольт переменного тока.
Провернуть правое переднее колесо, одновременно наблюдая за показаниями вольтметра. Напряжение должно возрастать при увеличении скорости колеса.
Находится ли напряжение переменного тока в требуемом диапазоне?
Не менее 100 мВ
Перейти к операции 14
Перейти к операции 12
14
Отсоединить соединительный жгут датчика правого переднего колеса от жгута проводов АБС на кузове.
Жгут проводов hecu остается отсоединенным от hecu.
Подключить омметр к контактам 9 и 10 жгута проводов hecu.
Находится ли сопротивление в требуемом диапазоне?
ОЦ (обрыв цепи)
Перейти к операции 16
Перейти к операции 15
15
Найти и устранить короткое замыкание между этими двумя цепями.
-
Система в норме
-
16
Жгут проводов hecu остается отсоединенным от hecu.
Соединительный жгут правого переднего колеса остается отсоединенным от жгута проводов АБС на кузове.
Подключить омметр к контакту 12 жгута проводов hecu, а затем к контакту 1 жгута проводов АБС на кузове.
Находится ли сопротивление в требуемом диапазоне?
Меньше 2 ом.
Перейти к операции 18
Перейти к операции 17
17
Устранить обрыв или высокое сопротивление между контактами 2 и 1.
-
Система в норме
-
18
Жгут проводов hecu остается отсоединенным от hecu.
Соединительный жгут правого переднего колеса остается отсоединенным от жгута проводов АБС на кузове.
Подключить омметр к контакту 1 жгута проводов hecu, а затем к контакту 2 жгута проводов АБС на кузове.
Находится ли сопротивление в требуемом диапазоне?
Меньше 2 ом.
Перейти к операции 20
Перейти к операции 19
19
Устранить обрыв или высокое сопротивление между контактами 1 и 2.
-
Система в норме
-
20
Заменить соединительный жгут датчика скорости правого переднего колеса.
Выполнить пробный выезд на различных скоростях и в различных дорожных условиях.
Произошла ли запись в память диагностического кода неисправности c1205 снова?
-
Перейти к операции 10
Система в норме
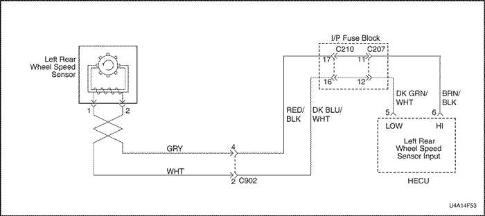
c1206 - ОБРЫВ ИЛИ ЗАМЫКАНИЕ ЦЕПИ ДАТЧИКА СКОРОСТИ ЛЕВОГО ЗАДНЕГО КОЛЕСА
Описание схемы
При вращении колеса датчик скорости вырабатывает сигнал в виде напряжения переменного тока, возрастающего по мере увеличения скорости колеса. Блок HECU использует частоту сигнала переменного тока для расчета скорости колеса. Датчик скорости подключен к HECU с помощью так называемой "витой пары" проводов. Благодаря скручиванию проводов уменьшается восприимчивость к электромагнитным помехам, которые могут привести к записи в память диагностического кода неисправности.
Условия установки кода неисправности.
Диагностический код неисправности C1206 может быть записан в память в любой момент времени, когда замок зажигания находится в положении "ON" и HECU обнаружил наличие обрыва, замыкания на "массу" или замыкания на аккумулятор цепи датчика скорости правого переднего колеса.
Действия, выполняемые при установке кода неисправности
Реле электромагнитных клапанов размыкается, прекращая подачу питания на электродвигатель насоса и на электромагнитные клапаны.
В память записывается диагностический код неисправности c1206.
Система АБС отключена, горит контрольная лампа АБС.
Условия удаления кода неисправности
Если условия, ставшие причиной записи в память диагностического кода c1206, больше не существуют, то стереть этот диагностический код можно с помощью соответствующего диагностического прибора.
Диагностический код неисправности, который не записывался в память в течение 100 циклов вождения, стирается из архивных данных.
Указания по диагностике
При определении причины перемежающейся неисправности необходимо тщательно осмотреть провода и разъемы. Сюда входит следующее:
Снятие защитного кабелепровода и проверка проводов на повреждения, замыкания и загрязнения.
Осмотр контактов с целью проверки правильности их выполнения и отсутствия повреждений.
Проверка контактов на усилие удержания с помощью запасного контактного штырька или гнезда.
Извлечение контактов из разъемов для проверки надежности обжатия проволоки контактом.
Если, по словам водителя, контрольная лампа АБС загорается только при повышенной влажности (дождь, снег, после мойки), то следует тщательно проверить электрические цепи датчиков скорости всех колес, чтобы определить, не проникла ли туда влага. Если диагностический код неисправности не является текущим, то воспроизведите условия, при которых происходит проникновение влаги. Действуйте так, как описано ниже. Обрызгать проверяемый участок 5-процентным раствором соли. Затем выполнить пробный выезд в различных дорожных условиях (ухабы, повороты и т.п.) на скорости более 24 км/час (15 миль/час). Если в память будет записан диагностический код неисправности, то заменить проверявшийся жгут проводов и (или) датчик.
При измерении электрического сопротивления датчика скорости колеса необходимо, чтобы автомобиль имел комнатную температуру, т.к. сопротивление возрастает при увеличении температуры.
Если не выполнить описанные шаги тщательно и полностью, то это может повлечь за собой неправильное определение причины неисправности, ненужную замену деталей и повторное появление в памяти диагностического кода неисправности C1206.
c1206 - обрыв или замыкание цепи датчика скорости левого заднего колеса
Шаг
Операция
Значения
Да
Нет
1
Проверка цепи диагностики выполнена?
-
Перейти к операции 3
Перейти к операции 2
2
Выполнить проверку цепи диагностики.
Найдена неисправность?
-
Перейти к операции 3
Система в норме
3
Замок зажигания в положении "OFF".
Осмотреть датчик скорости левого заднего колеса, соединительный жгут и зубчатое кольцо на отсутствие физических повреждений.
Проверить разъемы c902, c210 и c207.
Обнаружены ли какие-либо физические повреждения?
-
Перейти к операции 4
Перейти к операции 5
4
Устранить повреждение датчика скорости левого заднего колеса, соединительного жгута и (или) зубчатого колеса.
-
Система в норме
-
5
Выполнить пробный выезд на различных скоростях и в различных дорожных условиях.
Произошла ли запись в память диагностического кода неисправности c1206 снова?
-
Перейти к операции 7
Перейти к операции 6
6
Неисправность, соответствующая диагностическому коду c1206, является перемежающейся. См. раздел "Указания по диагностике".
-
Система в норме
-
7
Зажигание в положении "OFF", включен стояночный тормоз.
Поднимите и зафиксируйте автомобиль.
Отсоединить соединительный жгут от датчика скорости левого заднего колеса.
Подключить омметр к контактам 2 и 1 датчика скорости левого заднего колеса.
Находится ли сопротивление в требуемом диапазоне?
800...1600 ом (сопротивление зависит от температуры)
Перейти к операции 9
Перейти к операции 8
8
Заменить датчик скорости правого переднего колеса.
-
Система в норме
-
9
Соединительный жгут остается отсоединенным от датчика скорости левого заднего колеса.
Подключить омметр к контакту 1 датчика скорости левого заднего колеса, а затем к "массе" на кузове.
Находится ли сопротивление в требуемом диапазоне?
ОЦ (обрыв цепи)
Перейти к операции 10
Перейти к операции 8
10
Отсоединить от hecu жгут проводов.
Отсоединить соединительный жгут датчика левого заднего колеса от жгута проводов АБС на кузове.
Подключить омметр к контакту 5 жгута проводов hecu, а затем к контакту 1 жгута проводов АБС на кузове.
Находится ли сопротивление в требуемом диапазоне?
Меньше 2 ом.
Перейти к операции 12
Перейти к операции 11
11
Устранить обрыв или высокое сопротивление между контактами 5 и 1.
-
Система в норме
-
12
Жгут проводов hecu остается отсоединенным от hecu.
Соединительный жгут левого заднего колеса остается отсоединенным от жгута проводов АБС на кузове.
Подключить омметр к контакту 6 жгута проводов hecu, а затем к контакту 2 жгута проводов АБС на кузове.
Находится ли сопротивление в требуемом диапазоне?
Меньше 2 ом.
Перейти к операции 4
Перейти к операции 13
13
Устранить обрыв или высокое сопротивление между контактами 6 и 2.
-
Система в норме
-
14
Жгут проводов hecu остается отсоединенным от hecu.
Соединительный жгут левого заднего колеса остается отсоединенным от жгута проводов АБС на кузове.
Подключить вольтметр к контакту 5 жгута проводов hecu, а затем к "массе" на кузове.
Находится ли напряжение в требуемом диапазоне?
Менее 1 вольта
Перейти к операции 16
Перейти к операции 15
15
Устранить замыкание контактов 5 и 1 на источник напряжения.
-
Система в норме
-
16
Жгут проводов hecu остается отсоединенным от hecu.
Соединительный жгут левого заднего колеса остается отсоединенным от жгута проводов АБС на кузове.
Подключить вольтметр к контакту 6 жгута проводов hecu, а затем к "массе" на кузове.
Находится ли напряжение в требуемом диапазоне?
Менее 1 вольта
Перейти к операции 18
Перейти к операции 17
17
Устранить замыкание контактов 6 и 2 на источник напряжения.
-
Система в норме
-
18
Жгут проводов hecu остается отсоединенным от hecu.
Соединительный жгут левого заднего колеса остается отсоединенным от жгута проводов АБС на кузове.
Подключить омметр к контакту 5 жгута проводов hecu, а затем к "массе" на кузове.
Находится ли сопротивление в требуемом диапазоне?
ОЦ (обрыв цепи)
Перейти к операции 20
Перейти к операции 19
19
Устранить замыкание на "массу" между контактами 5 и 1.
-
Система в норме
-
20
Жгут проводов hecu остается отсоединенным от hecu.
Соединительный жгут левого заднего колеса остается отсоединенным от жгута проводов АБС на кузове.
Подключить омметр к контакту 10 жгута проводов hecu, а затем к "массе" на кузове. Соединительный жгут левого заднего колеса остается отсоединенным от жгута проводов АБС на кузове.
Подключить омметр к контакту 6 жгута проводов hecu, а затем к "массе" на кузове. Находится ли сопротивление в требуемом диапазоне?
Находится ли сопротивление в требуемом диапазоне?
ОЦ (обрыв цепи)
Перейти к операции 22
Перейти к операции 21
21
Устранить замыкание на "массу" между контактами 6 и 2.
-
Система в норме
-
22
Жгут проводов hecu остается отсоединенным от hecu.
Соединительный жгут левого заднего колеса остается отсоединенным от жгута проводов АБС на кузове.
Подключить омметр к контактам 5 и 6 жгута проводов hecu.
Находится ли сопротивление в требуемом диапазоне?
ОЦ (обрыв цепи)
Перейти к операции 24
Перейти к операции 23
23
Устранить замыкание между этими двумя цепями.
-
Система в норме
-
24
Заменить соединительный жгут датчика скорости левого заднего колеса.
Выполнить пробный выезд на различных скоростях и в различных дорожных условиях.
Произошла ли запись в память диагностического кода неисправности c1206 снова?
-
Перейти к операции 25
Система в норме
25
Заменить hecu.
-
Система в норме
-
https://vnx.su/ 🛠 Руководства по ремонту и эксплуатации для автомобилей