К началу документа
Tacuma
На предыдущую страницуНа следующую страницу
Главная страница GMDEЗагрузить нединамическое оглавлениеЗагрузить динамическое оглавлениеПомощь

ДИАГНОСТИКА ПО ДИАГНОСТИЧЕСКИМ КОДАМ НЕИСПРАВНОСТЕЙ (ДВИГАТЕЛЬ РАБОЧИМ ОБЪЕМОМ 1,6 Л С ДВУМЯ РАСПРЕДЕЛИТЕЛЬНЫМИ ВАЛАМИ С ВЕРХНИМ РАСПОЛОЖЕНИЕМ)

ОЧИСТКА ДИАГНОСТИЧЕСКИХ КОДОВ

Примечание: Чтобы избежать повреждения контроллера электронной системы управления двигателем (ЭСУД), при подключении и отключении контроллера ЭСУД (например, провода аккумуляторной батареи, соединительного разъема контроллера ЭСУД, предохранителя контроллера ЭСУД, перемычек и т.д.) ключ должен находится в положении ВЫКЛ. Когда контроллер ЭСУД устанавливает диагностический код неисправности, контрольная лампа индикации неисправности включается только для типов А, В и Е, но диагностические коды неисправности сохраняются в памяти контроллера ЭСУД для всех типов кодов. Если проблема неустойчивая, контрольная лампа индикации неисправности погаснет через 10 секунд после исчезновения неисправности. Диагностический код неисправности сохраняется в памяти контроллера ЭСУД до его очистки сканирующим прибором. Отключение питания на 10 секунд очищает некоторые сохраненные диагностические коды неисправности.

Диагностические коды неисправности должны быть очищены после завершения ремонта. Некоторые диагностические таблицы предусматривают очистку кодов перед использованием таблиц. Это позволяет контроллеру ЭСУД устанавливать диагностические коды неисправности, отрабатывая таблицу, что помогает быстрее обнаружить причину проблемы.

ДИАГНОСТИЧЕСКИЕ КОДЫ НЕИСПРАВНОСТИ

dtc
НАЗНАЧЕНИЕ
Тип ошибки
Контрольная лампа индикации неисправности горит
p0107
Датчик абсолютного давления в коллекторе, низкий уровень сигнала
a
да
p0108
Датчик абсолютного давления в коллекторе, высокий уровень сигнала
a
да
p0112
Датчик температуры впускного воздуха, низкий уровень сигнала
Е
да
p0113
Датчик температуры впускного воздуха, высокий уровень сигнала
Е
да
p0117
Датчик температуры охлаждающей жидкости, низкий уровень сигнала
a
да
p0118
Датчик температуры охлаждающей жидкости, высокий уровень сигнала
a
да
p0122
Датчик положения дроссельной заслонки, низкий уровень сигнала
a
да
p0123
Повышенное напряжение датчика положения дроссельной заслонки
a
да
p0131
Пониженное напряжение датчика кислорода
a
да
p0132
Повышенное напряжение датчика кислорода
a
да
p0133
Отсутствует активность датчика кислорода
Е
да
p0137
Пониженное напряжение датчика кислорода с электронагревателем
Е
да
p0138
Повышенное напряжение датчика кислорода с электронагревателем
Е
да
p0140
Отсутствует активность датчика кислорода с электронагревателем
Е
да
p0141
Неисправен нагреватель датчика кислорода с электронагревателем
Е
да
p0171
Система корректировки топливоподачи, смесь слишком бедная
Е
да
p0172
Система корректировки топливоподачи, смесь слишком богатая
Е
да
p1181
Пониженное напряжение электромагнита системы впуска с изменяемой геометрией
a
да
p1182
Повышенное напряжение электромагнита системы впуска с изменяемой геометрией
a
да
p0222
Привод регулятора холостого хода дроссельной заслонки, низкое напряжение в цепи
a
да
p0223
Привод регулятора холостого хода дроссельной заслонки, высокое напряжение в цепи
a
да
p1230
Реле бензонасоса, низкое напряжение в цепи
a
да
p1231
Реле бензонасоса, высокое напряжение в цепи
a
да
p0261
Форсунка 1-го цилиндра, низкий уровень сигнала цепи управления
a
да
p0262
Форсунка 1-го цилиндра, высокий уровень сигнала цепи управления
a
да
p0264
Форсунка 2-го цилиндра, низкий уровень сигнала цепи управления
a
да
p0265
Форсунка 2-го цилиндра, высокий уровень сигнала цепи управления
a
да
p0267
Форсунка 3-го цилиндра, низкий уровень сигнала цепи управления
a
да
p0268
Форсунка 3-го цилиндра, высокий уровень сигнала цепи управления
a
да
p0270
Форсунка 4-го цилиндра, низкий уровень сигнала цепи управления
a
да
p0271
Форсунка 4-го цилиндра, высокий уровень сигнала цепи управления
a
да
p0300
Пропуск зажигания в нескольких цилиндрах (повреждение каталитического нейтрализатора)
a
мигает
p0300
Пропуск зажигания в нескольких цилиндрах (повышенная токсичность)
Е
да
p1320
Адаптивная коррекция погрешности положения коленчатого вала на пределе
Е
да
p1321
Ошибка определения положения коленчатого вала
Е
да
p0327
Датчик детонации, неисправность цепи
Е
да
p0335
Датчик положения коленчатого вала, неисправность цепи
Е
да
p0336
58Х Датчик положения коленчатого вала, лишние/пропущенные импульсы сигнала
Е
да
p0337
58Х Датчик положения коленчатого вала, отсутствует сигнал
Е
да
p0341
Датчик положения распределительного вала, выход сигнала из допустимого диапазона
Е
да
p0342
Датчик положения распределительного вала, отсутствует сигнал
Е
да
p0351
Неисправность катушки зажигания А
a
да
p0352
Неисправность катушки зажигания В
a
да
p1382
Датчик неровной дороги (без АБС), неверный сигнал
cnl
НЕТ
p1382
Датчик неровной дороги (с АБС), неверный сигнал
cnl
НЕТ
p1385
Неисправность цепи датчика неровной дороги (без АБС)
cnl
НЕТ
p1385
Неисправность цепи датчика неровной дороги (АБС)
cnl
НЕТ
p0400
Рециркуляция отработавших газов, выход за пределы регулирования
Е
да
p1402
Рециркуляция отработавших газов, клапан рециркуляции заблокирован
Е
да
p1403
Рециркуляция отработавших газов, клапан рециркуляции неисправен
Е
да
p0404
Рециркуляция отработавших газов, ppend
Е
да
p1404
Рециркуляция отработавших газов, клапан закрыт
Е
да
p0405
Датчик положения иглы клапана рециркуляции отработавших газов, низкое напряжение цепи
Е
да
p0406
Датчик положения иглы клапана рециркуляции отработавших газов, высокое напряжение цепи
Е
да
p0420
Низкая эффективность каталитического нейтрализатора
Е
да
p0444
Цепь клапана продувки адсорбера, отсутствует сигнал
Е
да
p0445
Неисправность цепи клапана продувки адсорбера
Е
да
p0462
Датчик уровня топлива, низкое напряжение
cnl
НЕТ
p0463
Датчик уровня топлива, высокое напряжение
cnl
НЕТ
p0480
Неисправность цепи реле низких оборотов вентилятора системы охлаждения (без кондиционера)
cnl
НЕТ
p0480
Неисправность цепи реле низких оборотов вентилятора системы охлаждения (с кондиционером)
cnl
НЕТ
p0481
Реле высоких оборотов вентилятора системы охлаждения, высокое напряжение (без кондиционера)
cnl
НЕТ
p0481
Реле высоких оборотов вентилятора системы охлаждения, высокое напряжение (с кондиционером)
cnl
НЕТ
p0501
Отсутствует сигнал скорости автомобиля (только с МКПП)
a
да
p0510
Неисправность цепи переключателя положения дроссельной заслонки
a
да
p1511
Неисправность цепи привода заряда на холостом ходу
Е
да
p1512
Механическая ошибка привода заряда на холостом ходу
Е
да
p1513
Функциональная ошибка привода заряда на холостом ходу
cnl
НЕТ
p0532
Сигнал датчика давления в системе кондиционирования, низкое напряжение
cnl
НЕТ
p0533
Сигнал датчика давления в системе кондиционирования, высокое напряжение
cnl
НЕТ
p1537
Реле компрессора кондиционера, высокое напряжение в цепи
cnl
НЕТ
p1538
Реле компрессора кондиционера, низкое напряжение в цепи
cnl
НЕТ
p0562
Напряжение бортовой сети (со стороны двигателя), низкий уровень
cnl
НЕТ
p0563
\Напряжение бортовой сети (со стороны двигателя), высокий уровень
cnl
НЕТ
p0601
Контроллер ЭСУД, ошибка контрольной суммы
Е
да
p0604
Ошибка ОЗУ контроллера ЭСУД
Е
да
p0605
Ошибка записи inmvy контроллера ЭСУД
Е
да
p1610
Главное реле, высокое напряжение в цепи
a
да
p1611
Главное реле, низкое напряжение в цепи
a
да
p1628
Не устанавливается связь с иммобилизатором
cnl
НЕТ
p1629
Неправильное вычисление иммобилизатора
cnl
НЕТ
p0654
Неисправность цепи спидометра двигателя
cnl
НЕТ
p0656
Неисправность цепи указателя высокого уровня топлива
cnl
НЕТ
p1660
Лампа индикации неисправности, высокое напряжение в цепи
Е
да
p1661
Лампа индикации неисправности, низкое напряжение в цепи
Е
да

U5A11F22
Показать иллюстрациюПеревод текста в иллюстрациях


ДИАГНОСТИЧЕСКИЙ КОД НЕИСПРАВНОСТИ (dtc) - p0107 ДАТЧИК АБСОЛЮТНОГО ДАВЛЕНИЯ В КОЛЛЕКТОРЕ, НИЗКИЙ УРОВЕНЬ СИГНАЛА

Описание схемы

Контроллер электронной системы управления двигателем (ЭСУД) использует датчик абсолютного давления в коллекторе (МАР) для управления подачей топлива и моментом зажигания. Датчик MAP измеряет изменения давления во впускном коллекторе, связанные с изменением нагрузки на двигатель (разряжение во впускном коллекторе) и изменением частоты вращения и конвертирует эти изменения в выходные сигналы. Контроллер ЭСУД подает контрольный сигнал 5 В на датчик МАР. При изменении давления коллектора выходной сигнал датчика MAP также изменяется. Контролируя выходные сигналы датчика МАР, контроллер ЭСУД определяет давление в коллекторе. Выходные сигналы низкого давления (низкий уровень сигнала) будут составлять примерно 1,0 - 1,5 В на холостом ходу, в то время как выходные сигналы высокого давления (высокий уровень сигнала) будут составлять примерно 4,5 - 4.8 В при полностью открытой дроссельной заслонке (WOT). Датчик МАР показывает барометрическое давление, позволяя контроллеру ЭСУД производить корректировку для различных высот.

Условия установки кода неисправности.

(случай А)

(случай А)

Действия, выполняемые при установке кода неисправности

Условия очистки кода неисправности/индикации неисправности

Указания по диагностике

При включенном зажигании и остановленном двигателе, давление в коллекторе равно атмосферному и напряжение сигнала высокое.
Контроллер ЭСУД использует эту информацию как показатель высоты. Сравнение этого показателя с показателем того же датчика на исправном автомобиле позволяет проверить точность сомнительного датчика. Показания должны быть одинаковыми ±0,4 В.
Если DTC P0107 неустойчив, см. "Проверка абсолютного давления в коллекторе" в этом разделе для последующей диагностики.
Если соединения в норме, обратить внимание на уровень сигнала датчика абсолютного давления в коллекторе, двигая соответствующие разъемы и жгуты проводов. Если неисправность имеется, показания сканирующего прибора изменятся. Это поможет локализовать место неустойчивой неисправности.

dtc p0107 - Датчик абсолютного давления в коллекторе, низкий уровень сигнала

ШагОперацияЗначенияДаНет
1
Провести проверку бортовой системы диагностики Евро (eobd).
Проверка системы завершена?
-
Перейти к операции 2
Перейти к "Проверка бортовой системы диагностики"
2
  1. Подключить сканирующий прибор к колодке диагностики.
  2. Включить зажигание.
Сканирующий прибор показывает уровень сигнала датчика абсолютного давления в коллекторе выше установленного значения?
4 В
Перейдите к Шагу 3
Перейти к операции 4
3
  1. Отсоединить вакуумную линию от датчика map.
  2. Подать разряжение 88 кПа (20 inches hg) на датчик map.
Сканирующий прибор показывает уровень сигнала датчика абсолютного давления в коллекторе в пределах установленного значения?
1,0-1,5 В
Перейти к "Диагностическая информация"
Перейти к операции 4
4
  1. Повернуть ключ зажигания в положение блокировки.
  2. Отсоединить разъем датчика МАР.
  3. Включить зажигание.
  4. Измерить уровень сигнала между клеммами А и С разъема датчика map.
Измеренный уровень сигнала в пределах установленного значения?
4,5-5,5 В
Перейти к операции 5
Перейти к операции 6
5
Присоединить предохранительную перемычку между клеммами В и С разъема датчика map.
Сканирующий прибор показывает уровень сигнала датчика абсолютного давления в коллекторе выше установленного значения?
4 В
Перейдите к Шагу 11
Перейдите к Шагу 9
6
Измерить уровень сигнала между клеммой А разъема датчика map и массой.
Измеренный уровень сигнала в пределах установленного значения?
4,5-5,5 В
Перейдите к Шагу 7
Перейдите к Шагу 8
7
  1. Повернуть ключ зажигания в положение блокировки.
  2. Проверить обрыв цепи между клеммой А разъема датчика map и клеммой 13 разъема контроллера ЭСУД.
Проблема найдена?
-
Перейдите к Шагу 10
Перейдите к Шагу 12
8
  1. Повернуть ключ зажигания в положение блокировки.
  2. Проверить на обрыв цепи провод между клеммой С разъема датчика map и клеммой 50 разъема контроллера ЭСУД.
Проблема найдена?
-
Перейдите к Шагу 10
Перейдите к Шагу 12
9
  1. Повернуть ключ зажигания в положение блокировки.
  2. Проверить на обрыв цепи провод между клеммой В разъема датчика map и клеммой 75 разъема контроллера ЭСУД.
Проблема найдена?
-
Перейдите к Шагу 10
Перейдите к Шагу 12
10
  1. Отремонтировать провод или клемму разъема, если необходимо.
  2. Очистить все диагностические коды неисправности в контроллере ЭСУД.
  3. Провести проверку системы диагностики.
Закончен ли ремонт?
-
Система в норме
-
11
  1. Заменить датчик абсолютного давления в коллекторе.
  2. Очистить все диагностические коды неисправности в контроллере ЭСУД.
  3. Провести проверку системы диагностики.
Замена закончена?
-
Система в норме
-
12
Заменить контроллер ЭСУД.
Замена закончена?
-
Перейдите к Шагу 13
Перейти к операции 2
13
Проверьте, не установлены ли дополнительные диагностические коды неисправности.
Отображены ли диагностические коды неисправности, которые не были продиагностированы?
-
Перейти к соответствующей таблице диагностических кодов неисправности
Система в норме



U5A11F22
Показать иллюстрациюПеревод текста в иллюстрациях


ДИАГНОСТИЧЕСКИЙ КОД НЕИСПРАВНОСТИ (dtc) - p0108 ДАТЧИК АБСОЛЮТНОГО ДАВЛЕНИЯ В КОЛЛЕКТОРЕ, ВЫСОКИЙ УРОВЕНЬ СИГНАЛА

Описание схемы

Контроллер электронной системы управления двигателем (ЭСУД) использует датчик абсолютного давления в коллекторе (МАР) для управления подачей топлива и моментом зажигания. Датчик MAP измеряет изменения давления во впускном коллекторе, связанные с изменением нагрузки на двигатель (разряжение во впускном коллекторе) и изменением частоты вращения и конвертирует эти изменения в выходные сигналы. Контроллер ЭСУД подает контрольный сигнал 5 В на датчик МАР. При изменении давления коллектора выходной сигнал датчика MAP также изменяется. Контролируя выходные сигналы датчика МАР, контроллер ЭСУД определяет давление в коллекторе. Выходные сигналы низкого давления (низкий уровень сигнала) будут составлять примерно 1,0 - 1,5 В на холостом ходу, в то время как выходные сигналы высокого давления (высокий уровень сигнала) будут составлять примерно 4,5 - 4.8 В при полностью открытой дроссельной заслонке (WOT). Датчик МАР показывает барометрическое давление, позволяя контроллеру ЭСУД производить корректировку для различных высот.

Условия установки кода неисправности.

Действия, выполняемые при установке кода неисправности

Условия очистки кода неисправности/индикации неисправности

Указания по диагностике

При включенном зажигании и остановленном двигателе, давление в коллекторе равно атмосферному и напряжение сигнала высокое.
Контроллер ЭСУД использует эту информацию как показатель высоты. Сравнение этого показателя с показателем того же датчика на исправном автомобиле позволяет проверить точность сомнительного датчика. Показания должны быть одинаковыми ± 0,4 В.
Если DTC P0108 перемежающийся, см. "Проверка абсолютного давления в коллекторе" в этом разделе для последующей диагностики.
Если соединения в норме, обратить внимание на уровень сигнала датчика абсолютного давления в коллекторе, двигая соответствующие разъемы и жгуты проводов. Если неисправность имеется, показания сканирующего прибора изменятся. Это поможет локализовать место неустойчивой неисправности.

dtc p0108 - Датчик абсолютного давления в коллекторе, высокий уровень сигнала

ШагОперацияЗначенияДаНет
1
Провести проверку бортовой системы диагностики Евро (eobd).
Проверка системы завершена?
-
Перейти к операции 2
Перейти к "Проверка бортовой системы диагностики"
2
  1. Подключить сканирующий прибор к колодке диагностики.
  2. Включить зажигание.
Сканирующий прибор показывает уровень сигнала датчика абсолютного давления в коллекторе выше установленного значения?
4 В
Перейдите к Шагу 3
Перейти к операции 4
3
  1. Отсоединить вакуумную линию от датчика map.
  2. Подать разряжение 66 кПа (20 inches hg) на датчик map.
Сканирующий прибор показывает уровень сигнала датчика абсолютного давления в коллекторе в пределах установленного значения?
1,0-1,5 В
Перейти к "Диагностическая информация"
Перейти к операции 4
4
  1. Повернуть ключ зажигания в положение блокировки.
  2. Отсоединить разъем датчика МАР.
  3. Включить зажигание.
  4. Измерить уровень сигнала между клеммами А и С разъема датчика map.
Измеренный уровень сигнала в пределах установленного значения?
4,5-5,5 В
Перейти к операции 5
Перейти к операции 6
5
Присоединить предохранительную перемычку между клеммами В и С разъема датчика map.
Сканирующий прибор показывает уровень сигнала датчика абсолютного давления в коллекторе выше установленного значения?
4 В
Перейдите к Шагу 11
Перейдите к Шагу 9
6
Измерить уровень сигнала между клеммой А разъема датчика map и массой.
Измеренный уровень сигнала в пределах установленного значения?
4,5-5,5 В
Перейдите к Шагу 7
Перейдите к Шагу 8
7
  1. Повернуть ключ зажигания в положение блокировки.
  2. Проверить обрыв цепи между клеммой А разъема датчика map и клеммой 13 разъема контроллера ЭСУД.
Проблема найдена?
-
Перейдите к Шагу 10
Перейдите к Шагу 12
8
  1. Повернуть ключ зажигания в положение блокировки.
  2. Проверить на обрыв цепи провод между клеммой С разъема датчика map и клеммой 50 разъема контроллера ЭСУД.
Проблема найдена?
-
Перейдите к Шагу 10
Перейдите к Шагу 12
9
  1. Повернуть ключ зажигания в положение блокировки.
  2. Проверить на обрыв цепи провод между клеммой В разъема датчика map и клеммой 75 разъема контроллера ЭСУД.
Проблема найдена?
-
Перейдите к Шагу 10
Перейдите к Шагу 12
10
  1. Отремонтировать провод или клемму разъема, если необходимо.
  2. Очистить все диагностические коды неисправности в контроллере ЭСУД.
  3. Провести проверку системы диагностики.
Закончен ли ремонт?
-
Система в норме
-
11
  1. Заменить датчик абсолютного давления в коллекторе.
  2. Очистить все диагностические коды неисправности в контроллере ЭСУД.
  3. Провести проверку системы диагностики.
Замена закончена?
-
Система в норме
-
12
Заменить контроллер ЭСУД.
Замена закончена?
-
Перейдите к Шагу 13
Перейти к операции 2
13
Проверьте, не установлены ли дополнительные диагностические коды неисправности.
Отображены ли диагностические коды неисправности, которые не были продиагностированы?
-
Перейти к соответствующей таблице диагностических кодов неисправности
Система в норме



U5A11F23
Показать иллюстрациюПеревод текста в иллюстрациях


ДИАГНОСТИЧЕСКИЙ КОД НЕИСПРАВНОСТИ (dtc) - p0112 ПОНИЖЕННОЕ НАПРЯЖЕНИЕ ДАТЧИКА ТЕМПЕРАТУРЫ ВПУСКНОГО ВОЗДУХА

Описание схемы

Датчик температуры впускного воздуха (IAT) использует термистор для управления уровнем сигнала на контроллер ЭСУД. Контроллер электронной системы управления двигателем (ЭСУД) подает контрольный сигнал 5 В и сигнал массы на датчик. При холодном воздухе сопротивление высоко, поэтому сигнал датчика температуры впускного воздуха будет высоким. При теплом впускном воздухе сопротивление низкое, поэтому сигнал датчика температуры впускного воздуха будет низким.

Условия установки кода неисправности.

Действия, выполняемые при установке кода неисправности

Условия очистки кода неисправности/индикации неисправности

Указания по диагностике

Если автомобиль имеет температуру окружающей среды, сравнить показания датчика IAT с показаниями датчика температуры охлаждающей жидкости (ЕСТ). Показания датчиков IAT и ЕСТ должны быть относительно близки друг к другу. Использовать значения таблицы зависимости сопротивления от температуры для определения неверно работающего датчика. См. "Зависимость сопротивления от температуры" в этом разделе.

dtc p0112 - Датчик температуры впускного воздуха, низкий уровень сигнала

ШагОперацияЗначенияДаНет
1
Провести проверку бортовой системы диагностики Евро (eobd).
Проверка системы завершена?
-
Перейти к операции 2
Перейти к "Проверка бортовой системы диагностики"
2
  1. Подключить сканирующий прибор к колодке диагностики.
  2. Запустить двигатель и дать ему нагреться до рабочей температуры.
Сканирующий прибор показывает уровень сигнала датчика iat в пределах установленного значения?
15-80°c
Перейти к "Диагностическая информация"
Перейдите к Шагу 3
3
  1. Повернуть ключ зажигания в положение блокировки.
  2. Отсоединить разъем датчика iat.
  3. Включить зажигание.
Сканирующий прибор показывает уровень сигнала датчика iat в пределах установленного значения?
≤−30°c
Перейти к операции 4
Перейти к операции 5
4
Проверить неисправные датчики и клеммы на датчике iat.
Проблема найдена?
-
Перейдите к Шагу 7
Перейти к операции 6
5
Проверить короткое замыкание на массу между клеммой 1 разъема iat и клеммой 78 разъема контроллера ЭСУД.
Проблема найдена?
-
Перейдите к Шагу 7
Перейти к операции 6
6
Проверить короткое замыкание на массу между клеммой 2 разъема датчика iat и клеммой 13 разъема контроллера ЭСУД.
Проблема найдена?
4,5-5,5 В
Перейдите к Шагу 7
Перейдите к Шагу 9
7
  1. Повернуть ключ зажигания в положение блокировки.
  2. Отремонтировать провод или клемму разъема, если необходимо.
  3. Очистить все диагностические коды неисправности в контроллере ЭСУД.
  4. Запустить двигатель и дать ему нагреться до рабочей температуры.
  5. Провести проверку системы диагностики.
Закончен ли ремонт?
-
Система в норме
-
8
  1. Повернуть ключ зажигания в положение блокировки.
  2. Заменить датчик iat.
  3. Очистить все диагностические коды неисправности в контроллере ЭСУД.
  4. Запустить двигатель и дать ему нагреться до рабочей температуры.
  5. Провести проверку системы диагностики.
Закончен ли ремонт?
-
Система в норме
-
9
  1. Повернуть ключ зажигания в положение блокировки.
  2. Заменить контроллер ЭСУД.
  3. Запустить двигатель и дать ему нагреться до рабочей температуры.
  4. Провести проверку системы диагностики.
Закончен ли ремонт?
-
Перейдите к Шагу 10
-
10
Проверьте, не установлены ли дополнительные диагностические коды неисправности.
Отображены ли диагностические коды неисправности, которые не были продиагностированы?
-
Перейти к соответствующей таблице диагностических кодов неисправности
Система в норме

U5A11F23
Показать иллюстрациюПеревод текста в иллюстрациях


ДИАГНОСТИЧЕСКИЙ КОД НЕИСПРАВНОСТИ (dtc) - p0113 ПОВЫШЕННОЕ НАПРЯЖЕНИЕ ДАТЧИКА ТЕМПЕРАТУРЫ ВПУСКНОГО ВОЗДУХА

Описание схемы

Датчик температуры впускного воздуха (IAT) использует термистор для управления уровнем сигнала на контроллер ЭСУД. Контроллер электронной системы управления двигателем (ЭСУД) подает контрольный сигнал 5 В и сигнал массы на датчик. При холодном воздухе сопротивление высоко, поэтому сигнал датчика температуры впускного воздуха будет высоким. При теплом впускном воздухе сопротивление низкое, поэтому сигнал датчика температуры впускного воздуха будет низким.

Условия установки кода неисправности.

Действия, выполняемые при установке кода неисправности

Условия очистки кода неисправности/индикации неисправности

Указания по диагностике

Если автомобиль имеет температуру окружающей среды, сравнить показания датчика IAT с показаниями датчика температуры охлаждающей жидкости (ЕСТ). Показания датчиков IAT и ЕСТ должны быть относительно близки друг к другу.
Использовать значения таблицы зависимости сопротивления от температуры для определения неверно работающего датчика. См. "Зависимость сопротивления от температуры" в этом разделе.

dtc p0113 - Датчик температуры впускного воздуха, высокий уровень сигнала

ШагОперацияЗначенияДаНет
1
Провести проверку бортовой системы диагностики Евро (eobd).
Проверка системы завершена?
-
Перейти к операции 2
Перейти к "Проверка бортовой системы диагностики"
2
  • Подключить сканирующий прибор к колодке диагностики.
  • Запустить двигатель и дать ему нагреться до рабочей температуры.
Сканирующий прибор показывает уровень сигнала датчика температуры впускного воздуха iat в пределах установленного значения?
15~80°c (10~176°f)
Перейти к "Диагностическая информация"
Перейдите к Шагу 3
3
  1. Повернуть ключ зажигания в положение блокировки.
  2. Отсоединить разъем датчика iat.
  3. Перемкнуть клеммы разъема датчика iat.
  4. Включить зажигание.
Сканирующий прибор показывает уровень сигнала датчика iat в пределах установленного значения?
180°c (356°f)
Перейти к операции 4
Перейти к операции 5
4
Проверить неисправные датчики или клеммы 1 и 2 разъема датчика iat.
Проблема найдена?
-
Перейдите к Шагу 10
Перейдите к Шагу 9
5
Измерить уровень сигнала между клеммами 1 и 2 разъема датчика iat.
Измеренный уровень сигнала в пределах установленного значения?
4,5~5,5 В
Перейдите к Шагу 11
Перейти к операции 6
6
Измерить уровень сигнала между клеммой 2 разъема датчика iat и отрицательной клеммой аккумуляторной батареи.
Измеренный уровень сигнала в пределах установленного значения?
4,5~5,5 В
Перейдите к Шагу 7
Перейдите к Шагу 8
7
  • Повернуть ключ зажигания в положение блокировки.
  • Проверить обрыв цепи или замыкание на питание аккумуляторной батареи в проводе между клеммой 2 разъема датчика iat и клеммой 13 разъема контроллера ЭСУД.
Проблема найдена?
-
Перейдите к Шагу 10
Перейдите к Шагу 11
8
  1. Повернуть ключ зажигания в положение блокировки.
  2. Проверить обрыв цепи или замыкание на питание аккумуляторной батареи в проводе между клеммой 1 разъема датчика iat и клеммой 78 разъема контроллера ЭСУД.
Проблема найдена?
-
Перейдите к Шагу 10
Перейдите к Шагу 11
9
  1. Повернуть ключ зажигания в положение блокировки
  2. Заменить датчик iat.
  3. Очистить все диагностические коды неисправности в контроллере ЭСУД.
  4. Провести проверку системы диагностики.
Закончен ли ремонт?
-
Система в норме
-
10
  1. Повернуть ключ зажигания в положение блокировки.
  2. провод клемм разъема, если необходимо.
  3. Очистить все диагностические коды неисправности в контроллере ЭСУД.
  4. Провести проверку системы диагностики.
Закончен ли ремонт?
-
Система в норме
-
11
  1. Заменить контроллер ЭСУД
  2. Провести проверку системы диагностики.
Закончен ли ремонт?
-
Перейдите к Шагу 12
-
12
Проверьте, не установлены ли дополнительные диагностические коды неисправности.
Отображены ли диагностические коды неисправности, которые не были продиагностированы?
-
Перейти к соответствующей таблице диагностических кодов неисправности
Система в норме



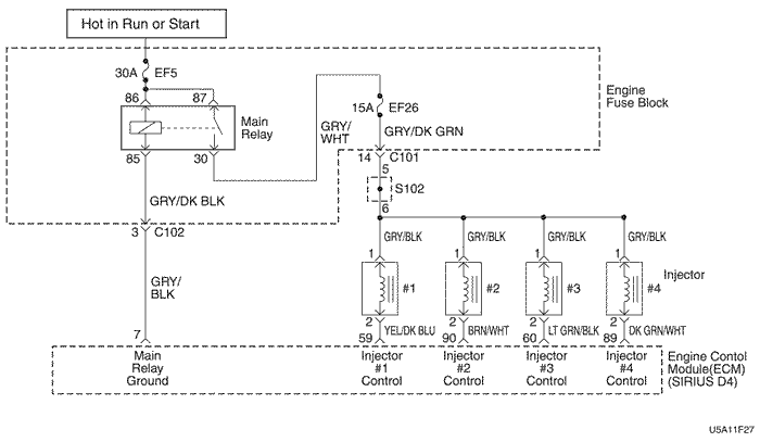
U5A11F27
Показать иллюстрациюПеревод текста в иллюстрациях


ДИАГНОСТИЧЕСКИЙ КОД НЕИСПРАВНОСТИ (dtc) - p0117 ПОНИЖЕННОЕ НАПРЯЖЕНИЕ ДАТЧИКА ТЕМПЕРАТУРЫ ОХЛАЖДАЮЩЕЙ ЖИДКОСТИ

Описание схемы

Датчик температуры впускного воздуха (IAT) использует термистор для управления уровнем сигнала на контроллер ЭСУД.
Контроллер ЭСУД подает сигнал на сигнальную цепь датчика. При холодном воздухе сопротивление высоко, поэтому сигнал датчика температуры впускного воздуха будет высоким. При нагреве двигателе сопротивление датчика возрастает и напряжение падает. При нормальной рабочей температуре двигателя напряжение на сигнальной клемме ЕСТ будет между 1,5 и 2,0 В.
Датчик ECT используется для следующих целей:

Условия установки кода неисправности.

Действия, выполняемые при установке кода неисправности

Условия очистки кода неисправности/индикации неисправности

Указания по диагностике

После запуска двигателя температура охлаждающей жидкости двигателя должна плавно увеличиться примерно до 90°C (194°F), а затем стабилизироваться при открытии термостата.
Использовать значения таблицы зависимости сопротивления от температуры для определения неверно работающего датчика. См. "Зависимость сопротивления от температуры" в этом разделе.

dtc p0117- Датчик температуры охлаждающей жидкости, низкий уровень сигнала

ШагОперацияЗначенияДаНет
1
Провести проверку бортовой системы диагностики Евро (eobd).
Проверка системы завершена?
-
Перейти к операции 2
Перейти к "Проверка бортовой системы диагностики"
2
  1. Подключить сканирующий прибор к колодке диагностики.
  2. Запустить двигатель и дать ему нагреться до рабочей температуры.
Сканирующий прибор показывает уровень сигнала датчика ЕСТ в пределах установленного значения?
80~110°c (176~230°f)
Перейти к "Диагностическая информация"
Перейдите к Шагу 3
3
  1. Повернуть ключ зажигания в положение блокировки.
  2. Отсоединить разъем датчика ect.
  3. Включить зажигание.
Сканирующий прибор показывает уровень сигнала датчика iat в пределах установленного значения?
≥−30°c(−22°f)
Перейти к операции 4
Перейти к операции 6
4
  1. Перемкнуть клеммы 1 и 2 сигнальной цепи датчика ЕСТ.
  2. Включить зажигание.
Сканирующий прибор показывает уровень сигнала датчика ЕСТ в пределах установленного значения?
≥120°c
Перейти к операции 5
Перейти к операции 6
5
  1. Заменить датчик ect.
  2. Очистить все диагностические коды неисправности в контроллере ЭСУД.
  3. Провести проверку системы диагностики.
Замена закончена?
-
Система в норме
-
6
Измерить уровень сигнала между клеммой 2 разъема датчика ЕСТ и массой.
Измеренный уровень сигнала в пределах установленного значения?
4,5-5,5 В
Перейдите к Шагу 7
Перейдите к Шагу 8
7
  1. Повернуть ключ зажигания в положение блокировки.
  2. Отсоединить разъём провода контроллера ЭСУД.
  3. Проверить неисправные разъем или клеммы на разъемах датчика ЕСТ и разъемы контроллера ЭСУД на замыкание на контрольную цепь контроллера ЭСУД.
Проблема найдена?
-
Перейдите к Шагу 9
Перейдите к Шагу 8
8
  1. Повернуть ключ зажигания в положение блокировки.
  2. Отремонтировать провод клемм разъемов, если необходимо.
  3. Очистить все диагностические коды неисправности в контроллере ЭСУД.
  4. Запустить двигатель и дать ему нагреться до рабочей температуры.
  5. Провести проверку системы диагностики.
Закончен ли ремонт?
-
Система в норме
-
9
  1. Заменить контроллер ЭСУД.
  2. Запустить двигатель и дать ему нагреться до рабочей температуры.
  3. Провести проверку системы диагностики.
Закончен ли ремонт?
-
Перейдите к Шагу 10
-
10
Проверьте, не установлены ли дополнительные диагностические коды неисправности.
Отображены ли диагностические коды неисправности, которые не были продиагностированы?
-
Перейти к соответствующей таблице диагностических кодов неисправности
Система в норме

U5A11F27
Показать иллюстрациюПеревод текста в иллюстрациях


ДИАГНОСТИЧЕСКИЙ КОД НЕИСПРАВНОСТИ (dtc) - p0118 ПОВЫШЕННОЕ НАПРЯЖЕНИЕ ДАТЧИКА ТЕМПЕРАТУРЫ ОХЛАЖДАЮЩЕЙ ЖИДКОСТИ

Описание схемы

Датчик температуры охлаждающей жидкости (ECT) использует термистор для управления уровнем сигнала на контроллер ЭСУД.
Контроллер ЭСУД подает сигнал на сигнальную цепь датчика. При холодном воздухе сопротивление высоко, поэтому сигнал датчика температуры впускного воздуха будет высоким. При нагреве двигателе сопротивление датчика возрастает и напряжение падает. При нормальной рабочей температуре двигателя напряжение на сигнальной клемме датчика ЕСТ будет между 1,5 и 2,0 В.
Датчик ECT используется для следующих целей:

Условия установки кода неисправности.

Действия, выполняемые при установке кода неисправности

Условия очистки кода неисправности/индикации неисправности

Указания по диагностике

После запуска двигателя температура охлаждающей жидкости двигателя должна плавно увеличиться примерно до 90°C (194°F), а затем стабилизироваться при открытии термостата.
Использовать значения таблицы зависимости сопротивления от температуры для определения неверно работающего датчика. См. "Зависимость сопротивления от температуры" в этом разделе.

dtc p0118 - Датчик температуры охлаждающей жидкости, высокий уровень сигнала

ШагОперацияЗначенияДаНет
1
Провести проверку бортовой системы диагностики Евро (eobd).
Проверка системы завершена?
-
Перейти к операции 2
Перейти к "Проверка бортовой системы диагностики"
2
  1. Подключить сканирующий прибор к колодке диагностики.
  2. Запустить двигатель и дать ему нагреться до рабочей температуры.
Сканирующий прибор показывает уровень сигнала датчика ЕСТ в пределах установленного значения?
80~110°c (176~1230°f)
Перейти к "Диагностическая информация"
Перейдите к Шагу 3
3
  1. Повернуть ключ зажигания в положение блокировки.
  2. Отсоединить разъем датчика ect.
  3. Включить зажигание.
Сканирующий прибор показывает уровень сигнала датчика ЕСТ в пределах установленного значения?
≥−30°c
Перейти к операции 4
Перейти к операции 6
4
  1. Перемкнуть клеммы 1 и 2 сигнальной цепи датчика ЕСТ.
  2. Включить зажигание.
Сканирующий прибор показывает уровень сигнала датчика ЕСТ в пределах установленного значения?
≥180°c (356°f)
Перейти к операции 5
Перейти к операции 6
5
  1. Заменить датчик ect.
  2. Очистить все диагностические коды неисправности в контроллере ЭСУД.
  3. Провести проверку системы диагностики.
Замена закончена?
-
Система в норме
-
6
Измерить уровень сигнала между клеммой 1 разъема датчика ЕСТ и массой.
Измеренный уровень сигнала в пределах установленного значения?
4,5-5,5 В
Перейдите к Шагу 7
Перейдите к Шагу 8
7
  1. Повернуть ключ зажигания в положение блокировки.
  2. Отсоединить разъём провода контроллера ЭСУД.
  3. Проверить неисправные разъем или клеммы на клемме 2 разъема датчика ЕСТ и клемму 19 разъема контроллера ЭСУД на обрыв цепи или замыкание на источник питания.
Проблема найдена?
-
Перейдите к Шагу 8
Перейдите к Шагу 9
8
  1. Повернуть ключ зажигания в положение блокировки.
  2. Отремонтировать провод клемм разъемов, если необходимо.
  3. Очистить все диагностические коды неисправности в контроллере ЭСУД.
  4. Запустить двигатель и дать ему нагреться до рабочей температуры.
  5. Провести проверку системы диагностики.
Закончен ли ремонт?
-
Система в норме
-
9
  1. Заменить контроллер ЭСУД.
  2. Запустить двигатель и дать ему нагреться до рабочей температуры.
  3. Провести проверку системы диагностики.
Закончен ли ремонт?
-
Перейдите к Шагу 10
-
10
Проверьте, не установлены ли дополнительные диагностические коды неисправности.
Отображены ли диагностические коды неисправности, которые не были продиагностированы?
-
Перейти к соответствующей таблице диагностических кодов неисправности
Система в норме

U4A11F21
Показать иллюстрациюПеревод текста в иллюстрациях


ДИАГНОСТИЧЕСКИЙ КОД НЕИСПРАВНОСТИ (dtc) - p0122 ПОНИЖЕННОЕ НАПРЯЖЕНИЕ ДАТЧИКА ПОЛОЖЕНИЯ ДРОССЕЛЬНОЙ ЗАСЛОНКИ

Описание схемы

Привод регулятора холостого хода главной дроссельной заслонки предназначен для управления частотой вращения на холостом ходу при помощи корпуса дроссельной заслонки. Дроссельная заслонка имеет электропривод для малого угла открытия (0°, 19°). Характеристики потока воздуха для малого и большого угла открытия различаются. Так как функция массового расхода воздуха TPS сокращается на малых углах, это обеспечивает более высокую точность при управлении холостым ходом. За пределами холостого хода дроссельная заслонка приводится в действие обычным тросом Боудена.
Датчик положения дроссельной заслонки (TPS) подает сигнал, изменяющийся в зависимости от угла дроссельной заслонки. Сигнал может изменяться примерно от 5,0 В на холостом ходу до 0,2 - 0,4 В при полностью открытой дроссельной заслонке. TPS - один из важнейших входных сигналов, используемых контроллером ЭСУД для контроля топлива и других функций, таких как холостой ход, полностью открытая дроссельная заслонка, обеднение смеси при замедлении и обогащение смеси при ускорении.

Условия установки кода неисправности.

Действия, выполняемые при установке кода неисправности

Условия очистки кода неисправности/индикации неисправности

Указания по диагностике

Если DTC P0122 не может быть воспроизведен, полезной может оказаться информация записи состояния неисправностей. Использовать информацию сканирующего прибора для определения статуса диагностических кодов неисправностей. Если диагностические коды неисправности неустойчивы, использование диагностической таблицы DTC Р0121 поможет локализовать проблему.

dtc p0122 - Датчик положения дроссельной заслонки, низкий уровень сигнала

ШагОперацияЗначенияДаНет
1
Провести проверку бортовой системы диагностики Евро (eobd).
Проверка системы завершена?
-
Перейти к операции 2
Перейти к "Проверка бортовой системы диагностики"
2
Включить зажигание.
Контрольная лампа индикации неисправности горит постоянно?
-
Перейти к операции 4
Перейдите к Шагу 3
3
  1. Повернуть ключ зажигания в положение блокировки.
  2. Подключить сканирующий прибор к колодке диагностики.
  3. Включить зажигание.
Какие-либо диагностические коды неисправности отображаются?
-
-
Попробовать другой сканирующий инструмент.
4
См. соответствующую таблицу диагностических кодов неисправности.
Только один диагностический код неисправности определен как действительный код неисправности p0122?
-
Перейти к операции 5
Перейти к соответствующей таблице диагностических кодов неисправности и перейти к "Несколько кодов неисправности"
5
  1. Подключить сканирующий прибор к колодке диагностики.
  2. Включить зажигание.
  3. Нажать на педаль акселератора, наблюдая за плавным изменением напряжения датчика положения дроссельной заслонки.
Сканирующий прибор показывает плавное изменение сигнала датчика положения дроссельной заслонки в пределах установленного значения?
0,3 В-4,8 В
Перейти к "Диагностическая информация"
Перейти к операции 6
6
  1. Повернуть ключ зажигания в положение блокировки.
  2. Отсоединить разъём привода регулятора холостого хода главной дроссельной заслонки.
  3. Измерить уровень сигнала между клеммами 2 и 8.
Измеренный уровень сигнала в пределах установленного значения?
4,8-5,0 В
Перейдите к Шагу 7
Перейдите к Шагу 8
7
Присоединить предохранительную перемычку между клеммой 2 привода регулятора холостого хода главной дроссельной заслонки и клеммой 7.
Сканирующий прибор показывает уровень сигнала датчика положения дроссельной заслонки выше установленного значения?
4,8-5,0 В
Перейдите к Шагу 13
Перейдите к Шагу 11
8
Измерить уровень сигнала между разъемом 2 привода регулятора холостого хода главной дроссельной заслонки и массой.
Измеренный уровень сигнала в пределах установленного значения?
5,0 В
Перейдите к Шагу 9
Перейдите к Шагу 10
9
  1. Повернуть ключ зажигания в положение блокировки.
  2. Проверить обрыв цепи или замыкание на массу провода между разъемом 8 привода регулятора холостого хода главной дроссельной заслонки (mtia) и разъемом 19 контроллера ЭСУД.
Проблема найдена?
-
Перейдите к Шагу 12
Перейдите к Шагу 14
10
  1. Повернуть ключ зажигания в положение блокировки.
  2. Проверить обрыв цепи или замыкание на массу провода между разъемом 2 привода регулятора холостого хода главной дроссельной заслонки (mtia) и разъемом 79 контроллера ЭСУД.
Проблема найдена?
-
Перейдите к Шагу 12
Перейдите к Шагу 14
11
  1. Повернуть ключ зажигания в положение блокировки.
  2. Проверить обрыв цепи или замыкание на массу провода между разъемом 7 привода регулятора холостого хода главной дроссельной заслонки (mtia) и разъемом 74 контроллера ЭСУД.
Проблема найдена?
-
Перейдите к Шагу 12
Перейдите к Шагу 14
12
  1. Отремонтировать провод или клемму разъема, если необходимо.
  2. Очистить все диагностические коды неисправности из контроллера ЭСУД.
  3. Провести проверку системы диагностики.
Закончен ли ремонт?
-
Система в норме
-
13
  1. Заменить mtia.
  2. Очистить все диагностические коды неисправности из контроллера ЭСУД.
  3. Провести проверку системы диагностики.
Закончен ли ремонт?
-
Система в норме
-
14
  1. Повернуть ключ зажигания в положение блокировки.
  2. Заменить контроллер ЭСУД.
  3. Провести проверку системы диагностики.
Закончен ли ремонт?
-
Перейдите к шагу 15
-
15
Проверьте, не установлены ли дополнительные диагностические коды неисправности.
Отображены ли диагностические коды неисправности, которые не были продиагностированы?
-
Перейти к соответствующей таблице диагностических кодов неисправности
Система в норме



U4A11F21
Показать иллюстрациюПеревод текста в иллюстрациях


ДИАГНОСТИЧЕСКИЙ КОД НЕИСПРАВНОСТИ (dtc) - p0123 ПОВЫШЕННОЕ НАПРЯЖЕНИЕ ДАТЧИКА ПОЛОЖЕНИЯ ДРОССЕЛЬНОЙ ЗАСЛОНКИ

Описание схемы

Привод регулятора холостого хода главной дроссельной заслонки предназначен для управления частотой вращения на холостом ходу при помощи корпуса дроссельной заслонки. Дроссельная заслонка имеет электропривод для малого угла открытия (0°, 19°). Характеристики потока воздуха для малого и большого угла открытия различаются. Так как функция массового расхода воздуха TPS сокращается на малых углах, это обеспечивает более высокую точность при управлении холостым ходом. За пределами холостого хода дроссельная заслонка приводится в действие обычным тросом Боудена.
Датчик положения дроссельной заслонки (TPS) подает сигнал, изменяющийся в зависимости от угла дроссельной заслонки. Сигнал может изменяться примерно от 5,0 В на холостом ходу до 0,2 - 0,4 В при полностью открытой дроссельной заслонке. TPS - один из важнейших входных сигналов, используемых контроллером ЭСУД для контроля топлива и других функций, таких как холостой ход, полностью открытая дроссельная заслонка, обеднение смеси при замедлении и обогащение смеси при ускорении.

Условия установки кода неисправности.

Действия, выполняемые при установке кода неисправности

Условия очистки кода неисправности/индикации неисправности

Указания по диагностике

Если DTC P0123 не может быть воспроизведен, полезной может оказаться информация записи состояния неисправностей. Использовать информацию сканирующего прибора для определения статуса диагностических кодов неисправностей. Если диагностические коды неисправности неустойчивы, использование диагностической таблицы DTC Р0121 поможет локализовать проблему.
При включенном зажигании и дроссельной заслонке в закрытом положении уровень сигнала должен находиться между 0,20 В и 0,90 В и плавно увеличиться до 4,5 при полностью открытой дроссельной заслонке.
Диагностические коды неисправности P0123 и P0113, сохраненные одновременно, могут быть результатом обрыва цепи массы датчика.

dtc p0123 - Датчик положения дроссельной заслонки, высокий уровень сигнала

ШагОперацияЗначенияДаНет
1
Провести проверку бортовой системы диагностики Евро (eobd).
Проверка системы завершена?
-
Перейти к операции 2
Перейти к "Проверка бортовой системы диагностики"
2
Включить зажигание.
Контрольная лампа индикации неисправности горит постоянно?
-
Перейти к операции 4
Перейдите к Шагу 3
3
  1. Повернуть ключ зажигания в положение блокировки.
  2. Подключить сканирующий прибор к колодке диагностики.
  3. Включить зажигание.
Какие-либо диагностические коды неисправности отображаются?
-
-
Попробовать другой сканирующий инструмент.
4
См. соответствующую таблицу диагностических кодов неисправности.
Только один диагностический код неисправности определен как действительный код неисправности p0122?
-
Перейти к операции 5
Перейти к соответствующей таблице диагностических кодов неисправности и перейти к "Несколько кодов неисправности"
5
  1. Подключить сканирующий прибор к колодке диагностики.
  2. Включить зажигание.
  3. Нажать на педаль акселератора, наблюдая за плавным изменением напряжения датчика положения дроссельной заслонки.
Сканирующий прибор показывает плавное изменение сигнала датчика положения дроссельной заслонки в пределах установленного значения?
0,3 В-4,8 В
Перейти к "Диагностическая информация"
Перейти к операции 6
6
  1. Повернуть ключ зажигания в положение блокировки.
  2. Отсоединить разъём привода регулятора холостого хода главной дроссельной заслонки.
  3. Измерить уровень сигнала между клеммами 2 и 8.
Измеренный уровень сигнала в пределах установленного значения?
4,8-5,0 В
Перейдите к Шагу 7
Перейдите к Шагу 8
7
Присоединить предохранительную перемычку между клеммой 2 привода регулятора холостого хода главной дроссельной заслонки и клеммой 7.
Сканирующий прибор показывает уровень сигнала датчика положения дроссельной заслонки выше установленного значения?
4,8-5,0 В
Перейдите к Шагу 13
Перейдите к Шагу 11
8
Измерить уровень сигнала между разъемом 2 привода регулятора холостого хода главной дроссельной заслонки и массой.
Измеренный уровень сигнала в пределах установленного значения?
< 5,0 В
Перейдите к Шагу 9
Перейдите к Шагу 10
9
  1. Повернуть ключ зажигания в положение блокировки.
  2. Проверить замыкание на питание аккумуляторной батареи провода между разъемом 8 mtia и разъемом 19 контроллера ЭСУД.
Проблема найдена?
-
Перейдите к Шагу 12
Перейдите к Шагу 14
10
  1. Повернуть ключ зажигания в положение блокировки.
  2. Проверить замыкание на питание аккумуляторной батареи провода между разъемом 2 mtia и разъемом 79 контроллера ЭСУД.
Проблема найдена?
-
Перейдите к Шагу 12
Перейдите к Шагу 14
11
  1. Повернуть ключ зажигания в положение блокировки.
  2. Проверить замыкание на питание аккумуляторной батареи провода между разъемом 7 mtia и разъемом 74 контроллера ЭСУД.
Проблема найдена?
-
Перейдите к Шагу 12
Перейдите к Шагу 14
12
  1. Отремонтировать провод или клемму разъема, если необходимо.
  2. Очистить все диагностические коды неисправности из контроллера ЭСУД.
  3. Провести проверку системы диагностики.
Закончен ли ремонт?
-
Система в норме
-
14
  1. Заменить mtia.
  2. Очистить все диагностические коды неисправности из контроллера ЭСУД.
  3. Провести проверку системы диагностики.
Закончен ли ремонт?
-
Система в норме
-
14
  • Повернуть ключ зажигания в положение блокировки.
  • Заменить контроллер ЭСУД.
  • Провести проверку системы диагностики.
Закончен ли ремонт?
-
Перейдите к шагу 15
-
15
Проверьте, не установлены ли дополнительные диагностические коды неисправности.
Отображены ли диагностические коды неисправности, которые не были продиагностированы?
-
Перейти к соответствующей таблице диагностических кодов неисправности
Система в норме



U5A11F24
Показать иллюстрациюПеревод текста в иллюстрациях


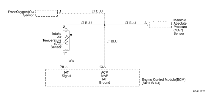
ДИАГНОСТИЧЕСКИЙ КОД НЕИСПРАВНОСТИ (dtc) - p0131 ПОНИЖЕННОЕ НАПРЯЖЕНИЕ ДАТЧИКА КИСЛОРОДА

Описание схемы

Контроллер электронной системы управления двигателем (ЭСУД) подает напряжение примерно 450 мВ на клеммы 44 и 13 контроллера ЭСУД. Датчик кислорода (O 2) изменяет напряжение в диапазоне примерно от 1 В, если выхлоп обогащенный, примерно до 100 мВ, если выхлоп обедненный. Датчик O 2 представляет собой как бы разомкнутую цепь и не подает напряжение, когда температура ниже 360°C(600°F). Разомкнутая цепь датчика O 2 или холодный датчик O 2 инициируют работу "открытого контура".

Условия установки кода неисправности.

(случай А)

(случай В)

Действия, выполняемые при установке кода неисправности

Условия очистки кода неисправности/индикации неисправности

Указания по диагностике

Нормальный сигнал сканирующего прибор изменяется между 0,1 В и 0,9 В в закрытом контуре.
Проверить провод датчика кислорода (О2). Возможно, датчик кислорода O 2 неправильно установлен, и касается выпускного коллектора.
Проверить перемежающееся замыкание на массу провода между датчиком кислорода O 2 и контроллером ЭСУД.
Проверить баланс форсунок, чтобы определить, не вызвано ли обеднение смеси забитой форсункой. Разряжение в картере из-за его неплотности вызывает обеднение смеси.
Неплотность прокладки выпускного коллектора может привести к тому, что наружный воздух будет подсасываться в выхлоп и проходить мимо датчика.

dtc p0131 - Пониженное напряжение датчика кислорода

ШагОперацияЗначенияДаНет
1
Провести проверку бортовой системы диагностики Евро (eobd).
Проверка системы завершена?
-
Перейти к операции 2
Перейти к "Проверка бортовой системы диагностики"
1
  • Подключить сканирующий прибор к колодке диагностики.
  • Запустить двигатель и дать ему нагреться до рабочей температуры.
  • Проверить работу в закрытом контуре.
Контроллер ЭСУД переходит в закрытый контур?
-
Перейдите к Шагу 3
Перейдите к Шагу 9
3
  1. Двигатель работает до достижения рабочей температуры?
  2. Установить обороты двигателя на 1200 мин-1.
Сканирующий прибор показывает уровень сигнала датчика кислорода (o 2) до нейтрализатора в пределах установленного значения?
0,25~0,65 В
Перейти к операции 5
Перейти к операции 4
4
Сканирующий прибор показывает неизменный уровень сигнала датчика кислорода в пределах установленного значения?
0,01 В
Перейти к "Диагностическая информация"
Перейдите к Шагу 7
5
  1. Отсоединить разъем датчика кислорода.
  2. Дать горячему двигателю поработать на холостом ходу.
Сканирующий прибор показывает уровень сигнала датчика кислорода в пределах установленного значения?
0,25~0,65 В
Перейти к "Диагностическая информация"
Перейти к операции 6
6
  1. Повернуть ключ зажигания в положение блокировки.
  2. Проверить обрыв цепи на проводе между датчиком кислорода и клеммами 44 и 13 разъема контроллера ЭСУД.
Проблема найдена?
-
Перейдите к Шагу 8
Перейдите к Шагу 11
7
  1. Повернуть ключ зажигания в положение блокировки.
  2. Проверить замыкание на массу провода между датчиком кислорода и клеммой 44 разъема контроллера ЭСУД.
Проблема найдена?
-
Перейдите к Шагу 8
Перейдите к Шагу 11
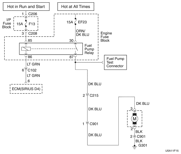
8
  1. Отремонтировать провод или клемму разъема, если необходимо.
  2. Очистить все диагностические коды неисправности из контроллера ЭСУД.
  3. Опробовать автомобиль на ходу.
  4. Провести проверку системы диагностики.
Закончен ли ремонт?
-
Система в норме
-
9
  1. Повернуть ключ зажигания в положение блокировки.
  2. Отсоединить разъем датчика кислорода.
  3. Включить зажигание.
Сканирующий прибор показывает уровень сигнала датчика кислорода в пределах установленного значения?
0,3 ~0,6 В
Перейдите к Шагу 10
Перейдите к Шагу 11
10
  1. Заменить датчик кислорода.
  2. Очистить все диагностические коды неисправности из контроллера ЭСУД.
  3. Провести проверку системы диагностики.
Закончен ли ремонт?
-
Система в норме
-
11
  1. Заменить контроллер ЭСУД.
  2. Провести проверку системы диагностики.
Закончен ли ремонт?
-
Перейдите к Шагу 12
-
12
Проверьте, не установлены ли дополнительные диагностические коды неисправности.
Отображены ли диагностические коды неисправности, которые не были продиагностированы?
-
Перейти к соответствующей таблице диагностических кодов неисправности
Система в норме



U5A11F24
Показать иллюстрациюПеревод текста в иллюстрациях


ДИАГНОСТИЧЕСКИЙ КОД НЕИСПРАВНОСТИ (dtc) - p0132 ПОВЫШЕННОЕ НАПРЯЖЕНИЕ ДАТЧИКА КИСЛОРОДА

Описание схемы

Контроллер электронной системы управления двигателем (ЭСУД) подает напряжение примерно 450 мВ на клеммы 44 и 13 контроллера ЭСУД. Датчик кислорода (O 2) изменяет напряжение в диапазоне примерно от 1 В, если выхлоп обогащенный, примерно до 100 мВ, если выхлоп обедненный. Датчик O 2 представляет собой как бы разомкнутую цепь и не подает напряжение, когда температура ниже 360°C(600°F). Разомкнутая цепь датчика O 2 или холодный датчик O 2 инициируют работу "открытого контура".

Условия установки кода неисправности.

Действия, выполняемые при установке кода неисправности

Условия очистки кода неисправности/индикации неисправности

Указания по диагностике

Нормальный сигнал сканирующего прибор изменяется между 0,1 В и 0,9 В в закрытом контуре.
Проверить провод датчика кислорода (O 2). Возможно, датчик кислорода O 2 неправильно установлен, и касается выпускного коллектора.
Проверить перемежающееся замыкание на массу провода между датчиком кислорода O 2 и контроллером ЭСУД.
Проверить баланс форсунок, чтобы определить, не вызвано ли обеднение смеси забитой форсункой. Разряжение в картере из-за его неплотности вызывает обеднение смеси.
Неплотность прокладки выпускного коллектора может привести к тому, что наружный воздух будет подсасываться в выхлоп и проходить мимо датчика.

dtc p0132 - Повышенное напряжение датчика кислорода

ШагОперацияЗначенияДаНет
1
Провести проверку бортовой системы диагностики Евро (eobd).
Проверка системы завершена?
-
Перейти к операции 2
Перейти к "Проверка бортовой системы диагностики"
2
  1. Включить зажигание, двигатель не запускать.
  2. Установить диагностический прибор.
  3. Двигатель имеет рабочую температуру.
  4. Установить обороты двигателя на 1200 мин-1.
Сканирующий прибор показывает уровень сигнала датчика кислорода 1 до нейтрализатора в пределах установленного значения?
Более 1,2 В
Перейдите к Шагу 3
Перейти к операции 6
3
  1. Повернуть ключ зажигания в положение блокировки.
  2. Отсоединить разъем датчика кислорода и разъём контроллера ЭСУД.
  3. Проверить провод между датчиком кислорода и клеммой 44 разъема контроллера ЭСУД на замыкание на питание аккумуляторной батареи.
Проблема найдена?
-
Перейти к операции 4
Перейти к операции 5
4
  1. Отремонтировать провод клеммы разъемов, если необходимо.
  2. Очистить все диагностические коды неисправности из контроллера ЭСУД.
  3. Опробовать автомобиль на ходу.
  4. Провести проверку системы диагностики.
Закончен ли ремонт?
-
Система в норме
-
5
  1. Повернуть ключ зажигания в положение блокировки.
  2. Заменить датчик кислорода.
  3. Опробовать автомобиль на ходу.
  4. Провести проверку системы диагностики.
Замена закончена?
-
Перейдите к Шагу 7
-
6
  1. Повернуть ключ зажигания в положение блокировки.
  2. Заменить контроллер ЭСУД.
  3. Опробовать автомобиль на ходу.
  4. Провести проверку системы диагностики.
Замена закончена?
-
Перейдите к Шагу 7
-
7
Проверьте, не установлены ли дополнительные диагностические коды неисправности.
Отображены ли диагностические коды неисправности, которые не были продиагностированы?
Перейти к соответствующей таблице диагностических кодов неисправности
-
Система в норме

U5A11F24
Показать иллюстрациюПеревод текста в иллюстрациях


ДИАГНОСТИЧЕСКИЙ КОД НЕИСПРАВНОСТИ (dtc) - p0133 ОТСУТСТВУЕТ АКТИВНОСТЬ ДАТЧИКА КИСЛОРОДА

Описание схемы

Контроллер электронной системы управления двигателем (ЭСУД) подает напряжение примерно 450 мВ на клеммы 44 и 13 контроллера ЭСУД. Датчик кислорода (O 2) изменяет напряжение в диапазоне примерно от 1 В, если выхлоп обогащенный, примерно до 100 мВ, если выхлоп обедненный. Датчик О2 представляет собой как бы разомкнутую цепь и не подает напряжение, когда температура ниже 360°C(600°F). Разомкнутая цепь датчика кислорода O 2 или холодный датчик кислорода O 2 инициируют работу "открытого контура".

Условия установки кода неисправности.

Действия, выполняемые при установке кода неисправности

Условия очистки кода неисправности/индикации неисправности

Указания по диагностике

Нормальный сигнал сканирующего прибор изменяется между 0,15 В и 8,5 В в закрытом контуре. Если DTC P0133 перемежающийся, см. в этом разделе пункт "Перемежающиеся".

dtc p0133 - Отсутствует активность датчика кислорода

ШагОперацияЗначенияДаНет
1
Провести проверку бортовой системы диагностики Евро (eobd).
Проверка системы завершена?
-
Перейти к операции 2
Перейти к "Проверка бортовой системы диагностики"
2
  1. Подключить сканирующий прибор к колодке диагностики.
  2. Запустить двигатель и дать ему нагреться до рабочей температуры.
  3. Проверить работу в закрытом контуре.
Сканирующий прибор определяет закрытый контур?
-
Перейдите к Шагу 3
Перейти к операции 4
3
  1. Повернуть ключ зажигания в положение блокировки.
  2. Просмотреть данные записи состояний и записать параметры.
  3. Совершить поездку в условиях записанных состояний и условиях установки кода неисправности.
Сканирующий прибор определяет закрытый контур?
-
Перейдите к Шагу 12
Перейти к операции 4
4
  1. Отсоединить разъем датчика кислорода (o2) до нейтрализатора.
  2. Перемкнуть клемму 1 датчика кислорода на массу.
  3. Включить зажигание.
Сканирующий прибор показывает уровень сигнала датчика кислорода в пределах установленного значения?
0,4~0,5 В
Перейти к операции 5
Перейдите к Шагу 8
5
Проверить разъемы датчика кислорода на неисправность клемм или слабый контакт и устранить неисправность, если необходимо.
Ремонт необходим?
-
Перейдите к Шагу 12
Перейти к операции 6
6
  1. Дать двигателю поработать на холостом ходу.
  2. Снять перемычку.
  3. Измерить напряжение между клеммой 2 разъема датчика кислорода и массой.
Уровень сигнала датчика кислорода выше установленного значения?
0,6 В
Перейдите к Шагу 7
Перейдите к Шагу 11
7
  1. Повернуть ключ зажигания в положение блокировки
  2. Измерить напряжение между клеммой 2 разъема датчика кислорода o 2 до нейтрализатора и массой.
Уровень сигнала датчика кислорода выше установленного значения?
0,3 В
Перейдите к Шагу 9
Перейдите к Шагу 11
8
Устранить обрыв цепи или замыкание на массу разъема между клеммой 1 датчика кислорода до нейтрализатора и клеммой 44 контроллера ЭСУД.
Закончен ли ремонт?
-
Перейдите к Шагу 11
Перейдите к Шагу 9
9
Устранить обрыв провода или замыкание на массу разъема между клеммой 2 датчика кислорода и клеммой 13 контроллера ЭСУД.
Закончен ли ремонт?
-
Перейдите к Шагу 12
Перейдите к Шагу 10
10
  1. Повернуть ключ зажигания в положение блокировки
  2. Заменить контроллер ЭСУД.
  3. Провести проверку системы диагностики.
Закончен ли ремонт?
-
Система в норме
-
11
Заменить датчик кислорода o 2.
Закончен ли ремонт?
-
Перейдите к Шагу 12
-
12
  1. Очистить все диагностические коды неисправности из контроллера ЭСУД.
  2. Провести проверку системы диагностики
Закончен ли ремонт?
-
Перейдите к Шагу 13
-
13
Проверьте, не установлены ли дополнительные диагностические коды неисправности.
Отображены ли диагностические коды неисправности, которые не были продиагностированы?
-
Перейти к соответствующей таблице диагностических кодов неисправности
Система в норме



U5A11F25
Показать иллюстрациюПеревод текста в иллюстрациях


ДИАГНОСТИЧЕСКИЙ КОД НЕИСПРАВНОСТИ (dtc) - p0137 ПОНИЖЕННОЕ НАПРЯЖЕНИЕ ДАТЧИКА КИСЛОРОДА С ЭЛЕКТРОНАГРЕВАТЕЛЕМ

Описание схемы

Контроллер электронной системы управления двигателем (ЭСУД) подает напряжение примерно 450 мВ на клеммы 44 и 13 контроллера ЭСУД. Датчик кислорода (О2) изменяет напряжение в диапазоне примерно 1 В, если выхлоп обогащенный, и уменьшает его примерно до 100 мВ, если выхлоп обедненный. Датчик O 2 представляет собой как бы разомкнутую цепь и не подает напряжение, когда температура ниже 360°C(600°F). Разомкнутая цепь датчика O 2 или холодный датчик O 2 инициируют работу "открытого контура".

Условия установки кода неисправности.

(случай А)

(случай В)

Действия, выполняемые при установке кода неисправности

Условия очистки кода неисправности/индикации неисправности

Указания по диагностике

dtc p0137 - Пониженное напряжение датчика кислорода с электронагревателем

ШагОперацияЗначенияДаНет
1
Провести проверку бортовой системы диагностики Евро (eobd).
Проверка системы завершена?
-
Перейти к операции 2
Перейти к "Проверка бортовой системы диагностики"
2
  1. Включить зажигание, двигатель не запускать.
  2. Установить диагностический прибор.
  3. Двигатель имеет рабочую температуру.
  4. Установить обороты двигателя на 1200 мин-1.
Сканирующий прибор показывает уровень сигнала датчика кислорода 1 в пределах установленного значения?
0,07-0,352 В
Перейти к операции 4
Перейдите к Шагу 3
3
Сканирующий прибор показывает уровень сигнала датчика кислорода 1 в пределах установленного значения?
0,1 В
Перейдите к Шагу 9
Перейти к "Диагностическая информация"
4
  1. Повернуть ключ зажигания в положение блокировки.
  2. Отсоединить разъем датчика кислорода и разъём контроллера ЭСУД.
  3. Проверить замыкание на массу в проводе датчика кислорода с электронагревателем между клеммой 2 разъема датчика кислорода с электронагревателем и клеммой 64 разъема контроллера ЭСУД.
Проблема найдена?
-
Перейти к операции 5
Перейти к операции 6
5
  1. Отремонтировать провод клеммы разъемов, если необходимо.
  2. Очистить все диагностические коды неисправности из контроллера ЭСУД.
  3. Опробовать автомобиль на ходу.
  4. Провести проверку системы диагностики.
Закончен ли ремонт?
-
Система в норме
-
6
  1. Повернуть ключ зажигания в положение блокировки.
  2. Отсоединить разъем датчика кислорода и разъём контроллера ЭСУД.
  3. Проверить замыкание на массу провода датчика кислорода между клеммой 1 разъема датчика кислорода и клеммой 44 разъема контроллера ЭСУД.
Проблема найдена?
-
Перейдите к Шагу 7
Перейдите к Шагу 8
7
  1. Отремонтировать провод клеммы разъемов, если необходимо.
  2. Очистить все диагностические коды неисправности из контроллера ЭСУД.
  3. Опробовать автомобиль на ходу.
  4. Провести проверку системы диагностики.
Закончен ли ремонт?
-
Система в норме
-
8
  1. Повернуть ключ зажигания в положение блокировки.
  2. Заменить датчик кислорода.
  3. Опробовать автомобиль на ходу.
  4. Провести проверку системы диагностики.
Замена закончена?
-
Перейдите к Шагу 10
-
9
  1. Повернуть ключ зажигания в положение блокировки.
  2. Заменить контроллер ЭСУД.
  3. Опробовать автомобиль на ходу.
  4. Провести проверку системы диагностики.
Замена закончена?
-
Перейдите к Шагу 10
-
10
Проверьте, не установлены ли дополнительные диагностические коды неисправности.
Отображены ли диагностические коды неисправности, которые не были продиагностированы?
-
Перейти к соответствующей таблице диагностических кодов неисправности
Система в норме



U5A11F25
Показать иллюстрациюПеревод текста в иллюстрациях


ДИАГНОСТИЧЕСКИЙ КОД НЕИСПРАВНОСТИ (dtc) - p0138 ПОВЫШЕННОЕ НАПРЯЖЕНИЕ ДАТЧИКА КИСЛОРОДА С ЭЛЕКТРОНАГРЕВАТЕЛЕМ

Описание схемы

Контроллер электронной системы управления двигателем (ЭСУД) подает напряжение примерно 450 мВ на клеммы 64 и 13 контроллера ЭСУД. Датчик кислорода (O 2) с электронагревателем изменяет напряжение в диапазоне примерно от 1 В, если выхлоп обогащенный, примерно до 100 мВ, если выхлоп обедненный. Датчик кислорода O 2 с электронагревателем представляет собой как бы разомкнутую цепь и не подает напряжение, когда температура ниже 360°C(600°F). Разомкнутая цепь датчика кислорода O 2 или холодный датчик O 2 инициируют работу "открытого контура".

Условия установки кода неисправности.

Действия, выполняемые при установке кода неисправности

Условия очистки кода неисправности/индикации неисправности

Указания по диагностике

dtc p0138 - Повышенное напряжение датчика кислорода с электронагревателем

ШагОперацияЗначенияДаНет
1
Провести проверку бортовой системы диагностики Евро (eobd).
Проверка системы завершена?
-
Перейти к операции 2
Перейти к "Проверка бортовой системы диагностики"
2
  1. Включить зажигание, двигатель не запускать.
  2. Установить диагностический прибор.
  3. Двигатель имеет рабочую температуру.
  4. Установить обороты двигателя на 1200 мин-1.
Сканирующий прибор показывает уровень сигнала датчика кислорода в пределах установленного значения?
Более 1,2 В
Перейдите к Шагу 3
Перейти к операции 6
3
  1. Повернуть ключ зажигания в положение блокировки.
  2. Отсоединить разъем датчика кислорода и разъём контроллера ЭСУД.
  3. Проверить обрыв цепи или замыкание на напряжение аккумуляторной батареи провода между клеммой 1 разъема датчика кислорода с электронагревателем и клеммой 64 разъема контроллера ЭСУД.
Проблема найдена?
-
Перейти к операции 4
Перейти к операции 5
4
  1. Отремонтировать провод клеммы разъемов, если необходимо.
  2. Очистить все диагностические коды неисправности из контроллера ЭСУД.
  3. Опробовать автомобиль на ходу.
  4. Провести проверку системы диагностики.
Закончен ли ремонт?
-
Система в норме
-
5
  1. Повернуть ключ зажигания в положение блокировки.
  2. Заменить датчик кислорода.
  3. Опробовать автомобиль на ходу.
  4. Провести проверку системы диагностики.
Замена закончена?
-
Перейдите к Шагу 7
-
6
  1. Повернуть ключ зажигания в положение блокировки.
  2. Заменить контроллер ЭСУД.
  3. Опробовать автомобиль на ходу.
  4. Провести проверку системы диагностики.
Замена закончена?
-
Перейдите к Шагу 7
-
7
Проверьте, не установлены ли дополнительные диагностические коды неисправности.
Отображены ли диагностические коды неисправности, которые не были продиагностированы?
-
Перейти к соответствующей таблице диагностических кодов неисправности dtc 7
Система в норме

U5A11F25
Показать иллюстрациюПеревод текста в иллюстрациях


ДИАГНОСТИЧЕСКИЙ КОД НЕИСПРАВНОСТИ (dtc) - p0140 ОТСУТСТВУЕТ АКТИВНОСТЬ ДАТЧИКА КИСЛОРОДА С ЭЛЕКТРОНАГРЕВАТЕЛЕМ

Описание схемы

Контроллер электронной системы управления двигателем (ЭСУД) подает напряжение примерно 450 мВ на клеммы 64 и 13 контроллера ЭСУД. Датчик кислорода (O 2) изменяет напряжение в диапазоне примерно от 1 В, если выхлоп обогащенный, и примерно до 100 мВ, если выхлоп обедненный. Датчик O 2 представляет собой как бы разомкнутую цепь и не подает напряжение, когда температура ниже 360°C(600°F). Разомкнутая цепь датчика O 2 или холодный датчик O 2 инициируют работу "открытого контура".

Условия установки кода неисправности.

Действия, выполняемые при установке кода неисправности

Условия очистки кода неисправности/индикации неисправности

Указания по диагностике

dtc p0140 - Отсутствует активность датчика кислорода с электронагревателем

ШагОперацияЗначенияДаНет
1
Провести проверку бортовой системы диагностики Евро (eobd).
Проверка системы завершена?
-
Перейти к операции 2
Перейти к "Проверка бортовой системы диагностики"
2
  1. Запустить двигатель и дать ему нагреться выше рабочей температуры.
  2. Установить диагностический прибор.
  3. Дать двигателю поработать на оборотах выше установленных в течение 2 минут.
Сканирующий прибор определяет закрытый контур?
80°c(176°f) 1200 об/мин
Перейдите к Шагу 3
Перейти к операции 4
3
  1. Включить зажигание.
  2. Просмотреть данные записи состояний и записать параметры.
  3. Поездка произведена в условиях записанных состояний и условиях установки кода неисправности?
Сканирующий прибор определяет закрытый контур?
-
Перейдите к Шагу 12
Перейти к операции 4
4
Отсоединить разъем датчика кислорода o2 с электронагревом и соединить с массой клемму 2 низковольтной цепи датчика кислорода с электронагревом.
Уровень сигнала датчика кислорода ниже установленного значения и сканирующий прибор показывает уровень сигнала нагревателя датчика кислорода в пределах установленного значения?
0,5 В
Перейти к операции 5
Перейти к операции 6
5
Проверить разъемы датчика кислорода на неисправность клемм или слабый контакт и устранить неисправность, если необходимо.
Ремонт необходим?
-
Перейдите к Шагу 12
Перейдите к Шагу 9
6
  1. Включить зажигание.
  2. Снять перемычку.
  3. С помощью цифрового вольтметра измерить напряжение между клеммой 1 сигнальной цепи датчика кислорода с электронагревом и массой.
Уровень сигнала датчика кислорода выше установленного значения?
0,6 В
Перейдите к Шагу 10
Перейдите к Шагу 9
7
Уровень сигнала датчика кислорода ниже установленного значения?
0,3 В
Перейдите к Шагу 11
Перейдите к Шагу 8
8
Проверить отсутствие обрыва или плохого подсоединения провода на клемме 2 цепи массы датчика кислорода с электронагревом, при необходимости устранить неисправность.
Ремонт необходим?
-
Перейдите к Шагу 12
Перейдите к Шагу 8
11
Проверить отсутствие обрыва или плохого подсоединения провода на клемме 1 сигнальной цепи датчика кислорода с электронагревом, при необходимости устранить неисправность.
Ремонт необходим?
-
Перейдите к Шагу 12
Перейдите к Шагу 8
10
  1. Присоединить разъём датчика кислорода, если он был отсоединен.
  2. Используя сканирующий прибор, очистить диагностические коды неисправностей.
  3. Запустить двигатель и дать ему поработать на холостом ходу при нормальной рабочей температуре.
  4. Совершить поездку для установки кодов неисправности, как это указано во вспомогательном тексте.
Сканирующий прибор определяет эту диагностику как прошедшую и успешную?
-
Перейдите к Шагу 13
Перейти к операции 2
11
  1. Повернуть ключ зажигания в положение блокировки.
  2. Заменить датчик кислорода.
  3. Опробовать автомобиль на ходу.
  4. Провести проверку системы диагностики.
Замена закончена?
-
Перейдите к шагу 15
-
12
  1. Повернуть ключ зажигания в положение блокировки.
  2. Заменить контроллер ЭСУД.
  3. Опробовать автомобиль на ходу.
  4. Провести проверку системы диагностики.
Замена закончена?
-
Перейдите к шагу 15
-
13
Проверьте, не установлены ли дополнительные диагностические коды неисправности.
Отображены ли диагностические коды неисправности, которые не были продиагностированы?
-
Перейти к соответствующей таблице диагностических кодов неисправности
Система в норме



U5A11F25
Показать иллюстрациюПеревод текста в иллюстрациях


ДИАГНОСТИЧЕСКИЙ КОД НЕИСПРАВНОСТИ (dtc) - p0141 НЕИСПРАВЕН НАГРЕВАТЕЛЬ ДАТЧИКА КИСЛОРОДА С ЭЛЕКТРОНАГРЕВАТЕЛЕМ

Описание схемы

Контроллер электронной системы управления двигателем (ЭСУД) подает напряжение примерно 450 мВ на клеммы 44 и 13 контроллера ЭСУД. Датчик кислорода (O 2) изменяет напряжение в диапазоне примерно от 1 В, если выхлоп обогащенный, примерно до 100 мВ, если выхлоп обедненный. Датчик O 2 представляет собой как бы разомкнутую цепь и не подает напряжение, когда температура ниже 360°C(600°F). Разомкнутая цепь датчика O 2 или холодный датчик O 2 инициируют работу "открытого контура".

Условия установки кода неисправности.

Действия, выполняемые при установке кода неисправности

Условия очистки кода неисправности/индикации неисправности

Указания по диагностике

dtc p0141 - Неисправен нагреватель датчика кислорода с электронагревателем

ШагОперацияЗначенияДаНет
1
Провести проверку бортовой системы диагностики Евро (eobd).
Проверка системы завершена?
-
Перейти к операции 2
Перейти к "Проверка бортовой системы диагностики"
2
  1. Повернуть ключ зажигания в положение блокировки.
  2. Отсоединить разъем датчика кислорода и разъём контроллера ЭСУД.
  3. Проверить отсутствие обрыва или короткого замыкания на массу провода нагревателя датчика кислорода с электронагревателем между клеммой 2 разъема датчика кислорода с электронагревателем и клеммой 64 разъема контроллера ЭСУД.
Проблема найдена?
-
Перейдите к Шагу 3
Перейти к операции 4
3
  1. Отремонтировать провод клеммы разъемов, если необходимо.
  2. Очистить все диагностические коды неисправности из контроллера ЭСУД.
  3. Опробовать автомобиль на ходу.
  4. Провести проверку системы диагностики.
Закончен ли ремонт?
-
Система в норме
-
4
  1. Повернуть ключ зажигания в положение блокировки.
  2. Заменить датчик кислорода.
  3. Опробовать автомобиль на ходу.
  4. Провести проверку системы диагностики.
Замена закончена?
-
Перейти к операции 6
-
5
Проверьте, не установлены ли дополнительные диагностические коды неисправности.
Отображены ли диагностические коды неисправности, которые не были продиагностированы?
-
Перейти к соответствующей таблице диагностических кодов неисправности
Система в норме

ДИАГНОСТИЧЕСКИЙ КОД НЕИСПРАВНОСТИ (dtc) - p0171 СИСТЕМА КОРРЕКТИРОВКИ ТОПЛИВОПОДАЧИ, СМЕСЬ СЛИШКОМ БЕДНАЯ

Описание системы

Если порог адаптивной коррекции постоянно превышен, отклонение от условий адаптивной коррекции позволяет определить медленно обнаруживающуюся ошибку. Два счетчика (один для обогащенной стороны, другой - для обедненной) увеличивают показания, когда лямбда-контроллер превышает пороговое значение адаптивной коррекции. Ошибка обнаруживается, как только один из счетчиков достигает максимального значения.
Целью этой проверки является имитация неисправности, которая вызывает превышение условий адаптивной коррекции. Необходимо создать два типа неисправности.
Поэтому, для каждого вида неисправности необходимо определить хороший и плохой предел. Для данной неисправности следует измерить порог токсичности до превышения официальных порогов токсичности.
Обратить внимание, что проблема состоит в требуемых порогах токсичности, в системе не так просто создать помехи, превышающие пороги токсичности. Настройка была произведена благодаря целенаправленной калибровке, но, так как такая процедура не допускается официальными правилами, необходимо создать какие-нибудь существенные неисправности (регулятор давления топлива, топливная форсунка, утечка воздуха...).

Условия установки кода неисправности.

Действия, выполняемые при установке кода неисправности

Условия очистки кода неисправности/индикации неисправности

Указания по диагностике

Важно: После ремонта использовать функцию сброса корректировки топливоподачи, чтобы сбросить долгосрочную корректировку топливоподачи до 128 (0%).

Проверить слабый контакт датчика кислорода или МАР на контроллере ЭСУД. Проверить жгуты проводов на следующее:
Осмотреть жгут проводов на наличие повреждений. Если жгут проводов кажется исправным, обратить внимание на отображаемое значение датчика кислорода на сканирующем приборе, двигая разъемы и жгуты проводов, относящиеся к двигателю. Изменения на дисплее покажут место нахождения неисправности.
Проверить клапан тормозного усилителя на возможные утечки.

dtc p0171 - Система корректировки топливоподачи, смесь слишком бедная

ШагОперацияЗначенияДаНет
1
Провести проверку бортовой системы диагностики Евро (eobd).
Проверка системы завершена?
-
Перейти к операции 2
Перейти к "Проверка бортовой системы диагностики"
2
  1. Подключить сканирующий прибор к колодке диагностики (dlc).
  2. Включите зажигание.
Какие-либо диагностические коды неисправности компонентов установлены?
-
Перейти к соответствующей таблице диагностических кодов неисправности
Перейдите к Шагу 3
3
Дать работать автомобилю с включенным двигателем до тех пор, пока СТАТУС КОНТУРА не будет показывать закрыто.
Долгосрочная корректировка топливоподачи ниже установленного значения?
27%
Перейти к операции 4
Перейти к операции 5
4
  1. Включить зажигание, двигатель не запускать.
  2. Просмотреть данные записи состояний и записать параметры.
  3. Совершить поездку в условиях записанных состояний и условий установки кода неисправности.
Долгосрочная корректировка топливоподачи опускается ниже установленного значения при работе в заданных условиях?
27%
Перейдите к шагу 16
Перейти к операции 5
5
Визуально/физически проверить следующее:
  • Вакуумные шланги на трещины, перекручивания и надежность соединения.
  • Воздушный/масляный сепаратор вентиляции картера на правильность монтажа.
  • Систему выпуска отработавших на коррозию, утечку, отсутствующие или ослабленные крепежи.
  • Датчик кислорода установлен прочно и соединительный жгут не контактирует с выпускным коллектором или двигателем.
  • Топливо на загрязнение водой, спиртом и др.
  • Контроллер ЭСУД и массы датчиков чистые, затянуты и находятся в нужном месте.
Одна из этих проверок позволяет локализовать неисправность, требующую ремонта?
-
Перейдите к Шагу 7
Перейти к операции 6
6
  1. Отсоединить разъем датчика абсолютного давления в коллекторе (МАР).
  2. Дать автомобилю работать в закрытом контуре, наблюдая за значениями долгосрочной корректировки топливоподачи.
Долгосрочная корректировка топливоподачи ниже установленного значения?
27%
Перейдите к шагу 15
Перейдите к Шагу 9
7
  1. Устранить неисправности, обнаруженные в операции 5.
  2. Еще раз проверить значения долгосрочной корректировки топливоподачи на работающем двигателе.
Долгосрочная корректировка топливоподачи ниже установленного значения?
27%
Перейдите к Шагу 8
Перейдите к Шагу 9
8
Условия для обеднения отсутствуют.
Есть проблемы с управляемостью?
-
Перейти к разделу "Диагностика признаков неисправностей"
Перейдите к шагу 16
9
  1. 1. Визуально/физически проверить следующие позиции на утечки разрежения:
    • Впускной коллектор.
    • Корпус дроссельной заслонки.
    • Уплотнительные кольца форсунки.
  2. Устранить все найденные утечки, если необходимо.
Закончен ли ремонт?
-
Перейдите к шагу 16
Перейдите к шагу 16
10
Дать двигателю поработать на холостом ходу.
Показания клапана регулирования подачи воздуха на холостом ходу выше установленного значения?
5
Перейдите к Шагу 11
Перейдите к Шагу 12
11
Проверить топливо на загрязнение водой, спиртом и другими веществами и удалить загрязнения, если необходимо.
Закончен ли ремонт?
-
Перейдите к шагу 16
Перейдите к Шагу 13
12
Проверить работу клапана iac. См. "DTC P0506 Обороты холостого хода ниже уровня желаемых оборотов холостого хода" или "DTC P0507 Обороты холостого хода выше уровня желаемых оборотов холостого хода" в этом разделе и отремонтировать, если необходимо.
Закончен ли ремонт?
-
Перейдите к шагу 16
Перейдите к Шагу 13
13
  1. Присоединить манометр к топливной системе.
  2. Выключить зажигание не менее, чем на 10 секунд.
  3. Включить зажигание, двигатель не запускать. Топливный насос будет работать примерно 2-3 секунды. Возможно, будет необходимым включить зажигание несколько раз, чтобы получить максимальное давление топлива.
  4. Записать давление топлива при работающем топливном насосе. Давление должно быть в пределах установленного значения. При остановке топливного насоса давление может слегка измениться, затем остановиться на одном уровне.
Давление топлива на одном уровне и держится стабильно?
241-276 кПа (30-40 фунтов/кв. дюйм)
Перейдите к Шагу 14
Перейти к разделу "Диагностика топливной системы"
14
  1. Запустить двигатель и дать ему поработать на холостом ходу при нормальной рабочей температуре.
  2. Давление топлива, записанное на предыдущей операции, должно упасть на указанное значение.
Давление топлива падает на указанное значение?
21-69 кПа (3-10 фунтов/кв. дюйм)
Перейти к пункту "Проверка баланса топливной форсунки 2"
Перейти к разделу "Диагностика топливной системы"
15
Заменить датчик map.
Работа закончена?
-
Перейдите к шагу 16
-
16
  1. Используя сканирующий прибор, очистить диагностические коды неисправностей.
  2. Запустить двигатель и дать ему поработать на холостом ходу при нормальной рабочей температуре.
  3. Совершить поездку для установки кодов неисправности, как это указано во вспомогательном тексте.
Сканирующий прибор определяет эту диагностику как прошедшую и успешную?
-
Перейдите к шагу 17
Перейти к операции 2
17
Проверьте, не установлены ли дополнительные диагностические коды неисправности.
Отображены ли диагностические коды неисправности, которые не были продиагностированы?
-
Перейти к соответствующей таблице диагностических кодов неисправности
Система в норме


ДИАГНОСТИЧЕСКИЙ КОД НЕИСПРАВНОСТИ (dtc) - p0172 СИСТЕМА КОРРЕКТИРОВКИ ТОПЛИВОПОДАЧИ, СМЕСЬ СЛИШКОМ БОГАТАЯ

Описание системы

Если порог адаптивной коррекции постоянно превышен, отклонение от условий адаптивной коррекции позволяет определить медленно обнаруживающуюся ошибку. Два счетчика (один для обогащенной стороны, другой - для обедненной) увеличивают показания, когда лямбда-контроллер превышает пороговое значение адаптивной коррекции. Ошибка обнаруживается, как только один из счетчиков достигает максимального значения. Целью этой проверки является имитация неисправности, которая вызывает превышение условий адаптивной коррекции. Необходимо создать два типа неисправности.
Поэтому, для каждого вида неисправности необходимо определить хороший и плохой предел. Для данной неисправности следует измерить порог токсичности до превышения официальных порогов токсичности. Обратить внимание, что проблема состоит в требуемых порогах токсичности, в системе не так просто создать помехи, превышающие пороги токсичности. Настройка была произведена благодаря целенаправленной калибровке, но, так как такая процедура не допускается официальными правилами, необходимо создать какие-нибудь существенные неисправности (регулятор давления топлива, топливная форсунка, утечка воздуха...).

Условия установки кода неисправности.

Действия, выполняемые при установке кода неисправности

Условия очистки кода неисправности/индикации неисправности

Указания по диагностике

Важно: После ремонта использовать функцию сброса корректировки топливоподачи, чтобы сбросить долгосрочную корректировку топливоподачи до 128 (0%).

Проверить слабый контакт на контроллере ЭСУД. Проверить жгуты проводов на следующее:
Осмотреть жгут проводов на наличие повреждений. Если жгут проводов кажется исправным, обратить внимание на отображаемое значение датчика кислорода на сканирующем приборе, двигая разъемы и жгуты проводов, относящиеся к двигателю. Изменения на дисплее покажут место нахождения неисправности.
Если DTC P1404 также установлен, проверить контрольную цепь 5 В на замыкание на источник питания.
Проверить, не забита ли система выпуска отработавших газов.
Замкнутый контрольный контур 5 в может привести к установке DTC P0172. Проверить контрольные датчики 5 В на необычные показания.

dtc p0172 - Система корректировки топливоподачи, смесь слишком богатая

ШагОперацияЗначенияДаНет
1
Провести проверку бортовой системы диагностики Евро (eobd).
Проверка системы завершена?
-
Перейти к операции 2
Перейти к "Проверка бортовой системы диагностики"
2
Подключить сканирующий прибор к колодке диагностики (dlc).
Включите зажигание.
Какие-либо диагностические коды неисправности компонентов установлены?
-
Перейти к соответствующей таблице диагностических кодов неисправности
Перейдите к Шагу 3
3
  1. Дать работать автомобилю с включенным двигателем до тех пор, пока СТАТУС КОНТУРА не будет показывать закрыто.
Долгосрочная корректировка топливоподачи выше установленного значения?
−30%
Перейти к операции 4
Перейти к операции 5
4
  1. Включить зажигание, двигатель не запускать.
  2. Просмотреть данные записи состояний и записать параметры.
  3. Совершить поездку в условиях записанных состояний и условий установки кода неисправности.
Долгосрочная корректировка топливоподачи выше установленного значения при работе в заданных условиях?
−30%
Перейдите к Шагу 21
Перейти к операции 5
5
Визуально/физически проверить фильтр воздухоочистителя на чрезмерную загрязненность или забитость и устранить неисправность, если необходимо.
Закончен ли ремонт?
-
Перейдите к Шагу 21
Перейти к операции 6
6
Визуально/физически проверить систему впуска воздуха на повреждения или забитость и устранить неисправность, если необходимо.
Закончен ли ремонт?
-
Перейдите к Шагу 21
Перейдите к Шагу 7
7
Проверить впуск в корпус дроссельной заслонки на повреждения или присутствие посторонних предметов, которые могут частично заблокировать поток воздуха и устранить неисправность, если необходимо.
Закончен ли ремонт?
-
Перейдите к Шагу 21
Перейдите к Шагу 8
8
  1. Выключите зажигание.
  2. Проверить отверстие дроссельной заслонки, заслонку и каналы клапана регулирования подачи воздуха на холостом ходу на забитость и присутствие посторонних предметов и устранить неисправность, если необходимо.
Закончен ли ремонт?
-
Перейдите к Шагу 21
Перейдите к Шагу 9
9
Запустить двигатель на парковочном тормозе или нейтрали и при выключенном кондиционере и записать значения холостого хода.
Имеет ли место низкий или неустойчивый холостой ход?
-
Перейдите к Шагу 10
Перейдите к Шагу 12
10
Запустить двигатель на холостом ходу.
Показания клапана регулирования подачи воздуха на холостом ходу ниже установленного значения?
100
Перейдите к Шагу 12
Перейдите к Шагу 11
11
  1. Выключите зажигание.
  2. Отсоединить разъем датчика абсолютного давления в коллекторе (МАР).
  3. Запустить двигатель.
  4. Дать автомобилю работать в закрытом контуре, наблюдая за значениями долгосрочной корректировки топливоподачи.
Долгосрочная корректировка топливоподачи повышается выше установленного значения?
−30%
Перейдите к Шагу 20
Перейдите к Шагу 12
12
Проверить работу клапана iac. См. "DTC P0506 Обороты холостого хода ниже уровня желаемых оборотов холостого хода" или "DTC P0507 Обороты холостого хода выше уровня желаемых оборотов холостого хода" в этом разделе и отремонтировать, если необходимо.
Закончен ли ремонт?
-
Перейдите к Шагу 21
Перейдите к Шагу 13
13
  1. Отсоединить вакуумный шланг от регулятора давления топлива и проверит шланг на наличие топлива.
  2. Если в вакуумном шланге есть топливо, заменить регулятор давления топлива.
Закончен ли ремонт?
-
Перейдите к Шагу 21
Перейдите к Шагу 14
14
  1. Включите зажигание.
  2. Медленно нажать на педаль акселератора.
Датчик положения дроссельной заслонки (tp) показывает стабильное и плавное увеличение с минимального уровня сигнала при закрытой дроссельной заслонке до максимального значения при полностью открытой дроссельной заслонке (wot)?
-
Перейдите к шагу 15
Перейдите к Шагу 19
15
  1. Выполнить диагностику топливной системы.
  2. Если таблица позволяет локализовать проблему, устранить ее, если необходимо.
Закончен ли ремонт?
-
Перейдите к Шагу 21
Перейдите к шагу 16
16
  1. Выполнить диагностику системы улавливания паров бензина (СУПБ)
  2. Если таблица позволяет локализовать проблему, устранить ее, если необходимо.
Закончен ли ремонт?
-
Перейдите к Шагу 21
Перейдите к шагу 17
17
  1. Выполнить проверку баланса топливной форсунки 2.
  2. Если таблица позволяет локализовать проблему, устранить ее, если необходимо.
Закончен ли ремонт?
-
Перейдите к Шагу 21
Перейдите к Шагу 18
18
  1. Снять датчик кислорода (o2s)
  2. Визуально/физически проверить датчик кислорода на загрязнение силиконом.
  3. Примечание: это заметно по белому порошковому отложению на части датчика кислорода, находящейся в потоке отработавших газов.
  4. Если на датчике найдено загрязнение, найти источник и устранить неисправность, если необходимо.
Закончен ли ремонт?
-
Перейдите к Шагу 21
Перейти к "Диагностическая информация"
19
  1. Проверить крепежные винты датчика ТР.
  2. Если они ослаблены или отсутствуют, затянуть или заменить их, если необходимо.
  3. Если винты в норме, заменить датчик ТР.
Закончен ли ремонт?
-
Перейдите к Шагу 21
-
20
  1. Выключите зажигание.
  2. Заменить датчик map.
Закончен ли ремонт?
-
Перейдите к Шагу 21
-
21
  1. Используя сканирующий прибор, очистить диагностические коды неисправностей.
  2. Запустить двигатель и дать ему поработать на холостом ходу при нормальной рабочей температуре.
  3. Совершить поездку для установки кодов неисправности, как это указано во вспомогательном тексте.
Сканирующий прибор определяет эту диагностику как прошедшую и успешную?
-
Перейдите к Шагу 21
Перейти к операции 2
22
Проверьте, не установлены ли дополнительные диагностические коды неисправности.
Отображены ли диагностические коды неисправности, которые не были продиагностированы?
Перейти к соответствующей таблице диагностических кодов неисправности
-
Система в норме

U5A11F26
Показать иллюстрациюПеревод текста в иллюстрациях


ДИАГНОСТИЧЕСКИЙ КОД НЕИСПРАВНОСТИ (dtc) - p1181 ПОНИЖЕННОЕ НАПРЯЖЕНИЕ ЭЛЕКТРОМАГНИТА СИСТЕМЫ ВПУСКА С ИЗМЕНЯЕМОЙ ГЕОМЕТРИЕЙ

Описание схемы

Контроллер электронной системы управления двигателем (ЭСУД) управляет электромагнитом для регулирования системы впуска с изменяемой геометрией (VGIS). В обычном положении электромагнитный клапан закрыт. Включая "массу", контроллер ЭСУД запитывает клапан.

Условия установки кода неисправности.

Действия, выполняемые при установке кода неисправности

Условия очистки кода неисправности/индикации неисправности

Указания по диагностике

Периодическая неисправность может быть вызвана слабым контактом, перетертой изоляцией или обрывом проводки в изоляции.

dtc p1181 - Пониженное напряжение электромагнита системы впуска с изменяемой геометрией

ШагОперацияЗначенияДаНет
1
Провести проверку бортовой системы диагностики (eobd).
Проверка системы завершена?
-
Перейти к операции 2
Перейти к "Проверка бортовой системы диагностики"
2
  1. Повернуть ключ зажигания в положение блокировки.
  2. Отсоединить разъем электромагнита системы впуска с изменяемой геометрией (vgis).
  3. Измерить сопротивление электромагнита системы впуска с изменяемой геометрией (vgis)
Находится ли замеренное сопротивление в пределах указанного значения?
0 Ом
Перейдите к Шагу 3
Перейти к операции 6
3
  1. Отсоединить разъём реле зажигания.
  2. Проверить отсутствие обрыва или короткого замыкания на массу в проводе между клеммой 2 разъема электромагнита системы впуска с изменяемой геометрией (vgis) и клеммой 30 разъема реле зажигания.
Проблема найдена?
-
Перейти к операции 4
Перейти к операции 5
4
Восстановить провод и клемму разъема.
Закончен ли ремонт?
-
Перейдите к Шагу 8
-
5
  1. Повернуть ключ зажигания в положение блокировки.
  2. Отсоединить разъём контроллера электронной системы управления двигателем (ЭСУД).
  3. Проверить отсутствие обрыва или короткого замыкания на массу в проводе между клеммой 1 разъема клапана системы впуска с регулируемой геометрией (vgis) и клеммой 37 разъема контроллера ЭСУД.
Проблема найдена?
-
Перейти к операции 4
Перейдите к Шагу 7
6
Заменить электромагнит системы впуска с изменяемой геометрией (vgis).
Замена закончена?
-
Перейдите к Шагу 8
-
7
Заменить контроллер ЭСУД.
Замена закончена?
-
Перейдите к Шагу 8
-
8
  1. Используя сканирующий прибор, очистить диагностические коды неисправностей.
  2. Запустить двигатель.
  3. Прогнать двигатель на холостых оборотах до достижения обычной рабочей температуры.
  4. Совершить поездку для установки кодов неисправности, как указано во вспомогательном тексте.
Сканирующий прибор определяет эту диагностику как прошедшую и успешную?
-
Перейдите к Шагу 9
Перейти к операции 2
9
Проверьте, не установлены ли дополнительные диагностические коды неисправности.
Отображены ли диагностические коды неисправности, которые не были продиагностированы?
-
Перейти к разделу "Таблица применимых диагностических кодов неисправности"
Система в норме

U5A11F26
Показать иллюстрациюПеревод текста в иллюстрациях


ДИАГНОСТИЧЕСКИЙ КОД НЕИСПРАВНОСТИ (dtc) - p1182 ПОВЫШЕННОЕ НАПРЯЖЕНИЕ ЭЛЕКТРОМАГНИТА СИСТЕМЫ ВПУСКА С ИЗМЕНЯЕМОЙ ГЕОМЕТРИЕЙ

Описание схемы

Контроллер электронной системы управления двигателем (ЭСУД) управляет электромагнитом для регулирования системы впуска с изменяемой геометрией (VGIS). В обычном положении электромагнитный клапан закрыт. Включая "массу", контроллер ЭСУД запитывает клапан.

Условия установки кода неисправности.

Действия, выполняемые при установке кода неисправности

Условия очистки кода неисправности/индикации неисправности

Указания по диагностике

Перемежающаяся неисправность может быть вызвана плохим соединением, поврежденной изоляцией провода или обрывом провода в изоляции

dtc p1182 - Повышенное напряжение электромагнита системы впуска с изменяемой геометрией

ШагОперацияЗначенияДаНет
1
Провести проверку бортовой системы диагностики (eobd).
Проверка системы завершена?
-
Перейти к операции 2
Перейти к "Проверка бортовой системы диагностики"
2
  1. Повернуть ключ зажигания в положение блокировки.
  2. Отсоединить разъем электромагнита системы впуска с изменяемой геометрией (vgis).
  3. Измерить сопротивление электромагнита vim.
Находится ли замеренное сопротивление в пределах указанного значения?
0 Ом
Перейдите к Шагу 3
Перейти к операции 6
3
  1. разъем реле зажигания.
  2. отсутствие короткого замыкания на напряжение аккумуляторной батареи в проводе между клеммой 2 разъема электромагнита системы впуска с регулируемой геометрией (vgis) и клеммой 30 разъема реле зажигания.
Проблема найдена?
-
Перейти к операции 4
Перейти к операции 5
4
Восстановить провод и клемму разъема.
Закончен ли ремонт?
-
Перейдите к Шагу 8
-
5
  1. Повернуть ключ зажигания в положение блокировки.
  2. Отсоединить разъём контроллера электронной системы управления двигателем (ЭСУД).
  3. Проверить отсутствие короткого замыкания на напряжение аккумуляторной батареи в проводе между клеммой 1 разъема электромагнита системы впуска с регулируемой геометрией (vgis) и клеммой 37 разъема контроллера ЭСУД.
Проблема найдена?
-
Перейти к операции 4
Перейдите к Шагу 7
6
Заменить электромагнит системы впуска с изменяемой геометрией (vgis).
Замена закончена?
-
Перейдите к Шагу 8
-
7
Заменить контроллер ЭСУД.
Замена закончена?
-
Перейдите к Шагу 8
-
8
  1. Используя сканирующий прибор, очистить диагностические коды неисправностей.
  2. Запустить двигатель.
  3. Прогнать двигатель на холостых оборотах до достижения обычной рабочей температуры.
  4. Совершить поездку для установки кодов неисправности, как указано во вспомогательном тексте.
Сканирующий прибор определяет эту диагностику как прошедшую и успешную?
-
Перейдите к Шагу 9
Перейти к операции 2
9
Проверьте, не установлены ли дополнительные диагностические коды неисправности.
Отображены ли диагностические коды неисправности, которые не были продиагностированы?
-
Перейти к разделу "Таблица применимых диагностических кодов неисправности"
Система в норме

U4A11F21
Показать иллюстрациюПеревод текста в иллюстрациях


ДИАГНОСТИЧЕСКИЙ КОД НЕИСПРАВНОСТИ (dtc) - p0222 ПОНИЖЕННОЕ НАПРЯЖЕНИЕ ПРИВОДА РЕГУЛЯТОРА ХОЛОСТОГО ХОДА ГЛАВНОЙ ДРОССЕЛЬНОЙ ЗАСЛОНКИ (mtia)

Описание схемы

Привод регулятора холостого хода главной дроссельной заслонки предназначен для управления частотой вращения на холостом ходу при помощи корпуса дроссельной заслонки. Дроссельная заслонка имеет электропривод для малого угла открытия (0°, 22,5°). Характеристики потока воздуха для малого и большого угла открытия различаются. Так как функция массового расхода воздуха TPS сокращается на малых углах, это обеспечивает более высокую точность при управлении холостым ходом. За пределами холостого хода дроссельная заслонка приводится в действие обычным тросом Боудена.
Датчик положения дроссельной заслонки (TPS) подает сигнал, изменяющийся в зависимости от угла дроссельной заслонки. Сигнал может изменяться примерно от 5,0 В на холостом ходу до 0,2 - 0,4 В при полностью открытой дроссельной заслонке. TPS - один из важнейших входных сигналов, используемых контроллером ЭСУД для контроля топлива и других функций, таких как холостой ход, полностью открытая дроссельная заслонка, обеднение смеси при замедлении и обогащение смеси при ускорении.

Условия установки кода неисправности.

Действия, выполняемые при установке кода неисправности

Условия очистки кода неисправности/индикации неисправности

Указания по диагностике

Неустойчивая неисправность может быть вызвана слабым контактом, перетертой изоляции или обрывом проводки под изоляцией.
Любая цепь, подозреваемая на создание неустойчивой неисправности, должна быть тщательно проверена на следующие обстоятельства.

dtc p0222 - Привод регулятора холостого хода дроссельной заслонки, низкое напряжение в цепи

ШагОперацияЗначенияДаНет
1
Провести проверку бортовой системы диагностики Евро (eobd).
Проверка системы завершена?
-
Перейти к операции 2
Перейти к "Проверка бортовой системы диагностики"
2
  1. Подключить сканирующий прибор к колодке диагностики.
  2. Включить зажигание.
  3. Нажать на педаль акселератора, наблюдая за плавным изменением напряжения датчика положения дроссельной заслонки.
Сканирующий прибор показывает плавное изменение сигнала датчика положения дроссельной заслонки в пределах установленного значения?
0,3 В-4,8 В
Перейти к "Диагностическая информация"
Перейдите к Шагу 3
3
  1. Повернуть ключ зажигания в положение блокировки.
  2. Отсоединить разъём привода регулятора холостого хода главной дроссельной заслонки.
  3. Измерить уровень сигнала между клеммами 1 и 5.
Измеренный уровень сигнала в пределах установленного значения?
4,8-5,0 В
Перейти к операции 4
Перейти к операции 5
4
Присоединить предохранительную перемычку между клеммой 1 привода регулятора холостого хода главной дроссельной заслонки и клеммой 6.
Сканирующий прибор показывает уровень сигнала датчика положения дроссельной заслонки выше установленного значения?
Более 4,8-5,0 В
Перейдите к Шагу 10
Перейдите к Шагу 8
5
Измерить уровень сигнала между разъемом 1 привода регулятора холостого хода главной дроссельной заслонки и массой.
Измеренный уровень сигнала в пределах установленного значения?
Ниже 5,0 В
Перейти к операции 6
Перейдите к Шагу 7
6
  1. Повернуть ключ зажигания в положение блокировки.
  2. Отсоединить контроллер электронной системы управления двигателем (ЭСУД)
  3. Проверить замыкание на массу между разъемом 5 mtia и разъемом 62 контроллера ЭСУД.
Проблема найдена?
-
Перейдите к Шагу 9
Перейдите к Шагу 11
7
  1. Повернуть ключ зажигания в положение блокировки.
  2. Проверить замыкание на массу между разъемом 1 mtia и разъемом 61 контроллера ЭСУД.
Проблема найдена?
-
Перейдите к Шагу 9
Перейдите к Шагу 11
8
  1. Повернуть ключ зажигания в положение блокировки.
  2. Проверить замыкание на массу между разъемом 6 mtia и разъемом 55 контроллера ЭСУД.
Проблема найдена?
-
Перейдите к Шагу 9
Перейдите к Шагу 11
9
  1. Отремонтировать провод или клемму разъема, если необходимо.
  2. Очистить все диагностические коды неисправности из контроллера ЭСУД.
  3. Провести проверку системы диагностики.
Закончен ли ремонт?
-
Система в норме
-
10
  1. Заменить узел корпуса дроссельной заслонки.
  2. Очистить все диагностические коды неисправности из контроллера ЭСУД.
  3. Провести проверку системы диагностики.
Закончен ли ремонт?
-
Система в норме
-
11
  1. Выключить зажигание.
  2. Заменить контроллер ЭСУД.
  3. Провести проверку системы диагностики.
Закончен ли ремонт?
-
Перейдите к Шагу 12
-
12
Проверьте, не установлены ли дополнительные диагностические коды неисправности.
Отображены ли диагностические коды неисправности, которые не были продиагностированы?
-
Перейти к соответствующей таблице диагностических кодов неисправности
Система в норме

U5A11F21
Показать иллюстрациюПеревод текста в иллюстрациях


ДИАГНОСТИЧЕСКИЙ КОД НЕИСПРАВНОСТИ (dtc) - p0223 ПОВЫШЕННОЕ НАПРЯЖЕНИЕ ПРИВОДА РЕГУЛЯТОРА ХОЛОСТОГО ХОДА ГЛАВНОЙ ДРОССЕЛЬНОЙ ЗАСЛОНКИ (mtia)

Описание схемы

Привод регулятора холостого хода главной дроссельной заслонки предназначен для управления частотой вращения на холостом ходу при помощи корпуса дроссельной заслонки. Дроссельная заслонка имеет электропривод для малого угла открытия (0°, 22,5°). Характеристики потока воздуха для малого и большого угла открытия различаются. Так как функция массового расхода воздуха TPS сокращается на малых углах, это обеспечивает более высокую точность при управлении холостым ходом. За пределами холостого хода дроссельная заслонка приводится в действие обычным тросом Боудена.
Датчик положения дроссельной заслонки (TPS) подает сигнал, изменяющийся в зависимости от угла дроссельной заслонки. Сигнал может изменяться примерно от 5,0 В на холостом ходу до 0,2 - 0,4 В при полностью открытой дроссельной заслонке. TPS - один из важнейших входных сигналов, используемых контроллером ЭСУД для контроля топлива и других функций, таких как холостой ход, полностью открытая дроссельная заслонка, обеднение смеси при замедлении и обогащение смеси при ускорении.

Условия установки кода неисправности.

Действия, выполняемые при установке кода неисправности

Условия очистки кода неисправности/индикации неисправности

Указания по диагностике

Неустойчивая неисправность может быть вызвана слабым контактом, перетертой изоляции или обрывом проводки под изоляцией.
Любая цепь, подозреваемая на создание неустойчивой неисправности, должна быть тщательно проверена на следующие обстоятельства.

dtc p0223 - Привод регулятора холостого хода дроссельной заслонки, высокое напряжение в цепи

ШагОперацияЗначенияДаНет
1
Провести проверку бортовой системы диагностики Евро (eobd).
Проверка системы завершена?
-
Перейти к операции 2
Перейти к "Проверка бортовой системы диагностики"
2
  1. Подключить сканирующий прибор к колодке диагностики.
  2. Включить зажигание.
  3. Нажать на педаль акселератора, наблюдая за плавным изменением напряжения датчика положения дроссельной заслонки.
Сканирующий прибор показывает плавное изменение сигнала датчика положения дроссельной заслонки в пределах установленного значения?
0,3 В-4,8 В
Перейти к "Диагностическая информация"
Перейдите к Шагу 3
3
  1. Повернуть ключ зажигания в положение блокировки.
  2. Отсоединить разъём привода регулятора холостого хода главной дроссельной заслонки.
  3. Измерить уровень сигнала между клеммами 1 и 5.
Измеренный уровень сигнала в пределах установленного значения?
4,8-5,0 В
Перейти к операции 4
Перейти к операции 5
4
Присоединить предохранительную перемычку между клеммой 1 привода регулятора холостого хода главной дроссельной заслонки и клеммой 6.
Сканирующий прибор показывает уровень сигнала датчика положения дроссельной заслонки выше установленного значения?
Более 4,8-5,0 В
Перейдите к Шагу 10
Перейдите к Шагу 8
5
Измерить уровень сигнала между разъемом 1 привода регулятора холостого хода главной дроссельной заслонки и массой.
Измеренный уровень сигнала в пределах установленного значения?
Ниже 5,0 В
Перейти к операции 6
Перейдите к Шагу 7
6
  1. Повернуть ключ зажигания в положение блокировки.
  2. Отсоединить контроллер электронной системы управления двигателем (ЭСУД)
  3. Проверить замыкание на питание аккумуляторной батареи между разъемом 5 mtia и разъемом 62 контроллера ЭСУД.
Проблема найдена?
-
Перейдите к Шагу 9
Перейдите к Шагу 11
7
  1. Повернуть ключ зажигания в положение блокировки.
  2. Проверить замыкание на питание аккумуляторной батареи между разъемом 1 mtia и разъемом 61 контроллера ЭСУД.
Проблема найдена?
-
Перейдите к Шагу 9
Перейдите к Шагу 11
8
  1. Повернуть ключ зажигания в положение блокировки.
  2. Проверить замыкание на питание аккумуляторной батареи между разъемом 6 mtia и разъемом 55 контроллера ЭСУД.
Проблема найдена?
-
Перейдите к Шагу 9
Перейдите к Шагу 11
9
  1. Отремонтировать провод или клемму разъема, если необходимо.
  2. Очистить все диагностические коды неисправности из контроллера ЭСУД.
  3. Провести проверку системы диагностики.
Закончен ли ремонт?
-
Система в норме
-
10
  1. Заменить узел корпуса дроссельной заслонки.
  2. Очистить все диагностические коды неисправности из контроллера ЭСУД.
  3. Провести проверку системы диагностики.
Закончен ли ремонт?
-
Система в норме
-
11
  1. Выключить зажигание.
  2. Заменить контроллер ЭСУД.
  3. Провести проверку системы диагностики.
Закончен ли ремонт?
-
Перейдите к Шагу 12
-
12
Проверьте, не установлены ли дополнительные диагностические коды неисправности.
Отображены ли диагностические коды неисправности, которые не были продиагностированы?
-
Перейти к соответствующей таблице диагностических кодов неисправности
Система в норме



U5A11F15
Показать иллюстрациюПеревод текста в иллюстрациях


ДИАГНОСТИЧЕСКИЙ КОД НЕИСПРАВНОСТИ (dtc) - p1230 ПОНИЖЕННОЕ НАПРЯЖЕНИЕ РЕЛЕ ТОПЛИВНОГО НАСОСА

Описание схемы

Когда зажигание включено, контроллер ЭСУД запускает реле топливного насоса, а также топливный насос внутри бака.
Топливный насос работает, пока двигатель запускается стартером или работает, и контроллер ЭСУД получает контрольные импульсы зажигания.

Условия установки кода неисправности.

Действия, выполняемые при установке кода неисправности

Условия очистки кода неисправности/индикации неисправности

Указания по диагностике

Неустойчивая неисправность может быть вызвана слабым контактом, перетертой изоляции или обрывом проводки под изоляцией.
Любая цепь, подозреваемая на создание неустойчивой неисправности, должна быть тщательно проверена на следующие обстоятельства.

dtc p1230 Реле бензонасоса, низкое напряжение в цепи

ШагОперацияЗначенияДаНет
1
Провести проверку бортовой системы диагностики Евро (eobd).
Проверка системы завершена?
-
Перейти к "Проверка бортовой системы диагностики"
Перейти к операции 2
2
  1. Повернуть ключ зажигания в положение блокировки на 10 секунд.
  2. Включить зажигание.
  3. Прислушайтесь к работе топливного насоса в топливном баке.
Работает ли топливный насос?
2,55 секунд
Перейти к "Диагностическая информация"
Перейдите к Шагу 3
3
  1. Включить зажигание.
  2. Отсоединить реле топливного насоса.
  3. Присоединить контрольную лампу между клеммой 86 разъема реле топливного насоса и массой.
  4. Включить зажигание.
Горит ли контрольная лампа?
-
Перейти к операции 4
Перейдите к Шагу 10
4
  1. Включить зажигание.
  2. Отсоединить реле топливного насоса.
  3. Подключить контрольную лампу между клеммой 85 разъема реле топливного насоса и В+.
  4. Включить зажигание.
Горит ли контрольная лампа?
-
Перейти к операции 5
Перейдите к Шагу 9
5
  1. Повернуть ключ зажигания в положение блокировки.
  2. Подключить контрольную лампу между клеммой 87 разъема реле топливного насоса и массой.
Горит ли контрольная лампа?
-
Перейти к операции 6
Перейдите к Шагу 8
6
Проверить провод между клеммой 87 разъема реле топливного насоса и разъемом топливного насоса на отсутствие короткого замыкания с "массой".
Проблема найдена?
-
Перейдите к Шагу 7
Перейдите к Шагу 8
7
  1. Восстановить провод между клеммой 87 разъема реле топливного насоса и клеммой 3 разъема топливного насоса.
  2. Установить реле топливного насоса.
  3. Выключить двигатель на 10 секунд.
  4. Очистить все диагностические коды неисправности из контроллера ЭСУД.
  5. Включить зажигание.
Работает ли топливный насос?
2,55 секунд
Перейдите к Шагу 14
-
8
  1. Заменить реле топливного насоса.
  2. Выключить зажигание на 10 секунд.
  3. Очистить все диагностические коды неисправности из контроллера ЭСУД.
  4. Включить зажигание.
Работает ли топливный насос?
2,55 секунд
Перейдите к Шагу 14
Перейдите к Шагу 9
9
Проверить отсутствие короткого замыкания на массу в проводе между клеммой 85 разъема реле топливного насоса и цепью включения зажигания после клеммы замка зажигания (ign 1).
Проблема найдена?
-
Перейдите к Шагу 11
Перейдите к Шагу 10
10
Проверить отсутствие короткого замыкания на массу в проводе между клеммой 86 разъема реле топливного насоса и клеммой 6 разъема контроллера ЭСУД.
Проблема найдена?
-
Перейдите к Шагу 12
Перейдите к Шагу 13
11
  1. Восстановить провод между клеммой 85 разъема реле топливного насоса и цепью включения замка зажигания (ign1).
  2. Установить реле топливного насоса.
  3. Выключить зажигание на 10 секунд.
  4. Очистить все диагностические коды неисправности из контроллера ЭСУД.
  5. Включить зажигание.
Работает ли топливный насос?
2,55 секунд
Система в норме
Перейдите к Шагу 13
12
  1. Восстановить провод между клеммой 86 разъема реле топливного насоса и клеммой 6 разъема контроллера ЭСУД.
  2. Установить реле топливного насоса.
  3. Выключить зажигание на 10 секунд.
  4. Очистить все диагностические коды неисправности из контроллера ЭСУД.
  5. Включить зажигание.
Работает ли топливный насос?
2,55 секунд
Система в норме
Перейдите к Шагу 13
13
  1. Заменить контроллер ЭСУД.
  2. Выключить зажигание на 10 секунд.
  3. Очистить все диагностические коды неисправности из контроллера ЭСУД.
  4. Включить зажигание.
Работает ли топливный насос?
2,55 секунд
Система в норме
Перейдите к Шагу 14
14
  1. Используя сканирующий прибор, очистить диагностические коды неисправностей.
  2. Запустить двигатель и дать ему поработать на холостом ходу при нормальной рабочей температуре.
  3. Совершить поездку для установки кодов неисправности, как это указано во вспомогательном тексте.
Сканирующий прибор определяет эту диагностику как прошедшую и успешную?
-
Перейдите к шагу 15
Перейти к операции 2
15
Проверьте, не установлены ли дополнительные диагностические коды неисправности.
Отображены ли диагностические коды неисправности, которые не были продиагностированы?
-
Перейти к соответствующей таблице диагностических кодов неисправности
Система в норме



U5A11F15
Показать иллюстрациюПеревод текста в иллюстрациях


ДИАГНОСТИЧЕСКИЙ КОД НЕИСПРАВНОСТИ (dtc) - p1231 ПОВЫШЕННОЕ НАПРЯЖЕНИЕ РЕЛЕ ТОПЛИВНОГО НАСОСА

Описание схемы

Когда зажигание включено, контроллер ЭСУД запускает реле топливного насоса, а также топливный насос внутри бака.
Топливный насос работает, пока двигатель запускается стартером или работает, и контроллер ЭСУД получает контрольные импульсы зажигания.

Условия установки кода неисправности.

Действия, выполняемые при установке кода неисправности

Условия очистки кода неисправности/индикации неисправности

Указания по диагностике

Неустойчивая неисправность может быть вызвана слабым контактом, перетертой изоляции или обрывом проводки под изоляцией.
Любая цепь, подозреваемая на создание неустойчивой неисправности, должна быть тщательно проверена на следующие обстоятельства.

dtc p1231 Реле бензонасоса, высокое напряжение в цепи

ШагОперацияЗначенияДаНет
1
Провести проверку бортовой системы диагностики Евро (eobd).
Проверка системы завершена?
-
Перейти к операции 2
Перейти к "Проверка бортовой системы диагностики"
2
  1. Повернуть ключ зажигания в положение блокировки на 10 секунд.
  2. Включить зажигание.
  3. Прислушайтесь к работе топливного насоса в топливном баке.
Работает ли топливный насос?
2,55 секунд
Перейти к "Диагностическая информация"
Перейдите к Шагу 3
3
Проверить провод между клеммой 87 и разъемом 3 топливного насоса на отсутствие низкого напряжения или короткого замыкания с аккумулятором.
Проблема найдена?
-
Перейдите к Шагу 7
Перейти к операции 5
4
  1. Восстановить провод между клеммой 87 разъема реле топливного насоса и клеммой 3 разъема топливного насоса.
  2. Установить реле топливного насоса.
  3. Выключить двигатель на 10 секунд.
  4. Очистить все диагностические коды неисправности из контроллера ЭСУД.
  5. Включить зажигание.
Работает ли топливный насос?
2,55 секунд
Перейдите к Шагу 14
-
5
  1. Заменить реле топливного насоса.
  2. Выключить зажигание на 10 секунд.
  3. Очистить все диагностические коды неисправности из контроллера ЭСУД.
  4. Включить зажигание.
Работает ли топливный насос?
2,55 секунд
Перейдите к Шагу 11
Перейти к операции 6
6
Проверить отсутствие короткого замыкания на напряжение аккумуляторной батареи в проводе между клеммой 85 разъема реле топливного насоса и цепью включения зажигания после замка зажигания (ign1).
Проблема найдена?
-
Перейдите к Шагу 8
Перейдите к Шагу 7
7
Проверить отсутствие обрыва в проводе между клеммой 86 разъема реле топливного насоса и клеммой 6 разъема контроллера ЭСУД.
Проблема найдена?
-
Перейдите к Шагу 9
Перейдите к Шагу 10
8
  1. Восстановить провод между клеммой 85 разъема реле топливного насоса и цепью включения замка зажигания (ign1).
  2. Установить реле топливного насоса.
  3. Выключить зажигание на 10 секунд.
  4. Очистить все диагностические коды неисправности из контроллера ЭСУД.
  5. Включить зажигание.
Работает ли топливный насос?
2,55 секунд
Система в норме
Перейдите к Шагу 13
9
  1. Восстановить провод между клеммой 86 разъема реле топливного насоса и клеммой 6 разъема контроллера ЭСУД.
  2. Установить реле топливного насоса.
  3. Выключить зажигание на 10 секунд.
  4. Очистить все диагностические коды неисправности из контроллера ЭСУД.
  5. Включить зажигание.
Работает ли топливный насос?
2,55 секунд
Система в норме
Перейдите к Шагу 10
10
  1. Заменить контроллер ЭСУД.
  2. Выключить зажигание на 10 секунд.
  3. Очистить все диагностические коды неисправности из контроллера ЭСУД.
  4. Включить зажигание.
Работает ли топливный насос?
2,55 секунд
Система в норме
Перейдите к Шагу 11
11
  1. Используя сканирующий прибор, очистить диагностические коды неисправностей.
  2. Запустить двигатель и дать ему поработать на холостом ходу при нормальной рабочей температуре.
  3. Совершить поездку для установки кодов неисправности, как это указано во вспомогательном тексте.
Сканирующий прибор определяет эту диагностику как прошедшую и успешную?
-
Перейдите к Шагу 12
Перейти к операции 2
12
Проверьте, не установлены ли дополнительные диагностические коды неисправности.
Отображены ли диагностические коды неисправности, которые не были продиагностированы?
-
Перейти к соответствующей таблице диагностических кодов неисправности
Система в норме



U5A11F27
Показать иллюстрациюПеревод текста в иллюстрациях


ДИАГНОСТИЧЕСКИЙ КОД НЕИСПРАВНОСТИ (dtc) - p0261 ПОНИЖЕННОЕ НАПРЯЖЕНИЕ ТОПЛИВНОЙ ФОРСУНКИ 1

Описание схемы

Контроллер КПП/контроллер ЭСУД имеет четыре отдельных цепи управления форсунками, каждое из которых управляет форсункой. Форсунка включается, когда цепь управления замыкается на массу контроллером ЭСУД. Контроллер ЭСУД контролирует ток в каждой цепи управления. Контроллер ЭСУД измеряет падение напряжения постоянным резистором и управляет им. Для определения неисправности каждая цепь управления контролируется. Если напряжение в цепи отличается от заданного в контроллере ЭСУД, то устанавливается диагностический код неисправности. Этот DTC определяет низкий уровень сигнала и/или обрыв цепи и высокий уровень выходных сигналов стороны разрежения форсунки.

Условия установки кода неисправности.

Действия, выполняемые при установке кода неисправности

Условия очистки кода неисправности/индикации неисправности

УКАЗАНИЯ ПО ДИАГНОСТИКЕ

Цепь управления форсункой, имеющая обрыв или замыкание на массу, вызывает установку DTC P0261. А также вызывает пропуск зажигания от неработающей форсунки. Также должен быть установлен диагностический код неисправности зажигания с указанием неисправной форсунки.
Слишком высокая или слишком низкая долгосрочная и краткосрочная корректировка топливоподачи указывают на неисправность форсунки. См. в этом разделе пункт "Проверка баланса топливной форсунки 2" для проверки неисправных форсунок.
Сопротивление форсунки, измеренное в месте соединения с контроллером ЭСУД несколько выше, чем измеренное непосредственно на форсунке, так как учитывается сопротивление жгута проводов. Нормальное значение - около 13,5Ом.

dtc p0261 - Форсунка 1-го цилиндра, низкий уровень сигнала цепи управления

ШагОперацияЗначенияДаНет
1
Провести проверку бортовой системы диагностики Евро (eobd).
Проверка системы завершена?
-
Перейти к операции 2
Перейти к "Проверка бортовой системы диагностики"
2
При запуске двигателя?
-
Перейдите к Шагу 3
Перейти к пункту "Коленчатый вал проворачивается, но двигатель не запускается"
3
  1. Подключить сканирующий прибор и очистить диагностические коды неисправностей.
  2. Дать двигателю поработать на холостом ходу в течение одной минуты.
dtc p0261 сброшен?
-
Перейти к операции 5
Перейти к операции 4
4
  1. Просмотреть данные записи состояний с включенным зажиганием и остановленным двигателем и записать параметры.
  2. Совершить поездку в условиях данных записи состояния неисправности.
dtc p0261 сброшен?
-
Перейти к операции 5
Перейти к "Диагностическая информация"
5
  1. Повернуть ключ зажигания в положение блокировки.
  2. Проверить замыкание на массу провода между клеммой 2 разъема форсунки 1 и клеммой 59 разъема контроллера ЭСУД.
Проблема найдена?
-
Перейдите к Шагу 7
Перейти к операции 6
6
  1. Повернуть ключ зажигания в положение блокировки.
  2. Проверить замыкание на массу провода между клеммой 1 разъема форсунки 1 и положительным проводом аккумуляторной батареи.
Проблема найдена?
-
Перейдите к Шагу 7
Перейдите к Шагу 8
7
  1. Отремонтировать провод или клемму разъема, если необходимо.
  2. Очистить все диагностические коды неисправности из контроллера ЭСУД.
  3. Провести проверку системы диагностики.
Закончен ли ремонт?
-
Система в норме
-
8
  1. Заменить клапан форсунки.
  2. Очистить все диагностические коды неисправности из контроллера ЭСУД.
  3. Провести проверку системы диагностики.
Закончен ли ремонт?
-
Перейдите к Шагу 9
Система в норме
9
  1. Повернуть ключ зажигания в положение блокировки.
  2. Заменить контроллер ЭСУД.
  3. Провести проверку системы диагностики.
dtc p0261 сброшен?
-
Перейдите к Шагу 10
-
10
Проверьте, не установлены ли дополнительные диагностические коды неисправности.
Отображены ли диагностические коды неисправности, которые не были продиагностированы?
-
Перейти к соответствующей таблице диагностических кодов неисправности
Система в норме

U5A11F27
Показать иллюстрациюПеревод текста в иллюстрациях


ДИАГНОСТИЧЕСКИЙ КОД НЕИСПРАВНОСТИ (dtc) - p0262 ПОВЫШЕННОЕ НАПРЯЖЕНИЕ ТОПЛИВНОЙ ФОРСУНКИ 1

Описание схемы

Контроллер КПП/контроллер ЭСУД имеет четыре отдельных цепи управления форсунками, каждое из которых управляет форсункой. Форсунка включается, когда цепь управления замыкается на массу контроллером ЭСУД. Контроллер ЭСУД контролирует ток в каждой цепи управления. Контроллер ЭСУД измеряет падение напряжения постоянным резистором и управляет им. Для определения неисправности каждая цепь управления контролируется. Если напряжение в цепи отличается от заданного в контроллере ЭСУД, то устанавливается диагностический код неисправности. Этот DTC определяет низкий уровень сигнала и/или обрыв цепи и высокий уровень выходных сигналов стороны разрежения форсунки.

Условия установки кода неисправности.

Действия, выполняемые при установке кода неисправности

Условия очистки кода неисправности/индикации неисправности

УКАЗАНИЯ ПО ДИАГНОСТИКЕ

Цепь управления форсункой, имеющая обрыв или замыкание на массу, вызывает установку DTC P0262. А также вызывает пропуск зажигания от неработающей форсунки. Также должен быть установлен диагностический код неисправности зажигания с указанием неисправной форсунки.
Слишком высокая или слишком низкая долгосрочная и краткосрочная корректировка топливоподачи указывают на неисправность форсунки. См. в этом разделе пункт "Проверка баланса топливной форсунки 2" для проверки неисправных форсунок.
Сопротивление форсунки, измеренное в месте соединения с контроллером ЭСУД несколько выше, чем измеренное непосредственно на форсунке, так как учитывается сопротивление жгута проводов. Нормальное значение - около 13,5Ом.

dtc p0262 - Форсунка 1-го цилиндра, высокий уровень сигнала цепи управления

ШагОперацияЗначенияДаНет
1
Провести проверку бортовой системы диагностики Евро (eobd).
Проверка системы завершена?
-
Перейти к операции 2
Перейти к "Проверка бортовой системы диагностики"
2
При запуске двигателя?
-
Перейдите к Шагу 3
Перейти к пункту "Коленчатый вал проворачивается, но двигатель не запускается"
3
  1. Подключить сканирующий прибор и очистить диагностические коды неисправностей.
  2. Дать двигателю поработать на холостом ходу в течение одной минуты.
dtc p0262 сброшен?
-
Перейти к операции 5
Перейти к операции 4
4
  1. Просмотреть данные записи состояний с включенным зажиганием и остановленным двигателем и записать параметры.
  2. Совершить поездку в условиях данных записи состояния неисправности
dtc p0262 сброшен?
-
Перейти к операции 5
Перейти к "Диагностическая информация"
5
  1. Повернуть ключ зажигания в положение блокировки.
  2. Проверить обрыв цепи или замыкание на питание аккумуляторной батареи между клеммой 2 разъема форсунки 1 и клеммой 59 разъема контроллера ЭСУД.
Проблема найдена?
-
Перейдите к Шагу 7
Перейти к операции 6
6
  1. Повернуть ключ зажигания в положение блокировки.
  2. Проверить, нет ли замыкания на аккумуляторную батарею, измерив напряжение в проводе, подключенном к клемме 1 разъема форсунки 1.
Проблема найдена?
-
Перейдите к Шагу 7
Перейдите к Шагу 8
7
  1. Отремонтировать провод или клемму разъема, если необходимо.
  2. Очистить все диагностические коды неисправности из контроллера ЭСУД.
  3. Провести проверку системы диагностики.
Закончен ли ремонт?
-
Система в норме
-
8
  1. Заменить клапан форсунки
  2. Очистить все диагностические коды неисправности из контроллера ЭСУД.
  3. Провести проверку системы диагностики.
dtc p0262 сброшен?
-
Перейдите к Шагу 9
Система в норме
9
  1. Повернуть ключ зажигания в положение блокировки.
  2. Заменить контроллер ЭСУД.
  3. Провести проверку системы диагностики.
Закончен ли ремонт?
-
Перейдите к Шагу 10
-
10
Проверьте, не установлены ли дополнительные диагностические коды неисправности.
Отображены ли диагностические коды неисправности, которые не были продиагностированы?
-
Перейти к соответствующей таблице диагностических кодов неисправности
Система в норме

U5A11F27
Показать иллюстрациюПеревод текста в иллюстрациях


ДИАГНОСТИЧЕСКИЙ КОД НЕИСПРАВНОСТИ (dtc) - p0264 ПОНИЖЕННОЕ НАПРЯЖЕНИЕ ТОПЛИВНОЙ ФОРСУНКИ 2

Описание схемы

Контроллер КПП/контроллер ЭСУД имеет четыре отдельных цепи управления форсунками, каждое из которых управляет форсункой. Форсунка включается, когда цепь управления замыкается на массу контроллером ЭСУД. Контроллер ЭСУД контролирует ток в каждой цепи управления. Контроллер ЭСУД измеряет падение напряжения постоянным резистором и управляет им. Для определения неисправности каждая цепь управления контролируется. Если напряжение в цепи отличается от заданного в контроллере ЭСУД, то устанавливается диагностический код неисправности. Этот DTC определяет низкий уровень сигнала и/или обрыв цепи и высокий уровень выходных сигналов стороны разрежения форсунки.

Условия установки кода неисправности.

Действия, выполняемые при установке кода неисправности

Условия очистки кода неисправности/индикации неисправности

УКАЗАНИЯ ПО ДИАГНОСТИКЕ

Цепь управления форсункой, имеющая обрыв или замыкание на массу, вызывает установку DTC P0264. А также вызывает пропуск зажигания от неработающей форсунки. Также должен быть установлен диагностический код неисправности зажигания с указанием неисправной форсунки.
Слишком высокая или слишком низкая долгосрочная и краткосрочная корректировка топливоподачи указывают на неисправность форсунки. См. в этом разделе пункт "Проверка баланса топливной форсунки 2" для проверки неисправных форсунок.
Сопротивление форсунки, измеренное в месте соединения с контроллером ЭСУД несколько выше, чем измеренное непосредственно на форсунке, так как учитывается сопротивление жгута проводов. Нормальное значение - около 13,5Ом.

dtc p0264 - Форсунка 2-го цилиндра, низкий уровень сигнала цепи управления

ШагОперацияЗначенияДаНет
1
Провести проверку бортовой системы диагностики Евро (eobd).
Проверка системы завершена?
-
Перейти к операции 2
Перейти к "Проверка бортовой системы диагностики"
2
При запуске двигателя?
-
Перейдите к Шагу 3
Перейти к пункту "Коленчатый вал проворачивается, но двигатель не запускается"
3
  1. Подключить сканирующий прибор и очистить диагностические коды неисправностей.
  2. Дать двигателю поработать на холостом ходу в течение одной минуты.
dtc p2064 сброшен?
-
Перейти к операции 5
Перейти к операции 4
4
  1. Просмотреть данные записи состояний с включенным зажиганием и остановленным двигателем и записать параметры.
  2. Совершить поездку в условиях данных записи состояния неисправности
dtc p0264 сброшен?
-
Перейти к операции 5
Перейти к "Диагностическая информация"
5
  1. Повернуть ключ зажигания в положение блокировки.
  2. Проверить замыкание на массу провода между клеммой 2 разъема форсунки 2 и клеммой 90 разъема контроллера ЭСУД.
Проблема найдена?
-
Перейдите к Шагу 7
Перейти к операции 6
6
  1. Повернуть ключ зажигания в положение блокировки.
  2. Проверить замыкание на массу провода между клеммой 1 разъема форсунки 2 и положительным проводом аккумуляторной батареи.
Проблема найдена?
-
Перейдите к Шагу 7
Перейдите к Шагу 8
7
  1. Отремонтировать провод или клемму разъема, если необходимо.
  2. Очистить все диагностические коды неисправности из контроллера ЭСУД.
  3. Провести проверку системы диагностики.
Закончен ли ремонт?
-
Система в норме
-
8
  1. Заменить клапан форсунки.
  2. Очистить все диагностические коды неисправности из контроллера ЭСУД.
  3. Провести проверку системы диагностики.
dtc p0264 сброшен?
-
Перейдите к Шагу 9
Система в норме
9
  1. Повернуть ключ зажигания в положение блокировки.
  2. Заменить контроллер ЭСУД.
  3. Провести проверку системы диагностики.
Закончен ли ремонт?
-
Перейдите к Шагу 10
-
10
Проверьте, не установлены ли дополнительные диагностические коды неисправности.
Отображены ли диагностические коды неисправности, которые не были продиагностированы?
-
Перейти к соответствующей таблице диагностических кодов неисправности
Система в норме

U5A11F27
Показать иллюстрациюПеревод текста в иллюстрациях


ДИАГНОСТИЧЕСКИЙ КОД НЕИСПРАВНОСТИ (dtc) - p0265 ПОВЫШЕННОЕ НАПРЯЖЕНИЕ ТОПЛИВНОЙ ФОРСУНКИ 2

Описание схемы

Контроллер КПП/контроллер ЭСУД имеет четыре отдельных цепи управления форсунками, каждое из которых управляет форсункой. Форсунка включается, когда цепь управления замыкается на массу контроллером ЭСУД. Контроллер ЭСУД контролирует ток в каждой цепи управления. Контроллер ЭСУД измеряет падение напряжения постоянным резистором и управляет им. Для определения неисправности каждая цепь управления контролируется. Если напряжение в цепи отличается от заданного в контроллере ЭСУД, то устанавливается диагностический код неисправности. Этот DTC определяет низкий уровень сигнала и/или обрыв цепи и высокий уровень выходных сигналов стороны разрежения форсунки.

Условия установки кода неисправности.

Действия, выполняемые при установке кода неисправности

Условия очистки кода неисправности/индикации неисправности

УКАЗАНИЯ ПО ДИАГНОСТИКЕ

Цепь управления форсункой, имеющая обрыв или замыкание на массу, вызывает установку DTC P0265. А также вызывает пропуск зажигания от неработающей форсунки. Также должен быть установлен диагностический код неисправности зажигания с указанием неисправной форсунки.
Слишком высокая или слишком низкая долгосрочная и краткосрочная корректировка топливоподачи указывают на неисправность форсунки. См. в этом разделе пункт "Проверка баланса топливной форсунки 2" для проверки неисправных форсунок.
Сопротивление форсунки, измеренное на соединении контроллера ЭСУД несколько выше, чем измеренное непосредственно на форсунке, так как оно включает сопротивление жгута проводов. Нормальное значение - около 13,5Ом.

dtc p0265 - Форсунка 2-го цилиндра, высокий уровень сигнала цепи управления

ШагОперацияЗначенияДаНет
1
Провести проверку бортовой системы диагностики Евро (eobd).
Проверка системы завершена?
-
Перейти к операции 2
Перейти к "Проверка бортовой системы диагностики"
2
При запуске двигателя?
-
Перейдите к Шагу 3
Перейти к пункту "Коленчатый вал проворачивается, но двигатель не запускается"
3
  1. Подключить сканирующий прибор и очистить диагностические коды неисправностей.
  2. Дать двигателю поработать на холостом ходу в течение одной минуты.
dtc p0265 сброшен?
-
Перейти к операции 5
Перейти к операции 4
4
  1. Просмотреть данные записи состояний с включенным зажиганием и остановленным двигателем и записать параметры.
  2. Совершить поездку в условиях данных записи состояния неисправности.
dtc p0265 сброшен?
-
Перейти к операции 5
Перейти к "Диагностическая информация"
5
  1. Повернуть ключ зажигания в положение блокировки.
  2. Проверить обрыв цепи или замыкание на питание аккумуляторной батареи между клеммой 2 разъема форсунки 2 и клеммой 90 разъема контроллера ЭСУД.
Проблема найдена?
-
Перейдите к Шагу 7
Перейти к операции 6
6
  1. Повернуть ключ зажигания в положение блокировки.
  2. Проверить замыкание на массу провода, подключенного к клемме 1 разъема форсунки 2.
Проблема найдена?
-
Перейдите к Шагу 7
Перейдите к Шагу 8
7
  1. Отремонтировать провод или клемму разъема, если необходимо.
  2. Очистить все диагностические коды неисправности из контроллера ЭСУД.
  3. Провести проверку системы диагностики.
Закончен ли ремонт?
-
Система в норме
-
8
  1. Заменить клапан форсунки.
  2. Очистить все диагностические коды неисправности из контроллера ЭСУД.
  3. Провести проверку системы диагностики.
dtc p0265 сброшен?
-
Перейдите к Шагу 9
Система в норме
9
  1. Повернуть ключ зажигания в положение блокировки.
  2. Заменить контроллер ЭСУД.
  3. Провести проверку системы диагностики.
Закончен ли ремонт?
-
Перейдите к Шагу 10
-
10
Проверьте, не установлены ли дополнительные диагностические коды неисправности.
Отображены ли диагностические коды неисправности, которые не были продиагностированы?
-
Перейти к соответствующей таблице диагностических кодов неисправности
Система в норме

U5A11F27
Показать иллюстрациюПеревод текста в иллюстрациях


ДИАГНОСТИЧЕСКИЙ КОД НЕИСПРАВНОСТИ (dtc) - p0267 ПОНИЖЕННОЕ НАПРЯЖЕНИЕ ТОПЛИВНОЙ ФОРСУНКИ 3

Описание схемы

Контроллер КПП/контроллер ЭСУД имеет четыре отдельных цепи управления форсунками, каждое из которых управляет форсункой. Форсунка включается, когда цепь управления замыкается на массу контроллером ЭСУД. Контроллер ЭСУД контролирует ток в каждой цепи управления. Контроллер ЭСУД измеряет падение напряжения постоянным резистором и управляет им. Для определения неисправности каждая цепь управления контролируется. Если напряжение в цепи отличается от заданного в контроллере ЭСУД, то устанавливается диагностический код неисправности. Этот DTC определяет низкий уровень сигнала и/или обрыв цепи и высокий уровень выходных сигналов стороны разрежения форсунки.

Условия установки кода неисправности.

Действия, выполняемые при установке кода неисправности

Условия очистки кода неисправности/индикации неисправности

УКАЗАНИЯ ПО ДИАГНОСТИКЕ

Цепь управления форсункой, имеющая обрыв или замыкание на массу, вызывает установку DTC P0267. А также вызывает пропуск зажигания от неработающей форсунки. Также должен быть установлен диагностический код неисправности зажигания с указанием неисправной форсунки.
Слишком высокая или слишком низкая долгосрочная и краткосрочная корректировка топливоподачи указывают на неисправность форсунки. См. в этом разделе пункт "Проверка баланса форсунки 3" для проверки неисправных форсунок.
Сопротивление форсунки, измеренное на соединении контроллера ЭСУД несколько выше, чем измеренное непосредственно на форсунке, так как оно включает сопротивление жгута проводов. Нормальное значение - около 13,5Ом.

dtc p0267 - Форсунка 3-го цилиндра, низкий уровень сигнала цепи управления

ШагОперацияЗначенияДаНет
1
Провести проверку бортовой системы диагностики Евро (eobd).
Проверка системы завершена?
-
Перейти к операции 2
Перейти к "Проверка бортовой системы диагностики"
2
При запуске двигателя?
-
Перейдите к Шагу 3
Перейти к пункту "Коленчатый вал проворачивается, но двигатель не запускается"
3
  1. Подключить сканирующий прибор и очистить диагностические коды неисправностей.
  2. Дать двигателю поработать на холостом ходу в течение одной минуты.
dtc p0267 сброшен?
-
Перейти к операции 5
Перейти к операции 4
4
  1. Просмотреть данные записи состояний с включенным зажиганием и остановленным двигателем и записать параметры.
  2. Совершить поездку в условиях данных записи состояния неисправности.
dtc p0267 сброшен?
-
Перейти к операции 5
Перейти к "Диагностическая информация"
5
  1. Повернуть ключ зажигания в положение блокировки.
  2. Проверить замыкание на массу провода между клеммой 2 разъема форсунки 3 и клеммой 60 разъема контроллера ЭСУД.
Проблема найдена?
-
Перейдите к Шагу 7
Перейти к операции 6
6
  1. Повернуть ключ зажигания в положение блокировки.
  2. Проверить замыкание на массу провода между клеммой 1 разъема форсунки 3 и положительным проводом аккумуляторной батареи.
Проблема найдена?
-
Перейдите к Шагу 7
Перейдите к Шагу 8
7
  1. Отремонтировать провод или клемму разъема, если необходимо.
  2. Очистить все диагностические коды неисправности из контроллера ЭСУД.
  3. Провести проверку системы диагностики.
Закончен ли ремонт?
-
Система в норме
-
8
  1. Заменить клапан форсунки.
  2. Очистить все диагностические коды неисправности из контроллера ЭСУД.
  3. Провести проверку системы диагностики.
dtc p0267 сброшен?
-
Перейдите к Шагу 9
Система в норме
9
  1. Повернуть ключ зажигания в положение блокировки.
  2. Заменить контроллер ЭСУД.
  3. Провести проверку системы диагностики.
Закончен ли ремонт?
-
Перейдите к Шагу 10
-
10
Проверьте, не установлены ли дополнительные диагностические коды неисправности.
Отображены ли диагностические коды неисправности, которые не были продиагностированы?
-
Перейти к соответствующей таблице диагностических кодов неисправности
Система в норме

U5A11F27
Показать иллюстрациюПеревод текста в иллюстрациях


ДИАГНОСТИЧЕСКИЙ КОД НЕИСПРАВНОСТИ (dtc) - p0268 ПОВЫШЕННОЕ НАПРЯЖЕНИЕ ТОПЛИВНОЙ ФОРСУНКИ 3

Описание схемы

Контроллер КПП/контроллер ЭСУД имеет четыре отдельных цепи управления форсунками, каждое из которых управляет форсункой. Форсунка включается, когда цепь управления замыкается на массу контроллером ЭСУД. Контроллер ЭСУД контролирует ток в каждой цепи управления. Контроллер ЭСУД измеряет падение напряжения постоянным резистором и управляет им. Для определения неисправности каждая цепь управления контролируется. Если напряжение в цепи отличается от заданного в контроллере ЭСУД, то устанавливается диагностический код неисправности. Этот DTC определяет низкий уровень сигнала и/или обрыв цепи и высокий уровень выходных сигналов стороны разрежения форсунки.

Условия установки кода неисправности.

Действия, выполняемые при установке кода неисправности

Условия очистки кода неисправности/индикации неисправности

УКАЗАНИЯ ПО ДИАГНОСТИКЕ

Цепь управления форсункой, имеющая обрыв или замыкание на массу, вызывает установку DTC P0268. А также вызывает пропуск зажигания от неработающей форсунки. Также должен быть установлен диагностический код неисправности зажигания с указанием неисправной форсунки.
Слишком высокая или слишком низкая долгосрочная и краткосрочная корректировка топливоподачи указывают на неисправность форсунки. См. в этом разделе пункт "Проверка баланса форсунки 3" для проверки неисправных форсунок.
Сопротивление форсунки, измеренное на соединении контроллера ЭСУД несколько выше, чем измеренное непосредственно на форсунке, так как оно включает сопротивление жгута проводов. Нормальное значение - около 13,5Ом.

dtc p0268 - Форсунка 3-го цилиндра, высокий уровень сигнала цепи управления

ШагОперацияЗначенияДаНет
1
Провести проверку бортовой системы диагностики Евро (eobd).
Проверка системы завершена?
-
Перейти к операции 2
Перейти к "Проверка бортовой системы диагностики"
2
При запуске двигателя?
-
Перейдите к Шагу 3
Перейти к пункту "Коленчатый вал проворачивается, но двигатель не запускается"
3
  1. Подключить сканирующий прибор и очистить диагностические коды неисправностей.
  2. Дать двигателю поработать на холостом ходу в течение одной минуты.
dtc p0268 сброшен?
-
Перейти к операции 5
Перейти к операции 4
4
  1. Просмотреть данные записи состояний с включенным зажиганием и остановленным двигателем и записать параметры.
  2. Совершить поездку в условиях данных записи состояния неисправности.
dtc p0268 сброшен?
-
Перейти к операции 5
Перейти к "Диагностическая информация"
5
  1. Повернуть ключ зажигания в положение блокировки.
  2. Проверить обрыв цепи или замыкание на питание аккумуляторной батареи между клеммой 2 разъема форсунки 3 и клеммой 60 разъема контроллера ЭСУД.
Проблема найдена?
-
Перейдите к Шагу 7
Перейти к операции 6
6
  1. Повернуть ключ зажигания в положение блокировки.
  2. Проверить замыкание на массу провода, подключенного к клемме 1 разъема форсунки 3.
Проблема найдена?
-
Перейдите к Шагу 7
Перейдите к Шагу 8
7
  1. Отремонтировать провод или клемму разъема, если необходимо.
  2. Очистить все диагностические коды неисправности из контроллера ЭСУД.
  3. Провести проверку системы диагностики.
Закончен ли ремонт?
-
Система в норме
-
8
  1. Заменить клапан форсунки.
  2. Очистить все диагностические коды неисправности из контроллера ЭСУД.
  3. Провести проверку системы диагностики.
dtc p0268 сброшен?
-
Перейдите к Шагу 9
Система в норме
9
  1. Повернуть ключ зажигания в положение блокировки.
  2. Заменить контроллер ЭСУД.
  3. Провести проверку системы диагностики.
Закончен ли ремонт?
-
Перейдите к Шагу 10
-
10
Проверьте, не установлены ли дополнительные диагностические коды неисправности.
Отображены ли диагностические коды неисправности, которые не были продиагностированы?
-
Перейти к соответствующей таблице диагностических кодов неисправности
Система в норме

U5A11F27
Показать иллюстрациюПеревод текста в иллюстрациях


ДИАГНОСТИЧЕСКИЙ КОД НЕИСПРАВНОСТИ (dtc) - p0270 ПОНИЖЕННОЕ НАПРЯЖЕНИЕ ТОПЛИВНОЙ ФОРСУНКИ 4

Описание схемы

Контроллер КПП/контроллер ЭСУД имеет четыре отдельных цепи управления форсунками, каждое из которых управляет форсункой. Форсунка включается, когда цепь управления замыкается на массу контроллером ЭСУД. Контроллер ЭСУД контролирует ток в каждой цепи управления. Контроллер ЭСУД измеряет падение напряжения постоянным резистором и управляет им. Для определения неисправности каждая цепь управления контролируется. Если напряжение в цепи отличается от заданного в контроллере ЭСУД, то устанавливается диагностический код неисправности. Этот DTC определяет низкий уровень сигнала и/или обрыв цепи и высокий уровень выходных сигналов стороны разрежения форсунки.

Условия установки кода неисправности.

Действия, выполняемые при установке кода неисправности

Условия очистки кода неисправности/индикации неисправности

УКАЗАНИЯ ПО ДИАГНОСТИКЕ

Цепь управления форсункой, имеющая обрыв или замыкание на массу, вызывает установку DTC P0270. А также вызывает пропуск зажигания от неработающей форсунки. Также должен быть установлен диагностический код неисправности зажигания с указанием неисправной форсунки.
Слишком высокая или слишком низкая долгосрочная и краткосрочная корректировка топливоподачи указывают на неисправность форсунки. См. в этом разделе пункт "Проверка баланса топливной форсунки 4" для проверки неисправных форсунок.
Сопротивление форсунки, измеренное на соединении контроллера ЭСУД несколько выше, чем измеренное непосредственно на форсунке, так как оно включает сопротивление жгута проводов. Нормальное значение - около 13,5Ом.

dtc p0270 - Форсунка 4-го цилиндра, низкий уровень сигнала цепи управления

ШагОперацияЗначенияДаНет
1
Провести проверку бортовой системы диагностики Евро (eobd).
Проверка системы завершена?
-
Перейти к операции 2
Перейти к "Проверка бортовой системы диагностики"
2
При запуске двигателя?
-
Перейдите к Шагу 3
Перейти к пункту "Коленчатый вал проворачивается, но двигатель не запускается"
3
  1. Подключить сканирующий прибор и очистить диагностические коды неисправностей.
  2. Дать двигателю поработать на холостом ходу в течение одной минуты.
dtc p0270 сброшен?
-
Перейти к операции 5
Перейти к операции 4
4
  1. Просмотреть данные записи состояний с включенным зажиганием и остановленным двигателем и записать параметры.
  2. Совершить поездку в условиях данных записи состояния неисправности
dtc p0270 сброшен?
-
Перейти к операции 5
Перейти к "Диагностическая информация"
5
  1. Повернуть ключ зажигания в положение блокировки.
  2. Проверить замыкание на массу провода между клеммой 2 разъема форсунки 4 и клеммой 89 разъема контроллера ЭСУД.
Проблема найдена?
-
Перейдите к Шагу 7
Перейти к операции 6
6
  1. Повернуть ключ зажигания в положение блокировки.
  2. Проверить замыкание на массу провода между клеммой 1 разъема форсунки 4 и положительным проводом аккумуляторной батареи.
Проблема найдена?
-
Перейдите к Шагу 7
Перейдите к Шагу 8
7
  1. Отремонтировать провод или клемму разъема, если необходимо.
  2. Очистить все диагностические коды неисправности из контроллера ЭСУД.
  3. Провести проверку системы диагностики.
Закончен ли ремонт?
-
Система в норме
-
8
  1. Заменить клапан форсунки.
  2. Очистить все диагностические коды неисправности из контроллера ЭСУД.
  3. Провести проверку системы диагностики.
dtc p0270 сброшен?
-
Перейдите к Шагу 9
Система в норме
9
  1. Повернуть ключ зажигания в положение блокировки.
  2. Заменить контроллер ЭСУД.
  3. Провести проверку системы диагностики.
Закончен ли ремонт?
-
Перейдите к Шагу 10
-
10
Проверьте, не установлены ли дополнительные диагностические коды неисправности.
Отображены ли диагностические коды неисправности, которые не были продиагностированы?
-
Перейти к соответствующей таблице диагностических кодов неисправности
Система в норме

U5A11F27
Показать иллюстрациюПеревод текста в иллюстрациях


ДИАГНОСТИЧЕСКИЙ КОД НЕИСПРАВНОСТИ (dtc) - p0271 ПОВЫШЕННОЕ НАПРЯЖЕНИЕ ТОПЛИВНОЙ ФОРСУНКИ 4

Описание схемы

Контроллер КПП/контроллер ЭСУД имеет четыре отдельных цепи управления форсунками, каждое из которых управляет форсункой. Форсунка включается, когда цепь управления замыкается на массу контроллером ЭСУД. Контроллер ЭСУД контролирует ток в каждой цепи управления. Контроллер ЭСУД измеряет падение напряжения постоянным резистором и управляет им. Для определения неисправности каждая цепь управления контролируется. Если напряжение в цепи отличается от заданного в контроллере ЭСУД, то устанавливается диагностический код неисправности. Этот DTC определяет низкий уровень сигнала и/или обрыв цепи и высокий уровень выходных сигналов стороны разрежения форсунки.

Условия установки кода неисправности.

Действия, выполняемые при установке кода неисправности

Условия очистки кода неисправности/индикации неисправности

УКАЗАНИЯ ПО ДИАГНОСТИКЕ

Цепь управления форсункой, имеющая обрыв или замыкание на массу, вызывает установку DTC P0271. А также вызывает пропуск зажигания от неработающей форсунки. Также должен быть установлен диагностический код неисправности зажигания с указанием неисправной форсунки.
Слишком высокая или слишком низкая долгосрочная и краткосрочная корректировка топливоподачи указывают на неисправность форсунки. См. "Проверка баланса форсунок" в этом разделе для проверки неисправных форсунок.
Сопротивление форсунки, измеренное на соединении контроллера ЭСУД несколько выше, чем измеренное непосредственно на форсунке, так как оно включает сопротивление жгута проводов. Нормальное значение - около 13,5Ом.

dtc p0271 - Форсунка 4-го цилиндра, высокий уровень сигнала цепи управления

ШагОперацияЗначенияДаНет
1
Провести проверку бортовой системы диагностики Евро (eobd).
Проверка системы завершена?
-
Перейти к операции 2
Перейти к "Проверка бортовой системы диагностики"
2
При запуске двигателя?
-
Перейдите к Шагу 3
Перейти к пункту "Коленчатый вал проворачивается, но двигатель не запускается"
3
  1. Подключить сканирующий прибор и очистить диагностические коды неисправностей.
  2. Дать двигателю поработать на холостом ходу в течение одной минуты.
dtc p0271 сброшен?
-
Перейти к операции 5
Перейти к операции 4
4
  1. Просмотреть данные записи состояний с включенным зажиганием и остановленным двигателем и записать параметры.
  2. Совершить поездку в условиях данных записи состояния неисправности
dtc p0271 сброшен?
-
Перейти к операции 5
Перейти к "Диагностическая информация"
5
  1. Повернуть ключ зажигания в положение блокировки.
  2. Проверить обрыв цепи или замыкание на питание аккумуляторной батареи между клеммой 2 разъема форсунки 4 и клеммой 60 разъема контроллера ЭСУД.
Проблема найдена?
-
Перейдите к Шагу 7
Перейти к операции 6
6
  1. Повернуть ключ зажигания в положение блокировки.
  2. Проверить, присутствует ли высокое напряжение в проводе, подключенном к клемме 1 разъема форсунки 4.
Проблема найдена?
-
Перейдите к Шагу 7
Перейдите к Шагу 8
7
  1. Отремонтировать провод или клемму разъема, если необходимо.
  2. Очистить все диагностические коды неисправности из контроллера ЭСУД.
  3. Провести проверку системы диагностики.
Закончен ли ремонт?
-
Система в норме
-
8
  1. Заменить клапан форсунки.
  2. Очистить все диагностические коды неисправности из контроллера ЭСУД.
  3. Провести проверку системы диагностики.
dtc p0271 сброшен?
-
Перейдите к Шагу 9
Система в норме
9
  1. Повернуть ключ зажигания в положение блокировки.
  2. Заменить контроллер ЭСУД.
  3. Провести проверку системы диагностики.
Закончен ли ремонт?
-
Перейдите к Шагу 10
-
10
Проверьте, не установлены ли дополнительные диагностические коды неисправности.
Отображены ли диагностические коды неисправности, которые не были продиагностированы?
-
Перейти к соответствующей таблице диагностических кодов неисправности
Система в норме

U5A11F28
Показать иллюстрациюПеревод текста в иллюстрациях


ДИАГНОСТИЧЕСКИЙ КОД НЕИСПРАВНОСТИ (dtc) - p0300 ПРОПУСК ЗАЖИГАНИЯ В НЕСКОЛЬКИХ ЦИЛИНДРАХ (ПОВРЕЖДЕНИЕ КАТАЛИТИЧЕСКОГО НЕЙТРАЛИЗАТОРА)

Описание системы

Контроллер электронной системы управления двигателем (ЭСУД) контролирует положения коленчатого вала и распредвала для определения пропусков зажигания. Контроллер ЭСУД отслеживает быстрое падение скорости вращения коленчатого вала. Эта проверка производится блоками по 200 оборотов двигателя. Может потребоваться от одной до нескольких проверок для сохранения диагностического кода неисправности, от которого загорится контрольная лампа индикации неисправности. Тяжелый пропуск зажигания включает контрольную лампу индикации неисправности, сигнализируя возможное повреждение каталитического нейтрализатора.

Условия установки кода неисправности.

Действия, выполняемые при установке кода неисправности

Условия очистки кода неисправности/индикации неисправности

Указания по диагностике

Неустойчивая неисправность может быть связана с дефектом колеса импульсного датчика. Снять датчик положения коленчатого вала и проверить колесо импульсного датчика через монтажное отверстие датчика. Проверить пористость и состояние колеса. Если диагностический код неисправности неустойчивый, см. "Диагностика признаков" в этом разделе.

dtc p0300 - Пропуск зажигания в нескольких цилиндрах (повреждение каталитического нейтрализатора)

ШагОперацияЗначенияДаНет
1
Провести проверку бортовой системы диагностики Евро (eobd).
Проверка проведена?
-
Перейти к операции 2
Перейти к "Проверка бортовой системы диагностики"
2
  1. Подключить сканирующий прибор к колодке диагностики.
  2. Включить зажигание, двигатель не запускать.
  3. Запросить диагностические коды неисправности.
Диагностические коды неисправности 0261, p0262, p0264, p0265, p0267, p0268, p0270, p0271 установлены?
-
Перейти к соответствующей таблице диагностических кодов неисправности
Перейдите к Шагу 3
3
Провести визуальную/физическую проверку.
Выполнить необходимый ремонт.
Закончен ли ремонт?
-
Перейти к операции 27
Перейти к операции 4
4
Запустить двигатель и дать ему поработать на холостом ходу.
Увеличивается счет пропусков зажигания?
-
Перейти к операции 5
Перейти к операции 6
5
Все счетчики одинаковый (в пределах процентного отношения друг к другу?)
-
Перейдите к Шагу 7
Перейдите к Шагу 11
6
  1. Включить зажигание, двигатель не запускать.
  2. Просмотреть данные записи состояний и записать параметры.
  3. Совершить поездку в условиях записанных состояний и условиях установки кода неисправности.
Увеличивается счет пропусков зажигания?
-
Перейти к операции 5
Перейти к "Диагностическая информация"
7
  1. Остановить двигатель.
  2. Установить манометр на топливную рампу.
  3. Обратить внимание на давление при работающем двигателе.
Давление топлива в пределах установленного значения?
284-325 кПа (41-47 psi)
Перейдите к Шагу 8
Перейти к разделу "Диагностика топливной системы"
8
Проверить топливо на загрязнения.
Топливо в норме?
-
Перейдите к Шагу 9
Перейдите к Шагу 10
9
Проверить двигатель на обычные проблемы и отремонтировать, если необходимо.
Закончен ли ремонт?
-
Перейти к операции 27
-
10
Заменить загрязненное топливо.
Закончен ли ремонт?
-
Перейти к операции 27
-
11
  1. Остановить двигатель.
  2. Отсоединить разъем жгутов топливной форсунки.
  3. Установить прибор для проверки искры на провод зажигания цилиндра №1.
  4. Провернуть коленчатый вал двигателя и проверить на искру.
  5. Повторить эту процедуру на цилиндрах №2, №3 и №4.
Искра есть на всех четырех проводах зажигания?
-
Перейдите к Шагу 12
Перейдите к Шагу 20
12
Заменить неисправные свечи зажигания, если необходимо.
Закончен ли ремонт?
-
Перейти к операции 27
Перейдите к Шагу 13
13
  1. Остановить двигатель.
  2. Отсоединить разъемы жгутов топливной форсунки от форсунок.
  3. Установить сигнальную лампу на разъем жгута форсунки цилиндра с пропуском зажигания.
  4. Провернуть коленчатый вал двигателя и проверить сигнальную лампу.
Контрольная лампа мигает?
-
Перейдите к Шагу 14
Перейдите к шагу 15
14
Провести проверку баланса форсунок.
Топливные форсунки в норме?
-
Перейдите к Шагу 9
Перейдите к шагу 16
15
  1. Отсоединить сигнальную лампу для проверки форсунок.
  2. Контрольной лампой, подключенной к массе, проверить клемму 1 цепи зажигания разъема жгута проводов топливных форсунок, в которых был пропуск зажигания.
  3. Провернуть коленчатый вал двигателя.
Контрольная лампа горит?
-
Перейдите к шагу 17
Перейдите к Шагу 19
16
Заменить неисправные топливные форсунки.
Закончен ли ремонт?
-
Перейти к операции 27
-
17
Проверить неисправную цепь топливной форсунки на клеммах 59, 89, 90 и 60 на обрыв цепи, короткое замыкание и замыкание на массу.
Проблема найдена?
-
Перейдите к Шагу 18
Перейдите к Шагу 24
18
Устранить обрыв или короткое замыкание в цепи управления топливной форсункой.
Закончен ли ремонт?
-
Перейти к операции 27
-
19
Устранить обрыв цепи зажигания между разъемом жгута проводов топливной форсунки и разъемом топливной форсунки.
Закончен ли ремонт?
-
Перейти к операции 27
-
20
Измерить сопротивление провода зажигания, который не подавал искру при проверке.
Сопротивление провода зажигания меньше установленного значения?
30000 Ом
Перейдите к Шагу 21
Перейдите к Шагу 25
21
Проверить разъемы и соединения контроллера ЭСУД.
Соединения в норме?
-
Перейдите к Шагу 22
Перейдите к Шагу 23
22
Проверить неисправную цепь управления зажиганием на обрыв цепи, короткое замыкание и отремонтировать, если необходимо.
Закончен ли ремонт?
-
Перейти к операции 27
Перейдите к Шагу 26
23
Отремонтировать разъем или соединения.
Закончен ли ремонт?
-
Перейти к операции 27
-
24
  1. Выключите зажигание.
  2. Заменить контроллер ЭСУД.
Закончен ли ремонт?
-
Перейти к операции 27
-
25
Заменить провод зажигания.
Закончен ли ремонт?
-
Перейти к операции 27
-
26
Заменить неисправную катушку зажигания.
Закончен ли ремонт?
-
Перейти к операции 27
Перейдите к Шагу 24
27
  1. Используя сканирующий прибор, очистить диагностические коды неисправностей.
  2. Запустить двигатель и дать ему поработать на холостом ходу при нормальной рабочей температуре.
  3. Совершить поездку для установки кодов неисправности, как это указано во вспомогательном тексте.
Сканирующий прибор определяет эту диагностику как прошедшую и успешную?
-
Перейти к операции 28
Перейти к операции 2
28
Проверьте, не установлены ли дополнительные диагностические коды неисправности.
Отображены ли диагностические коды неисправности, которые не были продиагностированы?
-
Перейти к соответствующей таблице диагностических кодов неисправности
Система в норме

U5A11F28
Показать иллюстрациюПеревод текста в иллюстрациях


ДИАГНОСТИЧЕСКИЙ КОД НЕИСПРАВНОСТИ (dtc) - p0300 ПРОПУСК ЗАЖИГАНИЯ В НЕСКОЛЬКИХ ЦИЛИНДРАХ (ПОВЫШЕННЫЙ ВЫБРОС ВРЕДНЫХ ВЕЩЕСТВ)

Описание системы

Контроллер электронной системы управления двигателем (ЭСУД) контролирует положения коленчатого вала и распредвала для определения пропусков зажигания. Контроллер ЭСУД отслеживает быстрое падение скорости вращения коленчатого вала. Эта проверка производится блоками по 1000 оборотов двигателя. Может потребоваться от одной до нескольких проверок для сохранения диагностического кода неисправности, от которого загорится контрольная лампа индикации неисправности.

Условия установки кода неисправности.

Действия, выполняемые при установке кода неисправности

Условия очистки кода неисправности/индикации неисправности

Указания по диагностике

Неустойчивая неисправность может быть связана с дефектом колеса импульсного датчика. Снять датчик положения коленчатого вала и проверить колесо импульсного датчика через монтажное отверстие датчика. Проверить пористость и состояние колеса. Если диагностический код неисправности неустойчивый, см. "Диагностика признаков" в этом разделе.

dtc p0300 Пропуск зажигания в нескольких цилиндрах (повышенная токсичность)

ШагОперацияЗначенияДаНет
1
Провести проверку бортовой системы диагностики Евро (eobd).
Проверка проведена?
-
Перейти к операции 2
Перейти к "Проверка бортовой системы диагностики"
2
  1. Подключить сканирующий прибор к колодке диагностики.
  2. Включить зажигание, двигатель не запускать.
  3. Запросить диагностические коды неисправности.
Диагностические коды неисправности 0261, p0262, p0264, p0265, p0267, p0268, p0270, p0271 установлены?
-
Перейти к соответствующей таблице диагностических кодов неисправности
Перейдите к Шагу 3
3
Провести визуальную/физическую проверку.
Выполнить необходимый ремонт.
Закончен ли ремонт?
-
Перейти к операции 27
Перейти к операции 4
4
Запустить двигатель и дать ему поработать на холостом ходу.
Увеличивается счет пропусков зажигания?
-
Перейти к операции 5
Перейти к операции 6
5
Все счетчики одинаковый (в пределах процентного отношения друг к другу?)
-
Перейдите к Шагу 7
Перейдите к Шагу 11
6
  1. Включить зажигание, двигатель не запускать.
  2. Просмотреть данные записи состояний и записать параметры.
  3. Совершить поездку в условиях записанных состояний и условиях установки кода неисправности.
Увеличивается счет пропусков зажигания?
-
Перейти к операции 5
Перейти к "Диагностическая информация"
7
  1. Остановить двигатель.
  2. Установить манометр на топливную рампу.
  3. Обратить внимание на давление при работающем двигателе.
Давление топлива в пределах установленного значения?
284-325 кПа (41-47 psi)
Перейдите к Шагу 8
Перейти к разделу "Диагностика топливной системы"
8
Проверить топливо на загрязнения.
Топливо в норме?
-
Перейдите к Шагу 9
Перейдите к Шагу 10
9
Проверить двигатель на обычные проблемы и отремонтировать, если необходимо.
Закончен ли ремонт?
-
-
Перейти к операции 27
10
Заменить загрязненное топливо.
Закончен ли ремонт?
-
Перейти к операции 27
-
11
  1. Остановить двигатель.
  2. Отсоединить разъем жгутов топливной форсунки.
  3. Установить прибор для проверки искры на провод зажигания цилиндра №1.
  4. Провернуть коленчатый вал двигателя и проверить на искру.
  5. Повторить эту процедуру на цилиндрах №2, №3 и №4.
Искра есть на всех четырех проводах зажигания?
-
Перейдите к Шагу 12
Перейдите к Шагу 20
12
Заменить неисправные свечи зажигания, если необходимо.
Закончен ли ремонт?
-
Перейти к операции 27
Перейдите к Шагу 13
13
  1. Остановить двигатель.
  2. Отсоединить разъемы жгутов топливной форсунки от форсунок.
  3. Установить сигнальную лампу на разъем жгута форсунки цилиндра с пропуском зажигания.
  4. Провернуть коленчатый вал двигателя и проверить сигнальную лампу.
Контрольная лампа мигает?
-
Перейдите к Шагу 14
Перейдите к шагу 15
14
Провести проверку баланса форсунок.
Топливные форсунки в норме?
-
Перейдите к Шагу 9
Перейдите к шагу 16
15
  1. Отсоединить сигнальную лампу для проверки форсунок.
  2. Контрольной лампой, подключенной к массе, проверить клемму 1 цепи зажигания разъема жгута проводов топливных форсунок, в которых был пропуск зажигания.
  3. Провернуть коленчатый вал двигателя.
Контрольная лампа горит?
-
Перейдите к шагу 17
Перейдите к Шагу 19
16
Заменить неисправные топливные форсунки.
Закончен ли ремонт?
-
Перейти к операции 27
-
17
Проверить неисправную цепь топливной форсунки на клеммах 59, 89, 90 и 60 на обрыв цепи, короткое замыкание и замыкание на массу.
Проблема найдена?
-
Перейдите к Шагу 18
Перейдите к Шагу 24
18
Устранить обрыв или короткое замыкание в цепи управления топливной форсункой.
Закончен ли ремонт?
-
Перейти к операции 27
-
19
Устранить обрыв цепи зажигания между разъемом жгута проводов топливной форсунки и разъемом топливной форсунки.
Закончен ли ремонт?
-
Перейти к операции 27
-
20
Измерить сопротивление провода зажигания, который не подавал искру при проверке.
Сопротивление провода зажигания меньше установленного значения?
30000 Ом
Перейдите к Шагу 21
Перейдите к Шагу 25
21
Проверить разъемы и соединения контроллера ЭСУД.
Соединения в норме?
-
Перейдите к Шагу 22
Перейдите к Шагу 23
22
Проверить неисправную цепь управления зажиганием на обрыв цепи, короткое замыкание и отремонтировать, если необходимо.
Закончен ли ремонт?
-
Перейти к операции 27
Перейдите к Шагу 26
23
Отремонтировать разъем или соединения.
Закончен ли ремонт?
-
Перейти к операции 27
-
24
  1. Выключите зажигание.
  2. Заменить контроллер ЭСУД.
Закончен ли ремонт?
-
Перейти к операции 27
-
25
Заменить провод зажигания.
Закончен ли ремонт?
-
Перейти к операции 27
-
26
Заменить неисправную катушку зажигания.
Закончен ли ремонт?
-
Перейти к операции 27
Перейдите к Шагу 24
27
  1. Используя сканирующий прибор, очистить диагностические коды неисправностей.
  2. Запустить двигатель и дать ему поработать на холостом ходу при нормальной рабочей температуре.
  3. Совершить поездку для установки кодов неисправности, как это указано во вспомогательном тексте.
Сканирующий прибор определяет эту диагностику как прошедшую и успешную?
-
Перейти к операции 28
Перейти к операции 2
28
Проверьте, не установлены ли дополнительные диагностические коды неисправности.
Отображены ли диагностические коды неисправности, которые не были продиагностированы?
-
Перейти к соответствующей таблице диагностических кодов неисправности
Система в норме

ДИАГНОСТИЧЕСКИЙ КОД НЕИСПРАВНОСТИ (dtc) - p1320 АДАПТИВНАЯ КОРРЕКЦИЯ ПОГРЕШНОСТИ ПОЛОЖЕНИЯ КОЛЕНЧАТОГО ВАЛА НА ПРЕДЕЛЕ

Описание схемы

Контрольный сигнал 58Х генерируется датчиком положения коленчатого вала. За время одного оборота коленчатого вала производятся 58 импульсов. ЭСУД использует опорный сигнал 58Х для вычисления числа оборотов двигателя и положения коленчатого вала. Контроллер ЭСУД постоянно отслеживает количество импульсов в цепи опорного сигнала 58Х и сравнивает их с получаемыми сигнальными импульсами положения коленчатого вала. Если контроллер ЭСУД получает неправильное количество импульсов по цепи опорного сигнала 58Х, устанавливается диагностический код неисправности Р1320.

Условия установки кода неисправности.

Действия, выполняемые при установке кода неисправности

Условия очистки кода неисправности/индикации неисправности

Указания по диагностике

Неустойчивая неисправность может быть вызвана слабым контактом, перетертой изоляции или обрывом проводки под изоляцией. Проверить:

dtc p1320 Адаптивная коррекция погрешности положения коленчатого вала на пределе

ШагОперацияЗначенияДаНет
1
Провести проверку бортовой системы диагностики Евро (eobd).
Проверка проведена?
-
Перейти к операции 2
Перейти к "Проверка бортовой системы диагностики"
2
Попытайтесь запустить двигатель.
Двигатель запускается?
-
Перейдите к Шагу 3
См. пункт "Коленчатый вал проворачивается, но двигатель не запускается"
3
  1. Выключите зажигание.
  2. Подключить сканирующий прибор к колодке диагностики.
  3. Включить зажигание, двигатель не запускать.
  4. Просмотреть и записать информацию протокола неисправностей.
  5. Очистить диагностические коды неисправностей.
  6. Запустить двигатель и дать ему поработать на холостом ходу 1 минуту.
Установлен ли код Р1320?
-
Перейти к операции 4
Перейти к "Диагностическая информация"
4
  1. Снимите коленчатый вал.
  2. Проверить коленчатый вал и зуб на наличие видимых повреждений.
Проблема найдена?
-
Перейти к операции 5
Перейти к операции 6
5
Заменить коленчатый вал.
Замена закончена?
-
Система в норме
-
6
  1. Выключите зажигание.
  2. Заменить контроллер ЭСУД.
Закончен ли ремонт?
-
Перейдите к Шагу 7
-
7
  1. Используя сканирующий прибор, очистить диагностические коды неисправностей.
  2. Запустить двигатель и дать ему поработать на холостом ходу при нормальной рабочей температуре.
  3. Совершить поездку для установки кодов неисправности, как это указано во вспомогательном тексте.
Сканирующий прибор определяет эту диагностику как прошедшую и успешную?
-
Перейдите к Шагу 8
Перейти к операции 2
8
Проверьте, не установлены ли дополнительные диагностические коды неисправности.
Отображены ли диагностические коды неисправности, которые не были продиагностированы?
-
Перейти к соответствующей таблице диагностических кодов неисправности
Система в норме

ДИАГНОСТИЧЕСКИЙ КОД НЕИСПРАВНОСТИ (dtc) - p1321 ОШИБКА ОПРЕДЕЛЕНИЯ ПОЛОЖЕНИЯ КОЛЕНЧАТОГО ВАЛА

Описание схемы

Контрольный сигнал 58Х генерируется датчиком положения коленчатого вала. За время одного оборота коленчатого вала производятся 58 импульсов. ЭСУД использует опорный сигнал 58Х для вычисления числа оборотов двигателя и положения коленчатого вала. Контроллер ЭСУД постоянно отслеживает количество импульсов в цепи опорного сигнала 58Х и сравнивает их с получаемыми сигнальными импульсами положения коленчатого вала. Если контроллер ЭСУД получает неправильное количество импульсов по цепи опорного сигнала 58Х, устанавливается диагностический код неисправности Р1321.

Условия установки кода неисправности.

Действия, выполняемые при установке кода неисправности

Условия очистки кода неисправности/индикации неисправности

Указания по диагностике

Неустойчивая неисправность может быть вызвана слабым контактом, перетертой изоляции или обрывом проводки под изоляцией. Проверить:

dtc p1321 Ошибка определения положения коленчатого вала

ШагОперацияЗначенияДаНет
1
Провести проверку бортовой системы диагностики Евро (eobd).
Проверка проведена?
-
Перейти к операции 2
Перейти к "Проверка бортовой системы диагностики"
2
Попытайтесь запустить двигатель.
Двигатель запускается?
-
Перейдите к Шагу 3
См. пункт "Коленчатый вал проворачивается, но двигатель не запускается"
3
  1. Выключите зажигание.
  2. Подключить сканирующий прибор к колодке диагностики.
  3. Включить зажигание, двигатель не запускать.
  4. Просмотреть и записать информацию протокола неисправностей.
  5. Очистить диагностические коды неисправностей.
  6. Запустить двигатель и дать ему поработать на холостом ходу 1 минуту.
Установлен ли код Р1321?
-
Перейти к операции 4
Перейти к "Диагностическая информация"
4
  1. Снимите коленчатый вал.
  2. Проверить коленчатый вал и зуб на наличие видимых повреждений.
Проблема найдена?
-
Перейти к операции 5
Перейти к операции 6
5
Заменить коленчатый вал.
Замена закончена?
-
Система в норме
-
6
  1. Выключите зажигание.
  2. Заменить контроллер ЭСУД.
Закончен ли ремонт?
-
Перейдите к Шагу 7
-
7
  1. Используя сканирующий прибор, очистить диагностические коды неисправностей.
  2. Запустить двигатель и дать ему поработать на холостом ходу при нормальной рабочей температуре.
  3. Совершить поездку для установки кодов неисправности, как это указано во вспомогательном тексте.
Сканирующий прибор определяет эту диагностику как прошедшую и успешную?
-
Перейдите к Шагу 8
Перейти к операции 2
8
Проверьте, не установлены ли дополнительные диагностические коды неисправности.
Отображены ли диагностические коды неисправности, которые не были продиагностированы?
-
Перейти к соответствующей таблице диагностических кодов неисправности
Система в норме

UAA1F290
Показать иллюстрациюПеревод текста в иллюстрациях


ДИАГНОСТИЧЕСКИЙ КОД НЕИСПРАВНОСТИ (dtc) - p0327 НЕИСПРАВНОСТЬ ЦЕПИ ДАТЧИКА ДЕТОНАЦИИ

Описание схемы

Система датчика детонации (KS) используется для определения детонации двигателя, позволяя контроллеру КПП/контроллеру ЭСУД задерживать момент зажигания, основываясь на полученных сигналах датчика детонации. Датчик детонации выдает сигнал переменного тока, который в отсутствие детонации составляет примерно 0,007 В. Амплитуда и частота сигналов датчика детонации зависят от воспринимаемой детонации. Контроллер ЭСУД имеет несменный модуль фильтра детонации, так называемый фильтр характеристики сигнал/шум (SNEF). Этот фильтрующий модуль в контроллере ЭСУД определят детонацию, сравнивая уровень сигнала в цепи датчика детонации с уровнем сигнала в шумовом канале. Шумовой канал позволяет контроллеру ЭСУД отклонять ложные сигналы детонации, зная нормальный уровень механического шума двигателя. Нормальный шум двигателя зависит от частоты вращения и нагрузки на двигатель. Когда контроллер ЭСУД определяет ненормальный уровень сигнала низкого шума, устанавливается диагностический код неисправности P0327.

Условия установки кода неисправности.

или
или

Действия, выполняемые при установке кода неисправности

Условия очистки кода неисправности/индикации неисправности

УКАЗАНИЯ ПО ДИАГНОСТИКЕ

Перед использованием диагностической таблицы проверить и устранить любой необычный шум двигателя.
Любая цепь, подозреваемая на создание шума двигателя, должна быть тщательно проверена на следующие обстоятельства:

dtc p0327 Датчик детонации, неисправность цепи

ШагОперацияЗначенияДаНет
1
Провести проверку бортовой системы диагностики Евро (eobd ii).
Проверка системы завершена?
-
Перейти к операции 2
Перейти к "Проверка бортовой системы диагностики"
2
  1. Запустить двигатель.
  2. Установить диагностический прибор.
  3. Очистить диагностические коды неисправностей.
  4. Совершить поездку в условиях записанных состояний и условиях установки кода неисправности.
Контрольная лампа индикации неисправности загорается?
-
Перейти к операции 4
Перейдите к Шагу 3
3
  1. Включить зажигание, двигатель не запускать.
  2. Просмотреть данные записи состояний и записать параметры.
  3. Совершить поездку в условиях записанных состояний и условиях установки кода неисправности.
Контрольная лампа индикации неисправности загорается?
-
Перейти к операции 4
Перейдите к Шагу 12
4
Прислушаться к двигателю, увеличивая и уменьшая число оборотов.
Детонация или слышимый шум имеются?
-
Перейти к операции 5
Перейти к операции 6
5
Устранить механическую неисправность двигателя или подтянуть ослабленные кронштейны или компоненты.
Закончен ли ремонт?
-
-
Перейдите к Шагу 12
6
  1. Повернуть ключ зажигания в положение блокировки.
  2. Отсоединить контроллер электронной системы управления двигателем (ЭСУД).
  3. С помощью цифрового вольтметра, подключенного к массе, измерить сопротивление датчика детонации через клемму 42 сигнальной цепи датчика детонации.
Измеренное значение в пределах установленного значения?
90-110kОм
Перейдите к Шагу 7
Перейдите к Шагу 9
7
Проверить слабый контакт на разъеме контроллера ЭСУД, сигнальной цепи датчика детонации и устранить неисправность, если необходимо.
Ремонт необходим?
-
Перейдите к Шагу 12
Перейдите к Шагу 8
8
Заменить контроллер ЭСУД.
Замена закончена?
-
Перейдите к Шагу 12
Перейдите к Шагу 10
9
Проверить разъем датчика детонации на слабый контакт и устранить неисправность, если необходимо.
Ремонт необходим?
-
Перейдите к Шагу 12
Перейдите к Шагу 10
10
Проверить сигнальную цепь датчика детонации на обрыв цепи или низкое напряжение и устранить неисправность, если необходимо.
Ремонт необходим?
-
Перейдите к Шагу 12
Перейдите к Шагу 11
11
Заменить датчик детонации.
Замена закончена?
-
Перейдите к Шагу 12
-
12
  1. Используя сканирующий прибор, очистить диагностические коды неисправностей.
    • Запустить двигатель и дать ему поработать на холостом ходу при нормальной рабочей температуре.
    • Совершить поездку для установки кодов неисправности, как это указано во вспомогательном тексте.
Сканирующий прибор определяет эту диагностику как прошедшую и успешную?
-
Перейдите к Шагу 13
Перейти к операции 2
13
Проверьте, не установлены ли дополнительные диагностические коды неисправности.
Отображены ли диагностические коды неисправности, которые не были продиагностированы?
-
Перейти к соответствующей таблице диагностических кодов неисправности
Система в норме



UAA1F300
Показать иллюстрациюПеревод текста в иллюстрациях


ДИАГНОСТИЧЕСКИЙ КОД НЕИСПРАВНОСТИ (dtc) - p0335 ДАТЧИК ПОЛОЖЕНИЯ КОЛЕНЧАТОГО ВАЛА, НЕИСПРАВНОСТЬ ЦЕПИ

Описание схемы

Контрольный сигнал 58Х генерируется датчиком положения коленчатого вала. За время одного оборота коленчатого вала производятся 58 импульсов. Контроллер КПП/контроллер ЭСУД использует контрольный сигнал 58Х для вычисления числа оборотов двигателя и положения коленчатого вала. Контроллер ЭСУД постоянно отслеживает количество импульсов в контрольной цепи 58Х и сравнивает их с получаемыми сигнальными импульсами положения коленчатого вала. Если контроллер ЭСУД получает неправильное количество импульсов по контрольной цепи 58Х, устанавливается DTC P0335.

Условия установки кода неисправности.

или
или

Действия, выполняемые при установке кода неисправности

Условия очистки кода неисправности/индикации неисправности

УКАЗАНИЯ ПО ДИАГНОСТИКЕ

Неустойчивая неисправность может быть вызвана слабым контактом, перетертой изоляции или обрывом проводки под изоляцией. Проверить:
Слабое соединение - проверить жгут проводов контроллера ЭСУД и разъемы на слабый контакт, неисправность замков, деформированность или повреждения клемм и слабое соединение клемм с проводами.
Повреждения жгутов - осмотреть жгут проводов на наличие повреждений. Если жгут проводов кажется исправным, отсоединить контроллер ЭСУД, включить зажигание и проследить за показаниями вольтметра в контрольной цепи 58Х, двигая разъемы и жгуты проводов, относящиеся к контроллеру ЭСУД. Изменения в уровне сигнала покажут место нахождения неисправности.
Просмотреть километраж записей неисправностей, так как неудавшиеся диагностические проверки помогут оценить условия, в которых устанавливался диагностический код неисправности. Это поможет продиагностировать условия.

dtc p0335 - Датчик положения коленчатого вала, неисправность цепи

ШагОперацияЗначенияДаНет
1
Провести проверку бортовой системы диагностики Евро (eobd).
Проверка системы завершена?
-
Перейти к операции 2
Перейти к "Проверка бортовой системы диагностики"
1
Попытайтесь запустить двигатель.
Двигатель запускается?
-
Перейдите к Шагу 3
См. пункт "Коленчатый вал проворачивается, но двигатель не запускается"
3
  1. Просмотреть и записать информацию протокола неисправностей.
  2. Очистить dtc p0335.
  3. Запустить двигатель и дать ему поработать на холостом ходу 1 минуту.
  4. Просмотреть диагностические коды неисправностей.
Диагностический код неисправности Р0335 установлен?
-
Перейти к операции 4
Перейти к "Диагностическая информация"
4
  1. Отсоединить контроллер ЭСУД и датчик положения коленчатого вала.
  2. Проверить, нет ли обрыва или обрыва или замыкания на массу у разъема датчика положения коленчатого вала и разъема, к которому подведен жгут проводов контроллера ЭСУД.
Проблема найдена?
-
Перейти к операции 5
Перейти к операции 6
5
Устранить обрыв или обрыв или замыкание на массу в контрольной цепи 58Х между разъемом датчика положения коленчатого вала и разъемом, к которому подведен жгут проводов контроллера ЭСУД.
Закончен ли ремонт?
-
-
Перейдите к Шагу 11
6
  1. Заново подключить контроллер ЭСУД и датчик положения коленчатого вала.
  2. Присоединить цифровой вольтметр для измерения сигнала в контрольной цепи 58Х к клемме 54 на разъеме контроллера ЭСУД.
  3. Посмотреть уровень сигнала при проворачивании коленчатого вала.
Уровень сигнала близок к установленному значению?
2,5 В
Перейдите к Шагу 9
Перейдите к Шагу 7
7
Проверить разъемы датчика положения коленчатого вала и заменить клеммы, если необходимо.
Какие-нибудь клеммы требуют замены?
-
Перейдите к Шагу 11
Перейдите к Шагу 8
8
Заменить датчик положения коленчатого вала.
Замена закончена?
-
Перейдите к Шагу 11
-
9
Проверить соединения на контроллере ЭСУД и заменить клеммы, если необходимо.
Какая-нибудь клемма требует замены?
-
Перейдите к Шагу 11
Перейдите к Шагу 10
10
Заменить контроллер ЭСУД.
Замена закончена?
-
Перейдите к Шагу 11
-
11
  1. Используя сканирующий прибор, очистить диагностические коды неисправностей.
  2. Запустить двигатель и дать ему поработать на холостом ходу при нормальной рабочей температуре.
  3. Совершить поездку для установки кодов неисправности, как это указано во вспомогательном тексте.
Сканирующий прибор определяет эту диагностику как прошедшую и успешную?
-
Перейдите к Шагу 12
Перейти к операции 2
12
Проверьте, не установлены ли дополнительные диагностические коды неисправности.
Отображены ли диагностические коды неисправности, которые не были продиагностированы?
-
Перейти к соответствующей таблице диагностических кодов неисправности
Система в норме


На предыдущую страницуНа следующую страницу
https://vnx.su/ 🛠 Руководства по ремонту и эксплуатации для автомобилей

Поиск по сайту

Остались вопросы или пожелания? Пишите на почту: support@vnx.su

Карта Сайта