To the top of the document
Orlando
   
GMDE Start Page Load static TOC Load dynamic TOC Help?

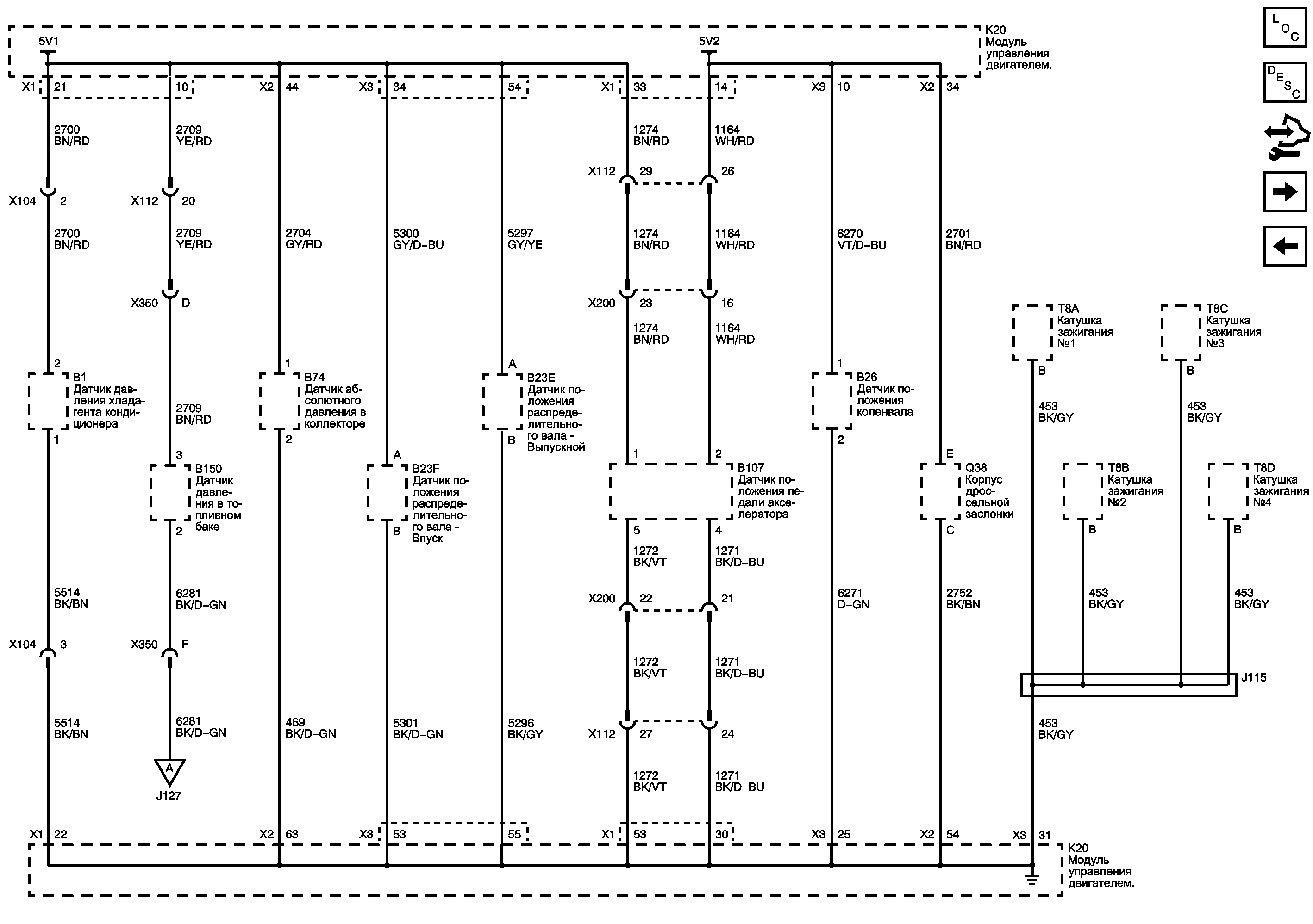
5v1, 5v2 и шина опорного низкого уровня (1 из 2)


          
            |                         |            
2580086RU.png

Display graphic

   


© copyright chevrolet. All rights reserved