To the top of the document
Orlando
   
GMDE Start Page Load static TOC Load dynamic TOC Help?

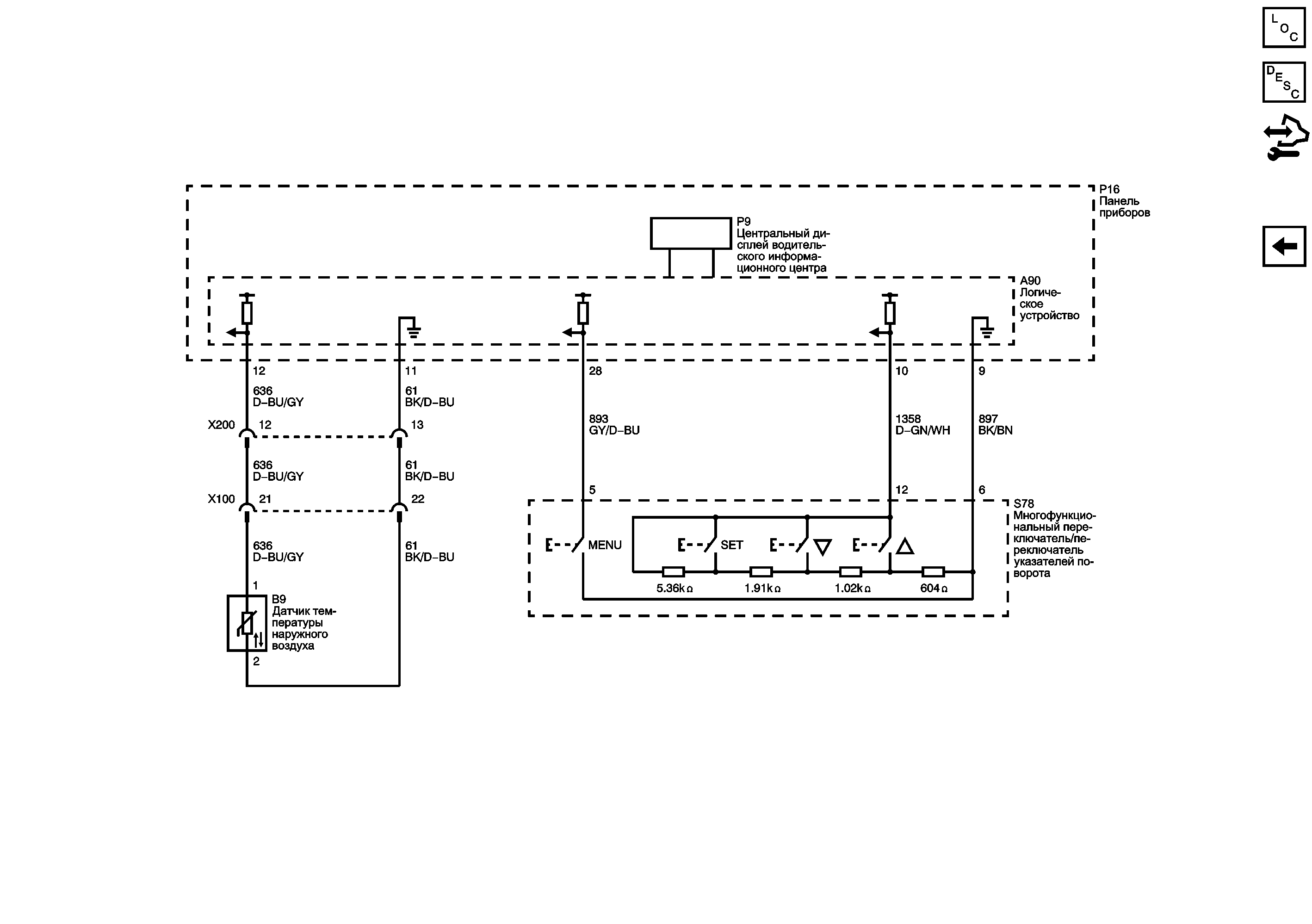
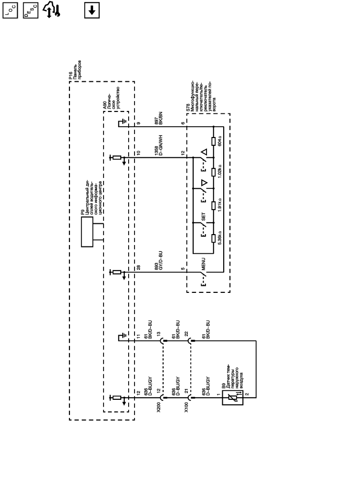
Дисплей водительского информационного центра


          
            |                         |            
2564197RU.png

Display graphic

   


© copyright chevrolet. All rights reserved