Наверх документа
Cruze
   
Начальная страница GMDE Загрузить статическое оглавление Загрузить динамическое оглавление Помощь?

Замена штуцера отвода охлаждающей жидкости - 1.4L LUH и LUJ

Процедура демонтажа

  1. Опорожните систему охлаждения. См. Система охлаждения Слив и заправка .
  2. Отсоединить отводящий воздушный шланг охладителя нагнетаемого воздуха от корпуса дроссельной заслонки. См. Выпускной пневмошланг охладителя нагнетаемого воздуха Замена .
  3. Отсоединить шланг отвода воздуха из системы охлаждения от патрубка отвода жидкости. См. Охлаждающая жидкость двигателя Шланг удаления воздуха Замена .
  4. Отсоединить подводящий шланг отопителя от патрубка отвода жидкости. См. Замена впускного шланга отопителя .
  5. Отсоедините впускной шланг радиатора от выхода воды. См. Впускной шланг радиатора Замена .
  6. Отсоединить подводящий шланг масляного радиатора двигателя от патрубка отвода жидкости. См. Замена подводящего шланга маслорадиатора двигателя .
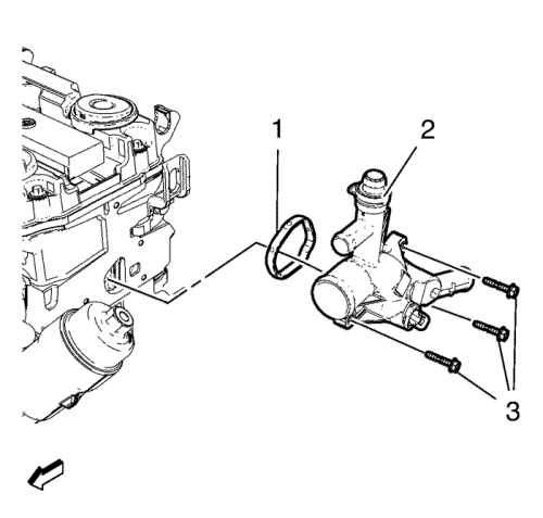
  7. Отсоединить разъем жгута проводов датчика температуры охлаждающей жидкости (на выпускном патрубке).

  8. 2192300
  9. Отвернуть 3 болта (3) выпускного водяного патрубка.
  10. Снять выпускной водяной патрубок (2) с уплотнительным кольцом (1).

Процедура установки

  1. Очистить уплотнительные поверхности.

  2. 2192300
  3. Установить выпускной водяной патрубок (2) с НОВЫМ уплотнительным кольцом (1).
  4. Осторожно: См. Предупреждение о крепежных деталях во введении.

  5. Завернуть 3 болта (3) выпускного водяного патрубка и затянуть их с моментом затяжки 8 Н·м (71 фунт дюйм).
  6. Присоединить разъем жгута проводов датчика температуры охлаждающей жидкости (на выпускном патрубке).
  7. Подключить подводящий шланг масляного радиатора двигателя к патрубку отвода жидкости. См. Замена подводящего шланга маслорадиатора двигателя .
  8. Установите впускной шланг радиатора на выход воды. См. Впускной шланг радиатора Замена .
  9. Подключить подводящий шланг отопителя к патрубку отвода жидкости. См. Замена впускного шланга отопителя .
  10. Подключить шланг отвода воздуха из системы охлаждения к патрубку отвода жидкости. См. Охлаждающая жидкость двигателя Шланг удаления воздуха Замена .
  11. Установить выпускной воздушный шланг охладителя нагнетаемого воздуха на корпус дроссельной заслонки. См. Выпускной пневмошланг охладителя нагнетаемого воздуха Замена .
  12. Заправьте систему охлаждения. См. Система охлаждения Слив и заправка .
   


https://vnx.su/ 🛠 Руководства по ремонту и эксплуатации для автомобилей

Поиск по сайту

Остались вопросы или пожелания? Пишите на почту: support@vnx.su

Карта Сайта