Orlando
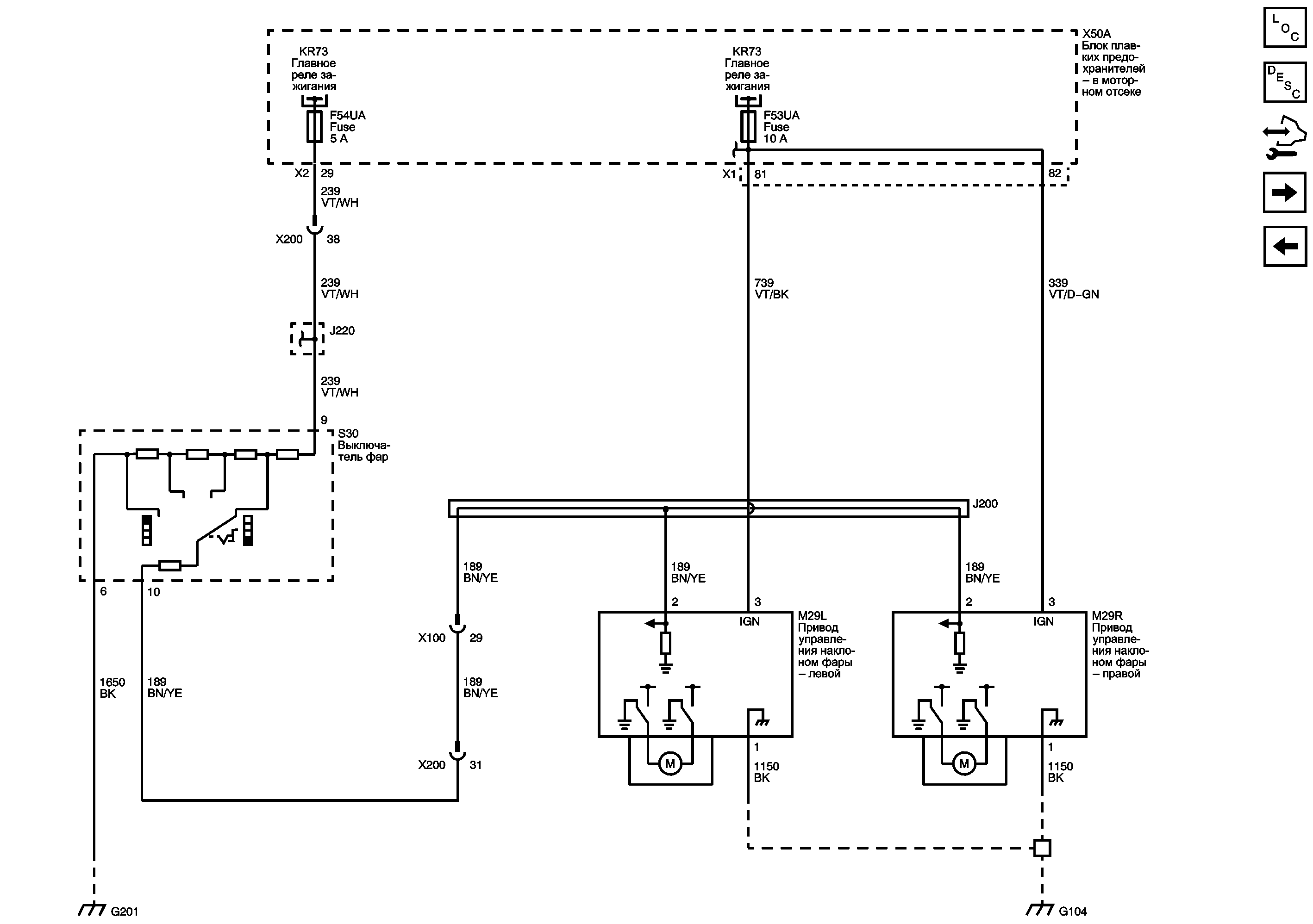
Коррекция наклона фар
|
|
https://vnx.su/ 🛠 Руководства по ремонту и эксплуатации для автомобилей
Главная страница
Руководства по ремонту и инструкции по эксплуатации для автомобилей
Руководства по ремонту и инструкции по эксплуатации для мотоциклов
Поиск по сайту
Остались вопросы или пожелания? Пишите на почту:
support@vnx.su
https://vnx.su/ 🛠 Руководства по ремонту и эксплуатации для автомобилей
Главная страница
Руководства по ремонту и инструкции по эксплуатации для автомобилей
Руководства по ремонту и инструкции по эксплуатации для мотоциклов
Поиск по сайту
Остались вопросы или пожелания? Пишите на почту:
support@vnx.su