Orlando |
||||||||
|
|
|
|||||||

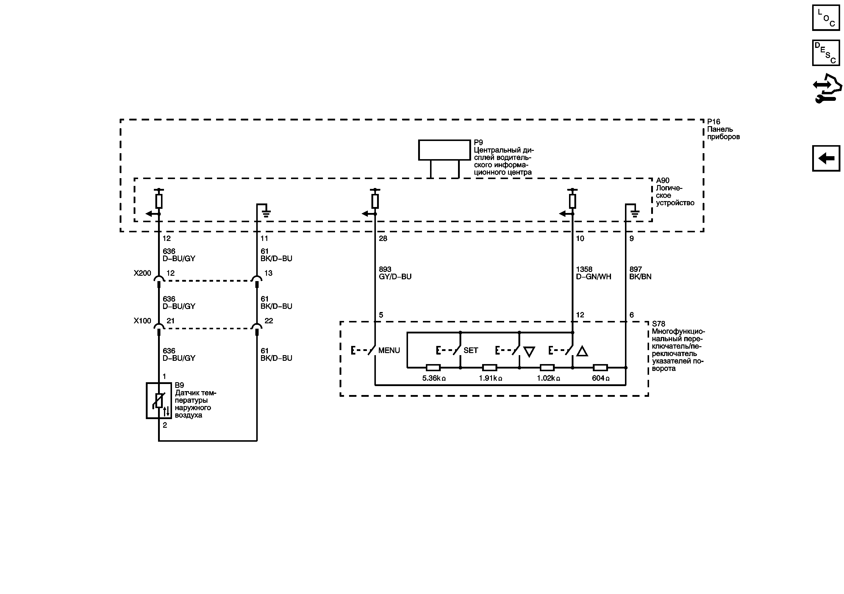
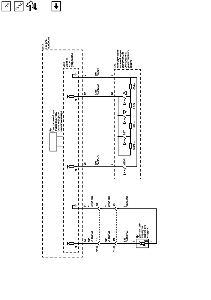
Список электрических компонентов управления
Описание и эксплуатация водительского информационного центра (DIC)
Модуль управления Справочные сведения
| https://vnx.su/ 🛠 Руководства по ремонту и эксплуатации для автомобилей |
| https://vnx.su/ 🛠 Руководства по ремонту и эксплуатации для автомобилей |