К верхней части документа
Orlando
   
Начальная страница GMDE Загрузить статическое содержание Загрузить динамическое содержание Справка?

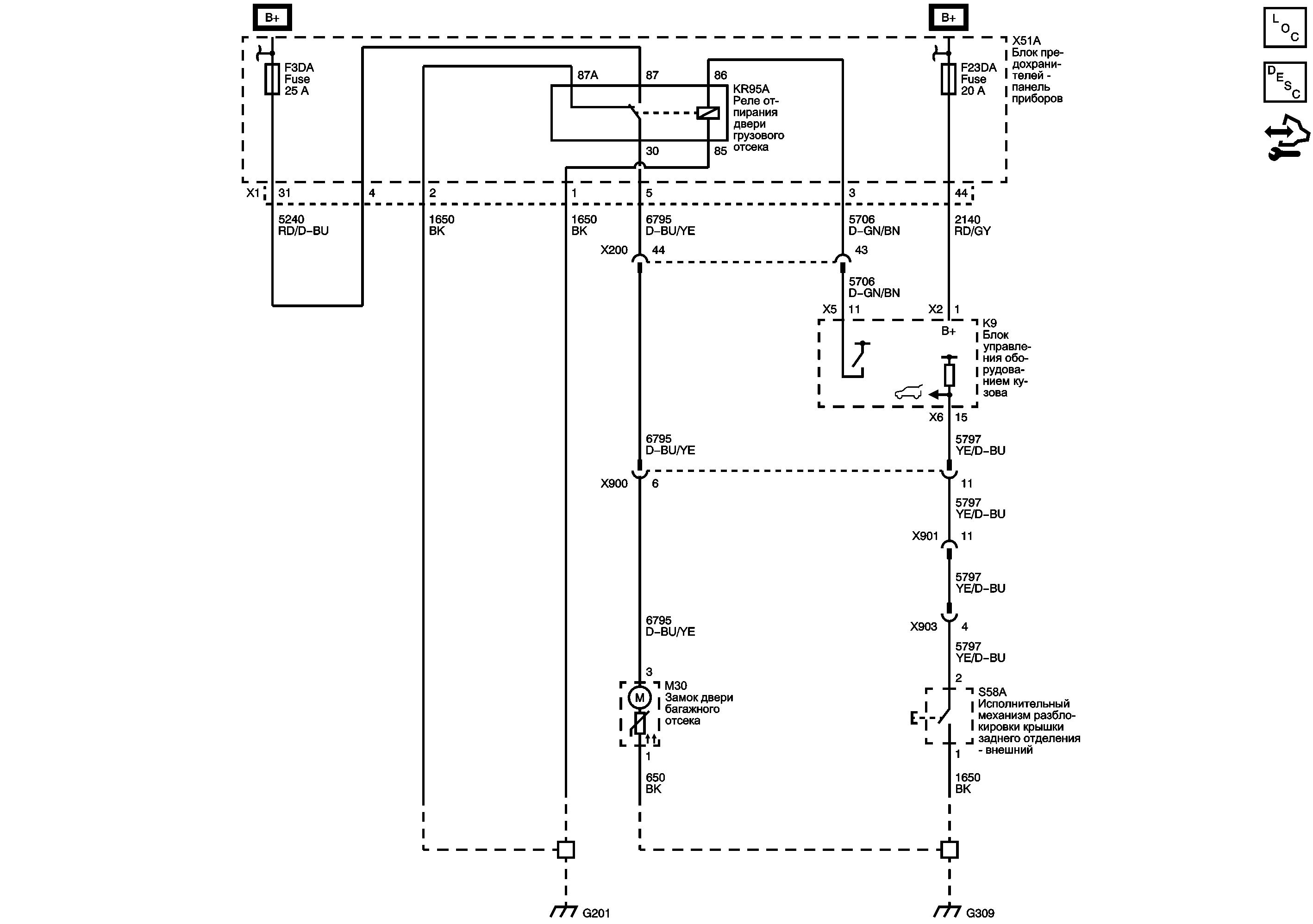
Системы отпирания, схемы

Открывание замка задней откидной двери



            |                         |            
2503614RU.png

Графический дисплей

Список электрических компонентов управления

Багажник, описание и эксплуатация

Модуль управления Справочные сведения

Предохранители F3DA, F8DA, F9DA, F10DA, F11DA, F16DA, F3UD и F6UD

Внешние виды обозначения электрического блока

Предохранители F14DA, F15DA, F17DA, F21DA, F23DA, F24DA и F25DA

G120, G121, G122 и G201

G309

   


https://vnx.su/ 🛠 Руководства по ремонту и эксплуатации для автомобилей

Поиск по сайту

Остались вопросы или пожелания? Пишите на почту: support@vnx.su

Карта Сайта
   


https://vnx.su/ 🛠 Руководства по ремонту и эксплуатации для автомобилей

Поиск по сайту

Остались вопросы или пожелания? Пишите на почту: support@vnx.su

Карта Сайта