К верхней части документа
Orlando
   
Начальная страница GMDE Загрузить статическое содержание Загрузить динамическое содержание Справка?

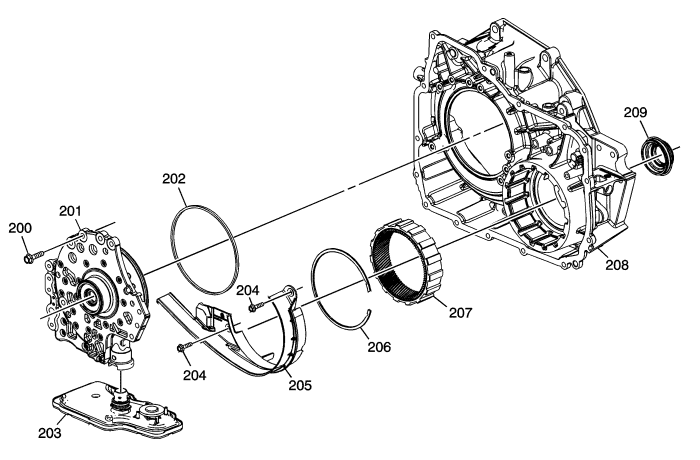
Корпус гидротрансформатора и масляного насоса в сборе


1891280
(200)Масляный фильтр АКПП в сборе
(201)Масляный насос АКПП в сборе
(202)Уплотнение корпуса гидротрансформатора и дифференциала
(203)Масляный фильтр АКПП в сборе
(204)Болт крышки водила переднего дифференциала
(205)Перегородка чашки переднего дифференциала в сборе
(206)Держатель коронной шестерни переднего дифференциала
(207)Коронная шестерня переднего дифференциала
(208)Корпус гидротрансформатора и дифференциала
(209)Масляное уплотнение вала привода переднего колеса в сборе
   


https://vnx.su/ 🛠 Руководства по ремонту и эксплуатации для автомобилей

Поиск по сайту

Остались вопросы или пожелания? Пишите на почту: support@vnx.su

Карта Сайта
   


https://vnx.su/ 🛠 Руководства по ремонту и эксплуатации для автомобилей

Поиск по сайту

Остались вопросы или пожелания? Пишите на почту: support@vnx.su

Карта Сайта