Cruze |
||||||||
|
|
|
|||||||

Список электрических компонентов управления
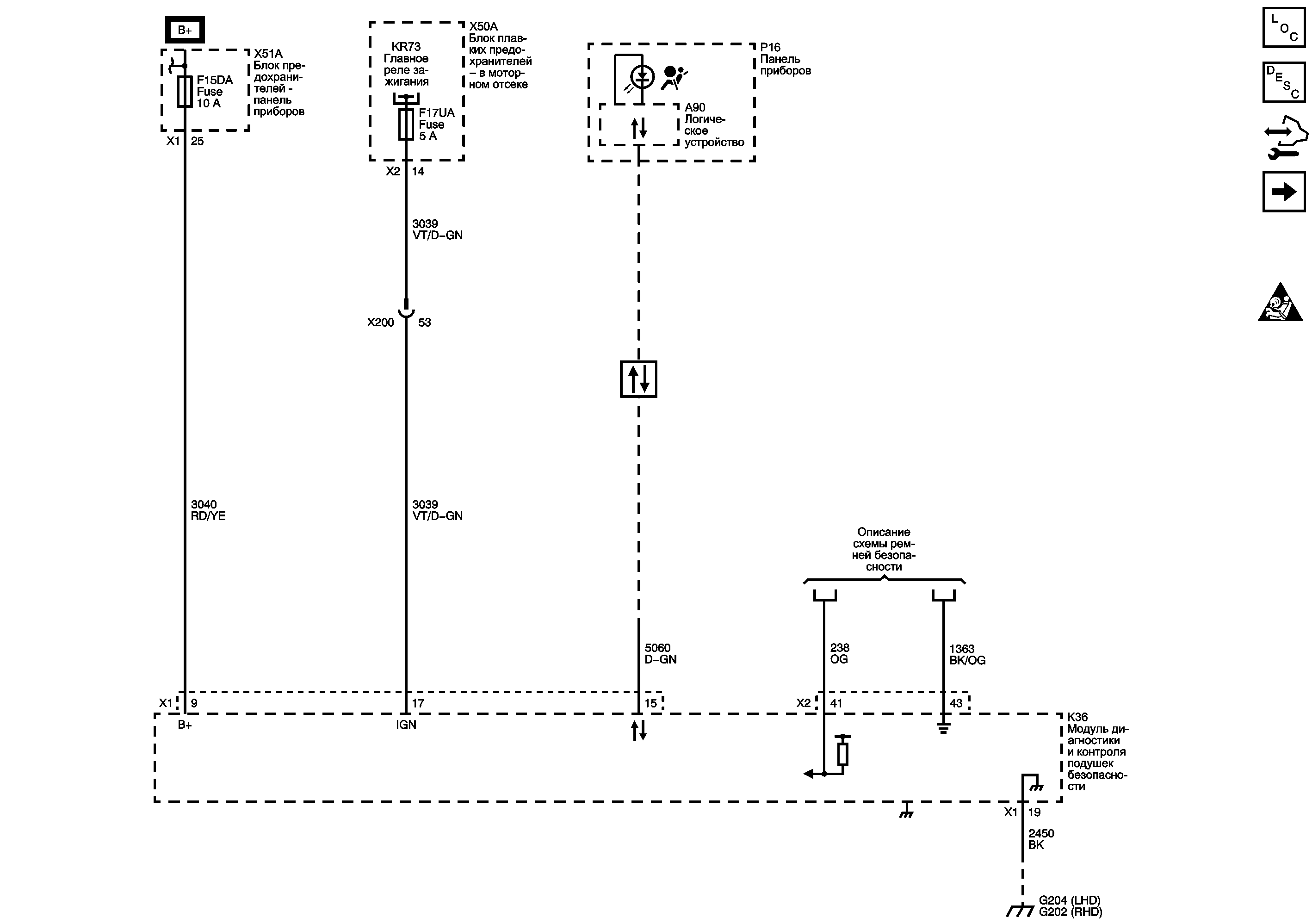
Описание и принцип работы системы подушек безопасности (SIR)
Модуль управления Справочные сведения
Передний датчик столкновения, передние подушки безопасности, натяжители ремней безопасности
Значки на основной принципиальной электрической схеме
Предохранители F16UA, F17UA, F18UA, F20UA, F52UA, F54UA и F57UA
Выключатели ремней безопасности сиденья и индикаторы
Схематические изображения распределителя массы
| https://vnx.su/ 🛠 Руководства по ремонту и эксплуатации для автомобилей |