К верхней части документа
Cruze
   
Начальная страница GMDE Загрузить статическое содержание Загрузить динамическое содержание Справка?

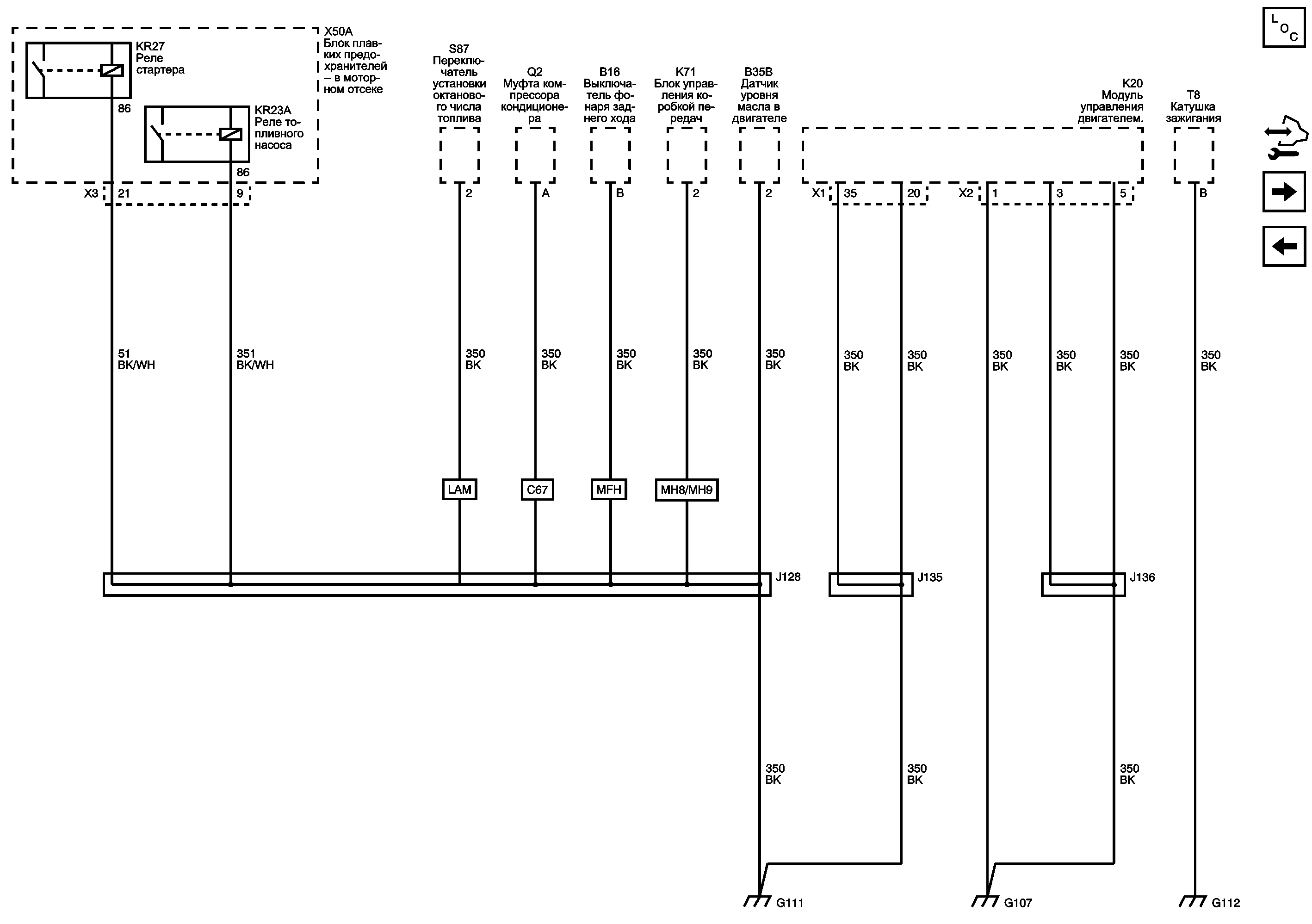
G107, G111 и G112 (2H0 или LXV)



            |                         |            
2443738RU.png

Графический дисплей

Список электрических компонентов управления

Модуль управления Справочные сведения

G113 и G114 (LXT)

G106 и G110 (LLW)

   


https://vnx.su/ 🛠 Руководства по ремонту и эксплуатации для автомобилей

Поиск по сайту

Остались вопросы или пожелания? Пишите на почту: support@vnx.su

Карта Сайта