Cruze |
||||||||
|
|
|
|||||||

Список электрических компонентов управления
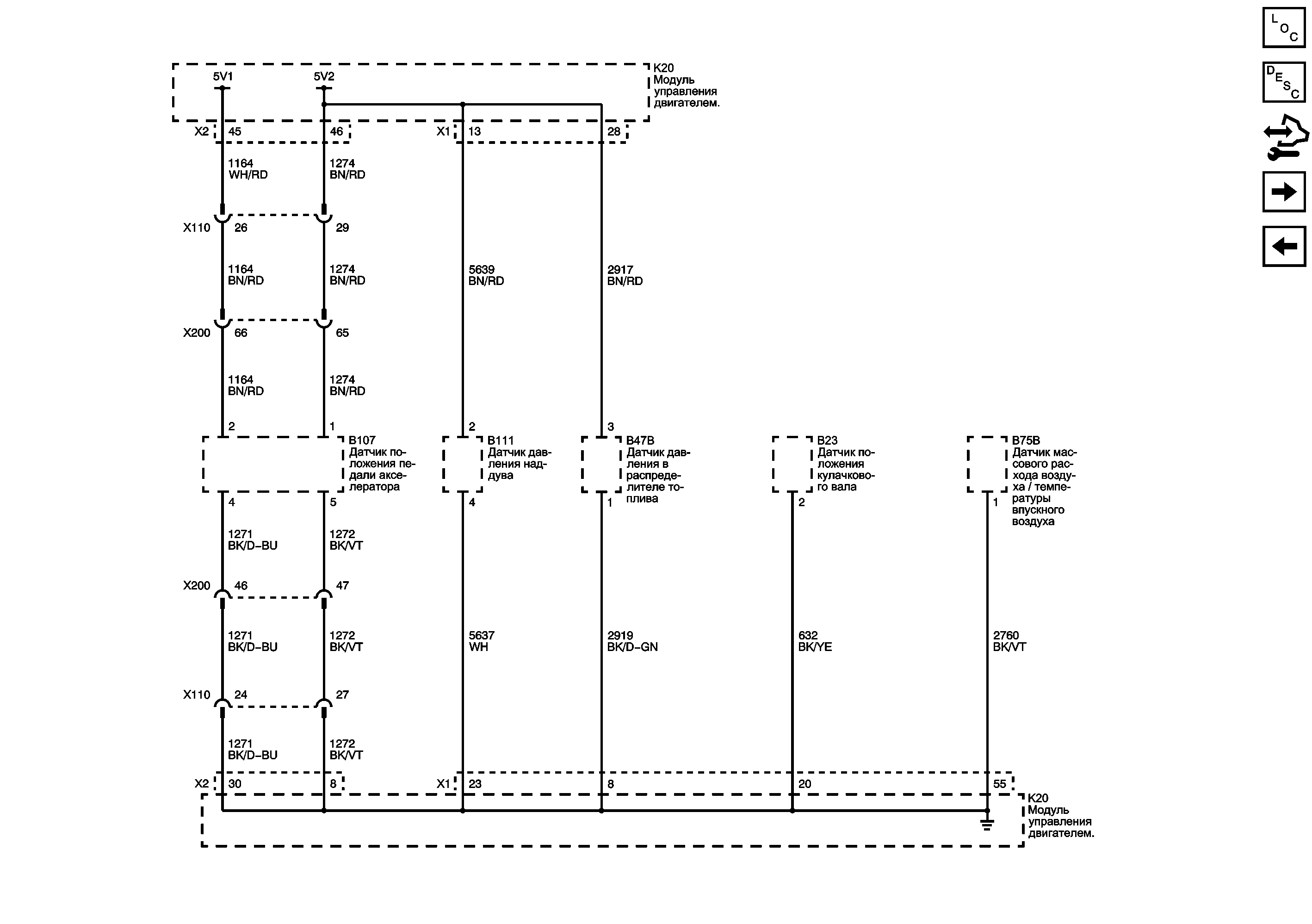
Модуль управления Справочные сведения
5V3 и шина низкого опорного сигнала (2 из 2)
Питание, масса, последовательные данные и лампа индикатора неисправности (MIL)
Предохранители F5UA, F13UA, F53UA и F65UA
Схематические обозначения электрических элементов управления
| https://vnx.su/ 🛠 Руководства по ремонту и эксплуатации для автомобилей |