Cruze |
||||||||
|
|
|
|||||||

Список электрических компонентов управления
Модуль управления Справочные сведения
Датчики данных двигателя - давление и температура
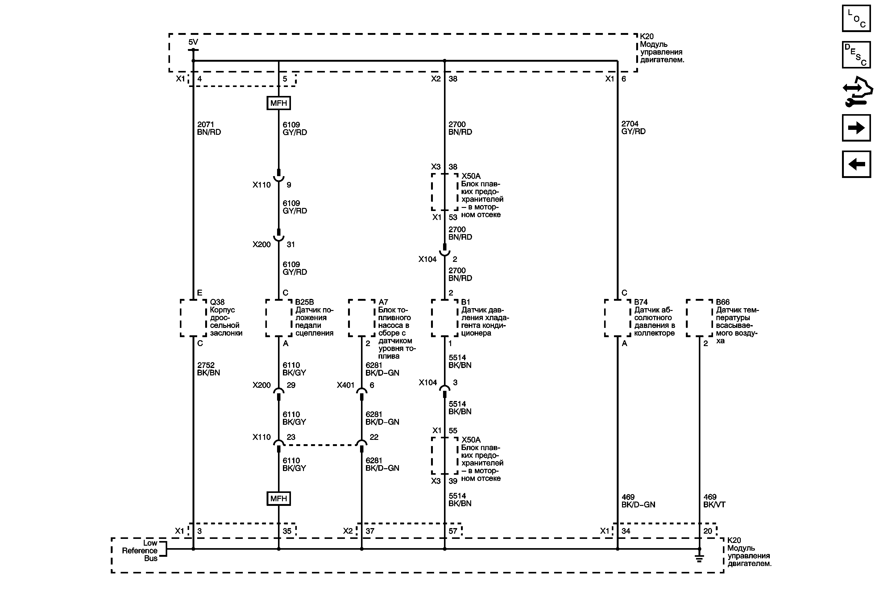
Шина 5 В и шина низкого опорного сигнала (1 из 2)
| https://vnx.su/ 🛠 Руководства по ремонту и эксплуатации для автомобилей |