Наверх документа
Captiva
   
Начальная страница GMDE Загрузить статическое оглавление Загрузить динамическое оглавление Помощь?

Впускной шланг радиатора Замена - v6

Специальный инструмент

bo-38185 Щипцы для шланговых хомутов

Эквивалентные местные инструменты см. Специальный инструмент

Процедура демонтажа

  1. Опорожните систему охлаждения. См. Система охлаждения Слив и заправка .
  2. Снять крышку впускного коллектора.

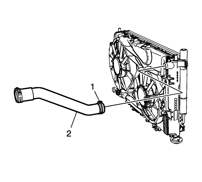
  3. 2243456
  4. Ослабить хомут впускного шланга радиатора (1) на радиаторе с помощью пассатижей bo-38185.
  5. Снять впускной шланг (2) с радиатора.

  6. 2243460
  7. Ослабить хомут впускного шланга радиатора (1) на двигателе с помощью пассатижей bo-38185.
  8. Снять с двигателя впускной шланг (2).
  9. Снять впускной шланг с автомобиля.

Процедура установки

  1. Установить впускной шланг на автомобиль

  2. 2243460

    Примечание: Перед установкой нанести на внутреннюю поверхность шланга охлаждающую жидкость.

  3. Установить на двигатель впускной шланг радиатора (2).
  4. Затянуть хомут впускного шланга радиатора (1) на двигателе с помощью пассатижей bo-38185.

  5. 2243456
  6. Подсоединить впускной шланг (2) к радиатору .
  7. Затянуть хомут впускного шланга радиатора (1) на радиаторе с помощью пассатижей bo-38185.
  8. Установить крышку впускного коллектора.
  9. Заправьте систему охлаждения. См. Система охлаждения Слив и заправка .
   


https://vnx.su/ 🛠 Руководства по ремонту и эксплуатации для автомобилей

Поиск по сайту

Остались вопросы или пожелания? Пишите на почту: support@vnx.su

Карта Сайта