Captiva |
||||||||
|
|
|
|||||||

Список электрических компонентов управления
Описание и использование индикаторов и предупреждающих сообщений
Модуль управления Справочные сведения
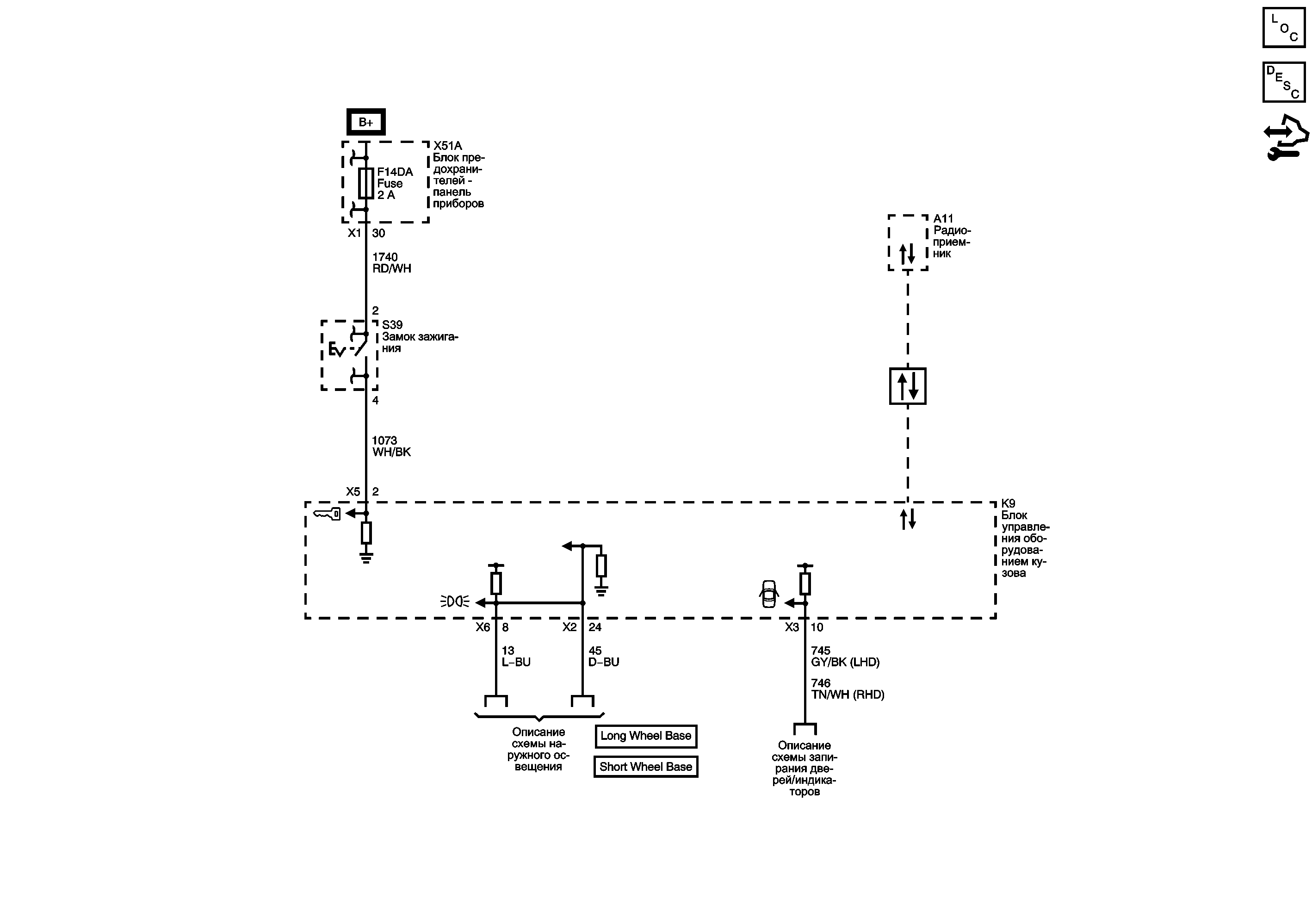
Предохранители F27DA, F28DA, F29DA и F52DA
Переключатель, стояночные фонари и лампа подсветки номерного знака (длинная колесная база)
| https://vnx.su/ 🛠 Руководства по ремонту и эксплуатации для автомобилей |