Captiva |
||||||||
|
|
|
|||||||

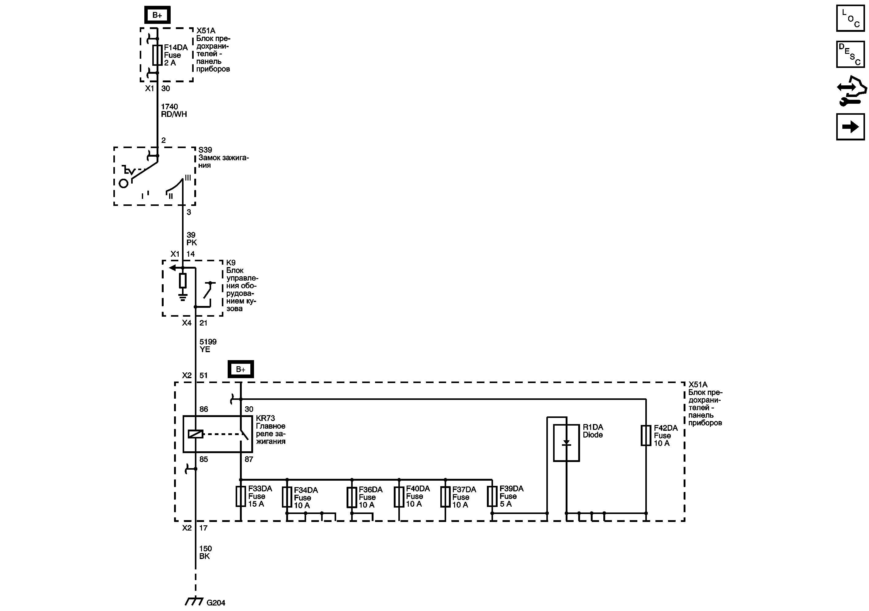
Список электрических компонентов управления
Силовой режим Описание и принцип работы
Модуль управления Справочные сведения
Реле системы сохранения электропитания дополнительного оборудования
Предохранители F27DA, F28DA, F29DA и F52DA
Электрический центр - Обозначение - Иллюстрации
G101 (2 из 2), G103, G202 и G204
| https://vnx.su/ 🛠 Руководства по ремонту и эксплуатации для автомобилей |