К началу документа
Nubira-Lacetti
На предыдущую страницуНа следующую страницу
Главная страница GMDEЗагрузить нединамическое оглавлениеЗагрузить динамическое оглавлениеПомощь

J3B11F65
Показать иллюстрациюПеревод текста в иллюстрациях


Диагностический код неисправности p0562

Пониженное напряжение системы

Описание схемы

ЭСУД отслеживает напряжение зажигания в цепи зажигания до клеммы 29 на контроллере ЭСУД. Диагностический код неисправности устанавливается, когда напряжение опускается ниже калиброванного значения.

Условия появления кода dtc

Условия установки кода неисправности

Действия, выполняемые при установке кода неисправности

Условия очистки кода неисправности/индикации неисправности

Диагностическая информация

Неустойчивая неисправность может быть вызвана слабым контактом, перетертой изоляции или обрывом проводки под изоляцией.
Любая цепь, подозреваемая на создание неустойчивой неисправности, должна быть тщательно проверена на следующие обстоятельства.

dtc p0562 Пониженное напряжение системы

ШагОперацияЗначенияДаНет
1
Провести проверку системы диагностики.
Проверка системы завершена?
-
Перейти к операции 2
Перейти к пункту "Проверка диагностической системы".
2
  1. Подключить сканирующий прибор и очистить диагностические коды неисправностей.
  2. Запустить двигатель и увеличить число его оборотов до 1400 мин-1.
  3. Нагрузите электросистему, включив фары, привод нагнетателя.
Находится ли напряжение ниже указанного значения?
10 В
Перейти к операции 3
Перейти к операции 8
3
  1. Поддерживать число оборотов двигателя на уровне 1400 мин-1.
  2. Используя цифровой вольтметр, замерить напряжение аккумулятора на аккумуляторе.
Напряжение аккумулятора меньше чем указанное значение?
12 В
Перейти к операции 4
Перейти к "Диагностическая информация"
4
  1. Повернуть ключ зажигания в положение блокировки.
  2. Отсоединить разъём контроллера ЭСУД от ЭСУД.
  3. Включить зажигание, двигатель не запускать.
  4. Используя цифровой вольтметр, замерить напряжение зажигания на клемме 29 в цепи зажигания.
Находится ли напряжение ниже указанного значения?
10 В
Перейти к операции 5
Перейти к операции 6
5
Проверить клеммы жгута контроллера ЭСУД на отсутствие неисправного подключения и устранить неисправность при необходимости.
Ремонт необходим?
-
Перейти к операции 8
Перейти к операции 7
6
Устранить ненадежное соединение в цепи питания зажигания.
Закончен ли ремонт?
-
Перейти к операции 8
-
7
Заменить контроллер ЭСУД.
Замена закончена?
-
Перейти к операции 8
-
8
  1. Используя сканирующий прибор, очистить диагностические коды неисправностей.
  2. Запустить двигатель и дать ему поработать на холостом ходу при нормальной рабочей температуре.
  3. Совершить поездку для установки кодов неисправности, как это указано во вспомогательном тексте.
Сканирующий прибор определяет эту диагностику как прошедшую и успешную?
-
Перейти к операции 9
Перейти к операции 2
9
Проверьте, не установлены ли дополнительные диагностические коды неисправности.
Отображены ли диагностические коды неисправности, которые не были продиагностированы?
-
Перейти к соответствующей таблице диагностических кодов неисправности
Система в норме

J3B11F65
Показать иллюстрациюПеревод текста в иллюстрациях


Диагностический код неисправности p0563

Повышенное напряжение системы

Описание схемы

ЭСУД отслеживает напряжение зажигания в цепи зажигания до клеммы 29 на контроллере ЭСУД. Диагностический код неисправности устанавливается, когда напряжение поднимается выше откалиброванного значения.

Условия появления кода dtc

Условия установки кода неисправности

Действия, выполняемые при установке кода неисправности

Условия очистки кода неисправности/индикации неисправности

Диагностическая информация

Неустойчивая неисправность может быть вызвана слабым контактом, перетертой изоляции или обрывом проводки под изоляцией.
Любая цепь, подозреваемая на создание неустойчивой неисправности, должна быть тщательно проверена на следующие обстоятельства.

dtc p0563 Повышенное напряжение системы

ШагОперацияЗначенияДаНет
1
Провести проверку системы диагностики.
Проверка системы завершена?
-
Перейти к операции 2
Перейти к пункту "Проверка диагностической системы".
2
  1. Подключить сканирующий прибор и очистить диагностические коды неисправностей.
  2. Запустить двигатель и увеличить число его оборотов до 1400 мин-1.
  3. Нагрузите электросистему, включив фары, привод нагнетателя.
Значение напряжения зажигания больше указанного значения?
10 В
Перейти к операции 3
Перейти к операции 8
3
  1. Поддерживать число оборотов двигателя на уровне 1400 мин-1.
  2. Используя цифровой вольтметр, замерить напряжение аккумулятора на аккумуляторе.
Значение напряжения аккумулятора больше указанного значения?
12 В
Перейти к операции 4
Перейти к "Диагностическая информация"
4
  1. Повернуть ключ зажигания в положение блокировки.
  2. Отсоединить разъём контроллера ЭСУД от ЭСУД.
  3. Включить зажигание, двигатель не запускать.
  4. Используя цифровой вольтметр, замерить напряжение зажигания на клемме 29 в цепи зажигания.
Значение напряжения зажигания больше указанного значения?
10 В
Перейти к операции 5
Перейти к операции 6
5
Проверить клеммы жгута контроллера ЭСУД на отсутствие неисправного подключения и устранить неисправность при необходимости.
Ремонт необходим?
-
Перейти к операции 8
Перейти к операции 7
6
Устранить ненадежное соединение в цепи питания зажигания.
Закончен ли ремонт?
-
Перейти к операции 8
-
7
Заменить контроллер ЭСУД.
Замена закончена?
-
Перейти к операции 8
-
8
  1. Используя сканирующий прибор, очистить диагностические коды неисправностей.
  2. Запустить двигатель и дать ему поработать на холостом ходу при нормальной рабочей температуре.
  3. Совершить поездку для установки кодов неисправности, как это указано во вспомогательном тексте.
Сканирующий прибор определяет эту диагностику как прошедшую и успешную?
-
Перейти к операции 9
Перейти к операции 2
9
Проверьте, не установлены ли дополнительные диагностические коды неисправности.
Отображены ли диагностические коды неисправности, которые не были продиагностированы?
-
Перейти к соответствующей таблице диагностических кодов неисправности
Система в норме

Диагностический код неисправности (dtc)

Р0601 - Контроллер ЭСУД, ошибка контрольной суммы

Р0604 - Ошибка ОЗУ контроллера ЭСУД

Р0605 - Ошибка записи контроллера электронной системы управления двигателем

Описание схемы

ЭСУД является центром управления системы впрыска топлива. Она постоянно отслеживает информацию от различных датчиков и управляет системами, которые отвечают за работу автомобиля. ЭСУД также осуществляет функции диагностики системы. Она может распознавать проблемы в работе, оповещать водителя посредством контрольной лампы индикации, а также хранить диагностический код(ы) неисправности(ей), которые определяют проблемные зоны и помогают при проведении ремонта. Электронно-перепрограммируемая постоянная память (EEPROM) используется для хранения информации и калибровок, необходимых для двигателя, КПП и диагностики КПП. ЭСУД использует единицу под наименованием "контрольная сумма" для определения ошибок программного обеспечения. Контрольная сумма это значение равное сумме всех номеров программного обеспечения. ЭСУД складывает все значения в программном обеспечении и, если это значение не равно контрольной сумме, то отображается ошибка контрольной суммы.

Условия появления кода dtc

Условия установки кода неисправности

(Р0601)
(Р0604)
(Р0605)

Действия, выполняемые при установке кода неисправности

Условия очистки кода неисправности/индикации неисправности

dtc p0601 Контроллер ЭСУД, ошибка контрольной суммы

dtc p0604 - Ошибка ОЗУ контроллера ЭСУД

dtc p0605 Ошибка записи контроллера электронной системы управления двигателем

ШагОперацияЗначенияДаНет
1
Провести проверку системы диагностики.
Проверка системы завершена?
-
Перейти к операции 2
Перейти к пункту "Проверка диагностической системы".
2
Заменить контроллер ЭСУД.
Замена закончена?
-
Перейти к операции 3
-
3
  1. Используя сканирующий прибор, очистить диагностические коды неисправностей.
  2. Запустить двигатель и дать ему поработать на холостом ходу при нормальной рабочей температуре.
  3. Совершить поездку для установки кодов неисправности, как это указано во вспомогательном тексте.
Сканирующий прибор определяет эту диагностику как прошедшую и успешную?
-
Перейти к операции 4
Перейти к операции 2
4
Проверьте, не установлены ли дополнительные диагностические коды неисправности.
Отображены ли диагностические коды неисправности, которые не были продиагностированы?
-
Перейти к соответствующей таблице диагностических кодов неисправности
Система в норме

J6B11F24
Показать иллюстрациюПеревод текста в иллюстрациях


Диагностический код неисправности p0628

Реле бензонасоса, низкое напряжение в цепи

Описание схемы

Когда зажигание включено, контроллер ЭСУД запускает реле топливного насоса, а также топливный насос внутри бака.
Топливный насос работает, пока двигатель запускается стартером или работает, и контроллер ЭСУД получает контрольные импульсы зажигания.

Условия появления кода dtc

Условия установки кода неисправности

Действия, выполняемые при установке кода неисправности

Условия очистки кода неисправности/индикации неисправности

Диагностическая информация

Неустойчивая неисправность может быть вызвана слабым контактом, перетертой изоляции или обрывом проводки под изоляцией.
Любая цепь, подозреваемая на создание неустойчивой неисправности, должна быть тщательно проверена на следующие обстоятельства.

dtc p0628 - Реле бензонасоса, низкое напряжение в цепи

ШагОперацияЗначенияДаНет
1
Провести проверку системы диагностики.
Проверка системы завершена?
-
Перейти к операции 2
Перейти к пункту "Проверка диагностической системы".
2
  1. Повернуть ключ зажигания в положение блокировки на 10 секунд.
  2. Включить зажигание.
  3. Прислушайтесь к работе топливного насоса в топливном баке.
Работает ли топливный насос?
2 секунды
Перейти к "Диагностическая информация"
Перейти к операции 3
3
  1. Включить зажигание.
  2. Отсоединить реле топливного насоса.
  3. Присоединить контрольную лампу между клеммой 85 разъема реле топливного насоса и массой.
  4. Включить зажигание.
Горит ли контрольная лампа?
-
Перейти к операции 4
Перейти к операции 10
4
  1. Включить зажигание.
  2. Отсоединить реле топливного насоса.
  3. Присоединить контрольную лампу между клеммой 86 разъема реле топливного насоса и В+.
  4. Включить зажигание.
Горит ли контрольная лампа?
-
Перейти к операции 5
Перейти к операции 9
5
  1. Повернуть ключ зажигания в положение блокировки.
  2. Присоединить контрольную лампу между клеммой 30 разъема реле топливного насоса и массой.
Горит ли контрольная лампа?
-
Перейти к операции 6
Перейти к операции 8
6
Проверить провод между клеммой 87 разъема реле топливного насоса и разъемом топливного насоса на отсутствие короткого замыкания с "массой".
Проблема найдена?
-
Перейти к операции 7
Перейти к операции 8
7
  1. Восстановить провод между клеммой 87 разъема реле топливного насоса и клеммой 3 разъема топливного насоса.
  2. Установить реле топливного насоса.
  3. Выключить двигатель на 10 секунд.
  4. Очистить все диагностические коды неисправности из контроллера ЭСУД.
  5. Включить зажигание.
Работает ли топливный насос?
2 секунды
Перейти к операции 14
-
8
  1. Заменить реле топливного насоса.
  2. Выключить зажигание на 10 секунд.
  3. Очистить все диагностические коды неисправности из контроллера ЭСУД.
  4. Включить зажигание.
Работает ли топливный насос?
2 секунды
Перейти к операции 14
Перейти к операции 9
9
Проверить провод между клеммой 86 разъема реле топливного насоса и ключом ВКЛ (ign 1) цепи зажигания на отсутствие короткого замыкания с "массой".
Проблема найдена?
-
Перейти к операции 11
Перейти к операции 10
10
Проверить провод между клеммой 85 разъема реле топливного насоса и клеммой 6 разъема ЭСУД на отсутствие короткого замыкания с "массой".
Проблема найдена?
-
Перейти к операции 12
Перейти к операции 13
11
  1. Восстановить провод между клеммой 86 разъема реле топливного насоса и переключателем ВКЛ (ign1) цепи зажигания.
  2. Установить реле топливного насоса.
  3. Выключить зажигание на 10 секунд.
  4. Очистить все диагностические коды неисправности из контроллера ЭСУД.
  5. Включить зажигание.
Работает ли топливный насос?
2 секунды
Система в норме
Перейти к операции 13
12
  1. Отремонтировать провод между клеммой 85 разъема реле топливного насоса и клеммой 6 разъема контроллера ЭСУД.
  2. Установить реле топливного насоса.
  3. Выключить зажигание на 10 секунд.
  4. Очистить все диагностические коды неисправности из контроллера ЭСУД.
  5. Включить зажигание.
Работает ли топливный насос?
2 секунды
Система в норме
Перейти к операции 13
13
  1. Заменить контроллер ЭСУД.
  2. Выключить зажигание на 10 секунд.
  3. Очистить все диагностические коды неисправности из контроллера ЭСУД.
  4. Включить зажигание.
Работает ли топливный насос?
2 секунды
Система в норме
Перейти к операции 14
14
  1. Используя сканирующий прибор, очистить диагностические коды неисправностей.
  2. Запустить двигатель и дать ему поработать на холостом ходу при нормальной рабочей температуре.
  3. Совершить поездку для установки кодов неисправности, как это указано во вспомогательном тексте.
Сканирующий прибор определяет эту диагностику как прошедшую и успешную?
-
Перейти к операции 15
Перейти к операции 2
15
Проверьте, не установлены ли дополнительные диагностические коды неисправности.
Отображены ли диагностические коды неисправности, которые не были продиагностированы?
-
Перейти к соответствующей таблице диагностических кодов неисправности
Система в норме

J3B11F24
Показать иллюстрациюПеревод текста в иллюстрациях


Диагностический код неисправности p0629

Реле бензонасоса, высокое напряжение в цепи

Описание схемы

Когда зажигание включено, контроллер ЭСУД запускает реле топливного насоса, а также топливный насос внутри бака.
Топливный насос работает, пока двигатель запускается стартером или работает, и контроллер ЭСУД получает контрольные импульсы зажигания.

Условия появления кода dtc

Условия установки кода неисправности

Действия, выполняемые при установке кода неисправности

Условия очистки кода неисправности/индикации неисправности

Диагностическая информация

Неустойчивая неисправность может быть вызвана слабым контактом, перетертой изоляции или обрывом проводки под изоляцией.
Любая цепь, подозреваемая на создание неустойчивой неисправности, должна быть тщательно проверена на следующие обстоятельства.

dtc p0629 - Реле бензонасоса, высокое напряжение в цепи

ШагОперацияЗначенияДаНет
1
Провести проверку системы диагностики.
Проверка системы завершена?
-
Перейти к операции 2
Перейти к пункту "Проверка диагностической системы".
2
  1. Повернуть ключ зажигания в положение блокировки на 10 секунд.
  2. Включить зажигание.
  3. Прислушайтесь к работе топливного насоса в топливном баке.
Работает ли топливный насос?
2 секунды
Перейти к "Диагностическая информация"
Перейти к операции 3
3
Проверить провод между клеммой 87 и разъемом 3 топливного насоса на отсутствие низкого напряжения или короткого замыкания с аккумулятором.
Проблема найдена?
-
Перейти к операции 7
Перейти к операции 5
4
  1. Восстановить провод между клеммой 87 разъема реле топливного насоса и клеммой 3 разъема топливного насоса.
  2. Установить реле топливного насоса.
  3. Выключить двигатель на 10 секунд.
  4. Очистить все диагностические коды неисправности из контроллера ЭСУД.
  5. Включить зажигание.
Работает ли топливный насос?
2 секунды
Перейти к операции 11
-
5
  1. Заменить реле топливного насоса.
  2. Выключить зажигание на 10 секунд.
  3. Очистить все диагностические коды неисправности из контроллера ЭСУД.
  4. Включить зажигание.
Работает ли топливный насос?
2 секунды
Перейти к операции 11
Перейти к операции 6
6
Проверить провод между клеммой 86 и цепью зажигания после ключа ВКЛ (ign1) на отсутствие короткого замыкания аккумулятором.
Проблема найдена?
-
Перейти к операции 8
Перейти к операции 7
7
Проверить провод между клеммой 85 и клеммой 6 разъема контроллера ЭСУД на отсутствие разрыва.
Проблема найдена?
-
Перейти к операции 9
Перейти к операции 10
8
  1. Восстановить провод между клеммой 86 разъема реле топливного насоса и переключателем ВКЛ (ign1) цепи зажигания.
  2. Установить реле топливного насоса.
  3. Выключить зажигание на 10 секунд.
  4. Очистить все диагностические коды неисправности из контроллера ЭСУД.
  5. Включить зажигание.
Работает ли топливный насос?
2 секунды
Система в норме
Перейти к операции 10
9
  1. Отремонтировать провод между клеммой 85 разъема реле топливного насоса и клеммой 6 разъема контроллера ЭСУД.
  2. Установить реле топливного насоса.
  3. Выключить зажигание на 10 секунд.
  4. Очистить все диагностические коды неисправности из контроллера ЭСУД.
  5. Включить зажигание.
Работает ли топливный насос?
2 секунды
Система в норме
Перейти к операции 10
10
  1. Заменить контроллер ЭСУД.
  2. Выключить зажигание на 10 секунд.
  3. Очистить все диагностические коды неисправности из контроллера ЭСУД.
  4. Включить зажигание.
Работает ли топливный насос?
2 секунды
Система в норме
Перейти к операции 11
11
  1. Используя сканирующий прибор, очистить диагностические коды неисправностей.
  2. Запустить двигатель и дать ему поработать на холостом ходу при нормальной рабочей температуре.
  3. Совершить поездку для установки кодов неисправности, как это указано во вспомогательном тексте.
Сканирующий прибор определяет эту диагностику как прошедшую и успешную?
-
Перейти к операции 12
Перейти к операции 2
12
Проверьте, не установлены ли дополнительные диагностические коды неисправности.
Отображены ли диагностические коды неисправности, которые не были продиагностированы?
-
Перейти к соответствующей таблице диагностических кодов неисправности
Система в норме

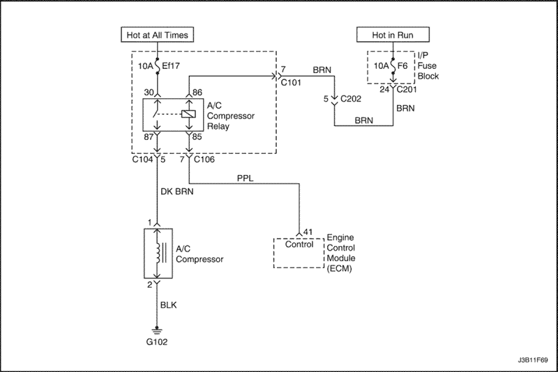
J3B11F69
Показать иллюстрациюПеревод текста в иллюстрациях


Диагностический код неисправности p0646

Реле компрессора кондиционера, низкое напряжение в цепи

Описание схемы

Система кондиционирования воздуха использует датчик давления хладагента, установленный в зоне высокого давления системы для контроля давления хладагента. ЭСУД использует данную информацию для включения вентиляторов системы охлаждения двигателя при высоком давлении хладагента, а также для того, чтобы не включать компрессор при слишком высоком или слишком низком давлении хладагента системы кондиционирования.
Датчик давления системы кондиционирования работает аналогично другим трехпроводным датчикам. Контроллер ЭСУД выдает опорный сигнал 5,0В и служит "массой" для датчика. Изменения давления хладагента приводят к изменениям на входе датчика давления системы кондиционирования в контроллер ЭСУД. ЭСУД контролирует сигнальную цепь датчика давления системы кондиционирования и может определить, когда сигнал выходит за допустимые пределы диапазона датчика. Когда сигнал находится вне диапазона в течение длительного периода времени, ЭСУД не даст муфте компрессора системы кондиционирования войти в зацепление. Это выполнено для защиты компрессора.

Условия появления кода dtc

Условия установки кода неисправности

Действия, выполняемые при установке кода неисправности

Условия очистки кода неисправности/индикации неисправности

Диагностическая информация

Осмотреть разъемы жгутов на отсутствие снятых клемм, плохого соединения, неисправных замков, деформированных или поврежденных клемм, а также слабого соединения клемм с проводами на контроллере ЭСУД.
Осмотреть жгут проводов на наличие повреждений. Если жгут проводов в порядке, проконтролировать индикацию давления системы кондиционирования на сканирующем приборе, перемещая разъемы и жгуты проводов, связанные с датчиком давления системы кондиционирования. Изменение индикации давления в системе кондиционирования укажет на неисправность.
Если этот диагностический код неисправности не сможет быть продублирован, то просмотр записей неисправностей после последнего неудавшейся диагностической проверки, поможет определить, как часто происходило состояние, приводившее к установке диагностического кода неисправности. Это поможет продиагностировать условия.

dtc p0646 - Реле компрессора кондиционера, низкое напряжение в цепи

ШагОперацияЗначенияДаНет
1
Провести проверку системы диагностики.
Проверка системы завершена?
-
Перейти к операции 2
Перейти к пункту "Проверка диагностической системы".
2
  1. Повернуть ключ зажигания в положение блокировки.
  2. Отсоединить реле компрессора системы кондиционирования.
  3. Замерить сопротивление между клеммами 85 и 86 реле компрессора системы кондиционирования.
Сопротивление в пределах установленного значения?
0 Ом
Перейти к операции 3
Перейти к операции 7
3
  1. Повернуть ключ зажигания в положение блокировки.
  2. При помощи контрольной лампы, подключенной к "массе", проверить цепь зажигания на клемме 86 в разъеме жгута реле.
Контрольная лампа горит?
-
Перейти к операции 5
Перейти к операции 4
4
Устранить короткое замыкание на "массу" между переключателем зажигания и клеммой 86 реле компрессора.
Закончен ли ремонт?
-
Перейти к операции 9
-
5
  1. Повернуть ключ зажигания в положение блокировки.
  2. Отсоединить контроллер ЭСУД
  3. При помощи контрольной лампы, подключенной к "массе", проверить цепь зажигания на клемме 86 в разъеме жгута реле.
Контрольная лампа горит?
-
Перейти к операции 8
Перейти к операции 6
6
Устранить короткое замыкание на "массу" между клеммой 41 разъема электропроводки контроллера ЭСУД и клеммой 86 реле компрессора кондиционера.
Закончен ли ремонт?
-
Перейти к операции 9
-
7
Заменить реле компрессора кондиционера.
Замена закончена?
-
Перейти к операции 9
-
8
  1. Повернуть ключ зажигания в положение блокировки.
  2. Заменить контроллер ЭСУД.
Закончен ли ремонт?
-
Перейти к операции 9
-
9
  1. Используя сканирующий прибор, очистить диагностические коды неисправностей.
  2. Запустить двигатель и дать ему поработать на холостом ходу при нормальной рабочей температуре.
  3. Совершить поездку для установки кодов неисправности, как это указано во вспомогательном тексте.
Сканирующий прибор определяет эту диагностику как прошедшую и успешную?
-
Перейти к операции 10
Перейти к операции 2
10
Проверьте, не установлены ли дополнительные диагностические коды неисправности.
Отображены ли диагностические коды неисправности, которые не были продиагностированы?
-
Перейти к соответствующей таблице диагностических кодов неисправности
Система в норме

J3B11F69
Показать иллюстрациюПеревод текста в иллюстрациях


Диагностический код неисправности p0647

Реле компрессора кондиционера, высокое напряжение в цепи

Описание схемы

Система кондиционирования воздуха использует датчик давления хладагента, установленный в зоне высокого давления системы для контроля давления хладагента. ЭСУД использует данную информацию для включения вентиляторов системы охлаждения двигателя при высоком давлении хладагента, а также для того, чтобы не включать компрессор при слишком высоком или слишком низком давлении хладагента системы кондиционирования.
Датчик давления системы кондиционирования работает аналогично другим трехпроводным датчикам. Контроллер ЭСУД выдает опорный сигнал 5,0В и служит "массой" для датчика. Изменения давления хладагента приводят к изменениям на входе датчика давления системы кондиционирования в контроллер ЭСУД. ЭСУД контролирует сигнальную цепь датчика давления системы кондиционирования и может определить, когда сигнал выходит за допустимые пределы диапазона датчика. Когда сигнал находится вне диапазона в течение длительного периода времени, ЭСУД не даст муфте компрессора системы кондиционирования войти в зацепление. Это выполнено для защиты компрессора.

Условия появления кода dtc

Условия установки кода неисправности

Действия, выполняемые при установке кода неисправности

Условия очистки кода неисправности/индикации неисправности

Диагностическая информация

Осмотреть разъемы жгутов на отсутствие снятых клемм, плохого соединения, неисправных замков, деформированных или поврежденных клемм, а также слабого соединения клемм с проводами на контроллере ЭСУД.
Осмотреть жгут проводов на наличие повреждений. Если жгут проводов в порядке, проконтролировать индикацию давления системы кондиционирования на сканирующем приборе, перемещая разъемы и жгуты проводов, связанные с датчиком давления системы кондиционирования. Изменение индикации давления в системе кондиционирования укажет на неисправность.
Если этот диагностический код неисправности не сможет быть продублирован, то просмотр записей неисправностей после последнего неудавшейся диагностической проверки, поможет определить, как часто происходило состояние, приводившее к установке диагностического кода неисправности. Это поможет продиагностировать условия.

dtc p0647 - Реле компрессора кондиционера, высокое напряжение в цепи

ШагОперацияЗначенияДаНет
1
Провести проверку системы диагностики.
Проверка системы завершена?
-
Перейти к операции 2
Перейти к пункту "Проверка диагностической системы".
2
  1. Повернуть ключ зажигания в положение блокировки.
  2. Отсоединить реле компрессора системы кондиционирования.
  3. Замерить сопротивление между клеммами 85 и 86 реле компрессора системы кондиционирования.
Сопротивление в пределах установленного значения?
0 Ом
Перейти к операции 3
Перейти к операции 7
3
  1. Повернуть ключ зажигания в положение блокировки.
  2. При помощи контрольной лампы, подключенной к "массе", проверить цепь зажигания на клемме 86 в разъеме жгута реле.
Контрольная лампа горит?
-
Перейти к операции 5
Перейти к операции 4
4
Устранить короткое замыкание на аккумулятор между клеммой выключателя зажигания и клеммой 85 реле компрессора кондиционера.
Закончен ли ремонт?
-
Перейти к операции 9
-
5
  1. Повернуть ключ зажигания в положение блокировки.
  2. Отсоединить контроллер ЭСУД
  3. При помощи контрольной лампы, подключенной к "массе", проверить цепь зажигания на клемме 85 в разъеме жгута реле.
Контрольная лампа горит?
-
Перейти к операции 8
Перейти к операции 6
6
Устранить короткое замыкание на аккумулятор между клеммой 41 разъема электропроводки контроллера ЭСУД и клеммой 86 реле компрессора кондиционера.
Закончен ли ремонт?
-
Перейти к операции 9
-
7
Заменить реле компрессора кондиционера.
Замена закончена?
-
Перейти к операции 9
-
8
  1. Повернуть ключ зажигания в положение блокировки.
  2. Заменить контроллер ЭСУД.
Закончен ли ремонт?
-
Перейти к операции 9
-
9
  1. Используя сканирующий прибор, очистить диагностические коды неисправностей.
  2. Запустить двигатель и дать ему поработать на холостом ходу при нормальной рабочей температуре.
  3. Совершить поездку для установки кодов неисправности, как это указано во вспомогательном тексте.
Сканирующий прибор определяет эту диагностику как прошедшую и успешную?
-
Перейти к операции 10
Перейти к операции 2
10
Проверьте, не установлены ли дополнительные диагностические коды неисправности.
Отображены ли диагностические коды неисправности, которые не были продиагностированы?
-
Перейти к соответствующей таблице диагностических кодов неисправности
Система в норме

J5B11F11
Показать иллюстрациюПеревод текста в иллюстрациях


Диагностический код неисправности p0650

Лампа индикации неисправности, низкое напряжение в цепи

Описание схемы

При включении зажигания, контрольная лампа индикации неисправности горит постоянно.
При холодном пуске двигателя, контрольная лампа выключается, мигнув один раз.
При наличии каких-либо неисправностей в системе, контрольная лампа загорается.

Условия появления кода dtc

Условия установки кода неисправности

Действия, выполняемые при установке кода неисправности

Условия очистки кода неисправности/индикации неисправности

Диагностическая информация

Неустойчивая неисправность может быть вызвана слабым контактом, перетертой изоляции или обрывом проводки под изоляцией.
Любая цепь, подозреваемая на создание неустойчивой неисправности, должна быть тщательно проверена на следующие обстоятельства.

dtc p0650 - Лампа индикации неисправности, низкий уровень сигнала

ШагОперацияЗначенияДаНет
1
Провести проверку системы диагностики.
Проверка системы завершена?
-
Перейти к операции 2
Перейти к пункту "Проверка диагностической системы".
2
  1. Повернуть ключ зажигания в положение блокировки.
  2. Отсоединить разъем проводки блока лампы.
  3. При помощи контрольной лампы, подключенной к массе, проверить цепь зажигания на клемме В15 в разъеме жгута.
Сопротивление в пределах установленного значения?
0 Ом
Перейти к операции 3
Перейти к операции 6
3
  1. Повернуть ключ зажигания в положение блокировки.
  2. При помощи контрольной лампы, подключенной к массе, проверить цепь управления лампы индикации неисправности по клемме 39 разъема контроллера ЭСУД.
Контрольная лампа горит?
-
Перейти к операции 4
-
4
  1. Повернуть ключ зажигания в положение блокировки.
  2. Заменить блок.
Замена закончена?
-
Перейти к операции 6
-
5
Устранить короткое замыкание на "массу" или разрыв между клеммой 39 разъема электропроводки контроллера ЭСУД и клеммой В6 разъема проводки блока лампы.
Закончен ли ремонт?
-
Перейти к операции 6
-
6
  1. Используя сканирующий прибор, очистить диагностические коды неисправностей.
  2. Запустить двигатель и дать ему поработать на холостом ходу при нормальной рабочей температуре.
  3. Совершить поездку для установки кодов неисправности, как это указано во вспомогательном тексте.
Сканирующий прибор определяет эту диагностику как прошедшую и успешную?
-
Перейти к операции 7
Перейти к операции 2
7
Проверьте, не установлены ли дополнительные диагностические коды неисправности.
Отображены ли диагностические коды неисправности, которые не были продиагностированы?
-
Перейти к соответствующей таблице диагностических кодов неисправности
Система в норме

J5B11F14
Показать иллюстрациюПеревод текста в иллюстрациях


Диагностический код неисправности p0656

Неисправность цепи выходного сигнала уровня топлива

Описание схемы

Контроллер электронной системы управления двигателем (ЭСУД) создает выходной сигнал измерителя топлива, заземляя цепь. Контроллер ЭСУД контролирует напряжение в цепи выхдного сигнала измерителя топлива. Если контроллер ЭСУД обнаружит выход уровня напряжения за пределы нормального рабочего диапазона, установится диагностический код неисправности.

Условия появления кода dtc

Условия установки кода неисправности

Действия, выполняемые при установке кода неисправности

Условия очистки кода неисправности/индикации неисправности

Диагностическая информация

Осмотреть разъемы жгутов на отсутствие снятых клемм, плохого соединения, неисправных замков, деформированных или поврежденных клемм, а также слабого соединения клемм с проводами.
Осмотреть жгут проводов на наличие повреждений.
Забитый датчик уровня топлива может привести к установке кода неисправности. Если код неисправности Р0656 не может быть продублирован, то информация, включенная в стоп-кадр, может быть полезна при определении условий эксплуатации автомобиля при установке кода неисправности в первый раз.

dtc p0656 Неисправность цепи выходного сигнала уровня топлива

ШагОперацияЗначенияДаНет
1
Провести проверку системы диагностики.
Проверка системы завершена?
-
Перейти к операции 2
Перейти к пункту "Проверка диагностической системы".
2
  1. Повернуть ключ зажигания в положение блокировки.
  2. Подключить сканирующий прибор к колодке диагностики.
  3. Включить зажигание.
Какие-либо диагностические коды неисправности отображаются?
-
Перейти к операции 3
Попробовать другой сканирующий инструмент.
3
См. соответствующую таблицу диагностических кодов неисправности. Начать с диагностического кода неисправности с наименьшим числовым значением и переходить на код неисправности с большим числовым значением.
Идентифицируется ли код неисправности как действительный код Р0656?
-
Перейти к операции 4
Перейти к соответствующей таблице диагностических кодов неисправности
4
  1. Отсоединить разъем блока.
  2. Повернуть ключ зажигания в положение блокировки.
  3. Проверить провод между разъемом 40 контроллера ЭСУД и клеммой В3 разъема блока на отсутствие разрыва или короткого замыкания с "массой".
Проблема найдена?
-
Перейти к операции 6
Перейти к операции 5
5
  1. Повернуть ключ зажигания в положение блокировки.
  2. Проверить провод между разъемом 40 контроллера ЭСУД и клеммой В3 разъема блока на отсутствие короткого замыкания с аккумулятором.
Проблема найдена?
-
Перейти к операции 6
Перейти к операции 7
6
Отремонтировать провод или клемму разъема, если необходимо.
Закончен ли ремонт?
-
Перейти к операции 9
-
7
Заменить блок.
Замена закончена?
-
Перейти к операции 9
-
8
Заменить контроллер ЭСУД.
Замена закончена?
-
Перейти к операции 9
-
9
  1. Используя сканирующий прибор, очистить диагностические коды неисправностей.
  2. Запустить двигатель и дать ему поработать на холостом ходу при нормальной рабочей температуре.
  3. Совершить поездку для установки кодов неисправности, как это указано во вспомогательном тексте.
Сканирующий прибор определяет эту диагностику как прошедшую и успешную?
-
Перейти к операции 10
Перейти к операции 2
10
Проверьте, не установлены ли дополнительные диагностические коды неисправности.
Отображены ли диагностические коды неисправности, которые не были продиагностированы?
-
Перейти к соответствующей таблице диагностических кодов неисправности
Система в норме

J3B11F85
Показать иллюстрациюПеревод текста в иллюстрациях


Диагностический код неисправности p0661

Соленоид привода заслонок впускного коллектора переменной длины, низкое напряжение в цепи

Описание схемы

Электронная система управления двигателем управляет впускным коллектором переменной длины посредством электромагнитного клапана. В обычном положении электромагнитный клапан закрыт. Включая "массу", контроллер ЭСУД запитывает клапан.

Условия установки кода неисправности

Действия, выполняемые при установке кода неисправности

Условия очистки кода неисправности/индикации неисправности

Диагностическая информация

Периодическая неисправность может быть вызвана слабым контактом, перетертой изоляцией или обрывом проводки в изоляции.

dtc p0661 - Соленоид привода заслонок впускного коллектора переменной длины, низкое напряжение в цепи

ШагОперацияЗначенияДаНет
1
Провести проверку бортовой системы диагностики (eobd).
Проверка системы завершена?
-
Перейти к операции 2
Перейти
"Проверка бортовой системы диагностики"
2
  1. Повернуть ключ зажигания в положение блокировки.
  2. Отсоединить разъём электромагнитного клапана впускного коллектора.
  3. Замерить сопротивление клапана впускного коллектора.
Находится ли замеренное сопротивление в пределах указанного значения?
0 Ом
Перейти к операции 3
Перейти к операции 6
3
  1. Отсоединить разъём реле зажигания.
  2. Проверить провод между клеммой 2 разъема клапана впускного коллектора и клеммой 13 разъема двигателя на размыкание или короткое замыкание с "массой".
Проблема найдена?
-
Перейти к операции 4
Перейти к операции 5
4
Восстановить провод и клемму разъема.
Закончен ли ремонт?
-
Перейти к операции 8
-
5
  1. Повернуть ключ зажигания в положение блокировки.
  2. Отсоединить разъём контроллера электронной системы управления двигателем (ЭСУД).
  3. Проверить провод между клеммой 1 разъема клапана впускного коллектора и клеммой 37 разъема ЭСУД на размыкание или короткое замыкание с "массой".
Проблема найдена?
-
Перейти к операции 4
Перейти к операции 7
6
Заменить электромагнитный клапан впускного коллектора.
Замена закончена?
-
Перейти к операции 8
-
7
Заменить контроллер ЭСУД.
Замена закончена?
-
Перейти к операции 9
-
8
  1. Используя сканирующий прибор, очистить диагностические коды неисправностей.
  2. Запустите двигатель.
  3. Прогнать двигатель на холостых оборотах до достижения обычной рабочей температуры.
  4. Совершить поездку для установки кодов неисправности, как указано во вспомогательном тексте.
Сканирующий прибор определяет эту диагностику как прошедшую и успешную?
-
Перейти к операции 9
Перейти к операции 2
9
Проверьте, не установлены ли дополнительные диагностические коды неисправности.
Отображены ли диагностические коды неисправности, которые не были продиагностированы?
-
Перейти
соответствующему диагностическому коду неисправности
неисправности
Система в норме

J3B11F85
Показать иллюстрациюПеревод текста в иллюстрациях


Диагностический код неисправности p0662

Соленоид привода заслонок впускного коллектора переменной длины, высокое напряжение в цепи

Описание схемы

Электронная система управления двигателем управляет впускным коллектором переменной длины посредством электромагнитного клапана. В обычном положении электромагнитный клапан закрыт. Включая "массу", контроллер ЭСУД запитывает клапан.

Условия установки кода неисправности

Действия, выполняемые при установке кода неисправности

Условия очистки кода неисправности/индикации неисправности

Диагностическая информация

Периодическая неисправность может быть вызвана слабым контактом, перетертой изоляцией или обрывом проводки в изоляции.

dtc p0662 - Соленоид привода заслонок впускного коллектора переменной длины, высокое напряжение в цепи

ШагОперацияЗначенияДаНет
1
Провести проверку бортовой системы диагностики (eobd).
Проверка системы завершена?
-
Перейти к операции 2
Перейти
"Проверка бортовой системы диагностики"
2
  1. Повернуть ключ зажигания в положение блокировки.
  2. Отсоединить разъём электромагнитного клапана впускного коллектора.
  3. Замерить сопротивление клапана впускного коллектора.
Находится ли замеренное сопротивление в пределах указанного значения?
0 Ом
Перейти к операции 3
Перейти к операции 6
3
  1. Отсоединить разъём реле зажигания.
  2. Проверить провод между клеммой 2 разъема клапана впускного коллектора и клеммой 13 разъема двигателя на короткое замыкание с "массой".
Проблема найдена?
-
Перейти к операции 4
Перейти к операции 5
4
Восстановить провод и клемму разъема.
Закончен ли ремонт?
-
Перейти к операции 8
-
5
  1. Повернуть ключ зажигания в положение блокировки.
  2. Отсоединить разъём контроллера электронной системы управления двигателем (ЭСУД).
  3. Проверить провод между клеммой 1 разъема клапана впускного коллектора и клеммой 37 разъема ЭСУД на отсутствие короткого замыкания с аккумулятором.
Проблема найдена?
-
Перейти к операции 4
Перейти к операции 7
6
Заменить электромагнитный клапан впускного коллектора.
Замена закончена?
-
Перейти к операции 8
-
7
Заменить контроллер ЭСУД.
Замена закончена?
-
Перейти к операции 9
-
8
  1. Используя сканирующий прибор, очистить диагностические коды неисправностей.
  2. Запустите двигатель.
  3. Прогнать двигатель на холостых оборотах до достижения обычной рабочей температуры.
  4. Совершить поездку для установки кодов неисправности, как указано во вспомогательном тексте.
Сканирующий прибор определяет эту диагностику как прошедшую и успешную?
-
Перейти к операции 9
Перейти к операции 2
9
Проверьте, не установлены ли дополнительные диагностические коды неисправности.
Отображены ли диагностические коды неисправности, которые не были продиагностированы?
-
Перейти
соответствующему диагностическому коду неисправности
неисправности
Система в норме

Диагностический код неисправности p0700

Неисправность КПП, общая неисправность контроллера КПП (только АКПП)

Описание схемы

Этот диагностический код неисправности (DTC) указывает на установку кода DTC в контроллере КПП (ТСМ). Контроллер электронной системы управления двигателем (ЭСУД) получает информацию о коде DTC от контроллера КПП через цепь последовательной передачи данных. Контроллер ЭСУД включает контрольную лампу индикации, если контроллер КПП посылает через цепь последовательной передачи данных сообщение с запросом на включение этой контрольной лампы. Контроллер ЭСУД также сохраняет данные регистрации состояния/сбоев для кода DTC, касающегося передачи. Информация DTC для контроллера ЭСУД отображается только с помощью DTC Р0700, но данные регистрации состояния/сбоев указывают на установленный код DTC, касающийся передачи.

Условия появления кода dtc

Условия установки кода неисправности

Действия, выполняемые при установке кода неисправности

Условия очистки кода неисправности/индикации неисправности

Диагностическая информация

Неустойчивая неисправность может быть вызвана слабым контактом, перетертой изоляции или обрывом проводки под изоляцией.
Проверить отсутствие слабого контакта или поврежденного жгута контроллера ЭСУД/КПП. Проверить цепь канала передачи данных на отсутствие следующего:

dtc Р0700 - Неисправность КПП, общая неисправность контроллера КПП (только АКПП)

ШагОперацияЗначенияДаНет
1
Провести проверку системы диагностики.
Проверка проведена?
-
Перейти к операции 2
Перейти к пункту "Проверка диагностической системы".
2
  1. Подключить сканирующий прибор к колодке диагностики.
  2. Включить зажигание.
  3. При помощи сканирующего прибора выбрать диагностический код неисправности контроллера КПП.
Отображается ли код неисправности трансмиссии?
-
Перейти к операции 3
Перейти к операции 4
3
  1. Устранить неисправность коробки передач с главной передачей в сборе. Раздел по ремонту трансмиссии смотри в таблице с соответствующими кодами неисправности.
  2. Используя сканирующий прибор, обнулить коды неисправностей контроллера КПП.
Закончен ли ремонт?
-
Перейти к операции 4
-
4
  1. Используя сканирующий прибор, очистить диагностические коды неисправностей.
  2. Запустить двигатель и дать ему поработать на холостом ходу при нормальной рабочей температуре.
  3. Совершить поездку для установки кодов неисправности, как это указано во вспомогательном тексте.
Сканирующий прибор определяет эту диагностику как прошедшую и успешную?
-
Перейти к операции 5
Перейти к операции 2
5
Проверьте, не установлены ли дополнительные диагностические коды неисправности.
Отображены ли диагностические коды неисправности, которые не были продиагностированы?
-
Перейти к соответствующей таблице диагностических кодов неисправности
Система в норме

J3B11F67
Показать иллюстрациюПеревод текста в иллюстрациях


Диагностический код неисправности p1390

Неисправность цепи датчика неровной дороги (без АБС)

Описание схемы

Датчик неровной дороги используется для определения дорожной ситуации.
Определяя разность длительности вращения колес, вызываемой колдобинами или выбоинами, ЭСУД может определить, были ли изменения в скорости вращения коленчатого вала вызваны перебоем зажигания двигателя или же произошли по причине карданной передачи. Если датчик неровной дороги определяет состояние неровной дороги, то диагностика контроллера ЭСУД на перебой зажигания будет отключена.

Условия появления кода dtc

Условия установки кода неисправности

или
или

Действия, выполняемые при установке кода неисправности

Условия очистки кода неисправности/индикации неисправности

dtc p1390 - Неисправность цепи датчика неровной дороги (без АБС)

ШагОперацияЗначенияДаНет
1
Провести проверку системы диагностики.
Проверка системы завершена?
-
Перейти к операции 2
Перейти к пункту "Проверка диагностической системы".
2
  1. Повернуть ключ зажигания в положение блокировки.
  2. Подключить сканирующий прибор к колодке диагностики.
  3. Включить зажигание.
Сканирующий прибор определяет для этого кода dtc сбой?
-
Перейти к операции 5
Перейти к операции 3
3
Проверить надежность соединения между контроллером электронной системы управления двигателем (ЭСУД) и датчиком неровной дороги.
Проблема найдена?
-
Перейти к операции 4
Перейти к "Диагностическая информация"
4
При необходимости восстановить соединение.
Закончен ли ремонт?
-
Перейти к операции 8
-
5
  1. Повернуть ключ зажигания в положение блокировки.
  2. Отсоединить разъем датчика неровной дороги.
  3. Включить зажигание.
  4. Проверить сканирующим прибором значение датчика неровной дороги.
Находится значение датчика в пределах установленного значения?
0 В
Перейти к операции 6
Перейти к операции 9
6
  1. Повернуть ключ зажигания в положение блокировки.
  2. Отсоединить разъем контроллера ЭСУД и разъем датчика неровной дороги.
  3. Проверить на обрыв, замыкание на массу или замыкание на аккумулятор провод между разъемом контроллера ЭСУД и разъемом датчика неровной дороги.
Проблема найдена?
-
Перейти к операции 6
Перейти к операции 8
7
Отремонтируйте провод, если необходимо.
Закончен ли ремонт?
-
Перейти к операции 10
-
8
Заменить контроллер ЭСУД.
Замена закончена?
-
Перейти к операции 11
-
9
Заменить датчик неровной дороги.
Замена закончена?
-
Перейти к операции 10
-
10
  1. Используя сканирующий прибор, очистить диагностические коды неисправностей.
  2. Запустить двигатель и дать ему поработать на холостом ходу при нормальной рабочей температуре.
  3. Совершить поездку для установки кодов неисправности, как это указано во вспомогательном тексте.
Сканирующий прибор определяет эту диагностику как прошедшую и успешную?
-
Перейти к операции 11
Перейти к операции 2
12
Проверьте, не установлены ли дополнительные диагностические коды неисправности.
Отображены ли диагностические коды неисправности, которые не были продиагностированы?
-
Перейти к соответствующей таблице диагностических кодов неисправности
Система в норме

Диагностический код неисправности p1396

Датчик неровной дороги (с АБС), неверный сигнал

Описание схемы

Датчик вращения колеса используется для определения дорожной ситуации.
При вращении колеса, датчик вращения колеса генерирует переменное напряжение, которое возрастает по мере увеличения скорости вращения колеса. Электронный блок управления использует частоту сигнала для вычисления скорости вращения колеса. Датчик вращения колеса подключен к электронному блоку управления витой парой проводов. Скручивание уменьшает чувствительность к помехам, что может вызвать установку кода неисправности. Если датчик вращения колеса определяет состояние неровной дороги, то диагностика контроллера ЭСУД на перебой зажигания будет отключена.

Условия появления кода dtc

Условия установки кода неисправности

Действия, выполняемые при установке кода неисправности

Условия очистки кода неисправности/индикации неисправности

dtc p1396 - Датчик неровной дороги (с АБС), неверный сигнал

ШагОперацияЗначенияДаНет
1
Провести проверку системы диагностики.
Проверка проведена?
-
Перейти к операции 2
Перейти к пункту "Проверка диагностической системы".
2
Выполнить диагностическую проверку цепи в разделе 4F, Антиблокировочная тормозная система.
Проверка проведена?
-
Система в норме
См. "Диагностическая проверка цепи" в разделе 4f.


На предыдущую страницуНа следующую страницу
https://vnx.su/ 🛠 Руководства по ремонту и эксплуатации для автомобилей

Поиск по сайту

Остались вопросы или пожелания? Пишите на почту: support@vnx.su

Карта Сайта