К началу документа
Nubira-Lacetti
На предыдущую страницуНа следующую страницу
Главная страница GMDEЗагрузить нединамическое оглавлениеЗагрузить динамическое оглавлениеПомощь

Диагностический код неисправности p0420

Низкая эффективность работы нейтрализатора

Описание схемы

Для управления выбросом отработавших выхлопных газов углеводородов (НС), оксида углерода (СО), а также оксида азота (NOx) используется трехомпонентный каталитический нейтрализатор. Катализатор в нейтрализаторе ускоряет химическую реакцию окисления НС и СО в выхлопном газе, превращая их в безвредные пары воды и углекислого газа. Он также сокращает количество NOx, превращая его в азот. Каталитический нейтрализатор также может сохранять кислород.
Контроллер ЭСУД может контролировать данный процесс, используя датчик кислорода с электронагревателем (HO2S2), расположенный в выхлопном потоке за каталитическим нейтрализатором. Датчик HO2S2 выдает сигнал, который показывает количество кислородного катализатора, что в свою очередь указывает на возможность эффективно нейтрализовать выброс отработавших выхлопных газов. Контроллер ЭСУД контролирует работоспособность нейтрализатора, давая ему возможность сначала нагреться, выдерживая период стабилизации, когда двигатель работает на холостом ходу, и затем увеличивая или устраняя лишнее топливо, контролируя реакцию датчика HO2S2. При нормальной работе нейтрализатора отклик датчика HO2S2 на завышенное содержание топлива последовательно сравнивается с датчиком HО2S1. Если отклик датчика HO2S2 по уровню близок отклику датчика HO2S1, то количество кислородного катализатора или работоспособность нейтрализатора воспринимаются как недостаточные, и загорается контрольная лампа индикации неисправности (MIL).

Условия появления кода dtc

(1,4 двойной верх. распредвал)
(1,6 двойной верх. распредвал)

Условия установки кода неисправности

(0.8S)
(1.0S)

Действия, выполняемые при установке кода неисправности

Условия очистки кода неисправности/индикации неисправности

Диагностическая информация

Проверка нейтрализатора может прекратиться вследствие изменения нагрузки на двигатель. В процессе проверки нейтрализатора нагрузку двигателя не изменять (т.е. аккумулятор, охлаждающий вентилятор, двигатель нагревателя).
Периодическая неисправность может быть вызвана слабым контактом, перетертой изоляцией или обрывом проводки в изоляции.
Любая цепь, которая может быть причиной периодической неисправности, должна быть тщательно проверена на отсутствие следующего:

dtc p0420 Низкая эффективность работы нейтрализатора

ШагОперацияЗначенияДаНет
1
Провести проверку системы диагностики.
Проверка проведена?
-
Перейти к операции 2
Перейти к пункту "Проверка диагностической системы".
2
  1. Подключить сканирующий прибор к колодке диагностики.
  2. Включить зажигание.
Какие-либо диагностические коды неисправности компонентов установлены?
-
Перейти к соответствующей таблице диагностических кодов неисправности
Перейти к операции 3
3
Визуально/физически проверить следующее:
  • Систему выпуска на отсутствие утечки
  • Датчик кислорода с электронагревателем (ho2s)
Проблема найдена?
-
Перейти к операции 4
Перейти к операции 5
4
Отремонтировать систему выпуска как требуется
Закончен ли ремонт?
-
Перейти к операции 6
-
5
Заменить трехкомпонентный каталитический нейтрализатор.
Закончен ли ремонт?
-
Перейти к операции 6
-
6
  1. Используя сканирующий прибор, очистить диагностические коды неисправностей.
  2. Запустить двигатель и дать ему поработать на холостом ходу при нормальной рабочей температуре.
  3. Совершить поездку для установки кодов неисправности, как это указано во вспомогательном тексте.
Сканирующий прибор определяет эту диагностику как прошедшую и успешную?
-
Перейти к операции 7
Перейти к операции 2
7
Проверьте, не установлены ли дополнительные диагностические коды неисправности.
Отображены ли диагностические коды неисправности, которые не были продиагностированы?
-
Перейти к соответствующей таблице диагностических кодов неисправности
Система в норме

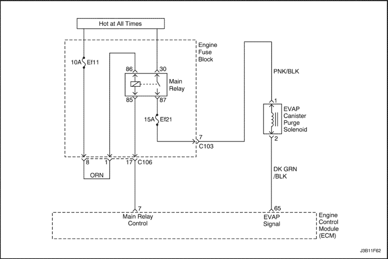
J3B11F62
Показать иллюстрациюПеревод текста в иллюстрациях


Диагностический код неисправности (dtc)

Р0444 Цепь клапана продувки адсорбера, отсутствует сигнал

Р0445 Неисправность цепи клапана продувки адсорбера

Описание схемы

Напряжение зажигания подается прямо к клапану продувки системы улавливания паров бензина (СУПБ). Блок управления регулирует работу клапана продувки СУПБ за счет заземления цепи управления через внутренний переключатель, называемый управляющим устройством. Главное назначение управляющего устройства - заземление управляемого компонента. Блок управления контролирует состояние управляющего устройства. При обнаружении блоком управления отклонения в напряжении для управляемого состояния управляющего устройства устанавливается диагностический код неисправности.

Условия появления кода dtc

Условия установки кода неисправности

(Р0444)
(Р0445)

Действия, выполняемые при установке кода неисправности

Условия очистки кода неисправности/индикации неисправности

Описание проверки

Нижеприведенный номер относится к номерам этапов из таблицы диагностики.
  1. На этом этапе проверяется наличие проблемы. Клапан продувки СУПБ подвергается широтно-импульсной модуляции (PWM). При подаче сигнала в клапан продувки на 50% должны прослушиваться щелчки. Щелчки должны прекратиться при подаче сигнала 0% клапану продувки СУПБ. Это интенсивность, с которой циклы клапана должны увеличиваться с повышением задаваемого состояния. Интенсивность должна снижаться при понижении задаваемого состояния. При необходимости повторить эти команды.
  2. На этом этапе проверяется постоянное обеспечение заземления для клапана продувки СУПБ.
  3. На этом этапе проверяется обеспечение контроллером ЭСУД заземления для клапана продувки СУПБ.

dtc p0444 Цепь клапана продувки адсорбера, отсутствует сигнал

dtc p0445 Неисправность цепи клапана продувки адсорбера

ШагОперацияЗначенияДаНет
1
Вы провели проверку диагностической системы?
-
Перейти к операции 2
Перейти к пункту "Проверка диагностической системы".
2
  1. Включить зажигание при заглушенном двигателе.
  2. Сканирующим прибором подать управляющий сигнал клапану продувки СУПБ на уровне 50%, затем 0%.
Прослушиваются или ощущаются щелчки клапана продувки СУПБ при подаче ему сигнала на уровне 50%.
-
Перейти к операции 3
Перейти к операции 4
3
  1. Изучить зарегистрированные данные о сбое для данного кода dtc.
  2. Выключить зажигание на 30 секунд.
  3. Запустите двигатель.
  4. Создать для автомобиля условия появления кода dtc. Можно также создать для автомобиля условия, которые наблюдались на основе зарегистрированных данных о нарушении работы.
Код dtc показал пропуск зажигания?
-
Перейти к операции 4
См. Непостоянные неисправности"
4
  1. Выключить зажигание.
  2. Отсоединить разъём жгута проводов клапана продувки СУПБ.
  3. Включить зажигание при заглушенном двигателе.
  4. Проверить цепь напряжения зажигания у разъема жгута проводов клапана продувки СУПБ контрольной лампой, присоединенной к надежному источнику заземления.
Контрольная лампа горит?
-
Перейти к операции 5
Перейти к операции 11
5
  1. Присоединить контрольную лампу между цепью управления и цепью напряжения зажигания разъема жгута проводов клапана продувки СУПБ .
  2. Сканирующим прибором подать управляющий сигнал клапану продувки СУПБ на уровне 0%.
Контрольная лампа загорелась?
-
Перейти к операции 8
Перейти к операции 6
6
Сканирующим прибором подать управляющий сигнал клапану продувки СУПБ на уровне 50%.
Контрольная лампа горит при подаче сигнала в клапан продувки СУПБ на уровне 50%?
-
Перейти к операции 9
Перейти к операции 7
7
Проверить цепь управления клапана продувки СУПБ на обрыв или замыкание на источник питания.
Неисправность обнаружена и устранена?
-
Перейти к операции 14
Перейти к операции 10
8
Проверить цепь управления клапана продувки СУПБ на замыкание на массу.
Неисправность обнаружена и устранена?
-
Перейти к операции 14
Перейти к операции 13
9
Проверить надежность соединений клапана продувки СУПБ.
Неисправность обнаружена и устранена?
-
Перейти к операции 14
Перейти к операции 12
10
Проверить надежность соединений контроллера ЭСУД.
Неисправность обнаружена и устранена?
-
Перейти к операции 14
Перейти к операции 13
11
Провести ремонт цепи напряжения зажигания клапана продувки СУПБ.
Ремонт завершен?
-
Перейти к операции 14
-
12
Заменить клапан продувки СУПБ.
Замена произведена?
-
Перейти к операции 14
-
13
Заменить контроллер ЭСУД.
Замена произведена?
-
Перейти к операции 14
-
14
  1. Сканирующим прибором сбросить коды dtc.
  2. Выключить зажигание на 30 секунд.
  3. Запустите двигатель.
  4. Создать для автомобиля условия появления кода dtc. Можно также создать для автомобиля условия, которые наблюдались на основе зарегистрированных данных о нарушении работы.
Код dtc показал пропуск зажигания?
-
Перейти к операции 2
Перейти к операции 15
15
Проверить, не установлены ли дополнительные диагностические коды неисправности.
На сканирующем приборе отображаются какие-либо диагностические коды неисправности, которые вы не продиагностировали?
-
Перейти к соответствующей таблице диагностических кодов неисправности
Система в норме

J6B11F34
Показать иллюстрациюПеревод текста в иллюстрациях


Диагностический код неисправности p0462

Датчик уровня топлива, низкое напряжение

Описание схемы

Датчик уровня топлива изменяет сопротивление на основе уровня топлива. У датчика уровня топлива имеется сигнальная цепь и цепь заземления. Контроллер электронной системы управления двигателем (ЭСУД) подает напряжение 5 В сигнальной цепи к датчику. Контроллер ЭСУД контролирует изменения в таком напряжении, вызываемые изменениями в сопротивлении датчика, для определения уровня топлива.
Если топливный бак полон, сопротивление датчика низкое, а напряжение сигнала контроллера ЭСУД высокое. Если топливный бак пуст, сопротивление датчика высокое, а напряжение сигнала низкое. Контроллер ЭСУД использует входные сигналы от датчика уровня топлива для расчета общей доли топлива, остающегося в топливном баке. Контроллер ЭСУД использует информацию об уровне топлива для диагностики выделения паров топлива (СУПБ) и пропусков зажигания. Информация об уровне топлива передается в блок приборного щитка (IPC).
Если контроллер ЭСУД обнаружит снижение напряжения сигнала ниже рабочего диапазона датчика, устанавливается этот диагностический код неисправности.

Условия появления кода dtc

Условия установки кода неисправности

Действия, выполняемые при установке кода неисправности

Условия очистки кода неисправности/индикации неисправности

Диагностическая информация

Использовать данные регистрации о сбоях для определения места неустойчивого нарушения. Если невозможно зарегистрировать диагностический код неисправности, то информация, содержащаяся в данных регистрации неисправностей, может помочь в установлении пройденных миль с момента установки диагностического кода неисправности. Счетчик сбоев и счетчик удачных циклов также может помочь в установлении количества циклов зажигания, которые отмечены системой диагностики как удачные и/или неудачные. Совершить поездку в условиях записанных состояний (число оборотов, нагрузка на двигатель, температура и проч.). При этом можно выделить тот диагностический код неисправности.

Описание проверки

Число, приведенное ниже, относится к номеру этапа из диагностической таблицы.
  1. На этом этапе проверяется наличие нарушения.

dtc p0462 Датчик уровня топлива, низкое напряжение

ШагОперацияЗначенияДаНет
1
Вы провели проверку диагностической системы?
-
Перейти к операции 2
Перейти к пункту "Проверка диагностической системы".
2
  1. Включить зажигание при заглушенном двигателе.
  2. Проверить сканирующим прибором параметр напряжения датчика уровня топлива.
Напряжение выше указанного?
4,25 В
Перейти к операции 4
Перейти к операции 3
3
  1. Изучить зарегистрированные данные о сбое для данного кода dtc.
  2. Выключить зажигание на 30 секунд.
  3. Запустите двигатель.
  4. Создать для автомобиля условия появления кода dtc. Можно также создать для автомобиля условия, которые наблюдались на основе зарегистрированных данных о нарушении работы.
Код dtc показал пропуск зажигания?
-
Перейти к операции 4
Перейти к "Диагностическая информация"
4
  1. Выключить зажигание.
  2. Отсоединить разъем датчика уровня топлива.
  3. Включить зажигание при заглушенном двигателе.
  4. Проверить сканирующим прибором параметр напряжения датчика уровня топлива.
Напряжение меньше указанного значения?
4,25 В
Перейти к операции 6
Перейти к операции 5
5
Проверить сигнальную цепь датчика уровня топлива на обрыв или замыкание на массу.
Неисправность обнаружена и устранена?
-
Перейти к операции 10
Перейти к операции 7
6
Проверить на замыкание клемм и надежность соединений датчика уровня топлива.
Неисправность обнаружена и устранена?
-
Перейти к операции 10
Перейти к операции 8
7
Проверить, нет ли замыкания на клеммах или ненадежного соединения у контроллера электронной системы управления двигателем (ЭСУД).
Неисправность обнаружена и устранена?
-
Перейти к операции 10
Перейти к операции 9
8
Снять блок датчика топлива
Замена произведена?
-
Перейти к операции 10
-
9
Заменить блок управления.
Замена произведена?
-
Перейти к операции 10
-
10
  1. Сканирующим прибором сбросить коды dtc.
  2. Выключить зажигание на 30 секунд.
  3. Запустите двигатель.
  4. Создать для автомобиля условия появления кода dtc. Можно также создать для автомобиля условия, которые наблюдались на основе зарегистрированных данных о нарушении работы.
Код dtc показал пропуск зажигания?
-
Перейти к операции 2
Перейти к операции 11
11
Проверить, не установлены ли дополнительные диагностические коды неисправности.
На сканирующем приборе отображаются какие-либо диагностические коды неисправности, которые вы не продиагностировали?
-
Перейти к соответствующей таблице диагностических кодов неисправности
Система в норме

J6B11F34
Показать иллюстрациюПеревод текста в иллюстрациях


Диагностический код неисправности p0463

Датчик уровня топлива, высокое напряжение

Описание схемы

Датчик уровня топлива изменяет сопротивление на основе уровня топлива. У датчика уровня топлива имеется сигнальная цепь и цепь заземления. Контроллер электронной системы управления двигателем (ЭСУД) подает напряжение 5 В сигнальной цепи к датчику. Контроллер ЭСУД контролирует изменения в таком напряжении, вызываемые изменениями в сопротивлении датчика, для определения уровня топлива.
Если топливный бак полон, сопротивление датчика низкое, а напряжение сигнала контроллера ЭСУД высокое. Если топливный бак пуст, сопротивление датчика высокое, а напряжение сигнала низкое. Контроллер ЭСУД использует входные сигналы от датчика уровня топлива для расчета общей доли топлива, остающегося в топливном баке. Контроллер ЭСУД использует информацию об уровне топлива для диагностики выделения паров топлива (СУПБ) и пропусков зажигания. Информация об уровне топлива передается в блок приборного щитка (IPC).
Если контроллер ЭСУД обнаружит увеличение напряжения сигнала выше рабочего диапазона датчика, устанавливается этот диагностический код неисправности.

Условия появления кода dtc

Условия установки кода неисправности

Действия, выполняемые при установке кода неисправности

Условия очистки кода неисправности/индикации неисправности

Диагностическая информация

Использовать данные регистрации о сбоях для определения места неустойчивого нарушения. Если невозможно зарегистрировать диагностический код неисправности, то информация, содержащаяся в данных регистрации неисправностей, может помочь в установлении пройденных миль с момента установки диагностического кода неисправности. Счетчик сбоев и счетчик удачных циклов также может помочь в установлении количества циклов зажигания, которые отмечены системой диагностики как удачные и/или неудачные. Совершить поездку в условиях записанных состояний (число оборотов, нагрузка, температура и проч.). При этом можно выделить тот диагностический код неисправности.

Описание проверки

Число, приведенное ниже, относится к номеру этапа из диагностической таблицы.
  1. На этом этапе проверяется наличие нарушения.

dtc p0463 Датчик уровня топлива, высокое напряжение

ШагОперацияЗначенияДаНет
1
Вы провели проверку диагностической системы?
-
Перейти к операции 2
Перейти к пункту "Проверка диагностической системы".
2
  1. Включить зажигание при заглушенном двигателе.
  2. Проверить сканирующим прибором параметр напряжения датчика уровня топлива.
Параметр напряжения меньше указанного значения?
0,25 В
Перейти к операции 4
Перейти к операции 3
3
  1. Изучить зарегистрированные данные о сбое для данного кода dtc.
  2. Выключить зажигание на 30 секунд.
  3. Запустите двигатель.
  4. Создать для автомобиля условия появления кода dtc. Можно также создать для автомобиля условия, которые наблюдались на основе зарегистрированных данных о нарушении работы.
Код dtc показал пропуск зажигания?
-
Перейти к операции 4
Перейти к "Диагностическая информация"
4
  1. Отсоединить датчик уровня топлива через панель доступа под задним сиденьем.
  2. Соединить 3-амперной проволочной перемычкой с предохранителем сигнальную цепь датчика уровня топлива и контрольную цепь низкого уровня сигнала приемной клеммы датчика уровня топлива.
  3. Включить зажигание при заглушенном двигателе.
  4. Проверить сканирующим прибором параметр напряжения датчика уровня топлива.
Напряжение выше указанного?
0,25 В
Перейти к операции 8
Перейти к операции 5
5
Соединить сигнальную цепь датчика уровня топлива с источником заземления, о котором известно, что он надежен.
Напряжение выше указанного?
0,25 В
Перейти к операции 7
Перейти к операции 6
6
Проверить сигнальную цепь датчика уровня топлива на обрыв, высокое сопротивление или замыкание на источник питания.
Неисправность обнаружена и устранена?
-
Перейти к операции 12
Перейти к операции 8
7
Проверить контрольную цепь низкого уровня сигнала датчика уровня топлива на обрыв или высокое сопротивление.
Неисправность обнаружена и устранена?
-
Перейти к операции 12
Перейти к операции 9
8
Проверить на замыкание клемм и надежность соединений датчика уровня топлива.
Неисправность обнаружена и устранена?
-
Перейти к операции 12
Перейти к операции 10
9
Проверить, нет ли замыкания на клеммах или ненадежного соединения у контроллера электронной системы управления двигателем (ЭСУД).
Неисправность обнаружена и устранена?
-
Перейти к операции 12
Перейти к операции 11
10
Снять блок датчика топлива
Замена произведена?
-
Перейти к операции 12
-
11
Заменить контроллер ЭСУД.
Замена произведена?
-
Перейти к операции 12
-
12
  1. Сканирующим прибором сбросить коды dtc.
  2. Выключить зажигание на 30 секунд.
  3. Запустите двигатель.
  4. Создать для автомобиля условия появления кода dtc. Можно также создать для автомобиля условия, которые наблюдались на основе зарегистрированных данных о нарушении работы.
Код dtc показал пропуск зажигания?
-
Перейти к операции 2
Перейти к операции 13
13
Проверьте, не установлены ли дополнительные диагностические коды неисправности.
Если ли коды dtc, которые еще не были продиагностированы?
-
Перейти к соответствующей таблице диагностических кодов неисправности
Система в норме

J3B11F14
Показать иллюстрациюПеревод текста в иллюстрациях


Диагностический код неисправности (dtc)

Р0480 - Неисправность цепи реле низких оборотов вентилятора системы охлаждения

p0481 - Неисправность цепи реле вентилятора системы охлаждения, работающего на высоких оборотах

Описание схемы

Напряжение зажигания подается напрямую к катушке реле вентилятора системы охлаждения. ЭСУД управляет катушкой, заземляя цепь управления посредством внутреннего переключателя, т.н. драйвера. Основной функцией драйвера является подача "массы" на управляемый компонент. У каждого драйвера имеется линия сброса, контролируемая ЭСУД. Когда ЭСУД дает команду на включение компонента, то напряжение цепи управления должно быть низким (около 0В). Когда ЭСУД дает команду на выключение компонента, то потенциал напряжения цепи должен быть высоким (приблизительно равен напряжению аккумулятора). Если цепь обнаружения неисправности определяет напряжение отличное от ожидаемого, состояние линии неисправности изменится и приведет к установке диагностического кода неисправности.
Реле используется для управления потоком тока высокого напряжения к приводам вентилятора системы охлаждения. Это позволяет драйверу ЭСУД работать только с током относительно низкого напряжения, используемым реле.

Условия появления кода dtc

Условия установки кода неисправности

Действия, выполняемые при установке кода неисправности

Условия очистки кода неисправности/индикации неисправности

Диагностическая информация

Использование буфера записи состояний и/или протоколов неисправностей может помочь при определении повторяющейся неисправности. Если код неисправности не может быть продублирован, то информация, включенная в буфер записей состояния и/или протоколы неисправностей может быть полезна при определении расстояния после установки кода неисправности. Счетчик числа отказов и счетчик числа прогонов могут также использоваться для определения числа циклов запуска, в течение которых диагностика показывала значимые состояния буфера записи состояний (мин-1, скорость автомобиля. температура и т.д.). Это поможет установить время отказа кода неисправности.

dtc p0480 Неисправность цепи реле вентилятора системы охлаждения, работающего на низких оборотах

dtc p0481 Неисправность цепи реле вентилятора системы охлаждения, работающего на высоких оборотах

ШагОперацияЗначенияДаНет
1
Провести проверку системы диагностики.
Проверка системы завершена?
-
Перейти к операции 2
Перейти к пункту "Проверка диагностической системы".
2
  1. Включить зажигание, двигатель не запускать.
  2. Установить диагностический прибор.
  3. Дать команду на включение или выключение реле.
Включается или выключается ли реле по команде?
-
Перейти к операции 3
Перейти к операции 5
3
  1. Повернуть ключ зажигания в положение блокировки.
  2. Отсоединить разъём контроллера электронной системы управления двигателем (ЭСУД).
  3. Проволочной перемычкой с предохранителем соединить клемму реле 86 и 30.
  4. Цифровым вольтметром (dvm) измерить ток в цепи управления реле, поступающий на массу за 2 минуты.
Сила тока меньше указанного значения?
0,75 А
Перейти к "Диагностическая информация"
Перейти к операции 4
4
  1. Повернуть ключ зажигания в положение блокировки.
  2. Отсоединить реле
  3. Цифровым вольтметром измерить сопротивление на участке от цепи управления реле в разъеме жгута проводов контроллера ЭСУД до массы.
Показывает ли вольтметр неточное сопротивление?
-
Перейти к операции 12
Перейти к операции 10
5
  1. Повернуть ключ зажигания в положение блокировки.
  2. Отсоединить реле
  3. Подключить контрольную лампу между клеммами 86 и 85 катушки реле в разъеме жгута реле.
  4. Включить зажигание.
  5. Используя сканирующий прибор, дать команду на включение и выключение реле.
Включается или выключается ли контрольная лампа по каждой команде?
-
Перейти к операции 8
Перейти к операции 6
6
  1. При помощи контрольной лампы, подключенной к "массе", проверить цепь питания зажигания в разъеме жгута реле.
  2. Включить зажигание.
Контрольная лампа горит?
-
Перейти к операции 7
Перейти к операции 11
7
  1. Повернуть ключ зажигания в положение блокировки.
  2. Заново подсоединить реле
  3. Отсоединить разъём контроллера ЭСУД, содержащий цепь управления реле..
  4. Проволочной перемычкой с предохранителем соединить клемму реле 86 и 30.
  5. При помощи проволочной перемычки, подключенной к массе, проверить цепь управления реле в разъеме жгута реле.
Работает ли реле?
-
Перейти к операции 9
Перейти к операции 10
8
Проверить соединения на реле.
Найдена ли и устранена ли неисправность?
-
Перейти к операции 14
Перейти к операции 12
9
Проверить соединения на контроллере ЭСУД.
Найдена ли и устранена ли неисправность?
-
Перейти к операции 11
Перейти к операции 13
10
Отремонтировать неисправную цепь управления реле.
Закончен ли ремонт?
-
Перейти к операции 14
-
11
Отремонтировать неисправную цепь питания зажигания.
Закончен ли ремонт?
-
Перейти к операции 14
-
12
Заменить реле.
Замена закончена?
-
Перейти к операции 14
-
13
Заменить контроллер ЭСУД.
Замена закончена?
-
Перейти к операции 14
-
14
  1. Используя сканирующий прибор, очистить диагностические коды неисправностей.
  2. Запустить двигатель и дать ему поработать на холостом ходу при нормальной рабочей температуре.
  3. Совершить поездку для установки кодов неисправности, как это указано во вспомогательном тексте.
Сканирующий прибор определяет эту диагностику как прошедшую и успешную?
-
Перейти к операции 15
Перейти к операции 2
15
Проверьте, не установлены ли дополнительные диагностические коды неисправности.
Отображены ли диагностические коды неисправности, которые не были продиагностированы?
-
Перейти к соответствующей таблице диагностических кодов неисправности
Система в норме

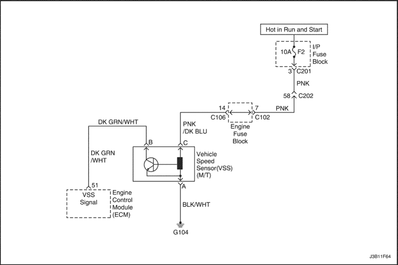
J3B11F64
Показать иллюстрациюПеревод текста в иллюстрациях


Диагностический код неисправности p0501

Отсутствует сигнал скорости автомобиля (только с МКПП)

Описание схемы

Информация о скорости автомобиля поставляется в ЭСУД датчиком скорости автомобиля (VSS). Датчик VSS представляет собой электромагнитный генератор постоянного типа, который устанавливается в КПП и выдает импульсное напряжение, если скорость автомобиля превышает 3 мили/ч (5 км/ч). Уровень напряжения переменного тока и количество импульсов увеличивается с ростом скорости автомобиля. ЭСУД преобразует импульсное напряжение в мили/ч (км/ч) и выдает нужный сигнал на приборную панель для спидометра/счетчика пройденного пути, а также для работы блока системы оптимального регулирования скорости и многофункциональной системы сигнализации. Диагностический код неисправности определит, приемлема ли скорость автомобиля согласно нагрузке и числу оборотов двигателя.

Условия появления кода dtc

Условия установки кода неисправности

Действия, выполняемые при установке кода неисправности

Условия очистки кода неисправности/индикации неисправности

Диагностическая информация

Неустойчивая неисправность может быть вызвана слабым контактом, перетертой изоляции или обрывом проводки под изоляцией.
Сигнальная цепь датчика скорости должна быть тщательно проверена на отсутствие следующего:
Обеспечить, чтобы датчик скорости был установлен с правильным моментом в картере КПП.
См. "Периодические неисправности" в данном разделе.

dtc p0501 Отсутствует сигнал скорости автомобиля (только с МКПП)

ШагОперацияЗначенияДаНет
1
Провести проверку системы диагностики.
Проверка системы завершена?
-
Перейти к операции 2
Перейти к пункту "Проверка диагностической системы".
2

Примечание: Гонка автомобиля при включенной передаче с полностью провисающими колесами ведет в повреждению полуосей.

  1. Включить зажигание, двигатель не запускать.
  2. Установить диагностический прибор.
  3. Поднять ведущие колеса.
  4. Подпереть нижние рычаги управления таким образом, чтобы полуоси находились в горизонтальном (прямом) положении.
  5. Дать двигателю поработать на холостом ходу при включенном сцеплении.
Скорость автомобиля на инструменте сканирования выше указанного значения?
0 миль/ч
Перейти к операции 3
Перейти к операции 4
3
  1. Включить зажигание, двигатель не запускать.
  2. Просмотреть данные записи состояний и записать параметры.
  3. Совершить поездку в условиях записанных состояний и условиях установки кода неисправности.
Скорость автомобиля на сканирующем приборе выше указанного значения?
0 миль/ч
Перейти к операции 12
Перейти к операции 4
4
  1. Выключить зажигание.
  2. Отсоединить разъём контроллера электронной системы управления двигателем (ЭСУД).
  3. При помощи цифрового вольтметра, подключенного к массе, замерить напряжение в сигнальной цепи датчика скорости (vss) на клемме В, вращая колеса.
Напряжение выше или равно указанному значению?
0,5 В
Перейти к операции 12
Перейти к операции 5
5
Замерить сопротивление в сигнальной цепи датчика скорости, вращая колеса.
Сопротивление выше указанного значения?
1950Ом
Перейти к операции 6
Перейти к операции 7
6
Проверить сигнальную цепь датчика скорости на отсутствие разрыва и устранить неисправность при необходимости.
Закончен ли ремонт?
-
Перейти к операции 12
Перейти к операции 9
7
Находится ли напряжение в пределах или выше указанного значения?
1300-1950Ом
Перейти к операции 8
Перейти к операции 9
8
Проверить сигнальную цепь датчика скорости на отсутствие короткого замыкания с "массой" или между собой и устранить неисправность при необходимости.
Ремонт необходим?
-
Перейти к операции 12
Перейти к операции 12
9
  1. Снять датчик скорости
  2. Замерить сопротивление между клеммами А и С.
Находится ли сопротивление в пределах установленного значения?
1300-1950Ом
Перейти к операции 11
Перейти к операции 10
10
Заменить датчик скорости.
Работа закончена?
-
Перейти к операции 12
-
11
Заменить контроллер ЭСУД.
Работа закончена?
-
Перейти к операции 12
-
12
  1. Используя сканирующий прибор, очистить диагностические коды неисправностей.
  2. Запустить двигатель и дать ему поработать на холостом ходу при нормальной рабочей температуре.
  3. Совершить поездку для установки кодов неисправности, как это указано во вспомогательном тексте.
Сканирующий прибор определяет эту диагностику как прошедшую и успешную?
-
Перейти к операции 13
Перейти к операции 2
13
Проверьте, не установлены ли дополнительные диагностические коды неисправности.
Отображены ли диагностические коды неисправности, которые не были продиагностированы?
-
Перейти к соответствующей таблице диагностических кодов неисправности
Система в норме

J6B11F30
Показать иллюстрациюПеревод текста в иллюстрациях


Диагностический код неисправности p0510

Неисправность цепи переключателя положения дроссельной заслонки

Описание схемы

Привод регулятора холостого хода главной дроссельной заслонки предназначен для управления частотой вращения на холостом ходу при помощи корпуса дроссельной заслонки. Дроссельная заслонка имеет электропривод для малого угла открытия (0°,18°). Характеристики потока воздуха для малого и большого угла открытия различаются. Градиент функции массового расхода воздуха датчика положения дроссельной заслонки меньше на малых углах, это обеспечивает более высокую точность при управлении холостым ходом. За пределами холостого хода дроссельная заслонка приводится в действие обычным тросом Боудена.
Переключатель показывает дроссельную заслонку в положении холостого хода при замкнутом контакте. Переключатель закреплен на электроприводе переменного тока и дроссельная заслонка замыкает контакт в зависимости от действительного положения привода.

Условия появления кода dtc

(Выключатель дроссельной заслонки в разомкнутом положении)
(Выключатель дроссельной заслонки в замкнутом положении)

Условия установки кода неисправности

(Выключатель дроссельной заслонки в разомкнутом положении)
(Выключатель дроссельной заслонки в замкнутом положении)

Действия, выполняемые при установке кода неисправности

Условия очистки кода неисправности/индикации неисправности

Диагностическая информация

Неустойчивая неисправность может быть вызвана слабым контактом, перетертой изоляции или обрывом проводки под изоляцией.
Сигнальная цепь датчика скорости должна быть тщательно проверена на отсутствие следующего:
Обеспечить, чтобы датчик скорости был установлен с правильным моментом в картере КПП.
См. "Периодические неисправности" в данном разделе.

dtc p0510 Неисправность цепи переключателя положения дроссельной заслонки

ШагОперацияЗначенияДаНет
1
Провести проверку системы диагностики.
Проверка системы завершена?
-
Перейти к операции 2
Перейти к пункту "Проверка диагностической системы".
2
  1. Повернуть ключ зажигания в положение блокировки.
  2. Отсоединить разъём привода регулятора холостого хода главной дроссельной заслонки.
  3. Отсоединить разъём контроллера ЭСУД.
  4. Проверить провод между клеммой 4 разъема привода регулятора холостого хода главной дроссельной заслонки и клеммой 43 разъема контроллера ЭСУД на отсутствие короткого замыкания и обрыв.
Проблема найдена?
-
Перейти к операции 4
Перейти к операции 3
3
Проверить провод между клеммой 4 разъема привода регулятора холостого хода главной дроссельной заслонки и клеммой 43 разъема контроллера ЭСУД на отсутствие высокого напряжения и обрыв.
Проблема найдена?
-
Перейти к операции 4
Перейти к операции 5
4
Отремонтировать провод или клемму разъема, если необходимо.
Ремонт завершен?
-
Перейти к операции 7
-
5
Заменить mtia.
Замена произведена?
-
Перейти к операции 7
-
6
Заменить контроллер ЭСУД.
Замена произведена?
-
Перейти к операции 8
-
7
  1. Используя сканирующий прибор, очистить диагностические коды неисправностей.
  2. Запустить двигатель и дать ему поработать на холостом ходу при нормальной рабочей температуре.
  3. Совершить поездку для установки кодов неисправности, как это указано во вспомогательном тексте.
Сканирующий прибор определяет эту диагностику как прошедшую и успешную?
-
Перейти к операции 8
Перейти к операции 2
8
Проверьте, не установлены ли дополнительные диагностические коды неисправности.
Отображены ли диагностические коды неисправности, которые не были продиагностированы?
-
Перейти к соответствующей таблице диагностических кодов неисправности
Система в норме


На предыдущую страницуНа следующую страницу
https://vnx.su/ 🛠 Руководства по ремонту и эксплуатации для автомобилей

Поиск по сайту

Остались вопросы или пожелания? Пишите на почту: support@vnx.su

Карта Сайта