Cruze
   
GMDE Start Page Load static TOC Load dynamic TOC Help?
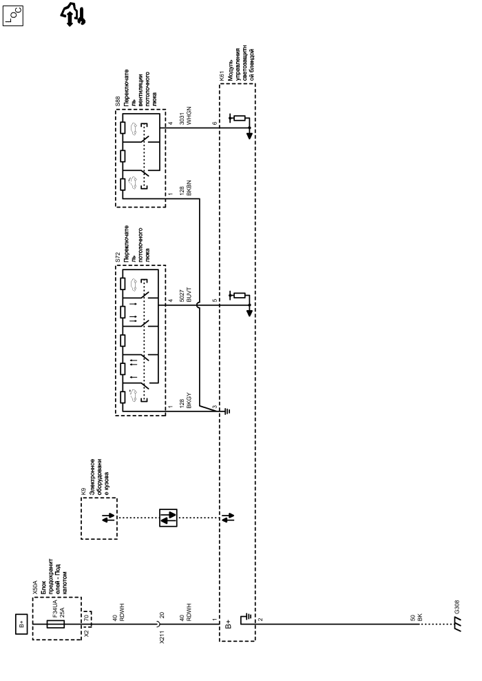
Потолочный люк


            |                         |            
2203189RU.png


Display graphic

Display graphic

Компоненты
f34uaПредохранительs72Переключатель потолочного люка
k9Электронное оборудование кузоваs88Переключатель вентиляции потолочного люка
k61Модуль управления светозащитной блендойx50aБлок предохранителей - Под капотом
Разъемы
x50a (x2)Блок предохранителей - Под капотом x2x211Жгут проводов кузова и жгут проводов крыши
Точки соединения с массой
g308Передняя стойка, правая
Сокращения
b+Вывод b+can-symШина can
Цветовые коды
bkЧерныйbuvtСиний-Фиолетовый
bkbnЧерный-КоричневыйrdwhКрасный-Белый
bkgyЧерный-СерыйwhgnБелый-Зеленый
F34UA Предохранитель

Электрическая схема Дерево Предохранители F1UA, F2UA, F6UA, F26UA, F31UA, F33UA, F34UA, F64UA и F67UA
Электрическая схема Питание Шина B+ UEC (5 из 6)
Вывод B+
70
X2 Блок предохранителей - Под капотом X2

Внешний вид разъема и ремонт
Положительное напряжение аккумуляторной батареи
RDWH Красный-Белый
1
2
1
4
Слабый опорный сигнал переключателя потолочного люка
BKGY Черный-Серый
Данные переключателя потолочного люка (1)
BUVT Синий-Фиолетовый
3
5
BKBN Черный-Коричневый
1
Сигнал переключателя вентиляции потолочного люка
WHGN Белый-Зеленый
4
6
X211 Жгут проводов кузова и жгут проводов крыши

Расположение деталей (узлов) Трехмерная схема жгутов
Внешний вид разъема и ремонт Вилка
Внешний вид разъема и ремонт Гнездо
20
RDWH Красный-Белый
G308 Передняя стойка, правая

Расположение деталей (узлов) Трехмерная схема жгутов
Внешний вид разъема и ремонт
Электрическая схема G308
Масса
BK Черный
Слабый опорный сигнал
B+ (положительное напряжение аккумуляторной батареи)
K61 Модуль управления светозащитной блендой

Расположение деталей (узлов) Трехмерная схема жгутов
Внешний вид разъема и ремонт
X50A Блок предохранителей - Под капотом

Расположение деталей (узлов) Трехмерная схема жгутов
Сигнал
Сигнал
Шина CAN
Последовательные данные
K9 Электронное оборудование кузова

Расположение деталей (узлов) Трехмерная схема жгутов
Последовательные данные
S72 Переключатель потолочного люка

Расположение деталей (узлов) Трехмерная схема жгутов
S88 Переключатель вентиляции потолочного люка

Расположение деталей (узлов) Трехмерная схема жгутов
Внешний вид разъема и ремонт
Слабый опорный сигнал
Справочные данные по контроллерам

Справочные данные по контроллерам
Перечень основных электрических компонентов

Перечень основных электрических компонентов
   


https://vnx.su/ 🛠 Руководства по ремонту и эксплуатации для автомобилей

Поиск по сайту

Остались вопросы или пожелания? Пишите на почту: support@vnx.su

Карта Сайта