Cruze
   
GMDE Start Page Load static TOC Load dynamic TOC Help?
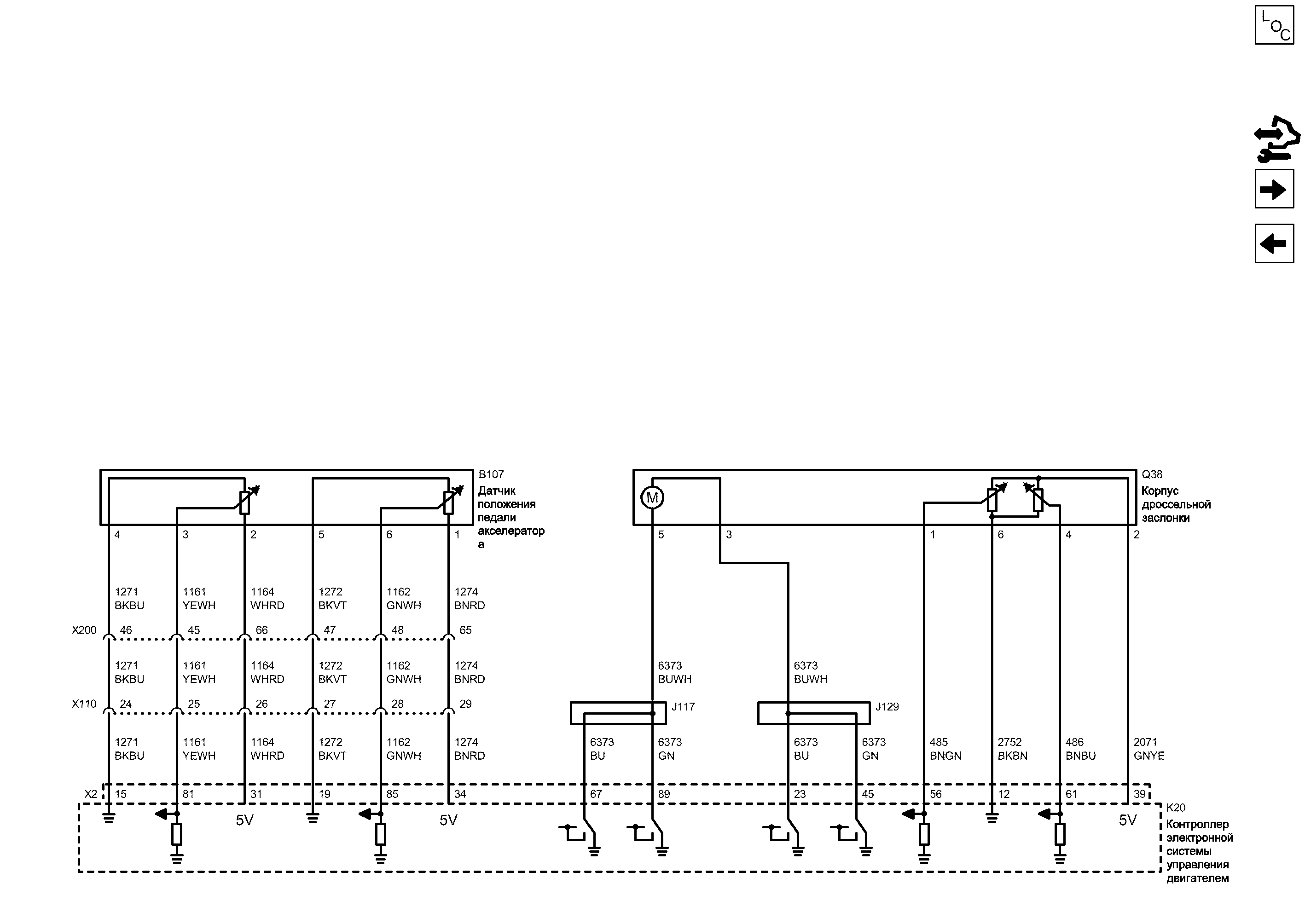
Датчики данных двигателя - средства управления дроссельной заслонкой


            |                         |            
2202907RU.png


Display graphic

Display graphic

Компоненты
b107Датчик положения педали акселератораq38Корпус дроссельной заслонки
k20Контроллер электронной системы управления двигателем
Разъемы
j117Жгут проводов двигателяx110Жгут проводов кузова и жгут проводов двигателя
j129Жгут проводов двигателяx200Жгут проводов кузова и жгут проводов панели приборов
k20 (x2)Контроллер электронной системы управления двигателем x2
Цветовые коды
bkbnЧерный-КоричневыйbuwhСиний-Белый
bkbuЧерный-СинийgnЗеленый
bkvtЧерный-ФиолетовыйgnwhЗеленый-Белый
bnbuКоричневый-СинийgnyeЗеленый-Желтый
bngnКоричневый-ЗеленыйwhrdБелый-Красный
bnrdКоричневый-КрасныйyewhЖелтый-Белый
buСиний
56
89
23
61
12
39
1
5
3
4
6
2
Сигнал исполнительного элемента электронного управления дроссельной заслонкой
GN Зеленый
Сигнал датчика проникновения - окно правой передней двери
GNYE Зеленый-Желтый
Сигнал датчика положения дроссельной заслонки (2)
BNBU Коричневый-Синий
Слабый опорный сигнал датчика положения дроссельной заслонки
BKBN Черный-Коричневый
Сигнал датчика положения дроссельной заслонки (1)
BNGN Коричневый-Зеленый
BU Синий
67
45
Сигнал исполнительного элемента электронного управления дроссельной заслонкой
BU Синий
GN Зеленый
J129 Жгут проводов двигателя
J117 Жгут проводов двигателя
BUWH Синий-Белый
BUWH Синий-Белый
Q38 Корпус дроссельной заслонки

Расположение деталей (узлов) Трехмерная схема жгутов ДВИГАТЕЛЬ БЕНЗИНОВЫЙ, 4 ЦИЛ., 1.8 Л, MFI, 103 КВТ, DOHC ДВИГАТЕЛЬ БЕНЗИНОВЫЙ, 4 ЦИЛ., 1.6 Л, MFI, DOHC, PT-JV, РЕГУЛИРУЕМЫЕ ФАЗЫ РАСПРЕДВАЛОВ AFT, ДЕАКТИВИЗАЦИЯ ПОРТА ГАЗОВЫЙ ДВИГАТЕЛЬ, 4 ЦИЛ., 1.6 Л, MFI, DOHC, PT-JV, РАСПРЕДВАЛ С ИЗМЕНЯЕМЫМ ФАЗИРОВАНИЕМ, 82 кВт
Внешний вид разъема и ремонт ДВИГАТЕЛЬ БЕНЗИНОВЫЙ, 4 ЦИЛ., 1.6 Л, MFI, DOHC, PT-JV, РЕГУЛИРУЕМЫЕ ФАЗЫ РАСПРЕДВАЛОВ AFT, ДЕАКТИВИЗАЦИЯ ПОРТА, ИЛИ ДВИГАТЕЛЬ БЕНЗИНОВЫЙ, 4 ЦИЛ., 1.6 Л, MFI, DOHC, PT-JV, РЕГУЛИРУЕМЫЕ ФАЗЫ РАСПРЕДВАЛОВ AFT, 82 КВТ, ИЛИ ДВИГАТЕЛЬ БЕНЗИНОВЫЙ, 4 ЦИЛ., 1.8 Л,
K20 Контроллер электронной системы управления двигателем

Расположение деталей (узлов) Трехмерная схема жгутов ДВИГАТЕЛЬ БЕНЗИНОВЫЙ, 4 ЦИЛ., 1.8 Л, MFI, 103 КВТ, DOHC ДВИГАТЕЛЬ БЕНЗИНОВЫЙ, 4 ЦИЛ., 1.6 Л, MFI, DOHC, PT-JV, РЕГУЛИРУЕМЫЕ ФАЗЫ РАСПРЕДВАЛОВ AFT, ДЕАКТИВИЗАЦИЯ ПОРТА ГАЗОВЫЙ ДВИГАТЕЛЬ, 4 ЦИЛ., 1.6 Л, MFI, DOHC, PT-JV, РАСПРЕДВАЛ С ИЗМЕНЯЕМЫМ ФАЗИРОВАНИЕМ, 82 кВт
Имеется только одно место для компонента
Сигнал
Слабый опорный сигнал
Опорный сигнал 5 вольт
Сигнал
Слабый опорный сигнал
Опорный сигнал 5 вольт
81
X2 Контроллер электронной системы управления двигателем X2

Расположение деталей (узлов) Трехмерная схема жгутов ДВИГАТЕЛЬ БЕНЗИНОВЫЙ, 4 ЦИЛ., 1.8 Л, MFI, 103 КВТ, DOHC ДВИГАТЕЛЬ БЕНЗИНОВЫЙ, 4 ЦИЛ., 1.6 Л, MFI, DOHC, PT-JV, РЕГУЛИРУЕМЫЕ ФАЗЫ РАСПРЕДВАЛОВ AFT, ДЕАКТИВИЗАЦИЯ ПОРТА ГАЗОВЫЙ ДВИГАТЕЛЬ, 4 ЦИЛ., 1.6 Л, MFI, DOHC, PT-JV, РАСПРЕДВАЛ С ИЗМЕНЯЕМЫМ ФАЗИРОВАНИЕМ, 82 кВт
Внешний вид разъема и ремонт ДВИГАТЕЛЬ БЕНЗИНОВЫЙ, 4 ЦИЛ., 1.6 Л, MFI, DOHC, PT-JV, РЕГУЛИРУЕМЫЕ ФАЗЫ РАСПРЕДВАЛОВ AFT, ДЕАКТИВИЗАЦИЯ ПОРТА, ИЛИ ДВИГАТЕЛЬ БЕНЗИНОВЫЙ, 4 ЦИЛ., 1.6 Л, MFI, DOHC, PT-JV, РЕГУЛИРУЕМЫЕ ФАЗЫ РАСПРЕДВАЛОВ AFT, 82 КВТ, ИЛИ ДВИГАТЕЛЬ БЕНЗИНОВЫЙ, 4 ЦИЛ., 1.8 Л,
15
19
31
85
34
X110 Жгут проводов кузова и жгут проводов двигателя

Внешний вид разъема и ремонт Вилка ДВИГАТЕЛЬ БЕНЗИНОВЫЙ, 4 ЦИЛ., 1.6 Л, MFI, DOHC, PT-JV, РЕГУЛИРУЕМЫЕ ФАЗЫ РАСПРЕДВАЛОВ AFT, ДЕАКТИВИЗАЦИЯ ПОРТА, ИЛИ ДВИГАТЕЛЬ БЕНЗИНОВЫЙ, 4 ЦИЛ., 1.6 Л, MFI, DOHC, PT-JV, РЕГУЛИРУЕМЫЕ ФАЗЫ РАСПРЕДВАЛОВ AFT, 82 КВТ, ИЛИ ДВИГАТЕЛЬ БЕНЗИНОВЫЙ, 4 ЦИЛ., 1.8 Л,
Внешний вид разъема и ремонт Гнездо
24
Сигнал положения педали акселератора (1)
YEWH Желтый-Белый
Слабый опорный сигнал положения педали акселератора (1)
BKBU Черный-Синий
25
X200 Жгут проводов кузова и жгут проводов панели приборов

Расположение деталей (узлов) Трехмерная схема жгутов
Внешний вид разъема и ремонт Вилка
Внешний вид разъема и ремонт Гнездо
46
45
29
65
27
Слабый опорный сигнал положения педали акселератора (2)
BKVT Черный-Фиолетовый
Опорный сигнал 5 вольт положения педали акселератора (1)
WHRD Белый-Красный
26
Сигнал положения педали акселератора (2)
GNWH Зеленый-Белый
28
47
66
48
Опорный сигнал 5 вольт положения педали акселератора (2)
BNRD Коричневый-Красный
3
4
5
2
6
B107 Датчик положения педали акселератора

Расположение деталей (узлов) Трехмерная схема жгутов Левостороннее управление
Внешний вид разъема и ремонт
1
Управление
Управление
Управление
Управление
Сигнал
Слабый опорный сигнал
Сигнал
Опорный сигнал 5 вольт
WHRD Белый-Красный
YEWH Желтый-Белый
BKBU Черный-Синий
BNRD Коричневый-Красный
GNWH Зеленый-Белый
BKVT Черный-Фиолетовый
WHRD Белый-Красный
YEWH Желтый-Белый
BKBU Черный-Синий
BNRD Коричневый-Красный
GNWH Зеленый-Белый
BKVT Черный-Фиолетовый
Датчики данных двигателя - массовый расход воздуха (MAF), давление и температура...

Датчики данных двигателя - массовый расход воздуха (MAF), давление и температура
Справочные данные по контроллерам

Справочные данные по контроллерам
Датчики данных двигателя - кислородные датчики

Датчики данных двигателя - кислородные датчики
Перечень основных электрических компонентов

Перечень основных электрических компонентов
   


https://vnx.su/ 🛠 Руководства по ремонту и эксплуатации для автомобилей

Поиск по сайту

Остались вопросы или пожелания? Пишите на почту: support@vnx.su

Карта Сайта