To the top of the document
Cruze
   
GMDE Start Page Load static TOC Load dynamic TOC Help?

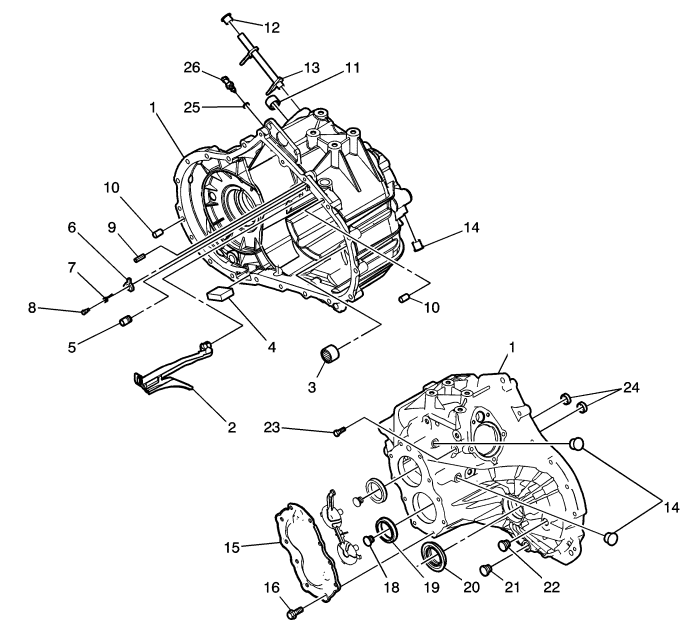
Компоненты корпуса коробки передач


1
(1)Корпус коробки передач
(2)Дренажный канал
(3)Подшипник
(4)Магнит
(5)Винт
(6)Элемент блокировки включения передачи заднего хода
(7)Пружина кручения
(8)Палец
(9)Штифт
(10)Установочный штифт
(11)Игольчатый подшипник
(12)Втулка
(13)Рычаг переключения холостого хода
(14)Фиксатор вала ручного переключения
(15)Задняя крышка коробки передач
(16)Болт
(17)Маслопровод
(18)Стопорная пробка
(19)Шариковый подшипник
(20)Сальник вала
(21)Пробка слива жидкости
(22)Пробка для проверки уровня жидкости
(23)Болт направляющей переключателя
(24)Втулка
(25)Шайба
(26)Выключатель фонаря заднего хода
   


https://vnx.su/ 🛠 Руководства по ремонту и эксплуатации для автомобилей

Поиск по сайту

Остались вопросы или пожелания? Пишите на почту: support@vnx.su

Карта Сайта