Epica |
||||||||
| ||||||||
| Шаг | Операция | Значения | Да | Нет |
| 1 |
Провести проверку системы диагностики.
Проверка проведена?
|
-
|
Перейти к операции 2
|
Перейти к пункту "Проверка диагностической системы".
|
| 2 |
Какие-либо диагностические коды неисправности компонентов установлены?
|
-
|
Перейти к соответствующей таблице диагностических кодов неисправности
|
Перейти к операции 3
|
| 3 |
Проблема найдена?
|
-
|
Перейти к операции 4
|
Перейти к операции 5
|
| 4 |
Отремонтировать систему выпуска как требуется
Закончен ли ремонт?
|
-
|
Перейти к операции 6
|
-
|
| 5 |
Заменить трехкомпонентный каталитический нейтрализатор.
Закончен ли ремонт?
|
-
|
Перейти к операции 6
|
-
|
| 6 |
Сканирующий прибор определяет эту диагностику как прошедшую и успешную?
|
-
|
Перейти к операции 7
|
Перейти к операции 2
|
| 7 |
Проверьте, не установлены ли дополнительные диагностические коды неисправности.
Отображены ли диагностические коды неисправности, которые не были продиагностированы?
|
-
|
Перейти к соответствующей таблице диагностических кодов неисправности
|
Система в норме
|
| Шаг | Операция | Значения | Да | Нет |
| 1 |
Провести проверку системы диагностики.
Проверка проведена?
|
-
|
Перейти к операции 2
|
Перейти к пункту "Проверка диагностической системы".
|
| 2 |
Какие-либо диагностические коды неисправности компонентов установлены?
|
-
|
Перейти к соответствующей таблице диагностических кодов неисправности
|
Перейти к операции 3
|
| 3 |
Проблема найдена?
|
-
|
Перейти к операции 4
|
Перейти к операции 5
|
| 4 |
Отремонтировать систему выпуска как требуется
Закончен ли ремонт?
|
-
|
Перейти к операции 6
|
-
|
| 5 |
Заменить трехкомпонентный каталитический нейтрализатор.
Закончен ли ремонт?
|
-
|
Перейти к операции 6
|
-
|
| 6 |
Сканирующий прибор определяет эту диагностику как прошедшую и успешную?
|
-
|
Перейти к операции 7
|
Перейти к операции 2
|
| 7 |
Проверьте, не установлены ли дополнительные диагностические коды неисправности.
Отображены ли диагностические коды неисправности, которые не были продиагностированы?
|
-
|
Перейти к соответствующей таблице диагностических кодов неисправности
|
Система в норме
|

| Шаг | Операция | Значения | Да | Нет |
| 1 |
Вы провели проверку диагностической системы?
Проверка завершена?
|
-
|
Перейти к операции 2
|
Перейти к пункту "Проверка диагностической системы".
|
| 2 |
Код dtc показал пропуск зажигания?
|
-
|
Перейти к операции 4
|
Перейти к операции 3
|
| 3 |
Код dtc показал пропуск зажигания?
|
-
|
Перейти к операции 4
|
Перейти к "Диагностическая информация"
|
| 4 |
Контрольная лампа горит или мигает?
|
-
|
Перейти к операции 5
|
Перейти к операции 6
|
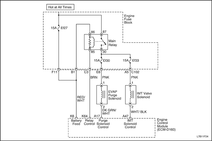
| 5 |
Измерить напряжение, поступающее с выхода цепи управления клапана продувки адсорбера СУПБ на контроллер ЭСУД цифровым мультиметром.
Напряжение в пределах указанного?
|
2,6-4,6 В
|
Перейти к операции 8
|
Перейти к операции 9
|
| 6 |
Присоединить контрольную лампу между цепью напряжения зажигания 1 клапана продувки адсорбера СУПБ и корпусом контроллера ЭСУД.
Контрольная лампа горит?
|
-
|
Перейти к операции 7
|
Перейти к операции 10
|
| 7 |
Неисправность обнаружена и устранена?
|
-
|
Перейти к операции 13
|
Перейти к операции 9
|
| 8 |
Проверить на непостоянные неисправности и плохой контакт подключение к клапану продувки адсорбера СУПБ.
Неисправность обнаружена и устранена?
|
-
|
Перейти к операции 13
|
Перейти к операции 11
|
| 9 |
Проверить контроллер ЭСУД на наличие непостоянных неисправностей или на ненадежность соединения.
Неисправность обнаружена и устранена?
|
-
|
Перейти к операции 13
|
Перейти к операции 12
|
| 10 |
Ремонт завершен?
|
-
|
Перейти к операции 13
|
-
|
| 11 |
Заменить клапан продувки адсорбера.
Замена произведена?
|
-
|
Перейти к операции 13
|
-
|
| 12 |
Заменить контроллер ЭСУД.
Замена произведена?
|
-
|
Перейти к операции 13
|
-
|
| 13 |
Код dtc показал пропуск зажигания?
|
-
|
Перейти к операции 2
|
Перейти к операции 14
|
| 14 |
Проверьте, не установлены ли дополнительные диагностические коды неисправности.
Если ли коды dtc, которые еще не были продиагностированы?
|
-
|
Перейти к соответствующей таблице диагностических кодов неисправности
|
Система в норме
|
| https://vnx.su/ 🛠 Руководства по ремонту и эксплуатации для автомобилей |