Tacuma-Rezzo
To Previous Page To Next Page



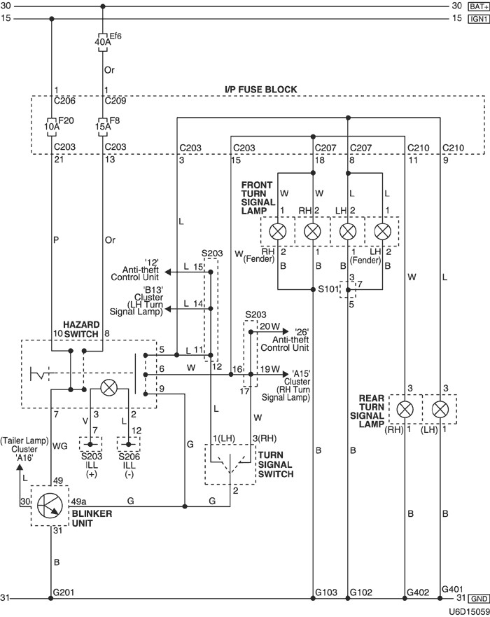
12. HAZARD & TURN SIGNAL LAMP CIRCUIT

U6D15059.png


a. CONNECTOR INFORMATION

connector no
(pin no, color)
connecting wiring harness connector position
C203 (22 Pin, White) I/P Fuse Block – IP Front the I/P Fuse Block
C206 (3 Pin, Brown) I/P Fuse Block – IP Front the I/P Fuse Block
C207 (22 Pin, White) I/P Fuse Block – Front Behind the I/P Fuse Block
C209 (1 Pin, Colorless) I/P Fuse Block – Front Behind the I/P Fuse Block
C210 (18 Pin, White) I/P Fuse Block – Floor Behind the I/P Fuse Block
S101 (White) Front Inside the Engine Fuse Block
S203 (Orange) IP Rear Center Instrument Panel
S206 (Violet) IP Rear Left Instrument Panel
G102 Front Behind the Left Headlamp
G103 Front Behind the Right Headlamp
G201 IP Rear Right Instrument Panel
G401 Floor Left the Trunk Room Under the Tail Lamp
G402 Floor Right the Trunk Room Under the Tail Lamp

b. CONNECTOR IDENTIFICATION SYMBOL & PIN NUMBER POSITION

U4D1P110.png


c. POSITION OF CONNECTORS AND GROUNDS

U4D12024.png


d. SPLICE PACK

s101

U6D1S008.png


s203

U5D1S016.png


s206

U5D1S018.png


To Previous Page To Next Page


https://vnx.su/ 🛠 Руководства по ремонту и эксплуатации для автомобилей

Поиск по сайту

Остались вопросы или пожелания? Пишите на почту: support@vnx.su

Карта Сайта