К началу документа
Nubira-Lacetti
На предыдущую страницуНа следующую страницу
Главная страница GMDEЗагрузить нединамическое оглавлениеЗагрузить динамическое оглавлениеПомощь



26. ЦЕПЬ ОБОГРЕВА ПЕРЕДНЕГО/ЗАДНЕГО СТЕКЛА И СИСТЕМЫ ОБОГРЕВА НАРУЖНЫХ ЗЕРКАЛ ЗАДНЕГО ВИДА

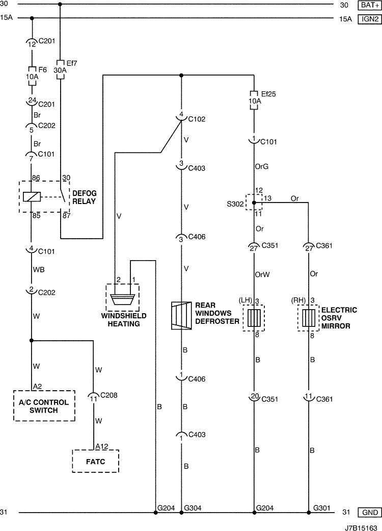
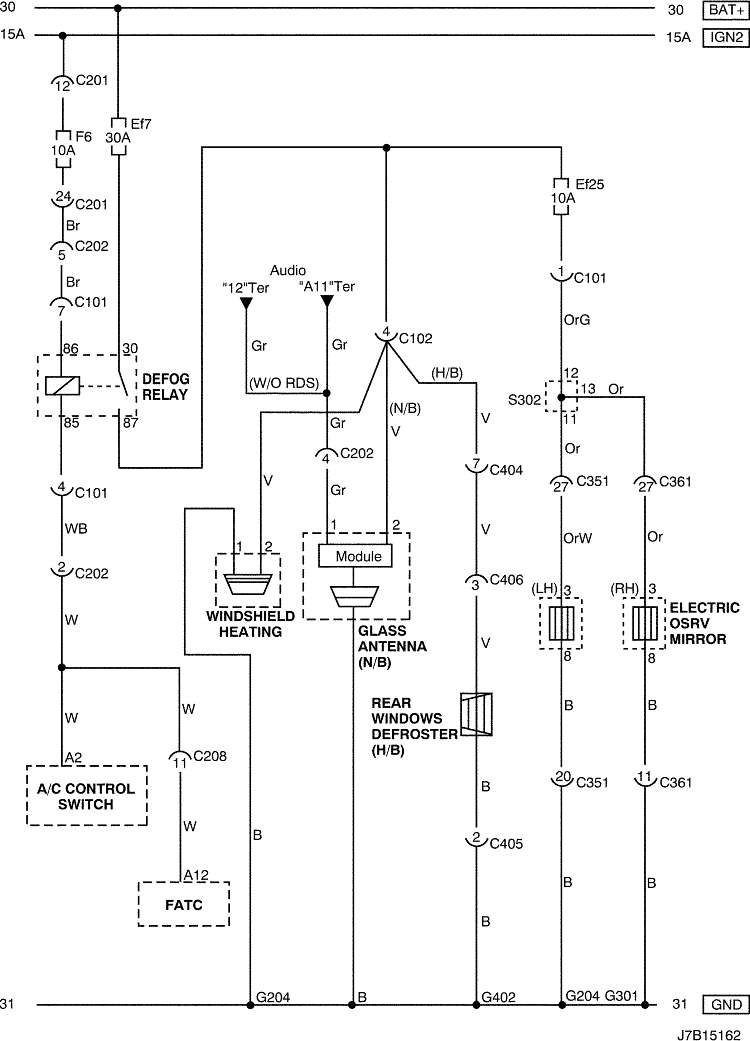
1) СЕДАН, ХЭТЧБЭК

J7B15162.png
Показать иллюстрациюПеревод текста в иллюстрациях


а. ИНФОРМАЦИЯ О РАЗЪЁМЕ

№ РАЗЪЁМА
(№ И ЦВЕТ КОНТАКТА)
СОЕДИНИТЕЛЬНЫЙ ЖГУТ ПРОВОДОВПОЛОЖЕНИЕ РАЗЪЁМА
С101 (контакт 21, белый) Кузов - блок предохранителей в моторном отсеке Блок предохранителей в моторном отсеке
С102 (контакт 11, белый) Кузов - блок предохранителей в моторном отсеке Блок предохранителей в моторном отсеке
С201 (контакт 76, черный) Приборная панель - блок предохранителей на приборной панели Блок предохранителей на приборной панели
С202 (контакт 89, белый) Приборная панель - кузов Левая часть пространства для ног водителя
С208 (контакт 15, белый) Приборная панель - автоматическое регулирование температуры За вещевым ящиком
С404 (контакт 8, белый) Удл. задней двери - кузов Внутренняя сторона левой задней стойки
С405 (контакт 8(10), белый) Удл. задней двери - задняя дверь С левой стороны рядом с двигателем заднего стеклоочистителя
С406 (контакт 6, белый) Удл. задней двери - задняя дверь С левой стороны рядом с двигателем заднего стеклоочистителя
С351 (контакт 33, серый) Кузов - передняя левая дверь Под передней стойкой со стороны водителя
С361 (контакт 33, серый) Кузов - передняя правая дверь Под передней стойкой со стороны переднего пассажира
S302 (коричн.) Кузов Левая часть пространства для ног водителя
G204 Кузов Левая нижняя часть пространства для ног водителя
G301 Кузов Под панелью пола кузова при поперечине со стороны переднего пассажира
G402 Удл. задней двери Внутренняя сторона задней стойки со стороны водителя

б. УСЛОВНОЕ ОБОЗНАЧЕНИЕ & И НАХОЖДЕНИЕ НОМЕРА КОНТАКТА

J7B1P140.png
Показать иллюстрациюПеревод текста в иллюстрациях


в. РАСПОЛОЖЕНИЕ РАЗЪЁМОВ И СОЕДИНЕНИЙ МАССЫ

J5B12004.png
Показать иллюстрациюПеревод текста в иллюстрациях


J3B12005.png
Показать иллюстрациюПеревод текста в иллюстрациях


г. КОНТАКТНАЯ КОЛОДКА

s302 (СЕДАН)

J6B1S003.png
Показать иллюстрациюПеревод текста в иллюстрациях


s302 (ХЭТЧБЭК)

J6B1S004.png
Показать иллюстрациюПеревод текста в иллюстрациях


2) УНИВЕРСАЛ

J7B15163.png
Показать иллюстрациюПеревод текста в иллюстрациях


а. ИНФОРМАЦИЯ О РАЗЪЁМЕ

№ РАЗЪЁМА
(№ И ЦВЕТ КОНТАКТА)
СОЕДИНИТЕЛЬНЫЙ ЖГУТ ПРОВОДОВПОЛОЖЕНИЕ РАЗЪЁМА
С101 (контакт 21, белый) Кузов - блок предохранителей в моторном отсеке Блок предохранителей в моторном отсеке
С102 (контакт 11, белый) Кузов - блок предохранителей в моторном отсеке Блок предохранителей в моторном отсеке
С201 (контакт 76, черный) Приборная панель - блок предохранителей на приборной панели Блок предохранителей на приборной панели
С202 (контакт 89, белый) Приборная панель - кузов Левая часть пространства для ног водителя
С208 (контакт 15, белый) Приборная панель - автоматическое регулирование температуры За вещевым ящиком
С351 (контакт 33, серый) Кузов - передняя левая дверь Под передней стойкой со стороны водителя
С361 (контакт 33, серый) Кузов - передняя правая дверь Под передней стойкой со стороны переднего пассажира
С403 (контакт 4, белый) Удл. задней двери - кузов Внутренняя сторона левой задней стойки
С406 (контакт 4, белый) Удл. задней двери - задняя дверь С левой стороны рядом с двигателем заднего стеклоочистителя
S302 (коричн.) Кузов Левая часть пространства для ног водителя
G204 Кузов Левая нижняя часть пространства для ног водителя
G301 Кузов Под панелью пола кузова при поперечине со стороны переднего пассажира
G304 Кузов Под левым задним комбинированным фонарем

б. УСЛОВНОЕ ОБОЗНАЧЕНИЕ & И НАХОЖДЕНИЕ НОМЕРА КОНТАКТА

J7B1P141.png
Показать иллюстрациюПеревод текста в иллюстрациях


в. РАСПОЛОЖЕНИЕ РАЗЪЁМОВ И СОЕДИНЕНИЙ МАССЫ

J5B12004.png
Показать иллюстрациюПеревод текста в иллюстрациях


J3B12005.png
Показать иллюстрациюПеревод текста в иллюстрациях


г. КОНТАКТНАЯ КОЛОДКА

s302 (УНИВЕРСАЛ)

J6B1S005.png
Показать иллюстрациюПеревод текста в иллюстрациях


На предыдущую страницуНа следующую страницу


https://vnx.su/ 🛠 Руководства по ремонту и эксплуатации для автомобилей

Поиск по сайту

Остались вопросы или пожелания? Пишите на почту: support@vnx.su

Карта Сайта