К началу документа
Nubira-Lacetti
На предыдущую страницуНа следующую страницу
Главная страница GMDEЗагрузить нединамическое оглавлениеЗагрузить динамическое оглавлениеПомощь

J5B14F03
Показать иллюстрациюПеревод текста в иллюстрациях


Код c0110

Неисправность цепи электронасоса

Описание схемы

Когда контроллер тормозной системы замыкает на землю реле электронасоса, его контакты замыкаются и на электронасос подается питание аккумуляторной батареи, если при этом замкнуто и реле клапана. Контроллер следит за подаваемым на электронасос напряжением, чтобы таким образом проверить работу электродвигателя насоса.

ДИАГНОСТИКА

Данный код неисправности заносится, если контроллер обнаруживает напряжение аккумулятора (B+) при выключенном реле электронасоса, а также если контроллер не обнаруживает напряжение аккумулятора (B+) после включения реле электронасоса.

Причины

Функционирование в режиме неисправности

АБС отключена, контрольная лампа АБС горит. Система электронного распределения тормозных усилий (EBD) отключена.

Описание проверки

Последовательность соответствует шагам, указанным в диагностической таблице.
  1. В этом шаге разъем проверяется на наличие повреждений.
  2. Проверяется надежность заземления.
  3. Проверяется разъем электронасоса со стороны блока АБС.

Указания по диагностике

Тщательная проверка жгутов и разъемов является необходимым элементом диагностики. Невыполнение этой проверки может привести к выявлению несуществующих неисправностей, замене исправных деталей и повторному возникновению неисправности.

Код c0110 - Неисправность цепи электронасоса

ШагОперацияЗначенияДаНет
1
  1. Разъедините разъем контроллера тормозной системы.
  2. Осмотрите контакт 16 на колодках разъема со стороны жгута и со стороны контроллера тормозной системы.
Выявлено ли повреждение или коррозия контакта?
-
Перейдите к Шагу 2
Перейдите к Шагу 3
2
Отремонтируйте или замените неисправный контакт, разъем, жгут проводов или контроллер по необходимости.
Ремонт закончен?
-
Система исправна
-
3
Измерьте сопротивление между контактом 16 разъема и массой кузова.
Измеренное сопротивление соответствует указанному в таблице?
≈ 0 Ом
Перейдите к Шагу 7
Перейдите к Шагу 4
4
Измерьте сопротивление на контакте заземления g106.
Измеренное сопротивление соответствует указанному в таблице?
≈ 0 Ом
Перейдите к Шагу 6
Перейдите к Шагу 5
5
Устраните повреждение контакта заземления g106.
Ремонт закончен?
-
Система исправна
-
6
Устраните разрыв или повышенное сопротивление цепи между контактом 16 разъема j1 и землей или замените жгут АБС.
Ремонт закончен?
-
Система исправна
-
7
  1. Снимите блок АБС с автомобиля.
  2. Разъедините разъем j2 и осмотрите контакты.
Обнаружены ли повреждения или следы коррозии, препятствующие хорошему контакту с землей?
-
Перейдите к Шагу 8
Перейдите к Шагу 9
8
Отремонтируйте или замените неисправный контакт, разъем или блок АБС по необходимости.
Ремонт закончен?
-
Система исправна
-
9
Замените блок АБС.
Ремонт закончен?
-
Система исправна
-

J5B14F03
Показать иллюстрациюПеревод текста в иллюстрациях


Код c0121

Неисправность цепи реле клапана

Описание схемы

При включенной АБС реле клапана обеспечивает подачу напряжения на электромагнитные клапаны. Кроме этого напряжения, для срабатывания клапанов необходимо, чтобы контроллер АБС замкнул цепи заземления всех катушек клапанов.
Код C0121 заносится при низком напряжении реле клапана, либо если в цепи питания реле присутствует напряжение 12 вольт в отсутствии соответствующего запроса контроллера АБС. Код также заносится, если в ходе самодиагностики контроллер АБС обнаружит обрыв или замыкание цепей трех или более клапанов.

ДИАГНОСТИКА

Данная процедура предназначена для выявления ненадежного заземления контроллера тормозной системы.

Причины

Функционирование в режиме неисправности

Система электронного распределения тормозных усилий (EBD)/АБС отключена, контрольная лампа АБС/EBD включена и горит до конца цикла зажигания. Если неисправность носит непостоянный характер, контроллер включит систему в следующем цикле зажигания и занесет в свою память исторический код неисправности C0121.

Указания по диагностике

Тщательная проверка жгутов и разъемов является необходимым элементом диагностики. Невыполнение этой проверки может привести к выявлению несуществующих неисправностей, замене исправных деталей и повторному возникновению неисправности.

Код c0121 - Неисправность цепи реле клапана

ШагОперацияЗначенияДаНет
1
  1. С помощью диагностического прибора очистите все коды неисправностей.
  2. Выполните пробный выезд.
Код c0121 заносится снова?
-
Перейдите к Шагу 3
Перейдите к Шагу 2
2
  1. Проверьте все разъемы и контакты, особенно разъема контроллера тормозной системы, на наличие повреждений, способных вызвать возникновение непостоянных неисправностей.
  2. Устраните выявленную неисправность непостоянного характера.
Ремонт закончен?
-
Система исправна
-
3
  1. Отсоедините разъем АБС j1 от контроллера тормозной системы.
  2. Осмотрите контакт 19 на колодках разъема со стороны жгута и со стороны контроллера тормозной системы.
Обнаружены ли повреждения или следы коррозии контакта 19?
-
Перейдите к Шагу 4
Перейдите к Шагу 5
4
Отремонтируйте неисправный контакт или разъем, либо замените жгут АБС или блок АБС по необходимости.
Измеренное сопротивление соответствует указанному в таблице?
-
Система исправна
-
5
Измерьте сопротивление между контактом 19 разъема j1 и массой кузова.
Измеренное сопротивление соответствует указанному в таблице?
≈ 0 Ом
Перейдите к Шагу 6
Перейдите к Шагу 7
6
Замените блок АБС.
Ремонт закончен?
-
Система исправна
-
7
Измерьте сопротивление между контактом 19 разъема j1 и массой кузова на g106.
Измеренное сопротивление соответствует указанному в таблице?
≈ 0 Ом
Перейдите к Шагу 8
Перейдите к Шагу 9
8
Устраните повреждение контакта заземления.
Ремонт закончен?
-
Система исправна
-
9
Устраните разрыв или повышенное сопротивление цепи жгута АБС или замените жгут проводов на новый.
Ремонт закончен?
-
Система исправна
-

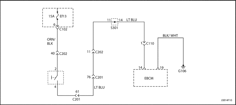
J3B14F10
Показать иллюстрациюПеревод текста в иллюстрациях


Код c0161

Неисправность цепи выключателя тормоза АБС

Описание схемы

При нажатии педали тормоза контакты выключателя стоп-сигнала замыкаются и лампа стоп-сигнала загорается. Напряжение аккумуляторной батареи также подается на контакт 14 контроллера тормозной системы, который сообщает контроллеру АБС, что торможение начато и может потребоваться вмешательство системы АБС. Без такого оповещения сигналы, которые поступают от датчиков скорости колес и могут указывать на необходимость задействования АБС, не могут считаться достоверными. Если педаль тормоза не выжата, контакт 14 контроллера тормозной системы замыкается на землю через стоп-сигнал.

ДИАГНОСТИКА

Данная процедура предназначена для выявления отсутствия сигнала или постоянного выходного сигнала выключателя стоп-сигнала, а также для определения конкретной причины неисправности: дефект выключателя или цепи.

Причины

Функционирование в режиме неисправности

В память заносится код C0161. АБС и система электронного распределения тормозных усилий (EBD) включены, контрольная лампа АБС/EBD не загорается.

Описание проверки

Последовательность соответствует шагам, указанным в диагностической таблице.
  1. Данная простая проверка позволяет обнаружить неисправность на участке между предохранителем, выключателем стоп-сигнала и контактной колодкой 301 или на участке между контактной колодкой 301 и контроллером тормозной системы.
  2. Данная проверка является первым шагом по выявлению разрыва, замыкания на землю, замыкания на напряжение или неисправности выключателя стоп-сигнала.
  3. С этого шага начинается поиск разрыва, неисправности разъема или контроллера тормозной системы.

Указания по диагностике

Тщательно осмотрите электропроводку и разъемы. Невыполнение этой проверки может привести к выявлению несуществующих неисправностей, замене исправных деталей и повторному возникновению неисправности.

Код c0161 - Неисправность цепи выключателя тормоза АБС

ШагОперацияЗначенияДаНет
1
Выжмите педаль тормоза.
Загорается ли стоп-сигнал?
-
Перейдите к Шагу 3
Перейдите к Шагу 2
2
Снимите ногу с педали тормоза.
Стоп-сигнал продолжает гореть?
-
Перейдите к Шагу 8
Перейдите к Шагу 11
3
Проверьте предохранитель ef13 в блоке предохранителей двигателя.
Предохранитель ef13 перегорел?
-
Перейдите к Шагу 4
Перейдите к Шагу 6
4
  1. Замените предохранитель ef13.
  2. Проверьте новый предохранитель.
Новый предохранитель перегорел?
-
Перейдите к Шагу 5
Перейдите к Шагу 7
5
  1. Устраните замыкание на землю в цепи стоп-сигнала.
  2. Установите новый предохранитель ef13.
Ремонт закончен?
-
Система исправна
-
6
Устраните разрыв в цепи стоп-сигнала (ОРЖ/ЧЕР) на участке от контакта 6 разъема c102 блока предохранителей двигателя до выключателя стоп-сигнала, а также в цепи (ГОЛ) на участке от контакта 11 контактной колодки s301.
Ремонт закончен?
-
Система исправна
-
7
Проверьте работу стоп-сигнала и АБС.
Ремонт закончен?
-
Система исправна
-
8
Проверьте выключатель стоп-сигнала на педали тормоза.
Выключатель неисправен?
-
Перейдите к Шагу 9
Перейдите к Шагу 10
9
Устраните неисправность выключателя.
Ремонт закончен?
-
Система исправна
-
10
Устраните замыкание на b+ в цепи (ЖЕЛ) между выключателем стоп-сигнала, контактной колодкой S301, лампами стоп сигнала задних фонарей, дополнительным стоп-сигналом и разъемом жгута АБС на контакте 14 контроллера тормозной системы.
Ремонт закончен?
-
Система исправна
-
11
  1. Разъедините разъем контроллера тормозной системы.
  2. С помощью цифрового вольтметра измерьте напряжение между контактами 14 и 19 разъема жгута АБС на контроллере тормозной системы.
  3. Попросите помощника выжать педаль тормоза.
Измеренное напряжение соответствует указанному в таблице?
11-14 В
Перейдите к Шагу 13
Перейдите к Шагу 12
12
  1. Проверьте надежность соединения контактов 14 и 19 разъема жгута АБС и контроллера тормозной системы.
  2. Проверьте надежность соединения контакта 1 разъема c110.
  3. Проверьте цепь (ГОЛ) между контактной колодкой s301 и контактом 14 разъема жгута АБС и контроллера тормозной системы на разрыв.
  4. Проверьте цепь между контактом заземления g106 и контактом 19 разъема жгута АБС и контроллера тормозной системы.
  5. Отремонтируйте неисправный контакт или разъем, либо замените разъем или жгут по необходимости.
Ремонт закончен?
-
Система исправна
-
13
Проверьте соединение разъема АБС и контроллера с самим контроллером.
Проверьте соединение разъема АБС и контроллера с самим контроллером.
-
Перейдите к Шагу 14
Перейдите к шагу 15
14
Отремонтируйте неисправный разъем или замените жгут проводов или блок АБС по необходимости.
Ремонт закончен?
-
Система исправна
-
15
Замените блок АБС.
Ремонт закончен?
-
Система исправна
-

J5B14F08
Показать иллюстрациюПеревод текста в иллюстрациях


Код c0245

Ошибка частоты датчика скорости колеса

Описание схемы

При вращении задающего диска, представляющего собой зубчатое колесо, в обмотке датчика скорости колеса наводятся импульсы напряжения переменного тока. Импульс напряжения генерируется при прохождении каждого зуба диска. Контроллер тормозной системы использует частоту следования импульсов для расчета скорости вращения колеса. Значение напряжения генерируемого сигнала зависит от величины воздушного зазора между чувствительным элементом датчика и диском, а также от скорости вращения колеса.

ДИАГНОСТИКА

Код заносится в том случае, когда контроллер тормозной системы не может определить, какой из датчиков скорости колеса неисправен. Чтобы выявить причину возникновения диагностического кода, необходимо проверить все датчики скорости и их электропроводку.

Причины

Функционирование в режиме неисправности

АБС отключена, контрольная лампа АБС горит.

Описание проверки

Последовательность соответствует шагам, указанным в диагностической таблице.
  1. С этого шага начинается проверка датчиков скорости передних колес.
  2. В этом шаге проверяется исправность задающего диска переднего колеса.
  3. В этом шаге проверяются датчики скорости передних колес.
  4. В этом шаге жгут датчика скорости переднего колеса проверяется на замыкание.
  5. В этом шаге жгут датчика скорости переднего колеса проверяется на разрыв.
  6. С этого шага начинается проверка датчиков скорости задних колес.
  7. В этом шаге проверяется исправность задающего диска заднего колеса.
  8. В этом шаге проверяются датчики скорости задних колес.
  9. В этом шаге жгут датчика скорости заднего колеса проверяется на замыкание.
  10. В этом шаге жгут датчика скорости заднего колеса проверяется на разрыв.

Указания по диагностике

Код C0245 может быть занесен при проведении автоматического испытания с использованием диагностического прибора, если при этом показания угла открытия дроссельной заслонки в режиме "Data list" не обновляются. В этом случае следует очистить коды, отсоединить диагностический прибор и провести дорожное испытание автомобиля на скорости не менее 12 км/ч (7 миль/ч), чтобы проверить, будет ли код занесен повторно.
Проверьте задающие диски на наличие царапин, задиров и прочих дефектов, которые могут привести к неправильному формированию сигналов датчиков. Убедитесь, что пространство между зубьями диска не забито грязью, т.к. это может привести к возникновению данного дефекта.
Сильный износ ступицы/подшипника также может вызвать данный дефект. Зазор между чувствительным элементом датчика и задающим диском может значительно изменяться в результате износа подшипника.
При установке ступицы заднего колеса и наружного шарнира равных угловых скоростей с неверными задающими дисками, также может возникнуть данный код неисправности. Убедитесь, что задающие диски передних и задних колес имеют по 47 и 29 зубьев.

Код c0245 - Ошибка частоты датчика скорости колеса

ШагОперацияЗначенияДаНет
1
Осмотрите проводку датчиков скорости передних колес.
Обнаружено ли повреждение?
-
Перейдите к Шагу 2
Перейдите к Шагу 3
2
Убедитесь, что на переднем мосту установлены правильные наружные шарниры равных угловых скоростей. На задающих дисках передних колес должно быть 47 зубьев, а на задающих дисках задних колес - 29.
Ремонт закончен?
-
Система исправна
-
3
Проверьте предохранитель ef2 в блоке предохранителей двигателя.
Один из них неисправен?
-
Перейдите к Шагу 4
Перейдите к Шагу 5
4
Замените шарнир на шарнир с необходимым диском.
Ремонт закончен?
-
Система исправна
-
5
  1. Разъедините разъем датчика скорости колеса.
  2. Измерьте сопротивление на контактах разъема датчика скорости колеса.
Измеренное сопротивление находится в указанном диапазоне для обоих колес?
1280-1920 Ом
Перейдите к Шагу 7
Перейдите к Шагу 6
6
Замените неисправный датчик скорости колеса.
Ремонт закончен?
-
Система исправна
-
7
  1. Разъедините разъем контроллера АБС.
  2. Проверьте жгуты проводов датчиков на замыкание проводов внутри жгута при помощи цифрового омметра, подключенного к двум контактам колодки разъема со стороны жгута.
  3. Также проверьте жгут на возможность замыкания на землю. Измерения следует проводить на контактах разъема.
Обнаружено ли замыкание в жгутах датчиков?
-
Перейдите к Шагу 8
Перейдите к Шагу 9
8
Устраните замыкание в жгутах или замыкание на землю.
Ремонт закончен?
-
Система исправна
-
9
Проверьте целостность проводки цепей обоих датчиков скорости передних колес на участке между разъемом АБС и разъемом датчика.
  1. Для датчика скорости левого колеса в разъеме АБС используются контакты 6 и 7.
  2. Для датчика скорости правого колеса в разъеме АБС используются контакты 4 и 5.
Жгуты обоих датчиков исправны?
-
Перейдите к Шагу 11
Перейдите к Шагу 10
10
Устраните повреждение жгута датчика скорости переднего колеса.
Ремонт закончен?
-
Система исправна
-
11
  1. Осмотрите проводку датчиков скорости задних колес.
  2. Проверьте правильность установки датчиков скорости колеса и затяжку болтов крепления датчиков.
Обнаружено ли повреждение?
-
Перейдите к Шагу 12
Перейдите к Шагу 13
12
Отремонтируйте или замените неисправные детали.
Ремонт закончен?
-
Система исправна
-
13
Снимите датчики скорости задних колес и через крепежные отверстия осмотрите задающие диски.
  1. Убедитесь в отсутствии повреждения зубьев дисков.
  2. Проверьте правильность установки задающего диска.
Обнаружено ли повреждение или иная неисправность дисков?
-
Перейдите к Шагу 14
Перейдите к шагу 15
14
Замените ступицу заднего колеса на ступицу с необходимым диском.
Ремонт закончен?
-
Система исправна
-
15
  1. Разъедините разъем датчика скорости заднего колеса.
  2. Измерьте сопротивление на контактах разъема датчика скорости колеса.
Измеренное сопротивление находится в указанном диапазоне для обоих колес?
1280-1920 Ом
Перейдите к шагу 17
Перейдите к шагу 16
16
Замените неисправный датчик скорости колеса.
Ремонт закончен?
-
Система исправна
-
17
  1. Контроллер АБС должен быть отключен. Если нет, отсоедините его.
  2. Проверьте жгуты проводов датчиков на замыкание проводов внутри жгута при помощи цифрового омметра, подключенного к двум контактам колодки разъема со стороны жгута.
  3. Также проверьте жгут на возможность замыкания на землю. Измерения следует проводить на контактах разъема.
Обнаружено ли замыкание в жгутах датчиков?
-
Перейдите к Шагу 18
Перейдите к Шагу 19
18
Устраните замыкание в жгутах или замыкание на землю.
Ремонт закончен?
-
Система исправна
-
19
Проверьте целостность проводки цепей обоих датчиков скорости задних колес на участке между разъемом АБС и разъемом датчика.
  1. Для датчика скорости левого колеса в разъеме АБС используются контакты 8 и 9.
  2. Для датчика скорости правого колеса в разъеме АБС используются контакты 1 и 3.
Жгуты обоих датчиков исправны?
-
Перейдите к Шагу 21
Перейдите к Шагу 20
20
Устраните повреждение жгута датчика скорости заднего колеса или разъема c110.
Ремонт закончен?
-
Система исправна
-
21
Замените блок АБС.
Ремонт закончен?
-
Система исправна
-

J5B14F03
Показать иллюстрациюПеревод текста в иллюстрациях


Код c0550

Внутренняя неисправность контроллера АБС

Описание схемы

Контроллер АБС проводит ряд проверок самодиагностики. При обнаружении неисправности заносится код C0550.

ДИАГНОСТИКА

Данная процедура предназначена для выявления ненадежного заземления контроллера тормозной системы.

Причины

Функционирование в режиме неисправности

АБС отключена, контрольная лампа АБС горит. Система электронного распределения тормозных усилий (EBD) отключена. Если неисправность носит непостоянный характер, контроллер включит систему в следующем цикле зажигания и занесет в свою память исторический код неисправности C0550.

Описание проверки

Последовательность соответствует шагам, указанным в диагностической таблице.
  1. С этого шага начинается проверка надежности контакта подачи напряжения или контакта заземления.

Указания по диагностике

Тщательная проверка жгутов и разъемов является необходимым элементом диагностики. Невыполнение проверки жгутов проводов и электрических разъемов может привести к выявлению несуществующих неисправностей, замене исправных деталей и повторному возникновению неисправности.

Код c0550 - Внутренняя неисправность контроллера АБС

ШагОперацияЗначенияДаНет
1
С помощью диагностического прибора проверьте, занесены ли другие коды неисправностей.
Занесены ли другие коды неисправностей?
-
См. таблицы соответствующих кодов
Перейдите к Шагу 2
2
Очистите все коды неисправностей и выполните пробный выезд.
Код c0550 заносится снова?
-
Перейдите к Шагу 4
Перейдите к Шагу 3
3
  1. Проверьте все разъемы и контакты, особенно разъема контроллера тормозной системы, на наличие повреждений, способных вызвать возникновение непостоянных неисправностей.
  2. Устраните все обнаруженные неисправности.
Ремонт закончен?
-
Система исправна
-
4
  1. Поверните замок зажигания в положение off.
  2. Разъедините разъем j1 контроллера тормозной системы.
  3. Поверните ключ зажигания в положение on.
  4. Измерьте напряжение между землей и контактами 15, 17 и 18 разъема j1 контроллера тормозной системы.
Измеренное напряжение соответствует указанному в таблице?
11-14 В
Перейдите к Шагу 6
Перейдите к Шагу 5
5
  1. Проверьте контакты подачи напряжения питания и заземления на контроллер тормозной системы.
  2. Устраните разрыв или повышенное сопротивление.
Ремонт закончен?
-
Система исправна
-
6
Проверьте исправность контактов разъема j1 контроллера тормозной системы.
Выявлены ли неисправности?
-
Перейдите к Шагу 7
Перейдите к Шагу 8
7
Устраните выявленную неисправность разъема.
Ремонт закончен?
-
Система исправна
-
8
Очистите все коды неисправностей и выполните пробный выезд.
Код c0550 заносится снова?
-
Перейдите к Шагу 9
Система исправна
9
Замените блок АБС.
Ремонт закончен?
-
Система исправна
-

J5B14F03
Показать иллюстрациюПеревод текста в иллюстрациях


Код c0800

Пониженное напряжение

Описание схемы

Для нормальной работы контроллера тормозной системы необходимо, чтобы питающее напряжение было не ниже определенного уровня. Контроллер следит за тем, чтобы сигнал напряжения бортовой сети от замка зажигания не упал ниже допустимого уровня.

ДИАГНОСТИКА

Проверяется наличие напряжения питания от аккумуляторной батареи, надежность заземления, отсутствие перегоревших предохранителей, исправность замка зажигания и цепей.

Причины

Функционирование в режиме неисправности

На время снижения напряжения АБС отключается, а контрольная лампа АБС загорается и остается включенной до конца цикла зажигания. Если неисправность носит непостоянный характер, контроллер тормозной системы включит систему в следующем цикле зажигания и занесет в свою память исторический код неисправности C0800.

Описание проверки

Последовательность соответствует шагам, указанным в диагностической таблице.
  1. Этой проверкой определяется наличие напряжения на аккумуляторе и сильноточном источнике.
  2. Проверяется напряжение на источнике зажигания 1.
  3. С этого шага начинается проверка напряжения на разъеме жгута АБС, подключаемом к контроллеру тормозной системы.
  4. Проверяется надежность заземления.
  5. Проверяется исправность разъема контроллера тормозной системы.

Указания по диагностике

Тщательная проверка жгутов и разъемов является необходимым элементом диагностики. Невыполнение этой проверки может привести к выявлению несуществующих неисправностей, замене исправных деталей и повторному возникновению неисправности.

Код c0800 - Пониженное напряжение

ШагОперацияЗначенияДаНет
1
Проверьте напряжение на аккумуляторе.
Измеренное напряжение находится в указанном диапазоне?
11-14 В
Перейдите к Шагу 3
Перейдите к Шагу 2
2
Зарядите или замените аккумулятор по необходимости.
Ремонт закончен?
-
Система исправна
-
3
Проверьте предохранитель ef2 в блоке предохранителей двигателя.
Предохранитель перегорел?
-
Перейдите к Шагу 4
Перейдите к Шагу 7
4
  1. Замените предохранитель ef2.
  2. Поверните замок зажигания в положение on.
Предохранитель снова перегорел?
-
Перейдите к Шагу 5
Перейдите к Шагу 6
5
  1. Поверните замок зажигания в положение off.
  2. Проверьте красные провода жгута АБС от контакта 1 разъема c107 блока предохранителей двигателя до контактов 17 и 18 разъема контроллера тормозной системы.
  3. Устраните обнаруженные в цепи замыкания.
Ремонт закончен?
-
Система исправна
-
6
  1. Поверните замок зажигания в положение off.
  2. Подключите диагностический прибор.
  3. Очистите все диагностические коды.
  4. Выполните пробный выезд.
Код c0800 заносится повторно?
-
Система исправна
-
7
Проверьте предохранитель f11 в блоке предохранителей панели приборов.
Предохранитель перегорел?
-
Перейдите к Шагу 8
Перейдите к Шагу 11
8
  1. Замените предохранитель f11.
  2. Поверните замок зажигания в положение on.
Предохранитель снова перегорел?
-
Перейдите к Шагу 9
Перейдите к Шагу 10
9
  1. Поверните замок зажигания в положение off.
  2. Проверьте розовый провод от предохранителя f11 до контакта 43 разъема С201, от контакта 62 разъема c202 до контакта 6 разъема c110 и далее до контакта 15 разъема контроллера тормозной системы.
  3. Устраните обнаруженные в цепи замыкания.
Ремонт закончен?
-
Система исправна
-
10
  1. Поверните замок зажигания в положение off.
  2. Подключите диагностический прибор.
  3. Очистите все диагностические коды.
  4. Выполните пробный выезд.
Код c0800 заносится повторно?
-
Система исправна
-
11
  1. Разъедините электрический разъем контроллера тормозной системы.
  2. Поверните замок зажигания в положение on.
  3. Проверьте наличие напряжения аккумуляторной батареи между землей и контактом 17 и между землей и контактом 18.
Измеренное напряжение находится в указанном диапазоне?
11-14 В
Перейдите к Шагу 13
Перейдите к Шагу 12
12
  1. Поверните замок зажигания в положение off.
  2. Проверьте оранжевые провода между контактами 17 и 18 разъема контроллера тормозной системы и контактом 1 разъема c107 блока предохранителей двигателя.
  3. Устраните разрыв цепи.
Ремонт закончен?
-
Система исправна
-
13
Проверьте напряжение между землей и контактом 15 разъема контроллера тормозной системы.
Измеренное напряжение находится в указанном диапазоне?
11-14 В
Перейдите к шагу 17
Перейдите к Шагу 14
14
  1. Поверните замок зажигания в положение off.
  2. Проверьте предохранитель ef5 в блоке предохранителей двигателя.
Предохранитель перегорел?
-
Перейдите к шагу 15
Перейдите к шагу 16
15
Замените предохранитель ef5.
Ремонт закончен?
-
Система исправна
-
16
  1. Проверьте коричневый провод от контакта 15 разъема контроллера тормозной системы до контакта 6 разъема c110, контакта 62 разъема c202 и до предохранителя f11 блока предохранителей в панели приборов.
  2. Проверьте розовый провод от блока предохранителей в панели приборов до контакта 4 (ig1) замка зажигания.
  3. Проверьте красный провод от контакта 2 (b1) замка зажигания до контакта 59 разъема c202 и далее до контакта 4 разъема c105 блока предохранителей двигателя.
  4. Устраните разрыв цепи, возможное повреждение контакта или неисправность замка зажигания.
Ремонт закончен?
-
Система исправна
-
17
  1. Поверните замок зажигания в положение off.
  2. Измерьте сопротивление между землей и контактами 16 и 19 разъема жгута АБС контроллера тормозной системы.
Измеренное сопротивление соответствует указанному в таблице?
0 Ом
Перейдите к Шагу 18
Перейдите к Шагу 20
18
Проверьте контакты 15, 16, 17, 18 и 19 разъема контроллера тормозной системы.
Обнаружен ли поврежденный контакт?
-
Перейдите к Шагу 19
Перейдите к Шагу 21
19
Отремонтируйте неисправный контакт или замените разъем или жгут проводов по необходимости.
Ремонт закончен?
-
Система исправна
-
20
Обеспечьте надежность контакта заземления.
Ремонт закончен?
-
Система исправна
-
21
  1. Подключите диагностический прибор.
  2. Очистите все диагностические коды.
  3. Выполните пробный выезд.
Код c0800 заносится снова?
-
Перейдите к Шагу 23
Перейдите к Шагу 22
22
  1. Проверьте жгут проводов и разъемы на наличие возможных причин непостоянных неисправностей.
  2. Устраните выявленную неисправность непостоянного характера.
Ремонт закончен?
-
Система исправна
-
23
Замените блок АБС.
Ремонт закончен?
-
Система исправна
-

Код c0931

Перегрев

Описание диагностического кода

Перегрев тормозного механизма может произойти в том случае, когда он задействуется системой контроля тягового усилия (TCS) для снижения скорости ведущего колеса. В этом случае контроллер тормозной системы рассчитывает продолжительность и частоту включения тормозного механизма и уведомляет водителя о перегреве тормозного механизма ведущего колеса включением контрольной лампы.

Причины

Функционирование в режиме неисправности

При занесении кода C0931 система контроля тягового усилия (TCS) отключается.


На предыдущую страницуНа следующую страницу
https://vnx.su/ 🛠 Руководства по ремонту и эксплуатации для автомобилей

Поиск по сайту

Остались вопросы или пожелания? Пишите на почту: support@vnx.su

Карта Сайта