К началу документа
Nubira-Lacetti
На предыдущую страницуНа следующую страницу
Главная страница GMDEЗагрузить нединамическое оглавлениеЗагрузить динамическое оглавлениеПомощь



7. AIR CONDITIONER

1) air conditioner control switch, blower motor resister & blower motor circuit

J6B15078.png
Показать иллюстрациюПеревод текста в иллюстрациях


а. ИНФОРМАЦИЯ О РАЗЪЁМЕ

№ РАЗЪЁМА
(№ И ЦВЕТ КОНТАКТА)
СОЕДИНИТЕЛЬНЫЙ ЖГУТ ПРОВОДОВПОЛОЖЕНИЕ РАЗЪЁМА
C101 (21 Pin, White) Body – Engine Fuse Block Engine Fuse Block
C105 (4 Pin, White) Body – Engine Fuse Block Engine Fuse Block
C108 (24 Pin, Black) Body – Engine Left Engine Fuse Block
C201 (76 Pin, Black) I.P – I.P Fuse Block I.P Fuse Block
C202 (89 Pin, White) I.P – Body Left CO-Driver Leg Room
S203 (Red) I.P Behind Audio Mounting
S204 (Magenta) I.P Behind Audio Mounting
G201 I.P Left I.P Fuse Block
G203 I.P Behind Left Audio Bracket

б. УСЛОВНОЕ ОБОЗНАЧЕНИЕ & И НАХОЖДЕНИЕ НОМЕРА КОНТАКТА

J3D1P008.png
Показать иллюстрациюПеревод текста в иллюстрациях


в. РАСПОЛОЖЕНИЕ РАЗЪЁМОВ И СОЕДИНЕНИЙ МАССЫ

J5B12006.png
Показать иллюстрациюПеревод текста в иллюстрациях


г. КОНТАКТНАЯ КОЛОДКА

s203

J5B1S006.png
Показать иллюстрациюПеревод текста в иллюстрациях


s204

J5B1S007.png
Показать иллюстрациюПеревод текста в иллюстрациях


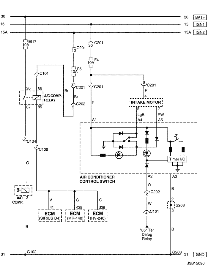
2) air conditioner control switch, intake motor & air conditioner compressor circuit

J3B15090.png
Показать иллюстрациюПеревод текста в иллюстрациях


а. ИНФОРМАЦИЯ О РАЗЪЁМЕ

№ РАЗЪЁМА
(№ И ЦВЕТ КОНТАКТА)
СОЕДИНИТЕЛЬНЫЙ ЖГУТ ПРОВОДОВПОЛОЖЕНИЕ РАЗЪЁМА
C101 (21 Pin, White) Body – Engine Fuse Block Engine Fuse Block
C104 (24 Pin, White) Front – Engine Fuse Block Engine Fuse Block
C106 (20 Pin, White) Engine – Engine Fuse Block Engine Fuse Block
C201 (76 Pin, Black) I.P – I.P Fuse Block I.P Fuse Block
C202 (89 Pin, White) I.P – Body Left CO-Driver Leg Room
S203 (Red) I.P Behind Audio Mounting
G102 Front Behind Right Head Lamp
G203 I.P Behind Left Audio Bracket

б. УСЛОВНОЕ ОБОЗНАЧЕНИЕ & И НАХОЖДЕНИЕ НОМЕРА КОНТАКТА

J3B1P026.png
Показать иллюстрациюПеревод текста в иллюстрациях


в. РАСПОЛОЖЕНИЕ РАЗЪЁМОВ И СОЕДИНЕНИЙ МАССЫ

J5B12006.png
Показать иллюстрациюПеревод текста в иллюстрациях


J3B12002.png
Показать иллюстрациюПеревод текста в иллюстрациях


г. КОНТАКТНАЯ КОЛОДКА

s203

J5B1S006.png
Показать иллюстрациюПеревод текста в иллюстрациях


На предыдущую страницуНа следующую страницу


https://vnx.su/ 🛠 Руководства по ремонту и эксплуатации для автомобилей

Поиск по сайту

Остались вопросы или пожелания? Пишите на почту: support@vnx.su

Карта Сайта