К началу документа
Matiz/Spark
На предыдущую страницуНа следующую страницу
Главная страница GMDEЗагрузить нединамическое оглавлениеЗагрузить динамическое оглавлениеПомощь



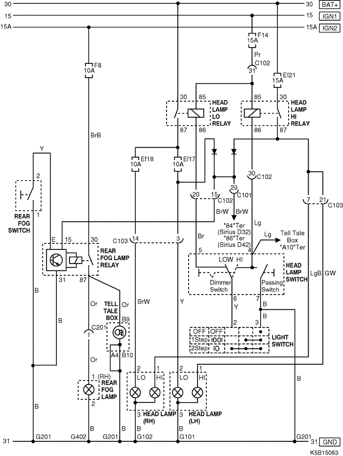
7. HEAD LAMP & REAR FOG LAMP CIRCUIT

K5B15063.png
Показать иллюстрациюПеревод текста в иллюстрациях


а. ИНФОРМАЦИЯ О РАЗЪЁМЕ

№ РАЗЪЁМА
(№ И ЦВЕТ КОНТАКТА)
СОЕДИНИТЕЛЬНЫЙ ЖГУТ ПРОВОДОВПОЛОЖЕНИЕ РАЗЪЁМА
C101 (32 Pin, Black) Engine - Engine Fuse Block Engine Fuse Block
C102 (32 Pin, Gray) I.P - Engine Fuse Block Engine Fuse Block
C103 (32 Pin, Brown) Front - Engine Fuse Block Engine Fuse Block
C201 (26 Pin, White) I.P - Floor Left Driver Leg Room
G101 Front Behind Left Head Lamp
G102 Front Behind Right Head Lamp
G201 I.P Under Right "A" Pillar
G401 Floor Under Left "C" Pillar

б. УСЛОВНОЕ ОБОЗНАЧЕНИЕ & И НАХОЖДЕНИЕ НОМЕРА КОНТАКТА

K5B1P021.png
Показать иллюстрациюПеревод текста в иллюстрациях


в. РАСПОЛОЖЕНИЕ РАЗЪЁМОВ И СОЕДИНЕНИЙ МАССЫ

K5B12004.png
Показать иллюстрациюПеревод текста в иллюстрациях


K5B12005.png
Показать иллюстрациюПеревод текста в иллюстрациях


K5B12019.png
Показать иллюстрациюПеревод текста в иллюстрациях


K5B12022.png
Показать иллюстрациюПеревод текста в иллюстрациях


На предыдущую страницуНа следующую страницу


https://vnx.su/ 🛠 Руководства по ремонту и эксплуатации для автомобилей

Поиск по сайту

Остались вопросы или пожелания? Пишите на почту: support@vnx.su

Карта Сайта