Контроллер электронной системы управления двигателем (ЭСУД) контролирует положения коленчатого вала и распредвала для определения пропусков зажигания. Контроллер ЭСУД отслеживает быстрое падение скорости вращения коленчатого вала. Эта проверка производится блоками по 100 оборотов двигателя. Для сохранения кода неисправности, а также, чтобы зажглась контрольная лампа индикации неисправности, может потребоваться несколько тестов. В условиях незначительного пропуска зажигания, может также потребоваться более одного хода для установки кода неисправности. При значительном пропуске зажигания, контрольная лампа индикации неисправности будет мигать, указывая на то, что возможно повреждение катализатора.
Условия установки кода неисправности.
Предел токсичности 0,3% для механической и автоматической коробки передач с главной передачей в сборе.
Произошло 20 циклов двигателя при холодном пуске.
Муфта сцепления компрессора кондиционера не вошла или не вышла из зацепления.
Нагрузка двигателя и скорость вращения двигателя лежат в определяемой области и равны или превышают нулевой крутящий момент.
Датчик положения распределительного вала находится в режиме синхронизации.
Диагностика расхода в системе рециркуляции отработавших газов не выполняется.
Уровень топлива составляет 12% от номинального объема бака.
Режим отключения подачи топлива при торможении двигателем не включен.
Подача топлива не отключается при числе оборотов двигателя 6500 мин-1 для автомобилей с механической коробкой передач с главной передачей в сборе или 6500 мин-1 при вождении и 6250 при стоянке с автоматической коробкой передач с главной передачей в сборе.
Подача топлива не отключается на скорости 255 км/ч (158 миль/ч).
Изменение положения дроссельной заслонки менее 3% за 125 мс.
Скорость вращения двигателя никогда не составляла 7000 мин-1.
Число оборотов коленчатого вала в пределах нормы.
Положение дроссельной заслонки составляет менее 4% при скорости движения автомобиля больше 10 км/ч (6 миль/ч).
Число оборотов двигателя в пределах от 600 до 6500 мин-1.
Напряжение в сети автомобиля в пределах 11 и 16 В.
Температура охлаждающей жидкости двигателя в пределах от -7°С (20°f) до 120°С (248°f).
Число оборотов двигателя меньше или равно 1800 мин-1 или не обнаружена ошибка при определении угла поворота коленчатого вала.
Правильное соотношение между импульсами датчика положение коленчатого вала и импульсами датчика распределительного вала.
Диагностические коды неисправности p0106, p0107, p0108, p0117, p0118, p0122, p0123, p0336, p0337 и p0502 не устанавливаются.
Действия, выполняемые при установке кода неисправности
Контрольная лампа индикации неисправности загорается после двух последовательных циклов зажигания, в которых не проходит диагностика.
или
В случае пропуска зажигания контрольная лампа индикации неисправности сразу загорается и начинает мигать.
Контроллер записывает рабочие условия в момент определения неисправности. Эта информация сохраняется в буфере записей состояния и протоколах неисправностей.
Условия очистки кода неисправности/индикации неисправности
Контрольная лампа индикации неисправности отключается через четыре последовательных цикла зажигания, при которых диагностика не обнаружила неисправность по состояниям буфера записей.
Архив диагностических кодов неисправности очищается через 40 последовательных циклов нагрева без неисправностей.
Диагностический код неисправности может быть обнулен сканирующим прибором.
Отключение питания контроллера ЭСУД более, чем на 10 секунд.
Указания по диагностике
Неустойчивая неисправность может быть связана с дефектом колеса импульсного датчика. Снять датчик положения коленчатого вала и проверить колесо импульсного датчика через монтажное отверстие датчика. Проверить пористость и состояние колеса. Если диагностический код неисправности неустойчивый, см. "Диагностика признаков" в этом разделе.
Описание проверки
Приведенными ниже числами указываются номера операций в таблице диагностики.
Бортовая система диагностики (EOBD) предлагает мастеру выполнить основные проверки и сохранить состояние и данные неисправностей в сканирующем приборе. Это создает электронную копию данных, записанную при возникновении неисправности. Информация сохраняется в сканирующем приборе для дальнейшей обработки.
Внешний осмотр должен включать в себя проверку следующих компонентов:
Отсутствие неправильных подключений, защемления или разрезов проводки.
Отсутствие загрязнения и слабой затяжки массы контроллера ЭСУД.
Отсутствие трещин, перекручивания, а также надежность соединения вакуумных шлангов, как показано на информационном ярлыке по выбросу в атмосферу продуктов сгорания автомобиля.
Проверить тщательно на отсутствие любого типа утечки или сужения сечения.
Отсутствие утечки воздуха в зоне крепления корпуса дроссельной заслонки и зоне герметизации впускного коллектора.
Если значения всех счетчиков относительно равны, то пропуск зажигания вызывается чем-то, что влияет на весь двигатель. В противном случае пропуск зажигания вызывается чем-то конкретным и связанным с двумя или более цилиндрами.
В условиях отсутствия пропуска зажигания необходимо совершить поездку согласно условиям записанных состояний для определения пропуска. В зависимости от нагрузки двигателя может потребоваться поддерживать данные условия до 20 секунд. Как только значения счетчиков пропуска зажигания начинают возрастать, происходит пропуск зажигания. Счетчик пропусков зажигания хранит количество пропусков произошедших до обнуления кода неисправности.
Убедиться в отсутствии примесей в топливе (виде воды, спирта и т.д.).
Основная проблема с двигателем, которая влияет на все цилиндры, является единственно возможной на данном этапе (синхронизация коленвала, утечки дроссельной заслонки, ограниченный расход воздуха и т.д.).
На данном этапе проверяется выходное напряжение системы зажигания с помощью искрового пробника.
Заменить изношенные, треснутые или сильно загрязненные свечи.
Проверка напряжения в цепи зажигания.
При любом замыкании управляющей цепи на "массу", лампа будет гореть ровно. Лампа выключается, если в управляющей цепи происходит короткое замыкание или разрыв.
Поскольку напряжение подается на топливную форсунку по одной цепи, то причиной неисправности может быть только слабый контакт или разрыв в жгуте топливной форсунки. В случае разрыва перед жгутом выдается сообщение "Коленчатый вал проворачивается, но двигатель не запускается".
Перед заменой блока ЭСУД проверить соединение клемм, отсутствие сломанных замков или физического повреждения жгутов проводки. Заменяемый контроллер ЭСУД должен быть запрограммирован. Перепрограммирование контроллера ЭСУД описано в последней технологической инструкции Techline.
dtc p0301 Цилиндр 1, обнаружены пропуски воспламенения
Шаг
Операция
Значения
Да
Нет
1
Провести проверку бортовой системы диагностики (eobd).
Проверить двигатель на обычные проблемы и отремонтировать, если необходимо.
Закончен ли ремонт?
-
Перейти к операции 27
-
10
Заменить загрязненное топливо.
Закончен ли ремонт?
-
Перейти к операции 27
-
11
Остановить двигатель.
Отсоединить разъем жгутов топливной форсунки.
Установить прибор для проверки искры на провод зажигания цилиндра №1.
Провернуть коленчатый вал двигателя и проверить на искру.
Искра есть на всех четырех проводах зажигания?
-
Перейти к операции 12
Перейти к операции 20
12
Заменить неисправную свечу зажигания.
Закончен ли ремонт?
-
Перейти к операции 27
Перейти к операции 13
13
Остановить двигатель.
Отсоединить разъемы топливной форсунки цилиндра №1 от форсунки.
Установить контрольную лампу на клемму 2 разъема жгута форсунки.
Провернуть коленчатый вал двигателя и проверить сигнальную лампу.
Контрольная лампа мигает?
-
Перейти к операции 14
Перейти к операции 15
14
Провести проверку баланса форсунок.
Топливные форсунки в норме?
-
Перейти к операции 9
Перейти к операции 16
15
Отсоединить сигнальную лампу для проверки форсунок.
Проверить клемму 1 цепи зажигания на разъеме жгута форсунки с помощью контрольной лампы, подключенной к массе.
Провернуть коленчатый вал двигателя.
Контрольная лампа горит?
-
Перейти к операции 17
Перейти к операции 19
16
Заменить неисправную топливную форсунку.
Закончен ли ремонт?
-
Перейти к операции 26
-
17
Проверить неисправную цепь управления топливной форсункой на отсутствие разрыва или короткого замыкания.
Проблема найдена?
-
Перейти к операции 18
Перейти к операции 24
18
Устранить обрыв или короткое замыкание в цепи управления топливной форсункой.
Закончен ли ремонт?
-
Перейти к операции 27
-
19
Устранить обрыв цепи зажигания между разъемом жгута проводов топливной форсунки и разъемом топливной форсунки.
Закончен ли ремонт?
-
Перейти к операции 27
-
20
Измерить сопротивление провода свечи.
Сопротивление провода зажигания меньше установленного значения?
30,000 Ом
Перейти к операции 21
Перейти к операции 25
21
Проверить разъемы и соединения контроллера ЭСУД.
Соединения в норме?
-
Перейти к операции 22
Перейти к операции 23
22
Проверить неисправную цепь управления зажиганием на обрыв цепи, короткое замыкание и отремонтировать, как необходимо.
Закончен ли ремонт?
-
Перейти к операции 27
Перейти к операции 26
23
Отремонтировать разъем или соединения.
Закончен ли ремонт?
-
Перейти к операции 27
-
24
Выключите зажигание.
Заменить контроллер ЭСУД.
Закончен ли ремонт?
-
Перейти к операции 27
-
25
Заменить провод зажигания.
Работа закончена?
-
Перейти к операции 27
-
26
Заменить неисправную катушку зажигания.
Закончен ли ремонт?
-
Перейти к операции 27
Перейти к операции 24
27
Используя сканирующий прибор, очистить диагностические коды неисправностей.
Запустить двигатель и дать ему поработать на холостом ходу при нормальной рабочей температуре.
Совершить поездку для установки кодов неисправности, как это указано во вспомогательном тексте.
Сканирующий прибор определяет эту диагностику как прошедшую и успешную?
-
Перейти к операции 28
Перейти к операции 2
28
Проверьте, не установлены ли дополнительные диагностические коды неисправности.
Отображены ли диагностические коды неисправности, которые не были продиагностированы?
-
Перейти к соответствующей таблице диагностических кодов неисправности
Система в норме
Диагностический код неисправности p0302
Цилиндр 2, пропуск воспламенения
Описание системы
Контроллер электронной системы управления двигателем (ЭСУД) контролирует положения коленчатого вала и распредвала для определения пропусков зажигания. Контроллер ЭСУД отслеживает быстрое падение скорости вращения коленчатого вала. Эта проверка производится блоками по 100 оборотов двигателя. Для сохранения кода неисправности, а также, чтобы зажглась контрольная лампа индикации неисправности, может потребоваться несколько тестов. В условиях незначительного пропуска зажигания, может также потребоваться более одного хода для установки кода неисправности. При значительном пропуске зажигания, контрольная лампа индикации неисправности будет мигать, указывая на то, что возможно повреждение катализатора.
Условия установки кода неисправности.
Предел токсичности 3,0% для механической и автоматической коробки передач с главной передачей в сборе.
Произошло 20 циклов двигателя при холодном пуске.
Муфта сцепления компрессора кондиционера не вошла или не вышла из зацепления.
Нагрузка двигателя и скорость вращения двигателя лежат в определяемой области и равны или превышают нулевой крутящий момент.
Датчик положения распределительного вала находится в режиме синхронизации.
Диагностика расхода в системе рециркуляции отработавших газов не выполняется.
Уровень топлива составляет 12% от номинального объема бака.
Режим отключения подачи топлива при торможении двигателем не включен.
Подача топлива не отлючается при числе оборотов двигателя 6500 мин-1 для автомобилей с механической коробкой передач с главной передачей в сборе или 6500 мин-1 при вождении и 6250 при стоянке с автоматической коробкой передач с главной передачей в сборе.
Подача топлива не отключается на скорости 255 км/ч (158 миль/ч).
Изменение положения дроссельной заслонки менее 3% за 125 мс.
Скорость вращения двигателя никогда не составляла 7000 мин-1.
Число оборотов коленчатого вала в пределах нормы.
Положение дроссельной заслонки составляет менее 4% при скорости движения автомобиля больше 10 км/ч (6 миль/ч).
Число оборотов двигателя в пределах от 600 до 6500 мин-1.
Напряжение в сети автомобиля в пределах 11 и 16 В.
Температура охлаждающей жидкости двигателя в пределах от -7°С (20°f) до 120°С (248°f).
Число оборотов двигателя меньше или равно 1800 мин-1 или не обнаружена ошибка при определении угла поворота коленчатого вала.
Правильное соотношение между импульсами датчика положение коленчатого вала и импульсами датчика распределительного вала.
Диагностические коды неисправности p0106, p0107, p0108, p0117, p0118, p0122, p0123, p0336, p0337 и p0502 не устанавливаются.
Действия, выполняемые при установке кода неисправности
Контрольная лампа индикации неисправности загорается после двух последовательных циклов зажигания, в которых не проходит диагностика.
или
В случае пропуска зажигания контрольная лампа индикации неисправности сразу загорается и начинает мигать.
Контроллер записывает рабочие условия в момент определения неисправности. Эта информация сохраняется в буфере записей состояния и протоколах неисправностей.
Условия очистки кода неисправности/индикации неисправности
Контрольная лампа индикации неисправности отключается через четыре последовательных цикла зажигания, при которых диагностика не обнаружила неисправность по состояниям буфера записей.
Архив диагностических кодов неисправности очищается через 40 последовательных циклов нагрева без неисправностей.
Диагностический код неисправности может быть обнулен сканирующим прибором.
Отключение питания контроллера ЭСУД более, чем на 10 секунд.
Указания по диагностике
Неустойчивая неисправность может быть связана с дефектом колеса импульсного датчика. Снять датчик положения коленчатого вала и проверить колесо импульсного датчика через монтажное отверстие датчика. Проверить пористость и состояние колеса. Если диагностический код неисправности неустойчивый, см. "Диагностика признаков" в этом разделе.
Описание проверки
Приведенными ниже числами указываются номера операций в таблице диагностики.
Бортовая система диагностики (EOBD) предлагает мастеру выполнить основные проверки и сохранить состояние и данные неисправностей в сканирующем приборе. Это создает электронную копию данных, записанную при возникновении неисправности. Информация сохраняется в сканирующем приборе для дальнейшей обработки.
Внешний осмотр должен включать в себя проверку следующих компонентов:
Отсутствие неправильных подключений, защемления или разрезов проводки.
Отсутствие загрязнения и слабой затяжки массы контроллера ЭСУД.
Отсутствие трещин, перекручивания, а также надежность соединения вакуумных шлангов, как показано на информационном ярлыке по выбросу в атмосферу продуктов сгорания автомобиля. Проверить тщательно на отсутствие любого типа утечки или сужения сечения.
Отсутствие утечки воздуха в зоне крепления корпуса дроссельной заслонки и зоне герметизации впускного коллектора.
Если значения всех счетчиков относительно равны, то пропуск зажигания вызывается чем-то, что влияет на весь двигатель. В противном случае пропуск зажигания вызывается чем-то конкретным и связанным с двумя или более цилиндрами.
В условиях отсутствия пропуска зажигания необходимо совершить поездку согласно условиям записанных состояний для определения пропуска. В зависимости от нагрузки двигателя может потребоваться поддерживать данные условия до 20 секунд. Как только значения счетчиков пропуска зажигания начинают возрастать, происходит пропуск зажигания. Счетчик пропусков зажигания хранит количество пропусков произошедших до обнуления кода неисправности.
Убедиться в отсутствии примесей в топливе (виде воды, спирта и т.д.).
Основная проблема с двигателем, которая влияет на все цилиндры, является единственно возможной на данном этапе (синхронизация коленвала, утечки дроссельной заслонки, ограниченный расход воздуха и т.д.).
На данном этапе проверяется выходное напряжение системы зажигания с помощью искрового пробника.
Заменить изношенные, треснутые или сильно загрязненные свечи.
Проверка напряжения в цепи зажигания.
При любом замыкании управляющей цепи на "массу", лампа будет гореть ровно. Лампа выключается, если в управляющей цепи происходит короткое замыкание или разрыв.
Поскольку напряжение подается на топливную форсунку по одной цепи, то причиной неисправности может быть только слабый контакт или разрыв в жгуте топливной форсунки. В случае разрыва перед жгутом выдается сообщение "Коленчатый вал проворачивается, но двигатель не запускается".
Перед заменой блока ЭСУД проверить соединение клемм, отсутствие сломанных замков или физического повреждения жгутов проводки. Заменяемый блок ЭСУД необходимо запрограммировать. Перепрограммирование контроллера ЭСУД описано в последней технологической инструкции Techline.
dtc p0302 - Цилиндр 2, пропуск зажигания
Шаг
Операция
Значения
Да
Нет
1
Провести проверку бортовой системы диагностики (eobd).
Проверить двигатель на обычные проблемы и отремонтировать, если необходимо.
Закончен ли ремонт?
-
Перейти к операции 27
-
10
Заменить загрязненное топливо.
Закончен ли ремонт?
-
Перейти к операции 27
-
11
Остановить двигатель.
Отсоединить разъем жгутов топливной форсунки.
Установить прибор для проверки искры на провод зажигания цилиндра №2.
Провернуть коленчатый вал двигателя и проверить на искру.
Искра есть на всех четырех проводах зажигания?
-
Перейти к операции 12
Перейти к операции 20
12
Заменить неисправную свечу зажигания.
Закончен ли ремонт?
-
Перейти к операции 27
Перейти к операции 13
13
Остановить двигатель.
Отсоединить разъемы топливной форсунки цилиндра №#2 от форсунки.
Установить контрольную лампу на клемму 2 разъема жгута форсунки.
Провернуть коленчатый вал двигателя и проверить сигнальную лампу.
Контрольная лампа мигает?
-
Перейти к операции 14
Перейти к операции 15
14
Провести проверку баланса форсунок.
Топливные форсунки в норме?
-
Перейти к операции 9
Перейти к операции 16
15
Отсоединить сигнальную лампу для проверки форсунок.
Проверить клемму 1 цепи зажигания на разъеме жгута форсунки с помощью контрольной лампы, подключенной к массе.
Провернуть коленчатый вал двигателя.
Контрольная лампа горит?
-
Перейти к операции 17
Перейти к операции 19
16
Заменить неисправную топливную форсунку.
Закончен ли ремонт?
-
Перейти к операции 27
-
17
Проверить неисправную цепь управления топливной форсункой на отсутствие разрыва или короткого замыкания.
Проблема найдена?
-
Перейти к операции 18
Перейти к операции 24
18
Устранить обрыв или короткое замыкание в цепи управления топливной форсункой.
Закончен ли ремонт?
-
Перейти к операции 27
-
19
Устранить обрыв цепи зажигания между разъемом жгута проводов топливной форсунки и разъемом топливной форсунки.
Закончен ли ремонт?
-
Перейти к операции 27
-
20
Измерить сопротивление провода свечи.
Сопротивление провода зажигания меньше установленного значения?
30,000 Ом
Перейти к операции 21
Перейти к операции 25
21
Проверить разъемы и соединения контроллера ЭСУД.
Соединения в норме?
-
Перейти к операции 22
Перейти к операции 23
22
Проверить неисправную цепь управления зажиганием на обрыв цепи, короткое замыкание и отремонтировать, как необходимо.
Закончен ли ремонт?
-
Перейти к операции 27
Перейти к операции 26
23
Отремонтировать разъем или соединения.
Закончен ли ремонт?
-
Перейти к операции 27
-
24
Выключите зажигание.
Заменить контроллер ЭСУД.
Закончен ли ремонт?
-
Перейти к операции 27
-
25
Заменить провод зажигания.
Закончен ли ремонт?
-
Перейти к операции 27
-
26
Заменить неисправную катушку зажигания.
Закончен ли ремонт?
-
Перейти к операции 27
Перейти к операции 24
27
Используя сканирующий прибор, очистить диагностические коды неисправностей.
Запустить двигатель и дать ему поработать на холостом ходу при нормальной рабочей температуре.
Совершить поездку для установки кодов неисправности, как это указано во вспомогательном тексте.
Сканирующий прибор определяет эту диагностику как прошедшую и успешную?
-
Перейти к операции 28
Перейти к операции 2
28
Проверьте, не установлены ли дополнительные диагностические коды неисправности.
Отображены ли диагностические коды неисправности, которые не были продиагностированы?
-
Перейти к соответствующей таблице диагностических кодов неисправности
Система в норме
Диагностический код неисправности p0303
Цилиндр 3, обнаружен пропуск воспламенения
Описание системы
Контроллер электронной системы управления двигателем (ЭСУД) контролирует положения коленчатого вала и распредвала для определения пропусков зажигания. Контроллер ЭСУД отслеживает быстрое падение скорости вращения коленчатого вала. Эта проверка производится блоками по 100 оборотов двигателя. Для сохранения кода неисправности, а также, чтобы зажглась контрольная лампа индикации неисправности, может потребоваться несколько тестов. В условиях незначительного пропуска зажигания, может также потребоваться более одного хода для установки кода неисправности. При значительном пропуске зажигания, контрольная лампа индикации неисправности будет мигать, указывая на то, что возможно повреждение катализатора.
Условия установки кода неисправности.
Предел токсичности 3,0% для механической и автоматической коробки передач с главной передачей в сборе.
Произошло 20 циклов двигателя при холодном пуске.
Муфта сцепления компрессора кондиционера не вошла или не вышла из зацепления.
Нагрузка двигателя и скорость вращения двигателя лежат в определяемой области и равны или превышают нулевой крутящий момент.
Датчик положения распределительного вала находится в режиме синхронизации.
Диагностика расхода в системе рециркуляции отработавших газов не выполняется.
Уровень топлива больше 12% от номинального объема бака.
Режим отключения подачи топлива при торможении двигателем не включен.
Подача топлива не отлючается при числе оборотов двигателя 6500 мин-1 для автомобилей с механической коробкой передач с главной передачей в сборе или 6500 мин-1 при вождении и 6250 при стоянке с автоматической коробкой передач с главной передачей в сборе.
Подача топлива не отключается на скорости 255 км/ч (158 миль/ч).
Изменение положения дроссельной заслонки менее 3% за 125 мс.
Скорость вращения двигателя никогда не составляла 7000 мин-1.
Число оборотов коленчатого вала в пределах нормы.
Положение дроссельной заслонки составляет менее 4% при скорости движения автомобиля больше 10 км/ч (6 миль/ч).
Число оборотов двигателя в пределах от 600 до 6500 мин-1.
Напряжение в сети автомобиля в пределах 11 и 16 В.
Температура охлаждающей жидкости двигателя в пределах от -7°С (20°f) до 120°С (248°f).
Число оборотов двигателя меньше или равно 1800 мин-1 или не обнаружена ошибка при определении угла поворота коленчатого вала.
Правильное соотношение между импульсами датчика положение коленчатого вала и импульсами датчика распределительного вала.
Диагностические коды неисправности p0106, p0107, p0108, p0117, p0118, p0122, p0123, p0336, p0337 и p0502 не устанавливаются.
Действия, выполняемые при установке кода неисправности
Контрольная лампа индикации неисправности загорается после двух последовательных циклов зажигания, в которых не проходит диагностика.
или
В случае пропуска зажигания контрольная лампа индикации неисправности сразу загорается и начинает мигать.
Контроллер записывает рабочие условия в момент определения неисправности. Эта информация сохраняется в буфере записей состояния и протоколах неисправностей.
Условия очистки кода неисправности/индикации неисправности
Контрольная лампа индикации неисправности отключается через четыре последовательных цикла зажигания, при которых диагностика не обнаружила неисправность по состояниям буфера записей.
Архив диагностических кодов неисправности очищается через 40 последовательных циклов нагрева без неисправностей.
Диагностический код неисправности может быть обнулен сканирующим прибором.
Отключение питания контроллера ЭСУД более, чем на 10 секунд.
Указания по диагностике
Неустойчивая неисправность может быть связана с дефектом колеса импульсного датчика. Снять датчик положения коленчатого вала и проверить колесо импульсного датчика через монтажное отверстие датчика. Проверить пористость и состояние колеса. Если диагностический код неисправности неустойчивый, см. "Диагностика признаков" в этом разделе.
Описание проверки
Приведенными ниже числами указываются номера операций в таблице диагностики.
Бортовая система диагностики (EOBD) предлагает мастеру выполнить основные проверки и сохранить состояние и данные неисправностей в сканирующем приборе. Это создает электронную копию данных, записанную при возникновении неисправности. Информация сохраняется в сканирующем приборе для дальнейшей обработки.
Внешний осмотр должен включать в себя проверку следующих компонентов:
Отсутствие неправильных подключений, защемления или разрезов проводки.
Отсутствие загрязнения и слабой затяжки массы контроллера ЭСУД.
Отсутствие трещин, перекручивания, а также надежность соединения вакуумных шлангов, как показано на информационном ярлыке по выбросу в атмосферу продуктов сгорания автомобиля. Проверить тщательно на отсутствие любого типа утечки или сужения сечения.
Отсутствие утечки воздуха в зоне крепления корпуса дроссельной заслонки и зоне герметизации впускного коллектора.
Если значения всех счетчиков относительно равны, то пропуск зажигания вызывается чем-то, что влияет на весь двигатель. В противном случае пропуск зажигания вызывается чем-то конкретным и связанным с двумя или более цилиндрами.
В условиях отсутствия пропуска зажигания необходимо совершить поездку согласно условиям записанных состояний для определения пропуска. В зависимости от нагрузки двигателя может потребоваться поддерживать данные условия до 20 секунд. Как только значения счетчиков пропуска зажигания начинают возрастать, происходит пропуск зажигания. Счетчик пропусков зажигания хранит количество пропусков произошедших до обнуления кода неисправности.
Убедиться в отсутствии примесей в топливе (виде воды, спирта и т.д.).
Основная проблема с двигателем, которая влияет на все цилиндры, является единственно возможной на данном этапе (синхронизация коленвала, утечки дроссельной заслонки, ограниченный расход воздуха и т.д.).
На данном этапе проверяется выходное напряжение системы зажигания с помощью искрового пробника.
Заменить изношенные, треснутые или сильно загрязненные свечи.
Проверка напряжения в цепи зажигания.
При любом замыкании управляющей цепи на "массу", лампа будет гореть ровно. Лампа выключается, если в управляющей цепи происходит короткое замыкание или разрыв.
Поскольку напряжение подается на топливную форсунку по одной цепи, то причиной неисправности может быть только слабый контакт или разрыв в жгуте топливной форсунки. В случае разрыва перед жгутом выдается сообщение "Коленчатый вал проворачивается, но двигатель не запускается".
Перед заменой блока ЭСУД проверить соединение клемм, отсутствие сломанных замков или физического повреждения жгутов проводки. Заменяемый блок ЭСУД необходимо запрограммировать. Перепрограммирование контроллера ЭСУД описано в последней технологической инструкции Techline.
dtc p0303 - Цилиндр 3, пропуск зажигания
Шаг
Операция
Значения
Да
Нет
1
Провести проверку бортовой системы диагностики (eobd).
Проверить двигатель на обычные проблемы и отремонтировать, если необходимо.
Закончен ли ремонт?
-
Перейти к операции 27
-
10
Заменить загрязненное топливо.
Закончен ли ремонт?
-
Перейти к операции 27
-
11
Остановить двигатель.
Отсоединить разъем жгутов топливной форсунки.
Установить прибор для проверки искры на провод зажигания цилиндра №3.
Провернуть коленчатый вал двигателя и проверить на искру.
Искра есть на всех четырех проводах зажигания?
-
Перейти к операции 12
Перейти к операции 20
12
Заменить неисправную свечу зажигания.
Закончен ли ремонт?
-
Перейти к операции 27
Перейти к операции 13
13
Остановить двигатель.
Отсоединить разъемы топливной форсунки цилиндра №3 от форсунки.
Установить контрольную лампу на клемму 2 разъема жгута форсунки.
Провернуть коленчатый вал двигателя и проверить сигнальную лампу.
Контрольная лампа мигает?
-
Перейти к операции 14
Перейти к операции 15
14
Провести проверку баланса форсунок.
Топливные форсунки в норме?
-
Перейти к операции 9
Перейти к операции 16
15
Отсоединить сигнальную лампу для проверки форсунок.
Проверить клемму 1 цепи зажигания на разъеме жгута форсунки с помощью контрольной лампы, подключенной к массе.
Провернуть коленчатый вал двигателя.
Контрольная лампа горит?
-
Перейти к операции 17
Перейти к операции 19
16
Заменить неисправную топливную форсунку.
Закончен ли ремонт?
-
Перейти к операции 27
-
17
Проверить неисправную цепь управления топливной форсункой на отсутствие разрыва или короткого замыкания.
Проблема найдена?
-
Перейти к операции 18
Перейти к операции 24
18
Устранить обрыв или короткое замыкание в цепи управления топливной форсункой.
Закончен ли ремонт?
-
Перейти к операции 27
-
19
Устранить обрыв цепи зажигания между разъемом жгута проводов топливной форсунки и разъемом топливной форсунки.
Закончен ли ремонт?
-
Перейти к операции 27
-
20
Измерить сопротивление провода свечи.
Сопротивление провода зажигания меньше установленного значения?
30,000 Ом
Перейти к операции 21
Перейти к операции 25
21
Проверить разъемы и соединения контроллера ЭСУД.
Соединения в норме?
-
Перейти к операции 22
Перейти к операции 23
22
Проверить неисправную цепь управления зажиганием на обрыв цепи, короткое замыкание и отремонтировать, как необходимо.
Закончен ли ремонт?
-
Перейти к операции 27
Перейти к операции 26
23
Отремонтировать разъем или соединения.
Закончен ли ремонт?
-
Перейти к операции 27
-
24
Выключите зажигание.
Заменить контроллер ЭСУД.
Закончен ли ремонт?
-
Перейти к операции 27
-
25
Заменить провод зажигания.
Закончен ли ремонт?
-
Перейти к операции 27
-
26
Заменить неисправную катушку зажигания.
Закончен ли ремонт?
-
Перейти к операции 27
Перейти к операции 24
27
Используя сканирующий прибор, очистить диагностические коды неисправностей.
Запустить двигатель и дать ему поработать на холостом ходу при нормальной рабочей температуре.
Совершить поездку для установки кодов неисправности, как это указано во вспомогательном тексте.
Сканирующий прибор определяет эту диагностику как прошедшую и успешную?
-
Перейти к операции 28
Перейти к операции 2
28
Проверьте, не установлены ли дополнительные диагностические коды неисправности.
Отображены ли диагностические коды неисправности, которые не были продиагностированы?
-
Перейти к соответствующей таблице диагностических кодов неисправности
Система в норме
Диагностический код неисправности p0304
Цилиндр 4, обнаружен пропуск воспламенения
Описание системы
Контроллер электронной системы управления двигателем (ЭСУД) контролирует положения коленчатого вала и распредвала для определения пропусков зажигания. Контроллер ЭСУД отслеживает быстрое падение скорости вращения коленчатого вала. Эта проверка производится блоками по 100 оборотов двигателя. Для сохранения кода неисправности, а также, чтобы зажглась контрольная лампа индикации неисправности, может потребоваться несколько тестов. В условиях незначительного пропуска зажигания, может также потребоваться более одного хода для установки кода неисправности. При значительном пропуске зажигания, контрольная лампа индикации неисправности будет мигать, указывая на то, что возможно повреждение катализатора.
Условия установки кода неисправности.
Предел токсичности 3,0% для механической и автоматической коробки передач с главной передачей в сборе.
Произошло 20 циклов двигателя при холодном пуске.
Муфта сцепления компрессора кондиционера не вошла или не вышла из зацепления.
Нагрузка двигателя и скорость вращения двигателя лежат в определяемой области и равны или превышают нулевой крутящий момент.
Датчик положения распределительного вала находится в режиме синхронизации.
Диагностика расхода в системе рециркуляции отработавших газов не выполняется.
Уровень топлива больше 12% от номинального объема бака.
Режим отключения подачи топлива при торможении двигателем не включен.
Подача топлива не отлючается при числе оборотов двигателя 6500 мин-1 для автомобилей с механической коробкой передач с главной передачей в сборе или 6500 мин-1 при вождении и 6250 при стоянке с автоматической коробкой передач с главной передачей в сборе.
Подача топлива не отключается на скорости 255 км/ч (158 миль/ч).
Изменение положения дроссельной заслонки менее 3% за 125 мс.
Скорость вращения двигателя никогда не составляла 7000 мин-1.
Число оборотов коленчатого вала в пределах нормы.
Положение дроссельной заслонки составляет менее 4% при скорости движения автомобиля больше 10 км/ч (6 миль/ч).
Число оборотов двигателя в пределах от 600 до 6500 мин-1.
Напряжение в сети автомобиля в пределах 11 и 16 В.
Температура охлаждающей жидкости двигателя в пределах от -7°С (20°f) до 120°С (248°f).
Число оборотов двигателя меньше или равно 1800 мин-1 или не обнаружена ошибка при определении угла поворота коленчатого вала.
Правильное соотношение между импульсами датчика положение коленчатого вала и импульсами датчика распределительного вала.
Диагностические коды неисправности p0106, p0107, p0108, p0117, p0118, p0122, p0123, p0336, p0337 и p0502 не устанавливаются.
Действия, выполняемые при установке кода неисправности
Контрольная лампа индикации неисправности загорается после двух последовательных циклов зажигания, в которых не проходит диагностика.
или
В случае пропуска зажигания контрольная лампа индикации неисправности сразу загорается и начинает мигать.
Контроллер записывает рабочие условия в момент определения неисправности. Эта информация сохраняется в буфере записей состояния и протоколах неисправностей.
Условия очистки кода неисправности/индикации неисправности
Контрольная лампа индикации неисправности отключается через четыре последовательных цикла зажигания, при которых диагностика не обнаружила неисправность по состояниям буфера записей.
Архив диагностических кодов неисправности очищается через 40 последовательных циклов нагрева без неисправностей.
Диагностический код неисправности может быть обнулен сканирующим прибором.
Отключение питания контроллера ЭСУД более, чем на 10 секунд.
Указания по диагностике
Неустойчивая неисправность может быть связана с дефектом колеса импульсного датчика. Снять датчик положения коленчатого вала и проверить колесо импульсного датчика через монтажное отверстие датчика. Проверить пористость и состояние колеса. Если диагностический код неисправности неустойчивый, см. "Диагностика признаков" в этом разделе.
Описание проверки
Приведенными ниже числами указываются номера операций в таблице диагностики.
Бортовая система диагностики (EOBD) предлагает мастеру выполнить основные проверки и сохранить состояние и данные неисправностей в сканирующем приборе. Это создает электронную копию данных, записанную при возникновении неисправности. Информация сохраняется в сканирующем приборе для дальнейшей обработки.
Внешний осмотр должен включать в себя проверку следующих компонентов:
Отсутствие неправильных подключений, защемления или разрезов проводки.
Отсутствие загрязнения и слабой затяжки массы контроллера ЭСУД.
Отсутствие трещин, перекручивания, а также надежность соединения вакуумных шлангов, как показано на информационном ярлыке по выбросу в атмосферу продуктов сгорания автомобиля. Проверить тщательно на отсутствие любого типа утечки или сужения сечения.
Отсутствие утечки воздуха в зоне крепления корпуса дроссельной заслонки и зоне герметизации впускного коллектора.
Если значения всех счетчиков относительно равны, то пропуск зажигания вызывается чем-то, что влияет на весь двигатель. В противном случае пропуск зажигания вызывается чем-то конкретным и связанным с двумя или более цилиндрами.
В условиях отсутствия пропуска зажигания необходимо совершить поездку согласно условиям записанных состояний для определения пропуска. В зависимости от нагрузки двигателя может потребоваться поддерживать данные условия до 20 секунд. Как только значения счетчиков пропуска зажигания начинают возрастать, происходит пропуск зажигания. Счетчик пропусков зажигания хранит количество пропусков произошедших до обнуления кода неисправности.
Убедиться в отсутствии примесей в топливе (виде воды, спирта и т.д.).
Основная проблема с двигателем, которая влияет на все цилиндры, является единственно возможной на данном этапе (синхронизация коленвала, утечки дроссельной заслонки, ограниченный расход воздуха и т.д.).
На данном этапе проверяется выходное напряжение системы зажигания с помощью искрового пробника.
Заменить изношенные, треснутые или сильно загрязненные свечи.
Проверка напряжения в цепи зажигания.
При любом замыкании управляющей цепи на "массу", лампа будет гореть ровно. Лампа выключается, если в управляющей цепи происходит короткое замыкание или разрыв.
Поскольку напряжение подается на топливную форсунку по одной цепи, то причиной неисправности может быть только слабый контакт или разрыв в жгуте топливной форсунки. В случае разрыва перед жгутом выдается сообщение "Коленчатый вал проворачивается, но двигатель не запускается".
Перед заменой блока ЭСУД проверить соединение клемм, отсутствие сломанных замков или физического повреждения жгутов проводки. Заменяемый блок ЭСУД необходимо запрограммировать. Перепрограммирование контроллера ЭСУД описано в последней технологической инструкции Techline.
dtc p0304 - Цилиндр 4, пропуск зажигания
Шаг
Операция
Значения
Да
Нет
1
Провести проверку бортовой системы диагностики (eobd).
Проверить двигатель на обычные проблемы и отремонтировать, если необходимо.
Закончен ли ремонт?
-
Перейти к операции 27
-
10
Заменить загрязненное топливо.
Закончен ли ремонт?
-
Перейти к операции 27
-
11
Остановить двигатель.
Отсоединить разъем жгутов топливной форсунки.
Установить прибор для проверки искры на провод зажигания цилиндра №4.
Провернуть коленчатый вал двигателя и проверить на искру.
Искра есть на всех четырех проводах зажигания?
-
Перейти к операции 12
Перейти к операции 20
12
Заменить неисправную свечу зажигания.
Закончен ли ремонт?
-
Перейти к операции 27
Перейти к операции 13
13
Остановить двигатель.
Отсоединить разъемы топливной форсунки цилиндра №4 от форсунки.
Установить контрольную лампу на клемму 2 разъема жгута форсунки.
Провернуть коленчатый вал двигателя и проверить сигнальную лампу.
Контрольная лампа мигает?
-
Перейти к операции 14
Перейти к операции 15
14
Провести проверку баланса форсунок.
Топливные форсунки в норме?
-
Перейти к операции 9
Перейти к операции 16
15
Отсоединить сигнальную лампу для проверки форсунок.
Проверить клемму 1 цепи зажигания на разъеме жгута форсунки с помощью контрольной лампы, подключенной к массе.
Провернуть коленчатый вал двигателя.
Контрольная лампа горит?
-
Перейти к операции 17
Перейти к операции 19
16
Заменить неисправную топливную форсунку.
Закончен ли ремонт?
-
Перейти к операции 27
-
17
Проверить неисправную цепь управления топливной форсункой на отсутствие разрыва или короткого замыкания.
Проблема найдена?
-
Перейти к операции 18
Перейти к операции 24
18
Устранить обрыв или короткое замыкание в цепи управления топливной форсункой.
Закончен ли ремонт?
-
Перейти к операции 27
-
19
Устранить обрыв цепи зажигания между разъемом жгута проводов топливной форсунки и разъемом топливной форсунки.
Закончен ли ремонт?
-
Перейти к операции 27
-
20
Измерить сопротивление провода свечи.
Сопротивление провода зажигания меньше установленного значения?
30,000 Ом
Перейти к операции 21
Перейти к операции 25
21
Проверить разъемы и соединения контроллера ЭСУД.
Соединения в норме?
-
Перейти к операции 22
Перейти к операции 23
22
Проверить неисправную цепь управления зажиганием на обрыв цепи, короткое замыкание и отремонтировать, как необходимо.
Закончен ли ремонт?
-
Перейти к операции 27
Перейти к операции 26
23
Отремонтировать разъем или соединения.
Закончен ли ремонт?
-
Перейти к операции 27
-
24
Выключите зажигание.
Заменить контроллер ЭСУД.
Закончен ли ремонт?
-
Перейти к операции 27
-
25
Заменить провод зажигания.
Закончен ли ремонт?
-
Перейти к операции 27
-
26
Заменить неисправную катушку зажигания.
Закончен ли ремонт?
-
Перейти к операции 27
Перейти к операции 24
27
Используя сканирующий прибор, очистить диагностические коды неисправностей.
Запустить двигатель и дать ему поработать на холостом ходу при нормальной рабочей температуре.
Совершить поездку для установки кодов неисправности, как это указано во вспомогательном тексте.
Сканирующий прибор определяет эту диагностику как прошедшую и успешную?
-
Перейти к операции 28
Перейти к операции 2
28
Проверьте, не установлены ли дополнительные диагностические коды неисправности.
Отображены ли диагностические коды неисправности, которые не были продиагностированы?
-
Перейти к соответствующей таблице диагностических кодов неисправности
Система в норме
Диагностический код неисправности p0313
Низкий уровень топлива - пропуск зажигания
Описание системы
Контроллер электронной системы управления двигателем (ЭСУД) контролирует положения коленчатого вала и распредвала для определения пропусков зажигания. Контроллер ЭСУД отслеживает быстрое падение скорости вращения коленчатого вала. Эта проверка производится блоками по 100 оборотов двигателя. Для сохранения кода неисправности, а также, чтобы зажглась контрольная лампа индикации неисправности, может потребоваться несколько тестов. В условиях незначительного пропуска зажигания, может также потребоваться более одного хода для установки кода неисправности. При значительном пропуске зажигания, контрольная лампа индикации неисправности будет мигать, указывая на то, что возможно повреждение катализатора.
Условия установки кода неисправности.
Предел токсичности 3,0% для механической и автоматической коробки передач с главной передачей в сборе.
Произошло 20 циклов двигателя при холодном пуске.
Муфта сцепления компрессора кондиционера не вошла или не вышла из зацепления.
Нагрузка двигателя и скорость вращения двигателя лежат в определяемой области и равны или превышают нулевой крутящий момент.
Датчик положения распределительного вала находится в режиме синхронизации.
Диагностика расхода в системе рециркуляции отработавших газов не выполняется.
Для данного диагностического кода неисправности сохранится код Р0300 служебной ссылки, если будет определен пропуск зажигания при низких уровнях топлива.
Уровень топлива больше 15% от номинального объема бака.
Режим отключения подачи топлива при торможении двигателем не включен.
Подача топлива не отлючается при числе оборотов двигателя 6500 мин-1 для автомобилей с механической коробкой передач с главной передачей в сборе или 6500 мин-1 при вождении и 6250 при стоянке с автоматической коробкой передач с главной передачей в сборе.
Подача топлива не отключается на скорости 255 км/ч (158 миль/ч).
Изменение положения дроссельной заслонки менее 3% за 125 мс.
Скорость вращения двигателя никогда не составляла 7000 мин-1.
Число оборотов коленчатого вала в пределах нормы.
Положение дроссельной заслонки составляет менее 4% при скорости движения автомобиля больше 10 км/ч (6 миль/ч).
Число оборотов двигателя в пределах от 600 до 6500 мин-1.
Напряжение в сети автомобиля в пределах 11 и 16 В.
Температура охлаждающей жидкости двигателя в пределах от -7°С (20°f) до 120°С (248°f).
Число оборотов двигателя меньше или равно 1800 мин-1 или не обнаружена ошибка при определении угла поворота коленчатого вала.
Правильное соотношение между импульсами датчика положение коленчатого вала и импульсами датчика распределительного вала.
Диагностические коды неисправности p0106, p0107, p0108, p0117, p0118, p0122, p0123, p0336, p0337 и p0502 не устанавливаются.
Действия, выполняемые при установке кода неисправности
Контрольная лампа индикации неисправности не загорается.
Контроллер записывает рабочие условия в момент определения неисправности. Эта информация сохраняется в буфере записей состояния и протоколах неисправностей.
Условия очистки кода неисправности/индикации неисправности
Контрольная лампа индикации неисправности отключается через четыре последовательных цикла зажигания, при которых диагностика не обнаружила неисправность по состояниям буфера записей.
Архив диагностических кодов неисправности очищается через 40 последовательных циклов нагрева без неисправностей.
Диагностический код неисправности может быть обнулен сканирующим прибором.
Отключение питания контроллера ЭСУД более, чем на 10 секунд.
Указания по диагностике
Неустойчивая неисправность может быть связана с дефектом колеса импульсного датчика. Снять датчик положения коленчатого вала и проверить колесо импульсного датчика через монтажное отверстие датчика. Проверить пористость и состояние колеса. Если диагностический код неисправности неустойчивый, см. "Диагностика признаков" в этом разделе.
Описание проверки
Приведенными ниже числами указываются номера операций в таблице диагностики.
Бортовая система диагностики (EOBD) предлагает мастеру выполнить основные проверки и сохранить состояние и данные неисправностей в сканирующем приборе. Это создает электронную копию данных, записанную при возникновении неисправности. Информация сохраняется в сканирующем приборе для дальнейшей обработки.
Внешний осмотр должен включать в себя проверку следующих компонентов:
Отсутствие неправильных подключений, защемления или разрезов проводки.
Отсутствие загрязнения и слабой затяжки массы контроллера ЭСУД.
Отсутствие трещин, перекручивания, а также надежность соединения вакуумных шлангов, как показано на информационном ярлыке по выбросу в атмосферу продуктов сгорания автомобиля. Проверить тщательно на отсутствие любого типа утечки или сужения сечения.
Отсутствие утечки воздуха в зоне крепления корпуса дроссельной заслонки и зоне герметизации впускного коллектора.
Если значения всех счетчиков относительно равны, то пропуск зажигания вызывается чем-то, что влияет на весь двигатель. В противном случае пропуск зажигания вызывается чем-то конкретным и связанным с двумя или более цилиндрами.
В условиях отсутствия пропуска зажигания необходимо совершить поездку согласно условиям записанных состояний для определения пропуска. В зависимости от нагрузки двигателя может потребоваться поддерживать данные условия до 20 секунд. Как только значения счетчиков пропуска зажигания начинают возрастать, происходит пропуск зажигания. Счетчик пропусков зажигания хранит количество пропусков произошедших до обнуления кода неисправности.
Проверить отсутствие примесей в виде воды, спирта в топливе.
Основная проблема с двигателем, которая влияет на все цилиндры, является единственно возможной на данном этапе (синхронизация коленвала, утечки дроссельной заслонки, ограниченный расход воздуха и т.д.).
На данном этапе проверяется выходное напряжение системы зажигания с помощью искрового пробника.
Заменить изношенные, треснутые или сильно загрязненные свечи.
Проверка напряжения в цепи зажигания.
При любом замыкании управляющей цепи на "массу", лампа будет гореть ровно. Лампа выключается, если в управляющей цепи происходит короткое замыкание или разрыв.
Поскольку напряжение подается на топливную форсунку по одной цепи, то причиной неисправности может быть только слабый контакт или разрыв в жгуте топливной форсунки. В случае разрыва перед жгутом выдается сообщение ""Коленчатый вал проворачивается, но двигатель не запускается".
Перед заменой блока ЭСУД проверить соединение клемм, отсутствие сломанных замков или физического повреждения жгутов проводки. Заменяемый контроллер ЭСУД должен быть запрограммирован. Перепрограммирование контроллера ЭСУД описано в последней технологической инструкции Techline.
dtcp0313 - Низкий уровень топлива - пропуск зажигания
Шаг
Операция
Значения
Да
Нет
1
Провести проверку бортовой системы диагностики (eobd).
Проверить двигатель на обычные проблемы и отремонтировать, если необходимо.
Закончен ли ремонт?
-
Перейти к операции 27
-
10
Заменить загрязненное топливо.
Закончен ли ремонт?
-
Перейти к операции 27
-
11
Остановить двигатель.
Отсоединить разъем жгутов топливной форсунки.
Установить прибор для проверки искры на провод зажигания цилиндра №1.
Провернуть коленчатый вал двигателя и проверить на искру.
Повторить эту процедуру на цилиндрах №2, №3 и №4.
Искра есть на всех четырех проводах зажигания?
-
Перейти к операции 12
Перейти к операции 20
12
Заменить неисправные свечи зажигания, если необходимо.
Закончен ли ремонт?
-
Перейти к операции 27
Перейти к операции 13
13
Остановить двигатель.
Отсоединить разъемы жгутов топливной форсунки от форсунок.
Установить сигнальную лампу на разъем жгута форсунки цилиндра с пропуском зажигания.
Провернуть коленчатый вал двигателя и проверить сигнальную лампу.
Контрольная лампа мигает?
-
Перейти к операции 14
Перейти к операции 15
14
Провести проверку баланса форсунок.
Топливные форсунки в норме?
-
Перейти к операции 9
Перейти к операции 16
15
Отсоединить сигнальную лампу для проверки форсунок.
Контрольной лампой, подключенной к массе, проверить клемму 1 цепи зажигания разъема жгута проводов топливных форсунок, в которых был пропуск зажигания.
Провернуть коленчатый вал двигателя.
Контрольная лампа горит?
-
Перейти к операции 17
Перейти к операции 19
16
Заменить неисправные топливные форсунки.
Закончен ли ремонт?
-
Перейти к операции 27
-
17
Проверить поврежденную управляющую цепь топливной форсунки на клеммах М25, М22, М24 и М11 на отсутствие разрыва или короткого замыкания.
Проблема найдена?
-
Перейти к операции 18
Перейти к операции 24
18
Устранить обрыв или короткое замыкание в цепи управления топливной форсункой.
Закончен ли ремонт?
-
Перейти к операции 26
-
19
Устранить обрыв цепи зажигания между разъемом жгута проводов топливной форсунки и разъемом топливной форсунки.
Закончен ли ремонт?
-
Перейти к операции 27
-
20
Измерить сопротивление провода зажигания, который не подавал искру при проверке.
Сопротивление провода зажигания меньше установленного значения?
30,000 Ом
Перейти к операции 21
Перейти к операции 25
21
Проверить разъемы и соединения контроллера ЭСУД.
Соединения в норме?
-
Перейти к операции 22
Перейти к операции 23
22
Проверить неисправную цепь управления зажиганием на обрыв цепи, короткое замыкание и отремонтировать, если необходимо.
Закончен ли ремонт?
-
Перейти к операции 27
Перейти к операции 26
23
Отремонтировать разъем или соединения.
Закончен ли ремонт?
-
Перейти к операции 27
-
24
Выключите зажигание.
Заменить контроллер ЭСУД.
Закончен ли ремонт?
-
Перейти к операции 27
-
25
Заменить провод зажигания.
Закончен ли ремонт?
-
Перейти к операции 27
-
26
Заменить неисправную катушку зажигания.
Закончен ли ремонт?
-
Перейти к операции 27
Перейти к операции 24
27
Используя сканирующий прибор, очистить диагностические коды неисправностей.
Запустить двигатель и дать ему поработать на холостом ходу при нормальной рабочей температуре.
Совершить поездку для установки кодов неисправности, как это указано во вспомогательном тексте.
Сканирующий прибор определяет эту диагностику как прошедшую и успешную?
-
Перейти к операции 28
Перейти к операции 2
28
Проверьте, не установлены ли дополнительные диагностические коды неисправности.
Отображены ли диагностические коды неисправности, которые не были продиагностированы?
-
Перейти к соответствующей таблице диагностических кодов неисправности
Система в норме
Диагностический код неисправности p0317
Датчик неровной дороги, не обнаружен источник
Описание системы
Контроллер ЭСУД определяет пропуск зажигания двигателя, отслеживая изменения в скорости вращения коленвала. Изменения вращения коленвала могут происходить также, при движении автомобиля по неровной дороге. Контроллер ЭСУД получает сигнал неровной дороги от датчика неровной дороги или электронного блока управления тормозами (если автомобиль оборудован АБС). АБС может определить на какой поверхности находится автомобиль по информации от датчика вращения каждого колеса о торможении/ускорении. Данная информация выдается на контроллер ЭСУД электронным блоком управления тормозами по последовательной шине передачи данных. Датчик G - датчик малой вертикальной перегрузки. Считывая вертикальное ускорение, вызываемое колдобинами или выбоинами на дороге, ЭСУД определяет, вследствие чего происходит изменение скорости вращения коленвала: из-за пропусков зажигания двигателя или же вследствие проблем с карданной передачей. Если контроллер ЭСУД не получает какого-либо из этих сигналов, то диагностический код неисправности будет сохранен в памяти.
Условия установки кода неисправности.
ЭСУД не может определить источник неровной дороги.
Время работы двигателя больше или равно 10 секундам.
Скорость автомобиля больше 5 км/ч (3,1 миль/ч).
Действия, выполняемые при установке кода неисправности
Контрольная лампа индикации неисправности не загорается.
Контроллер записывает рабочие условия в момент определения неисправности. Эта информация сохраняется в протоколах неисправностей.
Условия очистки кода неисправности/индикации неисправности
Архив диагностических кодов неисправности очищается через 40 последовательных циклов нагрева без неисправностей.
Диагностический код неисправности может быть обнулен сканирующим прибором.
Отключение питания контроллера ЭСУД более, чем на 10 секунд.
Указания по диагностике
Сигнал от датчика вертикального ускорения о разрыве цепи или разрыв последовательной шины данных между блоком ЭСУД и электронным блоком управления тормозами могут послужить причиной для установки данного кода неисправности.
dtc p0317 Датчик неровной дороги, не обнаружен источник
Шаг
Операция
Значения
Да
Нет
1
Провести проверку бортовой системы диагностики (eobd).
Подключить сканирующий прибор к колодке диагностики.
Включить зажигание, двигатель не запускать.
Запросить диагностические коды неисправности.
Устанавливаются ли диагностические коды неисправности Р1380, Р1381, Р1391, Р1392 или Р1393?
-
Перейти к соответствующему диагностическому коду неисправности
Перейти к операции 3
3
Оборудован ли автомобиль антиблокировочной тормозной системой (АБС)?
-
Перейти к операции 8
Перейти к операции 4
4
Отсоединить разъем датчика неровной дороги.
Отсоединить разъём контроллера электронной системы управления двигателем (ЭСУД).
Замерить сопротивление между клеммой 2 датчика g и клеммой К21 контроллера ЭСУД.
Сопротивление в пределах установленного значения?
0 Ом
Перейти к операции 6
Перейти к операции 5
5
Исправить обрыв цепи.
Закончен ли ремонт?
-
Перейти к операции 10
Перейти к операции 6
6
Заново соединить разъемы контроллер ЭСУД и датчик вертикального ускорения.
Включите зажигание.
Проверить напряжение на клемме 2 датчика g.
Измеренное напряжение находится в указанном диапазоне?
2,35-2,65 В
Перейти к операции 9
Перейти к операции 7
7
Выключите зажигание.
Заменить датчик неровной дороги
Закончен ли ремонт?
-
Перейти к операции 10
-
8
Исправить обрыв цепи.
Закончен ли ремонт?
-
Перейти к операции 10
Перейти к операции 9
9
Выключите зажигание.
Заменить контроллер ЭСУД.
Закончен ли ремонт?
-
Перейти к операции 10
-
10
Используя сканирующий прибор, очистить диагностические коды неисправностей.
Запустить двигатель и дать ему поработать на холостом ходу при нормальной рабочей температуре.
Совершить поездку для установки кодов неисправности, как это указано во вспомогательном тексте.
Сканирующий прибор определяет эту диагностику как прошедшую и успешную?
-
Перейти к операции 11
Перейти к операции 2
11
Проверьте, не установлены ли дополнительные диагностические коды неисправности.
Отображены ли диагностические коды неисправности, которые не были продиагностированы?
-
Перейти к соответствующей таблице диагностических кодов неисправности
Система в норме
Диагностический код неисправности p0325
Датчик детонации, внутренняя неисправность
Описание системы
Система датчика детонации используется для определения детонации двигателя, что позволяет контроллеру ЭСУД замедлять угол опережения для управления зажиганием на основании сигнала, получаемого от датчика детонации. Датчик детонации выдает сигнал переменного тока, который в отсутствие детонации составляет примерно 0,007 В. Амплитуда и частота сигналов датчика детонации зависят от воспринимаемой детонации. ЭСУД содержит несъемный блок фильтра детонации, т.н. цифровой фильтр повышения отношения "сигнал - шум" (DSNEF). Этот фильтрующий блок в контроллере ЭСУД определят наличие или отсутствие детонации, сравнивая уровень сигнала в цепи датчика детонации с уровнем сигнала в шумовом канале. Шумовой канал позволяет контроллеру ЭСУД отклонять ложные сигналы детонации, зная нормальный уровень механического шума двигателя. Нормальный шум двигателя зависит от частоты вращения и нагрузки на двигатель. Если ЭСУД определяет, что в шумовом канале чрезвычайно низкий уровень сигнала, то устанавливается диагностический код неисправности Р0325.
Условия установки кода неисправности.
Показания фильтра dsnef менее 1,0% или более 80% любого из 4 цилиндров.
Вакуум меньше заранее установленного значения (от 10 до 50 кПа, на основе оборотов двигателя).
Скорость вращения двигателя больше 1600.
Диагностические коды неисправности p0106, p0107 и p0108 не установлены.
Действия, выполняемые при установке кода неисправности
Контрольная лампа индикации неисправности не загорается.
Контроллер записывает рабочие условия в момент определения неисправности. Эта информация сохраняется в протоколах неисправностей.
Условия очистки кода неисправности/индикации неисправности
Архив диагностических кодов неисправности очищается через 40 последовательных циклов нагрева без неисправностей.
Диагностический код неисправности может быть очищен сканирующим прибором.
Отключение питания контроллера ЭСУД более, чем на 10 секунд.
Указания по диагностике
Перед использованием диагностической таблицы проверить и устранить любой необычный шум двигателя.
Любая цепь, подозреваемая в создании переменной неисправности, должна быть тщательно проверена на отсутствие следующего:
Снятые клеммы
Соединение клемм
Неисправность замков
Деформированность
Повреждения клемм
Слабое соединение клемм с проводами
Физическое повреждение жгутов проводов
Описание проверки
Приведенными ниже числами указываются номера операций в таблице диагностики.
Бортовая система диагностики (EOBD) предлагает мастеру выполнить основные проверки и сохранить состояние и данные неисправностей в сканирующем приборе. Это создает электронную копию данных, записанную при возникновении неисправности. Информация сохраняется в сканирующем приборе для дальнейшей обработки.
Если условия для проведения испытания, описанные выше, удовлетворяются, то устанавливается код неисправности Р0325 и загорается контрольная лампа индикации неисправности.
Если в двигателе имеется детонация или слышен шум, который может быть причиной стука в двигателе, то датчик детонации может реагировать на такой шум.
Заменяемый контроллер ЭСУД должен быть запрограммирован. Перепрограммирование контроллера ЭСУД описано в последней технологической инструкции Techline.
Подключить сканирующий прибор к колодке диагностики.
Очистить диагностические коды неисправностей.
Запустите двигатель.
Совершить поездку в условиях установки кода неисправности как указано.
Установился ли диагностический код неисправности снова?
-
Перейти к операции 3
Перейти к операции 6
3
Прислушаться к двигателю при повышении и уменьшении оборотов.
Детонация или слышимый шум имеются?
-
Перейти к операции 4
Перейти к операции 5
4
Устранить механические проблемы с двигателем, а также слабую затяжку кронштейнов или компонентов, как требуется.
Закончен ли ремонт?
-
Перейти к операции 6
-
5
Выключите зажигание.
Заменить контроллер ЭСУД.
Закончен ли ремонт?
-
Перейти к операции 6
-
6
Используя сканирующий прибор, очистить диагностические коды неисправностей.
Запустить двигатель и дать ему поработать на холостом ходу при нормальной рабочей температуре.
Совершить поездку для установки кодов неисправности, как это указано во вспомогательном тексте.
Сканирующий прибор определяет эту диагностику как прошедшую и успешную?
-
Перейти к операции 7
Перейти к операции 2
7
Проверьте, не установлены ли дополнительные диагностические коды неисправности.
Отображены ли диагностические коды неисправности, которые не были продиагностированы?
-
Перейти к соответствующей таблице диагностических кодов неисправности
Система в норме
Диагностический код неисправности p0327
Датчик детонации, неисправность цепи
Описание системы
Система датчика детонации используется для определения детонации двигателя, что позволяет контроллеру ЭСУД замедлять угол опережения для управления зажиганием на основании сигнала, получаемого от датчика детонации. Датчик детонации выдает сигнал переменного тока, который в отсутствие детонации составляет примерно 0,007 В. Амплитуда и частота сигналов датчика детонации зависят от воспринимаемой детонации. Контроллер ЭСУД отслеживает сигнал датчика детонации и может продиагностировать датчик и цепь.
Условия установки кода неисправности.
Минимальная разность между цилиндрами больше 0,4%.
Вакуум меньше заранее установленного значения (от 10 до 50 кПа, на основе оборотов двигателя).
Скорость вращения двигателя больше 1600.
Диагностические коды неисправности p0106, p0107 и p0108 не установлены.
Действия, выполняемые при установке кода неисправности
Контрольная лампа индикации неисправности не загорается.
Контроллер записывает рабочие условия в момент определения неисправности. Эта информация сохраняется в протоколах неисправностей.
Условия очистки кода неисправности/индикации неисправности
Архив диагностических кодов неисправности очищается через 40 последовательных циклов нагрева без неисправностей.
Диагностический код неисправности может быть очищен сканирующим прибором.
Отключение питания контроллера ЭСУД более, чем на 10 секунд.
Указания по диагностике
Перед использованием диагностической таблицы проверить и устранить любой необычный шум двигателя.
Любая цепь, подозреваемая в создании переменной неисправности, должна быть тщательно проверена на отсутствие следующего:
Снятые клеммы
Соединение клемм
Неисправность замков
Деформированность
Повреждения клемм
Слабое соединение клемм с проводами
Физическое повреждение жгутов проводов
Описание проверки
Приведенными ниже числами указываются номера операций в таблице диагностики.
Бортовая система диагностики (EOBD) предлагает мастеру выполнить основные проверки и сохранить состояние и данные неисправностей в сканирующем приборе. Это создает электронную копию данных, записанную при возникновении неисправности. Информация сохраняется в сканирующем приборе для дальнейшей обработки.
Если условия для проведения испытания, описанные выше удовлетворяются, то устанавливается код неисправности Р0327 и загорается контрольная лампа индикации неисправности.
Если в двигателе имеется внутренняя детонация или слышен шум, который может быть причиной стука в двигателе, то датчик детонации может реагировать на такой шум.
Проверка внутреннего сопротивления датчика детонации или его проводки в порядке.
Любая цепь, которая может быть причиной создания такой переменной неисправности, должна быть тщательно проверена на наличие всех клемм, отсутствие слабого контакта, неисправности замков, деформации или повреждения клемм, отсутствие слабого соединения клемм с проводами и физического повреждения жгутов проводов.
Заменяемый контроллер ЭСУД должен быть запрограммирован. Перепрограммирование контроллера ЭСУД описано в последней технологической инструкции Techline.
dtc p0327 Датчик детонации, неисправность цепи
Шаг
Операция
Значения
Да
Нет
1
Провести проверку бортовой системы диагностики (eobd).
Подключить сканирующий прибор к колодке диагностики.
Очистить диагностические коды неисправностей.
Запустите двигатель.
Совершить поездку в условиях установки кода неисправности как указано.
Установился ли диагностический код неисправности снова?
-
Перейти к операции 3
Перейти к операции 6
3
Прислушаться к двигателю при повышении и уменьшении оборотов.
Детонация или слышимый шум имеются?
-
Перейти к операции 4
Перейти к операции 5
4
Устранить механические проблемы с двигателем, а также слабую затяжку кронштейнов или компонентов, как требуется.
Закончен ли ремонт?
-
Перейти к операции 11
-
5
Выключите зажигание.
Отсоединить разъём контроллера электронной системы управления двигателем (ЭСУД).
Измерить сопротивление датчика детонации и сигнальной цепи датчика, клемма М18, при помощи омметра, подключенного к "массе".
Сопротивление в пределах установленного значения?
90-110 кОм
Перейти к операции 6
Перейти к операции 8
6
Проверить сигнальную цепь датчика детонации на отсутствие слабого контакта с разъемом контроллера ЭСУД и устранить неисправность при необходимости.
Закончен ли ремонт?
-
Перейти к операции 11
Перейти к операции 7
7
Выключите зажигание.
Заменить контроллер ЭСУД.
Закончен ли ремонт?
-
Перейти к операции 11
-
8
Проверить разъем датчика детонации на отсутствие слабого контакта и устранить неисправность при необходимости.
Закончен ли ремонт?
-
Перейти к операции 11
Перейти к операции 9
9
Проверить сигнальную цепь датчика детонации на отсутствие разрыва или короткого замыкания с "массой". Устранить неисправность при необходимости.
Закончен ли ремонт?
-
Перейти к операции 11
-
10
Выключите зажигание.
Заменить датчик детонации.
Закончен ли ремонт?
-
Перейти к операции 11
-
11
Используя сканирующий прибор, очистить диагностические коды неисправностей.
Запустить двигатель и дать ему поработать на холостом ходу при нормальной рабочей температуре.
Совершить поездку для установки кодов неисправности, как это указано во вспомогательном тексте.
Сканирующий прибор определяет эту диагностику как прошедшую и успешную?
-
Перейти к операции 12
Перейти к операции 2
12
Проверьте, не установлены ли дополнительные диагностические коды неисправности.
Отображены ли диагностические коды неисправности, которые не были продиагностированы?
-
Перейти к соответствующей таблице диагностических кодов неисправности
Система в норме
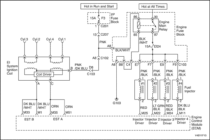
Диагностический код неисправности p0336
Датчик положения коленвала 58Х, дополнительные/отсутствующие импульсы
Описание схемы
Контрольный сигнал 58Х генерируется датчиком положения коленчатого вала. За время одного оборота коленчатого вала производятся 58 импульсов. ЭСУД использует опорный сигнал 58Х для вычисления числа оборотов двигателя и положения коленчатого вала. Контроллер ЭСУД постоянно отслеживает количество импульсов в цепи опорного сигнала 58Х и сравнивает их с получаемыми сигнальными импульсами положения коленчатого вала. Если контроллер ЭСУД получает неверное количество импульсов по цепи опорного сигнала 58Х, устанавливается диагностический код неисправности Р0336.
Условия установки кода неисправности.
Двигатель работает
Дополнительные или отсутствующие импульсы между последовательными опорными импульсами 58Х.
Количество дополнительных или отсутствующих зубьев больше или равно 2 за поворот.
Вышеуказанное состояние регистрируется в пределах от 10 до 100 поворотов коленвала.
Действия, выполняемые при установке кода неисправности
Контрольная лампа индикации неисправности загорается после трех последовательных поездок с неисправностью.
Контроллер записывает рабочие условия в момент определения неисправности. Эта информация сохраняется в буфере записей состояния и в буфере протоколов неисправностей.
Условия очистки кода неисправности/индикации неисправности
Контрольная лампа индикации неисправности отключается через четыре последовательных цикла зажигания, в которых диагностика не обнаружила неисправность.
Архив диагностических кодов неисправности обнуляется через 40 последовательных циклов нагрева без неисправностей.
Диагностический код неисправности может быть обнулен с помощью сканирующего прибора.
Отключение питания контроллера ЭСУД более, чем на 10 секунд.
Указания по диагностике
Неустойчивая неисправность может быть вызвана слабым контактом, перетертой изоляции или обрывом проводки под изоляцией. Проверить:
Слабое соединение - проверить жгут проводов контроллера ЭСУД и разъемы на отсутствие неправильного сопряжения, неисправности замков, деформации или повреждения клемм, а также отсутствие слабого соединения клемм с проводами.
Повреждения жгутов - осмотреть жгут проводов на наличие повреждений. Если жгут проводов кажется исправным, отсоединить контроллер ЭСУД, включить зажигание и проследить за показаниями вольтметра в цепи опорного сигнала 58Х, перемещая разъемы и жгуты проводки, относящиеся к контроллеру ЭСУД. Изменения в уровне сигнала покажут место нахождения неисправности.
Просмотр протоколов неисправностей после последней неудавшейся диагностической проверки поможет определить, как часто происходило условие, вызывавшее установку диагностического кода неисправности. Это поможет продиагностировать условия.
Отсоединить разъем контроллера ЭСУД от датчика положение коленчатого вала.
Проверить цепь опорного сигнала 58Х между разъемом датчика положения коленвала и разъемом жгута контроллера ЭСУД на отсутствие разрыва или короткого замыкания с "массой".
Проблема найдена?
-
Перейти к операции 5
Перейти к операции 6
5
Проверить обрыв цепи или замыкание на массу контрольной цепи 58Х между разъемом датчика положения коленчатого вала и разъемом жгута проводов контроллера ЭСУД.
Закончен ли ремонт?
-
Перейти к операции 11
-
6
Заново подключить контроллер ЭСУД и датчик положения коленчатого вала.
Подключить вольтметр для измерения напряжения на клемме М21 разъема контроллера ЭСУД.
Посмотреть уровень сигнала при проворачивании коленчатого вала.
Уровень сигнала близок к установленному значению?
1,6 В
Перейти к операции 9
Перейти к операции 7
7
Проверить соединения на датчике положения коленвала и восстановить или заменить клеммы.
Закончен ли ремонт?
-
Перейти к операции 11
Перейти к операции 8
8
Выключите зажигание.
Заменить датчик положения коленчатого вала.
Закончен ли ремонт?
-
Перейти к операции 11
-
9
Проверить соединения на контроллере ЭСУД и восстановить или заменить клеммы.
Закончен ли ремонт?
-
Перейти к операции 11
Перейти к операции 10
10
Выключите зажигание.
Заменить контроллер ЭСУД.
Закончен ли ремонт?
-
Перейти к операции 11
-
11
Используя сканирующий прибор, очистить диагностические коды неисправностей.
Запустить двигатель и дать ему поработать на холостом ходу при нормальной рабочей температуре.
Совершить поездку для установки кодов неисправности, как это указано во вспомогательном тексте.
Сканирующий прибор определяет эту диагностику как прошедшую и успешную?
-
Перейти к операции 12
Перейти к операции 2
12
Проверьте, не установлены ли дополнительные диагностические коды неисправности.
Отображены ли диагностические коды неисправности, которые не были продиагностированы?
-
Перейти к соответствующей таблице диагностических кодов неисправности
Система в норме
Диагностический код неисправности p0337
Датчик положения коленчатого вала 58Х, отсутствует сигнал
Описание схемы
Контрольный сигнал 58Х генерируется датчиком положения коленчатого вала. За время одного оборота коленчатого вала производятся 58 импульсов. ЭСУД использует опорный сигнал 58Х для вычисления числа оборотов двигателя и положения коленчатого вала. Контроллер ЭСУД постоянно отслеживает количество импульсов в цепи опорного сигнала 58Х и сравнивает их с получаемыми сигнальными импульсами положения коленчатого вала. Если контроллер ЭСУД не получает опорных импульсов 58Х по цепи опорного сигнала 58Х при запуске, то устанавливается код неисправности Р0337.
Условия установки кода неисправности.
При запуске не регистрируется опорный импульс 58Х.
Диагностические коды неисправности Р0341 и Р0342 не устанавливаются.
Изменение в падении напряжения больше 0,6 В, а изменение в абсолютном давлении в коллекторе больше 1,2 кПа (0,17 фунта/кв. дюйм) у механической коробки передач с главной передачей в сборе.
Изменение в падении напряжения больше 1,2 В, а изменение в абсолютном давлении в коллекторе больше 0,8 кПа (0,12 фунта/кв. дюйм) у автоматической коробки передач с главной передачей в сборе.
Опорный импульс 58Х не регистрируется в течение 8 секунд.
Действия, выполняемые при установке кода неисправности
Контроллер записывает рабочие условия в момент определения неисправности. Эта информация сохраняется в буфере записей состояния и в буфере протоколов неисправностей.
Условия очистки кода неисправности/индикации неисправности
Контрольная лампа индикации неисправности отключается через четыре последовательных цикла зажигания, в которых диагностика не обнаружила неисправность.
Архив диагностических кодов неисправности обнуляется через 40 последовательных циклов нагрева без неисправностей.
Диагностический код неисправности может быть обнулен с помощью сканирующего прибора.
Отключение питания контроллера ЭСУД более, чем на 10 секунд.
Указания по диагностике
Неустойчивая неисправность может быть вызвана слабым контактом, перетертой изоляции или обрывом проводки под изоляцией. Проверить:
Слабое соединение - проверить жгут проводов контроллера ЭСУД и разъемы на отсутствие неправильного сопряжения, неисправности замков, деформации или повреждения клемм, а также отсутствие слабого соединения клемм с проводами.
Повреждения жгутов - осмотреть жгут проводов на наличие повреждений. Если жгут проводов кажется исправным, отсоединить контроллер ЭСУД, включить зажигание и проследить за показаниями вольтметра в цепи опорного сигнала 58Х, перемещая разъемы и жгуты проводки, относящиеся к контроллеру ЭСУД. Изменения в уровне сигнала покажут место нахождения неисправности.
Просмотр протоколов неисправностей после последней неудавшейся диагностической проверки поможет определить, как часто происходило условие, вызывавшее установку диагностического кода неисправности. Это поможет продиагностировать условия.
dtc p0337 58Х Датчик положения коленчатого вала, отсутствует сигнал
Шаг
Операция
Значения
Да
Нет
1
Провести проверку бортовой системы диагностики (eobd).
Проверить цепи низкого и высокого сигналов датчика положения коленвала на отсутствие разрыва, короткого замыкания с "массой" и устранить неисправность при необходимости.
Закончен ли ремонт?
-
Перейти к операции 10
-
9
Выключите зажигание.
Заменить контроллер ЭСУД.
Закончен ли ремонт?
-
Перейти к операции 10
-
10
Используя сканирующий прибор, очистить диагностические коды неисправностей.
Запустить двигатель и дать ему поработать на холостом ходу при нормальной рабочей температуре.
Совершить поездку для установки кодов неисправности, как это указано во вспомогательном тексте.
Сканирующий прибор определяет эту диагностику как прошедшую и успешную?
-
Перейти к операции 11
Перейти к операции 2
11
Проверьте, не установлены ли дополнительные диагностические коды неисправности.
Отображены ли диагностические коды неисправности, которые не были продиагностированы?
-
Перейти разделу "Таблица применимых диагностических кодов неисправности"
Система в норме
https://vnx.su/ 🛠 Руководства по ремонту и эксплуатации для автомобилей